Table of Contents

As submitted confidentially to the Securities and Exchange Commission on August 12, 2025, as Amendment No. 2 to the draft registration statement originally submitted confidentially on April 25, 2025. This draft registration statement has not been filed publicly with the Securities and Exchange Commission and all information contained herein remains strictly confidential.

Registration Statement No. 333-     

 

 
 

UNITED STATES

SECURITIES AND EXCHANGE COMMISSION

WASHINGTON, D.C. 20549

 

 

FORM S-1

REGISTRATION STATEMENT

UNDER

THE SECURITIES ACT OF 1933

 

 

Andersen Group Inc.

(Exact name of Registrant as specified in its charter)

 

 

 

Delaware   7389   33-4630773
(State or other jurisdiction of   (Primary Standard Industrial   (I.R.S. Employer
incorporation or organization)   Classification Code Number)   Identification Number)

Andersen Group Inc.

333 Bush Street

Suite 1700

San Francisco, California 94104

(415) 764-2700

(Address, including zip code, and telephone number, including area code, of Registrant’s principal executive offices)

 

 

Mark L. Vorsatz

Chairman and Chief Executive Officer

Andersen Group Inc.

333 Bush Street

Suite 1700

San Francisco, California 94104

(415) 764-2700

(Name, address, including zip code, and telephone number, including area code, of agent for service)

 

 

Copies to:

 

Jay K. Hachigian
Richard R. Hesp
Jeffrey R. Vetter
Alexa Belonick
Elena M. Vespoli
Gunderson Dettmer Stough Villeneuve
Franklin & Hachigian, LLP
550 Allerton Street
Redwood City, California 94063

(650) 463-5335

 

William Deckelman
Andersen Group Inc.
333 Bush Street
Suite 1700
San Francisco, California 94104

(415) 764-2700

 

Dave Peinsipp
John McKenna
Kristin VanderPas
Denny Won
Cooley LLP
3 Embarcadero Center, 20th Floor

San Francisco, California 94111

(415) 693-2000

 

 

Approximate date of commencement of proposed sale to the public: As soon as practicable after the effective date of this registration statement.

If any of the securities being registered on this Form are to be offered on a delayed or continuous basis pursuant to Rule 415 under the Securities Act of 1933, as amended, check the following box. ☐

If this Form is filed to register additional securities for an offering pursuant to Rule 462(b) under the Securities Act, check the following box and list the Securities Act registration statement number of the earlier effective registration statement for the same offering. ☐

If this Form is a post-effective amendment filed pursuant to Rule 462(c) under the Securities Act, check the following box and list the Securities Act registration statement number of the earlier effective registration statement for the same offering. ☐

If this Form is a post-effective amendment filed pursuant to Rule 462(d) under the Securities Act, check the following box and list the Securities Act registration number of the earlier effective registration statement for the same offering. ☐

Indicate by check mark whether the Registrant is a large accelerated filer, an accelerated filer, a non-accelerated filer, a smaller reporting company or an emerging growth company. See the definitions of “large accelerated filer,” “accelerated filer,” “smaller reporting company” and “emerging growth company” in Rule 12b-2 of the Exchange Act.

 

Large Accelerated Filer

 

  

Accelerated Filer

 

Non-accelerated Filer

 

  

Smaller Reporting Company

 

    

Emerging growth company

 

If an emerging growth company, indicate by check mark if the Registrant has elected not to use the extended transition period for complying with any new or revised financial accounting standards provided pursuant to Section 7(a)(2)(B) of the Securities Act of 1933, as amended. ☐

 

 

The Registrant hereby amends this Registration Statement on such date or dates as may be necessary to delay its effective date until the Registrant shall file a further amendment that specifically states that this Registration Statement shall thereafter become effective in accordance with Section 8(a) of the Securities Act of 1933, as amended, or until the Registration Statement shall become effective on such date as the Securities and Exchange Commission, acting pursuant to said Section 8(a), may determine.

 

 
 


Table of Contents

The information in this preliminary prospectus is not complete and may be changed. We may not sell these securities until the registration statement filed with the Securities and Exchange Commission is effective. This preliminary prospectus is not an offer to sell these securities and it is not soliciting an offer to buy these securities in any jurisdiction where the offer or sale is not permitted.

 

PRELIMINARY PROSPECTUS (Subject to Completion)

Issued    , 2025

     Shares

 

LOGO

Class A Common Stock

 

 

Andersen Group Inc. is offering     shares of its Class A common stock. This is our initial public offering of shares of Class A common stock, and no public market currently exists for our shares. We anticipate that the initial public offering price will be between $    and $    per share.

 

 

We intend to apply to list our Class A common stock on the New York Stock Exchange (the NYSE) under the symbol “ANDG,” and this offering is contingent upon final approval of such listing.

Upon completion of this offering, we will have two series of authorized common stock, Class A common stock and Class B common stock. Each share of our Class A common stock is entitled to one vote per share. Each share of our non-economic Class B common stock is entitled to ten votes per share. Upon completion of this offering, Andersen Aggregator LLC will hold all outstanding shares of our Class B common stock and will therefore hold    % of the combined voting power of our outstanding capital stock (assuming no exercise of the underwriter’s option to purchase additional shares to cover over-allotments). As a result, we will be a “controlled company” within the meaning of the corporate governance standards of the NYSE, and therefore we will be permitted to, and we intend to, elect not to comply with certain corporate governance requirements thereunder. See the section titled “Management—Controlled Company Status.”

We are an “emerging growth company” as defined under the federal securities laws. As such, in this prospectus we have taken advantage of certain reduced disclosure obligations that apply to emerging growth companies, and may elect to comply with certain reduced public company reporting requirements for future filings.

We are a holding company, and immediately after the consummation of the reorganization transactions as described herein and this offering, our sole material asset will be the indirect ownership interests in Andersen Tax Holdings LLC through our ownership of approximately   % of the Class X Umbrella Units in AT Umbrella LLC, which in turn will own all ownership interests in Andersen Tax LLC (each as defined herein). We intend to use all of the net proceeds from this offering (including from any exercise by the underwriters of their over-allotment option) to purchase a number of newly issued Class X Umbrella Units from AT Umbrella LLC that is equivalent to the number of shares of Class A common stock that we offer and sell in this offering, as described under the section titled “Organizational Structure—This Offering and Our Post-IPO Structure.” We will operate and control all of the business and affairs of AT Umbrella LLC and conduct our business through AT Umbrella LLC.

 

 

Investing in our Class A common stock involves risks. See the section titled “Risk Factors” beginning on page 22.

 

 

PRICE $    A SHARE

 

 

 

      

Price to
Public

    

Underwriting
Discounts
and
Commissions(1)

    

Proceeds to
Andersen
Group Inc.

Per Share

     $      $       $ 

Total

     $      $       $ 
 
(1)

See the section titled “Underwriters” for a description of the compensation payable to the underwriters.

At our request, the underwriters have reserved up to 5% of the shares of our Class A common stock offered by this prospectus for sale, at the initial public offering price, through a directed share program to our non-partner employees, their families and certain other persons associated with us. See the section titled “Underwriters—Directed Share Program.”

We have granted the underwriters an option for a period of 30 days to purchase up to an additional    shares of Class A common stock solely to cover over-allotments, if any.

The Securities and Exchange Commission and state securities regulators have not approved or disapproved these securities or determined if this prospectus is truthful or complete. Any representation to the contrary is a criminal offense.

The underwriters expect to deliver the shares of our Class A common stock to purchasers on     , 2025.

 

 

 

MORGAN STANLEY   UBS INVESTMENT BANK

 

DEUTSCHE BANK SECURITIES   TRUIST SECURITIES   WELLS FARGO SECURITIES

 

BAIRD     WILLIAM BLAIR

    , 2025

 


Table of Contents

 

LOGO

ANDERSEN Delivering Exceptional Client Service Grounded in Integrity, Transparency, and Excellence


Table of Contents

 

LOGO

Robust $732M 14% Top-Line M Performance 24 YoY Growth 24 Revenue Significant 11,300 20,600Client Base Client Groups Client Engagements Large Pool 288 2,220 of Talented Professionals Managing Directors Total Employees Healthy 18% 20% Margins and Profitability 24 Net Income 24 Adj. EBITDA Margin Margin Notes: Notes: 1. Financials are for the year ended December 31, 2024; All other figures are as of June 30, 2025 2. For Adj. EBITDA Margin, see the section titled Managements Discussion and Analysis of Financial Condition and Results of Operations Non-GAAP Financial Measures for additional information and a reconciliation to the most directly comparable financial measure prepared in accordance with GAAP.


Table of Contents

 

LOGO

Andersen Global Unlocks International Reach Member Firms of Andersen Global Collaborating Firms of Andersen Global Andersen Consulting 300+ Member and Collaborating Firms 890+ Locations 182+ Countries 2,900+ Partners 44,000+ Professionals Notes: 1. All figures as of June 30, 2025, and excludes Andersen Consulting 2. Andersen Global refers to a Swiss verein, of which Andersen Tax LLC is a founding member


Table of Contents

 

LOGO

Family Office Consulting Real Estate Consulting Global Workforce Mobility Fund Tax Compliance and Advisory Investment Consulting Fund Formation and Global Structuring Private Accounting Solutions Fund Accounting Trust, Estate and Charitable Planning Private Client Services Alterative Investment Funds, Business Tax Services Valuation Services ANDERSEN Tax Valuation Litigation and Dispute Support Fixed Assets and Cost Segregation Financial Reporting Financial Due Diligence and Transaction Support International Tax Services and Transfer Pricing M&A Tax Advisory State and Local Tax Tax Compliance and Reporting Tax Technology Automation


Table of Contents

 

LOGO

ANDERSEN Over Two Decades of Integrated, Differentiated Service 170+ Andersen Global Countries 19,000+ Andersen Global Personnel $700MM+ Revenue 70+ Andersen Global Countries 5,000+ Andersen Global Personnel 165+ Andersen Global Countries 15,000+ Andersen Global Personnel 2000+ 1000+ Personnel Personnel 40 Andersen $500MM+ Global Revenue Countries 7 Andersen $250MM+ Global Revenue Countries 16 Andersen 1000+ Global Countries Andersen Global Personnel 3 Andersen Global Countries 500+ Personnel $100MM+ Revenue Completed Management buyout from Founded Expanded service HSBC under the capabilities name Wealth to include and Tax investment Advisory consulting services, Services, Inc. (WTAS) valuation services and 921520-023-Part-3 SALT, amongst others Formed Andersen Global Launched collaboration with the University of San Francisco Launched Student Loan Acquired Andersen Paydown Plan name and rebranded for employees to Andersen Tax and Andersen Global Launched Andersen Institute of Finance and Economics Launched Andersen Consulting 2002 2003 2007 2008 2012 2013 2014 2016 2018 2019 2022 2023 2024 2025


Table of Contents

TABLE OF CONTENTS

PROSPECTUS

 

 

 

 

Through and including    , 2025 (the 25th day after the date of this prospectus), all dealers effecting transactions in these securities, whether or not participating in this offering, may be required to deliver a prospectus. This is in addition to a dealer’s obligation to deliver a prospectus when acting as an underwriter and with respect to an unsold allotment or subscription.

Neither we nor the underwriters have authorized anyone to provide any information or to make any representations other than those contained in this prospectus or in any free writing prospectuses filed with the Securities and Exchange Commission. Neither we nor any of the underwriters take any responsibility for, and can provide no assurance as to the reliability of, any other information that others may give you. This prospectus is an offer to sell only the shares offered hereby, but only under circumstances and in jurisdictions where it is lawful to do so. We are offering to sell, and seeking offers to buy, shares of our Class A common stock only in jurisdictions where offers and sales are permitted. The information contained in this prospectus is accurate only as of the date of this prospectus, regardless of the time of delivery of this prospectus or of any sale of the shares of our Class A common stock. Our business, operating results, financial condition, and future prospects may have changed since that date.

For investors outside the United States: Neither we, nor any of the underwriters have taken any action that would permit this offering or possession or distribution of this prospectus in any jurisdiction where action for that purpose is required, other than in the United States. You are required to inform yourselves about and to observe any restrictions relating to this offering and the distribution of this prospectus.

 

i


Table of Contents

GLOSSARY

As used in this prospectus, unless we state otherwise or the context otherwise requires:

 

   

“we,” “us,” “our,” “Andersen,” the “Company” and similar references refer (a) after giving effect to the reorganization transactions described in the section titled “Organizational Structure,” to Andersen Group Inc. and, where applicable as context requires, its consolidated subsidiaries, and (b) prior to giving effect to the reorganization transactions, to Andersen Tax Holdings LLC and, where applicable as context requires, its consolidated subsidiaries.

 

   

“Aggregator” refers to Andersen Aggregator LLC, a Delaware limited liability company and a holding company of which, following the reorganization transactions, the equity owners include current Managing Directors.

 

   

“Aggregator LTIP Units” refers to the profits interests of Aggregator. Aggregator LTIP Units will be economically similar to stock options. Each Aggregator LTIP Unit has a per unit hurdle price, which is economically similar to the exercise price of a stock option.

 

   

“Andersen Consulting” refers to Andersen Consulting Holdings L.P., a Delaware limited partnership of which Andersen Tax Holdings LLC is the sole member of the general partner of such limited partnership.

 

   

“Andersen Global” refers to Andersen Global, a Swiss verein, of which Andersen Tax LLC is a member.

 

   

“Andersen Group” refers to Andersen Group Inc., a Delaware corporation and the issuer in this offering.

 

   

“Arthur Andersen” refers to the former Arthur Andersen & Co. or Arthur Andersen LLP, as context requires.

 

   

“AT Umbrella” refers to AT Umbrella LLC, a Delaware limited liability company and a direct subsidiary of Andersen Group Inc. following the reorganization transactions.

 

   

“Class X Aggregator Units” refers to the common interest units in Aggregator, which are designated as Management Class X Aggregator Units and Investment Class X Aggregator Units corresponding to units exchanged in the Reorganization Transactions from MD Management LLC and MD Investment LLC, respectively.

 

   

“Class X Umbrella Units” refers to the common interest units in AT Umbrella.

 

   

“LTIP Units” refers to the profits interests of AT Umbrella. LTIP Units will be economically similar to stock options. Each LTIP Unit has a per unit hurdle price, which is economically similar to the exercise price of a stock option.

 

   

“Managing Director” refers to a person who holds the title of Managing Director of Andersen Tax LLC, a Delaware limited liability company and an indirect subsidiary of Andersen Group Inc. following the reorganization transactions, or a comparable position including certain persons who are members of an advisory board or equivalent of an affiliate of Andersen Tax LLC.

 

ii


Table of Contents

PROSPECTUS SUMMARY

This summary highlights selected information that is presented in greater detail elsewhere in this prospectus. This summary does not contain all of the information you should consider before investing in our Class A common stock. This summary contains forward-looking statements that involve risks and uncertainties. You should carefully read this prospectus in its entirety before investing in our Class A common stock, including the sections titled “Risk Factors,” “Management’s Discussion and Analysis of Financial Condition and Results of Operations,” “Special Note Regarding Forward-Looking Statements,” and our consolidated financial statements and the related notes included elsewhere in this prospectus before making an investment decision.

ANDERSEN GROUP INC.

Overview

Our mission is to deliver exceptional client service grounded in integrity, transparency, and excellence. Since our founding in 2002, we have experienced rapid and sustained growth, powered by our people, our values and our relentless commitment to innovative, client-focused solutions. Building on the rich traditions and culture of the former Arthur Andersen, we are driven by a bold vision to lead in a complex global marketplace, creating lasting value for our clients, our people and our investors.

We are a leading provider of independent tax, valuation and financial advisory services to individuals and family offices, businesses and institutional clients in the United States. We have strategically expanded our business to build an integrated platform of service offerings that enables us to solve our clients’ most complex tax and financial challenges. The success of our approach is reflected in our consistent growth to date, having delivered a revenue compound annual growth rate (CAGR) of 15% since 2003, the first full fiscal year following our formation, through December 31, 2024, and a net income CAGR of 24% since 2009, the first full fiscal year following our management buyout from HSBC, through December 31, 2024. We have achieved this by delivering specialized technical expertise combined with practical advice, supported by our widely recognized and strong firm culture, integrated services offerings and global capabilities. Our global reach is facilitated through our membership in Andersen Global, a Swiss association of over 300 member and collaborating firms.

Our differentiated approach to client service is rooted in our firm values that emphasize quality of service, collaboration and stewardship. We strive for excellence by leveraging the extensive experience of our Managing Directors, many of whom are thought leaders in their respective fields, and ensuring that they are deeply involved in client service through our low-leverage operating model. Our leadership team has created a collaborative working environment, ensuring that our clients benefit from high-functioning teams and access to Managing Directors across our multiple service lines. We also place a high premium on stewardship as we focus on nurturing our professionals’ development, fostering a vibrant workplace conducive to long-term careers and creating an environment of continuous learning. Taken together, our firm culture supports our resilient business and low employee turnover, enabling us to consistently deliver high-quality services to our clients.

Built on the legacy of Arthur Andersen, we believe our brand is one of the most globally recognized and respected names within professional services. Associated with commitment to the highest standards of professionalism, the Andersen brand stands for a culture of excellence, superior client service, deep talent and consistent growth. These defining qualities of our brand have helped serve as a catalyst for meaningful and sustained client growth and continue to drive our ability to attract new clients and talented professionals today.

Our ability to deliver exceptional client service is further bolstered by our membership in Andersen Global. As the founding member of Andersen Global, we have created a strategic set of relationships with member and collaborating firms worldwide, which enable us to better deliver services internationally at scale. With over

 

1


Table of Contents

44,000 professionals and 2,900 partners operating in 182 countries as of June 30, 2025, Andersen Global and its affiliates provide our clients with access to deep tax, legal and financial expertise that is differentiated from traditional multinational consulting firms and is complemented by on-the-ground experience with local business practices and regulations. Our foundational role in Andersen Global and the depth and breadth of expertise offered by its member and collaborating firms give us the ability to service our U.S. clients internationally.

We have built a multidimensional independent advisory firm with the ability to provide differentiated services across tax and financial services to address our clients’ most complex challenges. Our primary end-to-end services offerings include:

 

   

Private Client Services. We provide comprehensive tax and financial services for individuals and families, addressing complex client matters involving multigenerational wealth, charitable giving and trust and estate planning.

 

   

Business Tax Services. We offer a broad range of scalable, integrated tax-related consulting and compliance services for businesses, helping organizations with managing their tax planning, compliance and reporting needs effectively.

 

   

Alternative Investment Funds. We deliver comprehensive tax and financial services for a range of investment funds including family offices, funds of funds, hedge funds, private equity funds, venture capital funds and real estate investment trusts.

 

   

Valuation Services. We provide clients with in-depth, independent valuation expertise that helps clients navigate tax laws and regulations and comply with important regulatory requirements.

Since our inception, we have made a deliberate decision not to provide audit or related financial statement attestation services. As a result, we are not limited by the associated regulations that audit firms are subject to in the United States and internationally. This allows us to offer a comprehensive suite of non-audit services tailored to our clients’ specific needs, enabling us to build a differentiated, trusted relationship with them.

We meet our clients’ most critical needs because of our distinctly qualified and talented professionals. We have rapidly increased our headcount over the past several years, employing over 2,200 personnel in 26 locations across the United States as of June 30, 2025. In addition, through Andersen Global, we have a global reach that gives us access to additional professionals worldwide. In an industry in which access to talent is a critical differentiator, we believe we benefit from long staff tenure and low attrition rates that help us maintain long-lasting client relationships. As of December 31, 2024, our average Managing Director tenure exceeded ten years, and our average client-facing non-partner attrition rate over the past three years, excluding involuntary terminations, was approximately 17% compared to the industry average of approximately 21%. This low attrition rate reflects our focus on investing in and retaining our talent. Since our founding, we have never implemented any broad-based layoffs, despite having operated through several periods of significant economic uncertainty.

We attract a highly diverse range of clients across the United States and internationally. As of June 30, 2025, we had performed services for over 11,300 client groups across the United States, representing an increase of 9% from June 30, 2024. Client groups will often comprise multiple client engagements with different entities or individuals, such as multiple subsidiaries of an entity, multiple principals within a single private equity fund or multiple individuals or trusts within a single wealthy family. Accordingly, we had over 20,600 client engagements in through the six months ended June 30, 2025 representing an increase of 15% from the six months ended June 30, 2024. During the six months ended June 30, 2025, we derived approximately 50% of our revenue from private client services, 35% from business tax services, 10% from alternative investment fund services and 5% from valuation services. We believe that our exceptional level of service and the expertise that we provide has enabled us to build long-lasting client relationships. In 2024, approximately 74% of our revenue came from client groups that have engaged our services for more than three years.

 

2


Table of Contents

We have a history of achieving significant and long-term growth since our founding. Our revenue has grown from $639.1 million in 2023 to $731.6 million in 2024, and from $341.6 million for the six months ended June 30, 2024 to $384.1 million for the six months ended June 30, 2025. We benefit from strong unit economics as reflected by our operating margin, which was 18% in each of 2024 and 2023, and was (14)% for the six months ended June 30, 2025 compared to 13% for the six months ended June 30, 2024. Our net income was $134.8 million and $118.7 million in 2024 and 2023, respectively, representing growth of 14% year-over-year. We had a net loss of $(45.4) million for the six months ended June 30, 2025 compared to net income of $46.9 million for the six months ended June 30, 2024, driven primarily by issuance of new profits interest units in the second quarter of 2025. Our Adjusted EBITDA Margin, which is a measure that is not calculated and presented in accordance with generally accepted accounting principles in the United States (GAAP), was 20% in each of 2024 and 2023 and was 23% for the six months ended June 30, 2025 compared to 15% for the six months ended June 30, 2024. See the section titled “Management’s Discussion and Analysis of Financial Condition and Results of Operations—Non-GAAP Financial Measures” for the definition of Adjusted EBITDA Margin and a reconciliation of Adjusted EBITDA Margin to its most directly comparable GAAP financial measure.

Our Differentiated Approach

We were founded in 2002 by a team of experienced leaders and partners of the former Arthur Andersen who had a vision for a professional services firm that would deliver advice that was tailored, relevant and impactful for clients. Today, over two decades later, we remain true to that vision, differentiating our services by offering specialized technical expertise, combined with practical advice, direct Managing Director involvement and access to international services through Andersen Global. These combined elements allow us to provide multidimensional, seamless service to our clients, who engage us to support them on their most complex, high-stakes matters.

Our operating model is powered by a widely recognized and strong firm culture based on shared values, integrated services offerings and investments in our people. Accordingly, our globally recognized brand enables us to attract and retain top talent which, in turn, reinforces client confidence. Our differentiated business is built on the following key drivers:

Our Firm Culture and Values

We have established a set of values that Andersen professionals are held accountable to and that define our culture: client service, collaboration and stewardship.

 

   

Quality Client Service. Our ambition is to set the standard for client service excellence. We achieve this by working with clients to understand their needs and deliver solutions that are relevant, practical and value-accretive. In doing so, we leverage the collective experience of our Managing Directors, many of whom have decades of real-world experience, aided by the fact that we do not have a mandatory retirement age. In addition, we operate a low Managing Director-to-professional operating model and high ratio of client-facing employees, resulting in greater direct Managing Director interaction, greater accountability for service delivery and timelier responsiveness to client needs.

 

   

Our ability to deliver quality client service is also supported by our investments in technology, particularly artificial intelligence (AI). By blending our thought leadership and industry expertise with capabilities from innovative technology vendors, we are able to enhance the accuracy, speed, and scalability of delivery across our tax advisory, valuation, and consulting offerings. Our focus on bringing together the best of human capital and technology enables us to deliver differentiated insights and outcomes for clients, while maintaining the high standards of quality and confidentiality that define our brand.

 

   

Collaboration and Teamwork. Our approach to collaboration and teamwork is founded on mutual trust and respect among colleagues. We have created a collaborative environment by encouraging open and transparent communications, being highly responsive and creating incentives that align Managing

 

3


Table of Contents
 

Director interests around sharing client relationships. By fostering collaboration and teamwork, we put our best resources in front of each client, regardless of practice area or geographic location.

 

   

Stewardship. Andersen professionals are entrusted with preserving our culture so that the firm thrives as a vibrant workplace, while also providing opportunities for future generations to pursue successful careers serving clients. In particular, stewardship at Andersen means taking an active role in nurturing the development of our people, and providing them with a work environment and resources that foster their growth. We believe that our focus on stewardship supports our business by creating an environment in which our professionals can enjoy long and rewarding careers. As of December 31, 2024, our average Managing Director tenure exceeded ten years, and our average client-facing non-partner attrition rate over the past three years, excluding involuntary terminations, was approximately 17% compared to the industry average of approximately 21%.

A Globally Recognized Premium Brand

We believe that the Andersen brand remains one of the most globally recognized and respected names within the professional services industry, enabling us to:

 

   

Build a Culture of Excellence. The Andersen brand stands for a commitment to the highest standards of professionalism. Our professionals, many of whom trace their roots to the former Arthur Andersen, embody this culture at Andersen today. This commitment manifests itself in client services delivered in a manner that is clear, concise, concrete, convincing, practical and timely.

 

   

Accelerate Growth and Improved Profitability. Building on the name recognition of the former Arthur Andersen, the Andersen brand helps us acquire new high-quality clients. In addition to growing our client base, the Andersen brand has helped drive improved profitability. In 2024, we increased average revenue per employee by 9% year-over-year to approximately $335,000, which compares favorably to the industry average of approximately $230,000 in 2024.

 

   

Attract and Develop Top Talent. The Andersen brand has fueled our recruiting efforts and expansion. Andersen’s reputation for excellence and the highest standards of professionalism has helped strengthen our talent pipeline. In 2024, we had over 9,000 applicants for approximately 183 open associate and internship positions, and in the five-year period ended December 31, 2024, we attracted over 750 lateral hires with at least five years of experience.

Founding Member of Andersen Global, Enabling International Delivery at Scale

We are the founding member of Andersen Global, a Swiss association formed in 2013, which maintains and regulates the professional standards that its over 300 member and collaborating firms have agreed to uphold when delivering services to clients internationally. Andersen Global is an association of legally separate, independent firms and is one of the largest professional services affiliations in the world, with over 44,000 professionals and 2,900 partners operating in 182 countries as of June 30, 2025.

Since inception, Andersen Global has expanded significantly as member and collaborating firms have sought to align around the Andersen brand and the Andersen Global umbrella of shared cultural values. In 2024, Andersen Global added 65 new member and collaborating firms to the association. Our relationships with Andersen Global’s member and collaborating firms provide us with access to deep global tax, legal and financial expertise, complemented by on-the-ground understanding of local business practices and regulations. These relationships give us the ability to better service our U.S. clients internationally and serve as a channel for inbound referrals. While we were instrumental in founding Andersen Global and participate on its governing Board, including with our CEO and Chairman, Mark Vorsatz, currently serving as its Global Chairman, we do not have any equity interest in the association or any other member or collaborating firm, and the association does not otherwise have separate financial results from the member or collaborating firms.

 

4


Table of Contents

Independence

We have made a deliberate decision not to provide audit or related financial statement attestation services. This means that we can offer our clients a comprehensive suite of non-audit services, tailored to their specific needs, without being subject to the auditor independence rules and other restrictions that impact many of our competitors.

Integrated Services Platform Driving Our Multidimensional Business

In addition to our foundation as a leading tax practice, we have expanded our service offerings to include a broad array of capabilities. Our goal is to provide our clients with an integrated “one-stop shop” for their global advisory needs. Our broad and growing platform of advisory services includes, but is not limited to:

 

 

LOGO

Focus on Training and Development to Attract and Retain High-Quality Talent

In addition to a widely recognized and strong firm culture and emphasis on mentorship, we bolster our talent retention efforts with significant investments in training and development.

 

5


Table of Contents

We have built a series of core structured training programs that provide critical technical skills, industry knowledge and updates on latest tax regulations so that our professionals can deliver leading insights. Beyond our internal programs, we have a partnership with the University of San Francisco (USF), which provides tailored programs for our professionals to earn Masters of Business Administration (MBA), Masters of Laws in Taxation (LLM) or Masters of Legal Studies in Taxation (MLST) degrees. We also offer comprehensive professional qualification support by providing resources to assist with the Certified Public Accountant (CPA) exams, the Chartered Financial Analyst (CFA) exams, bar exams and other professional certifications. These programs and resources are provided at no cost to our employees.

We believe that our emphasis on stewardship has enabled us to deliver high levels of employee retention which, in turn, enhances our ability to deliver consistent client services.

Differentiated Thought Leadership

Our position as a thought leader in our areas of practice is driven by our senior leaders, many of whom are subject matter specialists within their respective fields and are widely recognized as leading experts. For example, Andersen Managing Directors and professionals author widely regarded resources and reference materials, including foundational publications such as the Tax Economics of Charitable Giving and Income Taxation of Fiduciaries and Beneficiaries. Our widely circulated For the Record newsletter provides timely updates on key developments in tax and finance to our clients. Additionally, through the recently launched Andersen Institute for Finance and Economics, which we refer to as the Institute, we provide critical thought leadership regarding far-reaching topics such as technological innovation, climate change and decarbonization, rising levels of public debt and geopolitical developments.

Our Integrated Services Offerings

Since our founding, our strategy has been to build the firm as a platform that seamlessly meets the tax and business needs of individuals and family offices, businesses and institutional clients. Our teams build long-term, trusted client relationships by delivering solutions that are both technically sophisticated and, most importantly, practical. Our primary services presently include:

 

   

Private Client Services. We serve as trusted advisors to some of the world’s most affluent families, family offices and high-net-worth individuals, addressing complex matters involving multigenerational wealth, charitable giving and trust and estate planning.

 

   

Business Tax Services. We help business enterprises manage their tax planning, compliance and reporting needs. Specifically, through our Business Tax Services practice, we offer the following services:

 

   

M&A Transaction Services. We support clients by advising on tax-efficient deal structures, reviewing quality of earnings reports, conducting tax due diligence and developing negotiation strategies that help preserve, enhance and create value during the transaction lifecycle.

 

   

State and Local Tax Services (SALT). Our nationwide SALT practice supports clients with state income tax planning and compliance, tax controversy, sales and use tax advisory, property tax advisory and unclaimed property and escheat services.

 

   

International Tax Services (ITS). Our ITS practice helps multinational enterprises navigate the complexities of cross-border operations as their business models and supply chains evolve.

 

   

Tax Technology Automation (TTA). Our nationwide TTA practice assists enterprises with designing, developing and implementing technology platforms and information services to manage their tax functions more efficiently and accurately.

 

   

Alternative Investments. Our alternative services include support with designing fund structures, production of private placement memoranda, fund accounting and administration, and compliance

 

6


Table of Contents
 

requirements for funds, fund managers and investors. Our client base in this sector includes family offices, private equity funds, hedge funds, real estate funds, venture capital funds and funds-of-funds.

 

   

Valuation Services. We provide independent valuation analyses to support clients with their operational objectives and financial reporting requirements, including:

 

   

Tax Valuation. Our tax valuation and related advisory services help clients navigate tax laws and regulations related to asset valuation. We support clients with a variety of transaction-related compliance needs, including equity compensation; taxable reorganizations; purchase price allocations; inventory, real estate, machinery and equipment, intangible asset and goodwill valuations; net operating loss and built-in gains analyses; individual income tax needs such as charitable contributions; and estate and gift taxes.

 

   

Financial Reporting. We help clients comply with important regulatory, market and fiduciary requirements. Our financial reporting services include valuations for business combinations and periodic impairment testing of long-lived assets.

 

   

Fixed Asset and Real Estate Valuation. We provide integrated fixed asset and real estate valuations, with specialized expertise in machinery and equipment valuation, fixed asset reconciliation, cost segregation, real estate valuation and real estate consulting.

 

   

U.S. National Tax Office. Our capabilities are enhanced by our team of dedicated U.S. National Tax (USNT) professionals. Our USNT office is comprised of senior, experienced professionals with deep technical expertise covering areas such as tax analysis, issue development, legislation monitoring and tax controversy. Many of our USNT professionals formerly held senior positions at the Internal Revenue Service (IRS), the U.S. Department of Treasury and leading law firms.

Our ability to deliver these integrated capabilities are further underpinned by our investments in advanced technology platforms and a growing commitment to implementing AI across our service offerings. These investments include software and systems to support our tax and valuation services, as well as a number of strategic alliances with leading third-party AI firms to access proprietary technologies and accelerate innovation across our service lines. In addition, we have entered into collaboration agreements with a number of additional firms offering distinctive AI solutions, further enhancing our ability to deliver market-leading capabilities and thought leadership to clients around the world.

Industry Background and Market Opportunity

Demand for our services is driven by several ongoing trends, including:

 

   

Increasingly complex operating environment creating greater financial and operational uncertainty. Substantial movements of capital and talent are impacting how wealth and business strategies are formulated. According to the United Nations World Investment Report, foreign direct investment inflows over the past decade have averaged more than $1.5 trillion per year, creating an increasingly broad web of cross-border connections that have increased operational complexity. These flows of capital and talent have heightened operational risk, financial risk and complexity for investors and businesses. These challenges are exacerbated by shifts in geopolitical interests; trade policies, including tariffs; and migration patterns that have injected additional uncertainty into the business environment.

 

   

Frequent changes to tax policy and legislation that require organizations to regularly adapt business practices. As nations struggle to address fiscal challenges brought about by macro trends such as aging populations, digitization and climate change, the pressure on tax policy to generate sufficient revenue has increased significantly. As a result, in many countries, governments have focused on devising myriad revisions to tax laws, placing increasingly onerous tax compliance burdens on investors and businesses. Many organizations are finding it difficult to meet the challenges of ongoing compliance.

 

7


Table of Contents
 

As a result, individuals and organizations require the services of a trusted firm to monitor and adapt to changes in tax policy.

 

   

Limited internal organizational capabilities to manage a changing environment. Organizations are increasingly struggling to source the talent needed to manage the demands of a changing operating environment, a trend exacerbated by a shortage of qualified financial experts, including CPAs. According to the Bureau of Labor Statistics, in the United States over 340,000 CPAs left the profession between 2019 and 2023, creating staffing challenges for the many organizations that rely on accounting experts.

 

   

Convergence of finance, tax and legal matters require integrated client solutions. Finance, tax and legal matters are converging at an accelerating pace. This convergence means that many investors and businesses are seeking to engage a single firm, or a “one-stop shop,” that offers an integrated set of service offerings. This is particularly the case for corporate transactions, which may involve financial valuation, tax optimization and compliance with relevant corporate laws, as well as centralized coordination.

 

   

Independence and regulatory challenges that prevent service providers from effectively supporting clients. Despite growing demand for integrated services offerings, many larger providers, particularly those who offer audit and attestation services, often face both regulatory and independence challenges, which prevent them from providing a broader suite of services. These restrictions, combined with conflicts-of-interest concerns, limit the ability of audit firms to fully support their clients. This creates a further hurdle for many companies to obtain specialized expertise needed to address complex tax and financial matters.

Given these industry trends, we believe our ability to deliver a comprehensive range of offerings positions us well to address a significant and growing market opportunity. According to IBISWorld’s Analysis of Tax Advisory Services, the tax advisory services market alone represented an annual opportunity in the United States of $60 billion in 2024.

Beyond this core market opportunity, our broader financial advisory services offerings, particularly in valuation and financial reporting services, provide immediate additional avenues for further growth. According to IBISWorld, the combined annual market for broader non-audit related financial advisory and valuation services in the United States was $44 billion in 2024. In addition to these opportunities, we believe our expansion into broader consulting services via our relationship with Andersen Consulting will provide the opportunity to unlock significant new market opportunities to continue to grow our business. According to IBISWorld, the annual market for consulting services, including corporate strategy, organizational design, process and operations management, among others, represented a combined opportunity of $392 billion in 2024 in the United States alone.

Our Growth Strategies

We believe we are in the early stages of addressing our substantial market opportunity and we intend to execute on several growth strategies, including:

 

   

Expand work with existing clients. We intend to continue expanding our relationships with existing clients. Our core values of client service and collaboration have yielded a track record of expanding work with clients after an initial engagement. For example, since the commencement of their respective engagements with us, our ten largest client groups in 2024 have grown their aggregate contribution to our revenue by 5.3 times. The number of client groups that had a minimum annual spend of over $250,000 grew from 524 to 629 from 2023 to 2024. We intend to continue to seek opportunities to expand relationships with existing clients.

 

   

Attract new high-quality clients. As of June 30, 2025, we had over 11,300 client groups and over 20,600 client engagements, and we believe we have a significant opportunity to continue to further expand our client base. We have established ourselves as a leader within the tax and financial advisory sectors in the United States and believe our strong reputation for service excellence, our highly skilled multidisciplinary

 

8


Table of Contents
 

teams and our integrated cross-functional capabilities will continue to position us to win new clients going forward. We intend to invest in marketing initiatives to further strengthen our brand awareness among potential clients, providing us with additional opportunities to attract new clients.

 

   

Expand and add new service offerings. We believe our strong reputation will help us to significantly expand the scope and scale of our service offerings, with near-term opportunities in areas including consulting, investment banking, global mobility and international legal services. We believe our relationship with Andersen Consulting will enable us to rapidly scale our ability to offer a broader range of consulting services globally.

 

   

Inorganic growth opportunities. We intend to continue to pursue potential acquisitions of complementary businesses where we believe there is a strong cultural fit, as evidenced by alignment with our core values. While we will continue to be selective in our approach to acquisitions, we believe there is a strong pipeline of inorganic opportunities, particularly as we look to expand our geographic footprint and consulting practice, both domestically and internationally.

 

   

Expand business internationally. We intend to continue leveraging the Andersen brand’s strong global recognition and association with the highest standards of professionalism and service excellence to open new opportunities outside the United States.

Summary of Principal Risks Affecting our Business

Investing in our Class A common stock involves risk. You should carefully consider all the information in this prospectus prior to investing in our Class A common stock. These risks are discussed more fully in the section titled “Risk Factors.” These risks and uncertainties include, but are not limited to, the following:

 

   

We may not be able to maintain or increase our historical revenue growth or profitability in the future.

 

   

Our business depends on generating and maintaining client demand, including through the adaptation and expansion of our services, and a significant reduction in such demand could materially affect our results of operations.

 

   

We may be unable to effectively manage our growth, which could place significant strain on key personnel, as well as our systems and other resources.

 

   

We may not be successful at integrating or managing future acquisitions.

 

   

Our competitiveness and success depend substantially on the continuing efforts of our CEO and Chairman, Mark Vorsatz, our senior Managing Directors and other key personnel.

 

   

If we cannot maintain our firm culture as we grow and become a public company, our success and our business may be harmed.

 

   

Failure to maintain our reputation and brand could impact our ability to attract and retain clients, employees and future acquisition targets, and may harm our business.

 

   

Our ability to staff client engagements, maintain relationships with clients and drive future growth depends on our ability to recruit, train and retain qualified professionals.

 

   

If we were to be held liable for alleged errors, omissions, illegal practices or other misconduct in providing our services to clients, our brand and reputation could be harmed.

 

   

We may enter into or invest in new lines of business or engage in other strategic initiatives that may fail to generate revenue and result in additional risks to our business.

 

   

If we fail to compete effectively, we may miss business opportunities or lose existing clients, and our revenue may decline.

 

   

We may experience quarterly fluctuations in our operating results, as well as our key metrics, due to a number of factors that make our future results difficult to predict and could cause our operating results to fall below market expectations or guidance we may provide.

 

9


Table of Contents
   

Rapid technological changes, including the widespread adoption of AI, could significantly impact our competitive position, client relationships and results of operations.

 

   

We may face legal, reputational and financial risks relating to cybersecurity incidents or attacks affecting us.

 

   

We have identified material weaknesses in our internal control over financial reporting. If our remediation of such material weaknesses is not effective, or if we experience additional material weaknesses in the future or otherwise fail to develop and maintain effective internal control over financial reporting, our ability to produce timely and accurate financial statements or comply with applicable laws and regulations could be impaired.

 

   

Our principal asset is our interest in AT Umbrella LLC and, accordingly, we depend on distributions from AT Umbrella LLC to pay our taxes and expenses, including payments under the Tax Receivable Agreement, which distributions AT Umbrella LLC may be restricted from making.

 

   

The dual-class structure of our common stock has the effect of concentrating voting control with Aggregator, which will hold in the aggregate  % of the combined voting power of our outstanding capital stock following the completion of this offering. This ownership will limit or preclude your ability to influence corporate matters, including the election of directors, amendments of our organizational documents, and any major corporate transaction requiring stockholder approval, including change of control transactions.

Organizational Structure

This offering is being conducted through what is commonly referred to as an umbrella partnership C corporation (UP-C) structure, which is often used by partnerships and limited liability companies when they decide to undertake an initial public offering. The UP-C structure provides tax benefits and associated cash flow to the issuer corporation and the existing owners of the partnership or limited liability company in the initial public offering.

Andersen Group Inc. is a holding company and, immediately after the consummation of the reorganization transactions described in this prospectus and this offering, our sole material asset will be our indirect ownership interests in Andersen Tax Holdings LLC through our ownership of approximately   % of the Class X Umbrella Units in AT Umbrella LLC. Andersen Tax Holdings LLC in turn will own all ownership interests in Andersen Tax LLC. Currently, Andersen Tax Holdings LLC is indirectly wholly owned by current and former Managing Directors and related persons. Prior to the completion of this offering, we intend to complete an internal reorganization through a series of transactions, which we refer to as the “reorganization transactions.” Immediately following this offering and the related reorganization transactions, the holders of our Class A common stock will collectively own 100% of the economic interests in Andersen Group Inc. and have   % of the voting power of Andersen Group Inc. Aggregator will own the remaining   % of the voting power of Andersen Group Inc. through ownership of 100% of the outstanding shares of our Class B common stock. Aggregator is a Delaware limited liability company owned and controlled by the Managing Directors and related persons who, prior to the reorganization transactions, are the existing indirect owners of Andersen Tax Holdings LLC.

After the offering, Andersen Group Inc. will own approximately   % of the Class X Umbrella Units in AT Umbrella LLC, which in turn will own 100% of the common units of Andersen Tax Holdings LLC. Aggregator will own the remaining   % of the Class X Umbrella Units in AT Umbrella LLC, which will be redeemable at the election of Aggregator or its members for shares of our Class A common stock or, at Andersen Group Inc.’s election, for cash (based on the volume-weighted average market price of our Class A common stock), and such exchange, at Andersen Group Inc.’s election, may be effected as a direct exchange of cash or Class A common stock for Class X Umbrella Units (and the cancellation of paired shares of Class B common stock) in lieu of such

 

10


Table of Contents

redemption. Upon such exchange, Aggregator, or its permitted transferees in connection with the redemption, will be required to deliver to Andersen Group Inc. an equivalent number of shares of Class B common stock to effectuate such a redemption, and any shares of Class B common stock so delivered will be cancelled. In connection with the exchange of Aggregator LTIP Units for Class X Aggregator Units prior to a redemption of such Class X Aggregator Units, Aggregator may exchange its vested LTIP Units corresponding to such Aggregator LTIP Units for a number of shares of Class X Umbrella Units equal to the then-current value of a share of Class A common stock, less the remaining participation thresholds of such LTIP Units multiplied by the number of LTIP Units being exchanged, divided by the then-current value of Class A common stock.

Andersen Group Inc.’s only business will be acting as the sole manager of AT Umbrella LLC and, in that capacity, we will operate and control all of the business and affairs of AT Umbrella LLC and we will consolidate the financial results of AT Umbrella LLC and its subsidiaries, including Andersen Tax Holdings LLC and Andersen Tax LLC.

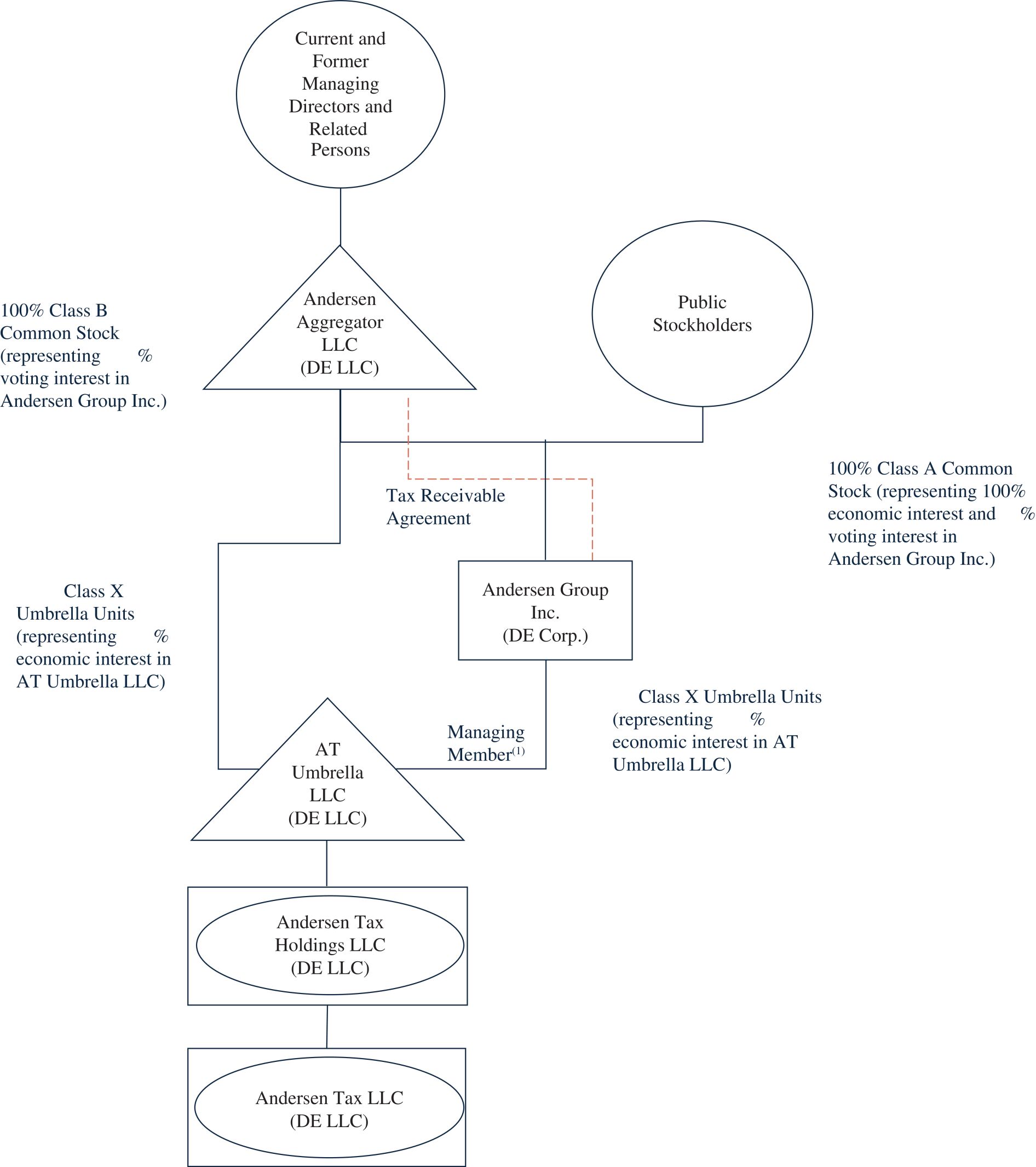
The following diagram depicts Andersen Tax Holdings LLC’s organizational structure prior to the reorganization transactions. This chart is provided for illustrative purposes only and does not purport to represent all legal entities within Andersen Tax Holdings LLC organizational structure.

 

 

LOGO

 

11


Table of Contents

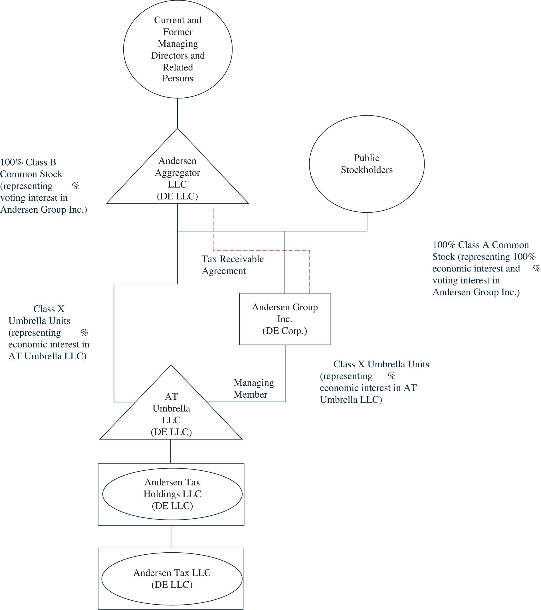
The following diagram depicts what our organizational structure will be immediately after the completion of this offering and the related reorganization transactions.

 

 

LOGO

 
(1)

Because Andersen Group Inc. has a controlling interest in AT Umbrella LLC under GAAP due to our position as its sole managing member, we will consolidate the financial results of AT Umbrella LLC.

 

12


Table of Contents

For more information regarding our historical organizational structure and the reorganization transactions, see the section titled “Organizational Structure.” Unless otherwise stated or the context otherwise requires, all information in this prospectus reflects the consummation of the reorganization transactions and this offering.

Channels for Disclosure of Information

Following the completion of this offering, we intend to announce material information to the public through filings with the Securities and Exchange Commission (SEC), the investor relations page on our website, press releases, public conference calls, public webcasts, and our LinkedIn feed.

Any updates to the list of disclosure channels through which we will announce information will be posted on the investor relations page on our website.

Controlled Company Status

Immediately after this offering, assuming an offering size as set forth on the cover page of this prospectus, Aggregator will own approximately  % of the combined voting power of our outstanding capital stock (or  % of the combined voting power of our outstanding capital stock if the underwriters exercise their over-allotment option to purchase additional shares in full) through its ownership of all of our Class B common stock. Aggregator will therefore have the ability to determine all matters requiring approval by our stockholders, including the election of our directors, amendment of our governing documents, and approval of certain major corporate transactions. Because Aggregator will control a majority of the voting power of our outstanding capital stock, Andersen Group Inc. will be a “controlled company” within the meaning of the corporate governance standards of the NYSE, and therefore we will be permitted to, and we intend to, elect not to comply with certain corporate governance requirements thereunder. See the section titled “Management—Controlled Company Status.”

Corporate and Other Information

Andersen Group Inc. was formed as a Delaware corporation in April 2025. Prior to this offering, Andersen Group Inc. had no material assets and has not engaged in any business or other activities except in connection with the reorganization transactions and this offering. After the completion of this offering, Andersen Group Inc. will be the managing member of Andersen Tax Holdings LLC, which was originally organized under the name WTAS Holdings LLC in December 2007 in connection with a management buyout transaction from HSBC USA Inc. Andersen Tax Holdings LLC owns the main operating entity, Andersen Tax LLC. Andersen Tax LLC was previously known as WTAS LLC, which was the successor entity to Wealth and Tax Advisory Services, Inc., which was founded in 2002. In 2014, we acquired the rights to the Andersen trademarks and rebranded ourselves as Andersen Tax Holdings LLC and Andersen Tax LLC. Our principal executive offices are located at 333 Bush Street, Suite 1700, San Francisco, California 94104. Our telephone number is (415) 764-2700. Our website address is www.andersen.com. The information contained on, or that can be accessed through, our website is not incorporated by reference into this prospectus and the inclusion of our website address in this prospectus is an inactive textual reference only, and you should not consider any information contained on, or that can be accessed through, our website as part of this prospectus.

“Andersen” and the “Door” logo, and other trademarks or service marks of Andersen Group Inc. appearing in this prospectus are the property of Andersen Group Inc. or Andersen Tax LLC. This prospectus contains additional trade names, trademarks, and service marks of others, which are the property of their respective owners. Solely for convenience, trademarks and trade names referred to in this prospectus may appear without the ® or symbols.

 

13


Table of Contents

Implications of Being an Emerging Growth Company

We qualify as an “emerging growth company” as defined in the Jumpstart Our Business Startups Act of 2012 (JOBS Act). An emerging growth company may take advantage of specified reduced reporting and other burdens that are otherwise applicable generally to public companies. These provisions include:

 

   

a requirement to have only two years of audited financial statements and only two years of related selected financial data and management’s discussion and analysis of financial condition and results of operations disclosure;

 

   

an exemption from the auditor attestation requirement in the assessment of our internal control over financial reporting pursuant to the Sarbanes-Oxley Act of 2002;

 

   

an exemption from implementation of new or revised financial accounting standards until they would apply to private companies and from compliance with any new requirements adopted by the Public Company Accounting Oversight Board requiring mandatory audit firm rotation;

 

   

reduced disclosure obligations regarding executive compensation arrangements; and

 

   

no requirement to seek nonbinding advisory votes on executive compensation or golden parachute arrangements.

We may take advantage of some or all these provisions until we are no longer an emerging growth company. We will remain an emerging growth company until the earlier to occur of (1) the last day of the fiscal year (a) following the fifth anniversary of the completion of this offering, (b) in which our annual gross revenue is $1.235 billion or more, or (c) in which we are deemed to be a “large accelerated filer,” under the rules of the SEC, which means the market value of our equity securities that is held by non-affiliates exceeds $700 million as of the prior June 30th, and (2) the date on which we have issued more than $1.0 billion in non-convertible debt during the prior three-year period.

We have elected to take advantage of the extended transition period to comply with new or revised accounting standards and to adopt certain of the reduced disclosure requirements available to emerging growth companies. As a result of the accounting standards election, we will not be subject to the same implementation timing for new or revised accounting standards as other public companies that are not emerging growth companies, which may make comparison of our financials to those of other public companies more difficult. In addition, the information that we provide in this prospectus may be different than the information you may receive from other public companies in which you hold equity interests. Further, it is possible that some investors will find our Class A common stock less attractive as a result of these elections, which may result in a less active trading market for our Class A common stock and higher volatility in our stock price.

 

14


Table of Contents

The Offering

 

Class A common stock offered by us

     shares

 

Underwriters’ over-allotment option of Class A common stock offered by us

     shares

 

Class A common stock to be outstanding immediately after this offering

   shares (or    shares if all outstanding Class X Umbrella Units held by Aggregator were exchanged for a corresponding number of newly issued shares of Class A common stock).

 

 

If the underwriters exercise their over-allotment option in full,    shares (or    if all outstanding Class X Umbrella Units held by Aggregator were exchanged for a corresponding number of newly issued shares of Class A common stock) would be outstanding.

 

Class B common stock to be outstanding immediately after this offering

     shares

 

Total Class A common stock and Class B common stock to be outstanding immediately after this offering

     shares

 

Voting power held by holders of Class A common stock after giving effect to this offering

   % (or    % if all outstanding Class X Umbrella Units held by Aggregator were exchanged for a corresponding number of newly issued shares of Class A common stock).

 

Voting power held by holders of Class B common stock after giving effect to this offering and the reorganization transactions

   % (or    % if all outstanding Class X Umbrella Units held by Aggregator were exchanged for a corresponding number of newly issued shares of Class A common stock).

 

Voting rights

Each share of our Class A common stock entitles its holder to one vote per share, representing an aggregate of    % of the combined voting power of our outstanding capital stock upon the completion of this offering and the application of the net proceeds from this offering (or   % if the underwriters exercise their over-allotment option in full).

 

 

Each share of our Class B common stock entitles its holder to ten votes per share, representing an aggregate of    % of the combined voting power of our outstanding capital stock upon the completion of this offering and the application of the net proceeds from this offering (or    % if the underwriters exercise their over-allotment option in full).

 

15


Table of Contents
 

All classes of our common stock with voting rights generally vote together as a single class on all matters submitted to a vote of our stockholders. See the section titled “Description of Capital Stock.”

 

Use of proceeds

We estimate that the net proceeds from this offering will be approximately $    million (or approximately $    million if the underwriters exercise their over-allotment option in full), assuming an initial public offering price of $    per share, the midpoint of the price range set forth on the cover page of this prospectus, after deducting underwriting discounts and commissions. All of the offering expenses for this offering (other than the underwriting discounts and commissions) will be paid for or otherwise borne by AT Umbrella LLC.

 

 

We currently intend to use the net proceeds from this offering (including net proceeds received if the underwriters exercise their over-allotment option in full) to acquire a number of newly issued Class X Umbrella Units equal to the number of shares of Class A common stock issued in this offering from AT Umbrella LLC, at a purchase price per Class X Umbrella Units equal to the initial public offering price of Class A common stock after deducting underwriting discounts and commissions. We currently intend to cause AT Umbrella LLC to use the proceeds it receives from the sale of Class X Umbrella Units to us to pay fees and expenses in connection with this offering and the reorganization transactions and for other general corporate purposes. We also intend to use the net proceeds for investments in technology, infrastructure, training and potential strategic acquisitions of, or investments in, other businesses or technologies that we believe will complement our current business and expansion strategies, although we do not currently have any agreements or commitments for any specific material acquisitions or investments. See the section titled “Use of Proceeds” for additional information.

 

Controlled company status

Immediately after this offering, assuming an offering size as set forth on the cover page of this prospectus, Aggregator will own approximately    % of the combined voting power of our outstanding capital stock (or    % of the combined voting power of our outstanding capital stock if the underwriters exercise their over-allotment option in full). Aggregator will therefore have the ability to determine all matters requiring approval by stockholders, including the election of directors, amendment of our governing documents and approval of major corporate transactions. Because Aggregator will control a majority of the voting power of our outstanding capital stock, Andersen Group Inc. will be a “controlled company” within the meaning of the corporate governance standards of the NYSE, and therefore we will be permitted to, and we intend to, elect not to comply with certain corporate governance requirements thereunder. See the section titled “Management—Controlled Company Status.”

 

16


Table of Contents

Exchange rights of holders of Class X Umbrella Units.

Aggregator or its members may redeem Class X Umbrella Units for shares of Class A common stock on a one-for-one basis or, at Andersen Group Inc.’s election, for cash (based on the volume-weighted average market price of our Class A common stock). Aggregator, or its permitted transferees in connection with the redemption, also will be required to deliver to Andersen Group Inc. an equivalent number of shares of Class B common stock to effectuate such a redemption. Any shares of Class B common stock so delivered will be cancelled. In connection with the exchange of Aggregator LTIP Units for Class X Aggregator Units prior to a redemption of such Class X Aggregator Units, Aggregator may exchange its vested LTIP Units corresponding to such Aggregator LTIP Units for a number of shares of Class X Umbrella Units equal to the then-current value of a share of Class A common stock, less the remaining participation thresholds of such LTIP Units multiplied by the number of LTIP Units being exchanged, divided by the then-current value of Class A common stock. See the section titled “Organizational Structure—Redemption Rights.”

 

Tax receivable agreement

Andersen Group Inc. will enter into the Tax Receivable Agreement with Aggregator as of immediately prior to or concurrent with the reorganization transactions, which will require us to pay to certain holders of Class X Umbrella Units who are or may become parties to the Tax Receivable Agreement (the TRA Parties) from time to time 85% of the amount of tax benefits, if any, that we actually realize (or in some circumstances that we are deemed to realize) as a result of (i) any increase in tax basis in the assets of AT Umbrella LLC and its flow-through subsidiaries resulting from purchases of Class X Umbrella Units from such Class X Umbrella Unit holders with the proceeds of this offering or exchanges of Class X Umbrella Units for shares of our Class A common stock or cash in the future; and (ii) certain other tax benefits related to our entering into the Tax Receivable Agreement, including tax benefits attributable to payments that we make under the Tax Receivable Agreement. See the section titled “Organizational Structure—Tax Receivable Agreement.”

 

Dividend policy

We do not expect to pay any dividends or other distributions on our Class A common stock in the foreseeable future. Holders of our non-economic Class B common stock are not entitled to participate in any cash dividends declared by our board of directors. Following this offering and subject to funds being legally available, we intend to cause AT Umbrella LLC to make distributions to Andersen Group Inc., the other Class X Umbrella Unit holders and the LTIP Unit holders in an amount at least sufficient to allow us, the other Class X Umbrella Unit holders and the LTIP Unit holders to pay all applicable taxes and (in our case) to make payments under the Tax Receivable Agreement. See the section titled “Dividend Policy.”

 

17


Table of Contents

Risk factors

See the section titled “Risk Factors” for a discussion of factors you should carefully consider before deciding to invest in our Class A common stock.

 

Directed share program

At our request, the underwriters have reserved up to 5% of the shares of our Class A common stock offered by this prospectus for sale, at the initial public offering price, to our non-partner employees, their families and certain other persons associated with us. The sales will be made at our direction by Morgan Stanley & Co. LLC and its affiliates through a directed share program. We do not know if these parties will choose to purchase all or any portion of these reserved shares, but the number of shares of our Class A common stock available for sale to the general public will be reduced to the extent these individuals purchase such reserved shares. Any reserved shares that are not so purchased will be offered by the underwriters to the general public on the same terms as the other shares offered by this prospectus. See the section titled “Underwriters—Directed Share Program” for additional information.

 

Proposed NYSE trading symbol

“ANDG”

The number of shares of our Class A common stock to be outstanding after this offering is based on the membership interests of AT Umbrella LLC outstanding as of     , 2025 and, after giving effect to the reorganization transactions, excludes:

 

   

   shares of Class A common stock reserved for future issuance under our 2025 Equity Incentive Plan, which will become effective once the registration statement, of which this prospectus forms a part, is declared effective; and

 

   

   shares of Class A common stock reserved for issuance upon the redemption or exchange of Class X Umbrella Units (together with corresponding shares of our Class B common stock).

Our 2025 Equity Incentive Plan will also provide for automatic annual increases in the number of shares reserved under this plan, as more fully described in the section titled “Executive Compensation—Equity Incentive Plans.”

Unless otherwise indicated, this prospectus reflects and assumes the following:

 

   

an initial public offering price of $   per share, the midpoint of the price range set forth on the cover page of this prospectus;

 

   

the completion of the reorganization transactions described under the section titled “Organizational Structure;”

 

   

no LTIP Units or Aggregator LTIP Units are outstanding following the reorganization transactions and the completion of this offering;

 

   

the filing and effectiveness of our amended and restated certificate of incorporation in Delaware and the adoption of our amended and restated bylaws, each of which will occur immediately prior to the completion of this offering; and

 

   

no exercise by the underwriters of their over-allotment option.

 

18


Table of Contents

SUMMARY CONSOLIDATED FINANCIAL AND OTHER DATA

The following tables present the summary consolidated financial and other data for Andersen Tax Holdings LLC and its subsidiaries, and the summary pro forma condensed consolidated financial and other data for Andersen Group Inc. for the periods and at the dates indicated. Andersen Group Inc. is a holding company, and, immediately following this offering, its sole material asset will be its indirect ownership interests in Andersen Tax Holdings LLC through its ownership of approximately   % of the Class X Umbrella Units in AT Umbrella LLC, which in turn will own all ownership interests in Andersen Tax LLC. As the managing member of AT Umbrella LLC, Andersen Group Inc. will operate and control all of the business and affairs of AT Umbrella LLC and its subsidiaries, including Andersen Tax Holdings LLC and Andersen Tax LLC.

The summary consolidated statements of income data presented below for the years ended December 31, 2023 and 2024 and the six months ended June 30, 2025 and 2024 and the summary condensed consolidated balance sheet data presented below as of June 30, 2025 has been derived from the consolidated financial statements of Andersen Tax Holdings LLC and its subsidiaries included elsewhere in this prospectus.

The summary consolidated financial and other data of Andersen Group Inc. has not been presented because Andersen Group Inc. is a newly incorporated entity, has had no business transactions or activities to date and had no assets or liabilities during the periods presented in this section.

When you read this summary consolidated financial data, it is important that you read it together with the consolidated financial statements of Andersen Tax Holdings LLC and its subsidiaries and the related notes included elsewhere in this prospectus, as well as the sections of this prospectus titled “Capitalization,” “Organizational Structure,” “Unaudited Pro Forma Financial Information” and “Management’s Discussion and Analysis of Financial Condition and Results of Operations.”

The summary unaudited pro forma combined and consolidated financial data of Andersen Group Inc. presented below has been derived from the unaudited pro forma combined and consolidated financial statements included elsewhere in this prospectus. The summary unaudited pro forma condensed combined and consolidated income statement data for the year ended December 31, 2024 and the six months ended June 30, 2025 gives effect to (i) the reorganization transactions and (ii) this offering as if they had occurred on January 1, 2024. The summary unaudited pro forma condensed consolidated balance sheet data as of June 30, 2025 gives effect to (i) the reorganization transactions and (ii) this offering as if they had occurred on June 30, 2025. The following summary unaudited combined and consolidated pro forma financial information is presented for illustrative purposes only and is not necessarily indicative of the operating results or financial position that would have occurred if the relevant transactions had been consummated on the dates indicated, nor is it indicative of future operating results or financial position.

 

19


Table of Contents
    Andersen Tax Holdings LLC     Pro Forma Andersen Group Inc.  
    Year Ended
December 31,
    Six Months Ended
June 30,
    Year Ended
December 31,
    Six Months Ended
June 30,
 
    2024     2023     2025     2024     2024     2025  
                (unaudited)     (unaudited)  
    (in thousands)  

Consolidated Income Statements Data:

 

Revenue

  $ 731,593     $ 639,111     $ 384,058     $ 341,565     $          $       
 

 

 

   

 

 

   

 

 

   

 

 

   

 

 

   

 

 

 

Operating expenses:

           

Cost of services (excluding depreciation and amortization)

    461,777       399,900       343,206       224,786      

Sales, general and administrative

    131,947       114,661       89,241       67,903      

Depreciation and amortization

    8,325       7,691       4,131       4,105      
 

 

 

   

 

 

   

 

 

   

 

 

   

 

 

   

 

 

 

Total operating expenses(1)

    602,049       522,252       436,578       296,794      
 

 

 

   

 

 

   

 

 

   

 

 

   

 

 

   

 

 

 

Operating (loss)/income

    129,544       116,859       (52,520     44,771      

Interest income

    4,524       2,660       2,230       1,900      

Interest expense

    (64     (138     (247     (32    

Other income, net

    3,192       1,559       2,293       1,084      
 

 

 

   

 

 

   

 

 

   

 

 

   

 

 

   

 

 

 

(Loss) / income before income tax expense / (benefit)

    137,196       120,940       (48,244     47,723      

Income tax expense / (benefit)

    2,395       2,257       (2,837     833      
 

 

 

   

 

 

   

 

 

   

 

 

   

 

 

   

 

 

 

Net (loss)/income

  $ 134,801     $ 118,683     $ (45,407   $ 46,890     $       $    
 

 

 

   

 

 

   

 

 

   

 

 

   

 

 

   

 

 

 
 
(1)

Includes $104.5 million of non-cash equity based compensation expense in cost of services and $25.1 million in sales, general and administrative expense during the six months ended June 30, 2025.

 

     As of June 30, 2025  
     Andersen Tax
Holdings LLC
     Pro Forma
Andersen Group
Inc.(2)
 
     Actual      Pro Forma As
Adjusted(1)
 
    

(unaudited)

 
     (in thousands)  

Consolidated Balance Sheets Data:

        

Cash and cash equivalents

   $ 78,945      $           $       

Working capital(3)

     145,666        

Accounts receivable, net of allowance for credit losses

     155,497        

Investments in held-to-maturity debt securities

     11,287        

Total assets

     412,642        

Total liabilities

     214,291        

Total members’ equity/stockholders’ equity

     198,351        
 
(1)

Pro forma as adjusted consolidated balance sheet data has been adjusted to give effect to the reorganization transactions, including the issuance of the CA Notes and HO Note, described under the section titled “Organizational Structure,” as though the reorganization transactions were consummated on June 30, 2025. The pro forma as adjusted column gives effect to (a) the sale and issuance of      shares of our Class A common stock in this offering, based upon an assumed initial public offering price of $     per share, the midpoint of the price range set forth on the cover page of this prospectus, after deducting underwriting discounts and commissions, and the application of the proceeds therefrom as described in the section titled “Use of Proceeds.” The pro forma as adjusted information set forth above is illustrative only and will change based on the actual initial public offering price and other terms of

 

20


Table of Contents
 

this offering determined at pricing. Each $1.00 increase or decrease in the assumed initial public offering price of $     per share, the midpoint of the price range set forth on the cover page of this prospectus, would increase or decrease, as applicable, pro forma as adjusted cash and cash equivalents, additional paid-in capital, total members’ equity/stockholders’ equity and total capitalization by approximately $     million, assuming that the number of shares offered by us, as set forth on the cover page of this prospectus, remains the same, and after deducting underwriting discounts and commissions. We may also increase or decrease the number of shares we are offering. A 1.0 million share increase or decrease in the number of shares offered by us would increase or decrease, as applicable, pro forma as adjusted cash and cash equivalents, additional paid-in capital, total members’ equity/stockholders’ equity and total capitalization by approximately $     million, assuming that the assumed initial offering price to the public remains the same, and after deducting underwriting discounts and commissions.

(2)

Pro forma consolidated balance sheet data reflects (a) the reorganization transactions, including the issuance of certain promissory notes, described under the section titled “Organizational Structure,” and (b) the filing of Andersen Group Inc.’s amended and restated certificate of incorporation, which will occur immediately prior to the completion of this offering.

(3)

We define working capital as current assets less current liabilities. See the consolidated financial statements of Andersen Tax Holdings LLC and its subsidiaries and the related notes included elsewhere in this prospectus for further details regarding current assets and current liabilities.

Non-GAAP Financial Measures

To supplement our consolidated financial statements, which are prepared and presented in accordance with GAAP, we use EBITDA, Adjusted EBITDA, Adjusted EBITDA Margin and Adjusted Net Income, collectively, to help us evaluate our business. We believe that EBITDA, Adjusted EBITDA and Adjusted EBITDA Margin enhance an investor’s understanding of our financial and operating performance from period to period, because they exclude certain items relating to income tax expense, interest, and depreciation and amortization which are not reflective of our ongoing operations and performance. We believe Adjusted Net Income enhances an investor’s understanding of our financial and operating performance because it excludes certain items relating to certain transaction costs which are not reflective of our ongoing operations and performance. In addition, management believes EBITDA, Adjusted EBITDA, Adjusted EBITDA Margin and Adjusted Net Income are measures commonly used by investors to evaluate companies in the professional services industry. However, there are limitations to the use of these non-GAAP financial measures as analytical tools and they should not be considered in isolation or as a substitute for other financial measures calculated and presented in accordance with GAAP and may not be comparable to similarly titled non-GAAP measures used by other companies. See the section titled “Management’s Discussion and Analysis of Financial Condition and Results of Operations—Non-GAAP Financial Measures” for additional information and reconciliations of our non-GAAP financial measures to the most directly comparable financial measures prepared in accordance with GAAP.

The following table summarizes non-GAAP financial measures (along with the most directly comparable GAAP measures) for the periods indicated:

 

     Six Months Ended
June 30,
    Year Ended December 31,  
     2025     2024     2024     2023  
     (unaudited)              
    

($ in thousands)

 

Net (Loss)/Income

   $ (45,407   $ 46,890     $ 134,801     $ 118,683  

Adjusted Net Income (unaudited)

     87,544       46,890       136,394       118,683  

EBITDA (unaudited)

     (43,866     51,860       145,585       128,769  

Adjusted EBITDA (unaudited)

     89,085       51,860       147,178       128,769  

Revenue

     384,058       341,565       731,593       639,111  

Net (Loss)/Income Margin (unaudited)

     (11.8 %)      13.7     18.4     18.6

Adjusted EBITDA Margin (unaudited)

     23.2     15.2     20.1     20.1

 

21


Table of Contents

RISK FACTORS

Investing in our Class A common stock involves a high degree of risk. You should consider carefully the risks and uncertainties described below, together with all of the other information in this prospectus, including “Management’s Discussion and Analysis of Financial Condition and Results of Operations” and the consolidated financial statements and the related notes included elsewhere in this prospectus before deciding whether to invest in shares of our Class A common stock. The risks and uncertainties described below are not the only ones we face. Additional risks and uncertainties that we are unaware of or that we deem immaterial may also become important factors that adversely affect our business. If any of the following risks actually occur, our business, financial condition, liquidity, operating results, and prospects could be materially and adversely affected. In that event, the market price of our Class A common stock could decline, and you could lose part or all of your investment.

Risks Related to Our Business, Operations and Industry

We may not be able to maintain or increase our historical revenue growth or profitability in the future.

We generated $731.6 million and $639.1 million of revenue in 2024 and 2023, respectively, and $384.1 million for the six months ended June 30, 2025 compared to $341.5 million for the six months ended June 30, 2024, with a CAGR of 15% since 2003, the first full fiscal year following our formation, through 2024. We also had net income of $134.8 million and $118.7 million in 2024 and 2023, respectively, and a net loss of $(45.4) million for the six months ended June 30, 2025 compared to net income of $46.9 million for the six months ended June 30, 2024, driven primarily by issuance of new profits interest units in the second quarter of 2025. Our ability to maintain or increase our historical revenue growth or profitability depends on our ability to continue to generate and maintain client demand in the professional services industry, as well as to anticipate, gauge, and react to changing client preferences in a timely manner. You should not rely on the revenue growth or profitability of any prior quarterly or annual period as an indication of our future performance. Even if our revenue continues to increase, we expect that our revenue growth rate will fluctuate in the future as a result of a variety of factors and our profitability may not be maintained. We have encountered and will continue to encounter significant risks and uncertainties frequently experienced by growing companies. If our assumptions regarding these and other similar risks and uncertainties are incorrect or change, or if we do not address these challenges successfully, our operating and financial results could differ materially from our expectations and our business could suffer. If we are unable to remain competitive, or if we fail to anticipate accurately and respond to trends and shifts in client needs, we could lose current clients, fail to attract new clients, or experience lower revenue or net income, any of which could have an adverse effect on our results of operations and financial condition.

Our business depends on generating and maintaining client demand, including through the adaptation and expansion of our services, and a significant reduction in such demand could materially affect our results of operations.

The professional services industry has been and continues to be impacted by significant competition, technological changes and innovation. Our success depends, in part, on our ability to continue to develop and implement service offerings that anticipate and respond to rapid and continuing changes to serve the evolving needs of our clients and to remain competitive. As we continue to adapt and also expand our service offerings, including to keep up with advanced technologies being deployed by our competitors, we may be exposed to operational, legal, regulatory, ethical, technological and other risks, which may negatively affect demand for our services.

Developments in the professional services industry, which may be rapid, also could shift demand to new services. If, as a result of new technologies or other changes, our clients demand new services, we may be less competitive in these new areas or need to make significant investment to meet that demand. If we do not sufficiently invest in new technology and adapt to industry developments, or evolve and expand our service

 

22


Table of Contents

offerings at sufficient speed and scale, or if we do not make the right strategic investments to respond to these developments and successfully drive innovation, our services, results of operations, and ability to develop and maintain a competitive advantage and to execute on our growth strategy could be adversely affected. See the risk factor titled “—Risks Related to Information Technology, Infrastructure and Intellectual Property—Rapid technological changes, including the widespread adoption of AI, could significantly impact our competitive position, client relationships and results of operations.”

We may be unable to effectively manage our growth, which could place significant strain on key personnel, as well as our systems and other resources.

Our growth in recent years has been both organic and through acquisitions, and we expect this growth to continue, including through acquisitions, as we execute on our business strategy. This growth requires that we invest substantial amounts of cash in human capital and the infrastructure to support them, including recruiting, training, administration, and facilities. Significant and/or rapid growth places substantial strain on our key personnel and our administrative, operational and financial infrastructure, and creates challenges, including:

 

   

recruiting, training and retaining sufficiently skilled professionals and other personnel;

 

   

balancing headcount with client requirements;

 

   

balancing an increase in the number of experienced personnel that have correspondingly higher billing rates with hiring, training, and deploying less experienced personnel;

 

   

planning and maintaining resource utilization rates consistently and efficiently;

 

   

maintaining our culture;

 

   

developing and maintaining close and productive relationships with potential and existing clients;

 

   

controlling costs and minimizing cost overruns and project delays;

 

   

effectively maintaining productivity levels and implementing process improvements during periods of uneven client demand; and

 

   

scaling and improving our information security and internal administrative, operational and financial infrastructure.

As we grow, whether through introducing new services, entering into new markets and client relationships, pursuing acquisitions or other inorganic growth opportunities or otherwise, our business will face new risks and challenges. If the challenges associated with expansion and new investments negatively impact our anticipated growth and margins, or if we are unable to effectively manage the human capital and infrastructure challenges related to such growth, our business, prospects, financial condition and results of operations could be materially adversely affected.

We may not be able to identify and complete acquisitions of additional businesses, including due to regulatory or legal restrictions, which may limit our ability to pursue our business strategy.

Our business strategy involves the acquisition of additional businesses that we believe will strategically complement our existing business. These activities will require us to identify suitable acquisition candidates or other strategic investment opportunities that meet our criteria and are compatible with our growth strategy and culture. We expect to incur significant costs in connection with our acquisition strategy, including fees of our attorneys and other advisors and other costs related to the acquisitions.

We may be unable to identify suitable acquisition candidates in the future or acquire them on acceptable terms, or at all. Our ability to acquire businesses on favorable terms may be constrained by a number of factors, including competition from other potential acquirors with significantly more resources than us; regulatory or legal restrictions such as antitrust challenges, foreign investment restrictions, and applicable labor law; changes in market conditions; or otherwise; which may result in higher expenses incurred without benefiting from the anticipated revenue growth of any such uncompleted acquisitions and could impede our growth strategy.

 

23


Table of Contents

We may not be successful at integrating or managing future acquisitions, and/or such acquisitions may not otherwise perform to our expectations, which may increase the costs and reduce the benefits, if any, we receive from such acquisitions.

While acquisitions are a key part of our growth strategy, these transactions involve significant risks. Acquired companies may not advance our business strategy or achieve a satisfactory return on our investment. Acquisitions also may involve a number of financial, business and operational risks, such as difficulties in integrating diverse cultures and management styles; client relationship issues; decreased utilization during the integration process; loss of key existing or acquired personnel; increased costs to improve or coordinate operational, financial and administrative systems; dilutive issuances of equity securities; the assumption of legal liabilities, including malpractice and similar claims; future earn-out payments or other price adjustments; potential future write-offs relating to the impairment of goodwill or other acquired intangible assets or the revaluation of assets; difficulty or inability to collect receivables; and undisclosed liabilities. In addition, we may need to implement controls, processes, and policies appropriate for a public company at acquired companies that may have previously lacked such controls, processes, and policies in areas such as cybersecurity, accounting, internal controls, IT, and privacy. We may also face additional financial, business and operational risks as a result of acquisitions designed to broaden our range of services and related client bases, such as from potential expansion of our relationship with Andersen Consulting. Any of these risks may be heightened in the context of the acquisition of an international business. See the risk factor titled “—Any future international expansion will subject us to additional costs and risks and our plans may not be successful.”

The process of managing and integrating acquisitions into our existing operations may result in unforeseen operating difficulties and may require significant financial, operational and managerial resources that would otherwise be available for the operation, development and organic expansion of our existing operations. In addition, we may seek to consummate multiple concurrent acquisitions which may cause additional integrational difficulties and further strain our resources and capabilities. To the extent that we misjudge our ability to effectively manage and integrate acquisitions, we may have difficulty achieving our operating, strategic and financial objectives.

Certain acquisition structures, including any that take the form of an asset purchase, may require us to enter into new client engagement agreements. All clients may not want to work with a new organization. In certain cases, the consent of clients may not be able to be solicited until after the acquisition has closed and therefore, we cannot assure you that clients of an acquired business will agree to work with us.

From time to time, we also hire groups of selected professionals from another company. In such event, there may be restrictions on the ability of the professionals who join us to compete and work on client engagements. In addition, we may enter into arrangements with the former employers of those professionals regarding limitations on their work until any time restrictions pass. In such circumstances, the utilization of such professionals may be limited after they are hired, and our financial results could be negatively affected until their restrictions end. We could also face litigation risks from group hires, which could result in increased costs, potential significant monetary damages and could further delay or restrict the ability of such new hires to provide services. In addition, businesses that we acquire or employees who join us may not be free to accept engagements they could have accepted prior to our acquisition or hire because of relationship issues or actual or perceived conflicts of interest.

If not effectively managed, the disruption of our ongoing business, increases in our expenses, including significant one-time expenses and write-offs; assumption of unknown liabilities, including tax, litigation, cybersecurity, and other commercial risks; and difficulty and complexity of effectively integrating acquired operations may adversely affect our overall growth and profitability.

 

24


Table of Contents

Our competitiveness and success depend substantially on the continuing efforts of our CEO and Chairman, Mark Vorsatz, our senior Managing Directors and other key personnel.

Our future success heavily depends upon the expertise, reputation and continued services of our CEO and Chairman, Mark Vorsatz. If Mr. Vorsatz were no longer working at our company, our brand, reputation, and ability to attract and retain clients, senior Managing Directors and other employees, or to execute on our growth strategy, may be materially adversely affected. Although Mr. Vorsatz spends significant time with us and is highly active in our management, he also currently serves as Global Chairman of Andersen Global, a Swiss association of over 300 member and collaborating firms and of which we are a founding member. We believe our relationship with Andersen Global enhances our business through referrals and client introductions from these international partner firms and we do not believe that the time that Mr. Vorsatz currently spends on his Andersen Global duties directly impacts our operations or financial position. However, Mr. Vorsatz’s service with Andersen Global may detract from time otherwise available for his duties and role at our firm and he may be required to devote more time to Andersen Global in the future. In addition, effective management of future succession planning, including succession plans for Mr. Vorsatz and other senior Managing Directors and key personnel, is important for our future success. Inadequate succession planning or the unexpected departure of Mr. Vorsatz could cause substantial disruption to our business operations, deplete our institutional knowledge base and referral network, hinder our ability to pursue our strategic acquisition strategy, and erode our competitive advantage.

Our success also depends on the continued service of our senior Managing Directors and other key personnel. Our senior professionals’ expertise, skill, reputation and relationships with clients, potential clients, member and collaborating firms of our global network, Andersen Global, and the leadership personnel of Andersen Consulting are critical elements in maintaining and expanding our businesses. If one or more of these personnel are unable or unwilling to continue in their present roles, we may not be able to replace them easily or at all. While we do not have a mandatory retirement age, if any of our senior Managing Directors or key personnel were to retire, or decide to resign, join an existing competitor, form a competing company or otherwise leave us, we may jeopardize client relationships and ultimately lose clients, know-how and other key personnel, particularly if we have not adequately hired or trained our junior professionals or appropriately staffed our client engagements. In addition, the departure of one or more professionals may lead to the departure of other professionals who desire to continue to work together elsewhere or who decide to accelerate their retirement decision making. If we are unable to attract or retain our senior Managing Directors or key personnel due to the intense competition for talent in our industry, it could disrupt our business operations and growth.

If we cannot maintain our firm culture as we grow and become a public company, our success and our business may be harmed.

We have invested substantial time and resources into building our firm culture and believe that it has been a critical component of our success to date. As we seek to continue to grow, including through geographical expansion, expansion into new services offerings, the acquisition of new businesses or groups of professionals, and developing the infrastructure associated with being a public company, we will need to maintain our culture across a larger number of employees, service offerings, and geographic regions. As we grow, if at all, it may be difficult to maintain the collaboration, innovation, and values that are important to our culture. Moreover, as we develop the infrastructure of a public company, our operations may need to change to support that infrastructure. In particular, we are committed to a transparent culture that promotes intentional sharing of information so that our employees are engaged and invested in our success. Due to certain operational changes needed to become a public company, we may find it difficult to maintain important aspects of our firm culture and this commitment to transparency. Any failure to preserve our culture could negatively impact our operations, including our ability to retain and recruit personnel and to effectively focus on and pursue our business objectives. If we cannot maintain our firm culture as we grow and become a public company, it could have a material adverse effect on our financial condition and results of operations.

 

25


Table of Contents

Failure to maintain our reputation and brand could impact our ability to attract and retain clients, employees and future acquisition targets, and may harm our business.

As a professional services firm, our ability to secure new engagements depends heavily upon maintaining our reputation and brand and the individual reputations of our professionals. Any factor that diminishes our brand or reputation or that of our professionals, including not meeting client expectations or illegal practices or misconduct by our professionals, could make it substantially more difficult for us to attract new clients, employees and future acquisition targets, or to retain existing clients and employees. Similarly, because we obtain many of our new engagements from former or current clients, or from referrals by those clients, any client that questions the quality of our work or that of our professionals could impair our ability to secure additional new engagements and clients, and could impair our ability to hire new employees or attract future acquisition targets.

Further, because we provide our services primarily in connection with significant or complex matters that often involve confidential and sensitive information, and because our work is the product of myriad judgments of our professionals and other staff operating under significant time and other pressures, we may not always perform to the standards expected by our clients. In addition, we may face reputational damage from, among other things, litigation against us, SEC or other domestic or foreign governmental investigations or sanctions, professional licensing organization disciplinary investigations or actions, or our failure to protect confidential information. In the past, employee negligence or misconduct has adversely affected our business, and we cannot assure that this will not occur in the future. See the risk factor titled “—If we were to be held liable for alleged errors, omissions, illegal practices or other misconduct in providing our services to clients, our brand and reputation could be harmed and we could incur significant costs, which may exceed available insurance, if any, and which could harm our business.” If our employees engage in actual or perceived misconduct or negligence in the provision of client services we could be subject to regulatory sanctions and legal liability and could suffer serious harm to our reputation, financial position, current client relationships and ability to attract future clients, and our insurance coverage may not be sufficient to fully compensate us for any losses we may incur. It is not always possible to deter or prevent employee misconduct or negligence, and the precautions we take may not be effective in all cases. In addition, our professionals and other employees are responsible for the security of the information in our systems or under our control and for ensuring that non-public information is kept confidential. Should any employee not follow appropriate security measures, this could result in the improper release or use of confidential information. If our employees engage in misconduct or fail to follow appropriate security measures, we could be subject to legal liability and reputational harm, which could impair our ability to attract and retain clients and in turn materially adversely affect our business

Our ability to staff client engagements, maintain relationships with clients and drive future growth depends on our ability to recruit, train and retain qualified professionals.

We deliver sophisticated professional services to our clients and our business is highly labor-intensive. Our success and future growth is dependent, in large part, on our ability to keep our supply of skills and human resources in balance with client demand, particularly as we expand our service offerings and as the market and technological advancements continue to evolve. To attract and retain clients, we need to consistently demonstrate professional acumen and build trust and strong relationships. Our professionals have highly specialized skills. They also develop strong bonds with the clients they serve, which is a critical element in obtaining and maintaining client engagements. Our continued success depends upon our ability to continue to attract and retain professionals who have the expertise, reputation and client relationships critical to maintaining and developing our business. We face intense competition in recruiting and retaining highly qualified professionals to drive our growth and support the expansion of our business. We incur significant expenses and expend significant time and resources to recruit, train, integrate and develop our professionals, and we expect these costs to continue as we grow. We also experience attrition of highly qualified professionals in the normal course of our business. We cannot assure you that we will be able to continue to attract or retain any particular qualified professionals or replace those that choose to leave us. Adverse labor and economic market conditions and intense competition for

 

26


Table of Contents

skilled personnel may inhibit our ability to recruit new employees or retain existing employees. In particular, there is a global talent shortage in the accounting sector, which makes these professionals in particularly high demand, and makes our ability to recruit and hire appropriately qualified professionals particularly time-consuming, competitive and expensive compared to many other industries. Additionally, there are challenges related to integrating personnel into our organization and ensuring a proper cultural fit, and these challenges may increase if we continue to grow, particularly if we grow internationally. If we are unable to successfully integrate, motivate, retain or replace qualified professionals, our ability to continue to secure or perform work for our clients may suffer.

Our principal competition for talent comes from other large accounting and consulting firms, as well as from organizations seeking to staff their internal professional positions. If we successfully expand our service offerings to include legal services or investment banking, we would face competition for talent from law firms or investment banks providing the services we provide and in the geographies where we operate. Many of these competitors may be able to offer greater compensation and benefits or more attractive lifestyle choices, career paths, or geographic locations than we can offer. Therefore, we may not be successful in attracting and retaining the skilled professionals we require to conduct and expand our operations successfully. Increasing competition for these revenue-generating professionals may also significantly increase our labor costs, which could negatively affect our margins and results of operations.

If we were to be held liable for alleged errors, omissions, illegal practices or other misconduct in providing our services to clients, our brand and reputation could be harmed and we could incur significant costs, which may exceed available insurance, if any, and which could harm our business.

All of our services entail an inherent risk of claims of malpractice and other similar claims resulting from alleged errors, omissions, illegal practices or other misconduct in providing our services to clients. Actual or perceived errors, omissions, illegal practices and other misconduct by our professionals in the course of delivering services, or our failure to meet our contractual obligations to a client, have resulted and could in the future result in a reduction in our revenue, damage to our reputation, and in clients terminating our engagement or making claims for substantial damages against us. In addition, our business strategy of seeking to acquire additional groups of professionals and businesses may increase the probability of the occurrence of such claims. Although we maintain errors and omissions insurance coverage, we cannot be certain that actual claims, judgments, settlements, or related legal expenses would not exceed the coverage amounts. In addition, if we expand our service offerings to include legal advice or other offerings, we cannot be certain that we will be able to procure adequate insurance coverage to mitigate the increased risk of claims that may occur, including in regards to legal malpractice or breach of professional responsibility obligations. If judgments, settlements, or related legal expenses exceed insurance coverage by a substantial amount, they could have a material adverse effect on our business, financial condition and operating results. In addition, we cannot be certain that the different insurance carriers which provide errors and omissions coverage for different lines of our business will not dispute their obligation to cover a particular claim. If we have a large claim, or a large number of claims, on our insurance, the rates for such insurance may increase, and amounts expended in defense or settlement of these claims prior to exhaustion of deductible or self-retention levels may become significant. Further, some contractual arrangements with clients may constrain our ability to incorporate such increases into our billing rates. Insurance rate increases, disputes by carriers over coverage questions, payments by us within deductible or self-retention limits, as well as any underlying claims or settlement of such claims, along with any resultant negative publicity or damage to our brand, could have a material adverse effect on our reputation, business, financial condition and results of operations.

We may enter into or invest in new lines of business or engage in other strategic initiatives that may fail to generate revenue and result in additional risks to our business.

In addition to future acquisitions of businesses, we also plan to grow our business by entering into new lines of business or engaging in other strategic initiatives to significantly expand the scope and scale of our service

 

27


Table of Contents

offerings. For example, in the near-term, we plan to seek to expand the scope of our consulting services practice, including as to our relationship with Andersen Consulting. This growth strategy will subject us to numerous risks and uncertainties, including risks associated with actual or perceived conflicts of interest, the possibility that we have insufficient expertise to engage in such activities profitably or without incurring inappropriate amounts of risk, the required investment of capital and other resources and the loss of clients.

Entry into certain lines of business may also subject us to new laws, regulations and professional rules of responsibility with which we are not familiar, or from which we are currently exempt, and may lead to increased litigation and regulatory risk. We could also face new competition by entering into new lines of business, and we may not successfully overcome any barriers to entry. If a new service offering or other strategic initiative generates insufficient revenue or if we are unable to efficiently manage our expanded services offerings, our business, financial condition and results of operations could be materially adversely affected.

If we fail to compete effectively, we may miss business opportunities or lose existing clients, and our revenue may decline.

The market for our services is highly competitive. We do not compete against the same companies across all of our service offerings. Instead, we compete with different companies or businesses depending on the particular nature of an engagement. Our primary competitors include large global full-service financial advisory and consulting firms; accounting and advisory practices that focus on middle-market clients; full-service, boutique and specialized tax advisory firms; local providers in the tax, legal, financial advisory and consulting markets internationally; and in-house tax and accounting departments of our clients and potential clients. We compete on national, international and regional bases, and on the basis of a number of factors, including depth of client relationships, industry knowledge, transaction execution skills, our range of services, innovation, reputation and price. In addition, we could experience additional competition as we expand our service offerings, enter new geographic markets and acquire businesses in the future. Some of our competitors have significantly more financial resources, a larger national or international network or presence that may enable them to respond to clients’ international needs more effectively, larger professional staffs and greater brand recognition than we do. Some have lower overhead and other costs and can compete through lower-cost service offerings. Our larger and better capitalized competitors may be better able to respond to changes in the market, to compete for skilled professionals, to finance acquisitions, to fund internal growth and technological advancements and to compete for market share generally, which puts us at a competitive disadvantage and could result in pricing pressures or loss of opportunities.

In addition, in our business, there are usually no long-term contracted sources of revenue and clients could seek similar services from a competitor at any time. If we are unable to compete successfully with our existing competitors or with any new competitors, we will not be able to implement our growth strategy, which could materially adversely affect our business, financial condition and results of operations.

Since our business depends in large part on professional relationships and networks, our business has relatively low barriers to entry for experienced professionals electing to start their own firms or work independently. In addition, it is relatively easy for professionals to change employers. As a result, we could face additional competition from new firms that may be formed in the future.

If we cannot compete effectively or if the costs of competing, including the costs of hiring and retaining professionals, become too expensive, our revenue growth and financial results could be adversely affected and may differ materially from our expectations. Additionally, our competitors may adopt and deploy new technologies, such as AI and machine learning, more rapidly or successfully than we do, which may materially adversely affect our competitive position, financial condition and results of operations.

 

28


Table of Contents

Our revenue and profitability may vary based on the mix of the types of our client engagements and may be adversely affected by our failure to recover the expenses, time, and resources for our client engagements.

We currently generate a substantial majority of our revenue on a time and materials basis, and to a lesser extent, by fixed-fee contracts, and contingent fee contracts. In the future, our revenue and profitability could vary materially depending on changes in the nature of services provided, as well as the stage of performance at which the right to receive fees is finally determined.

Our profitability could be adversely affected when we incur costs that we cannot bill to our clients. Each of our engagements involves a level of risk that we could underestimate the expenses, time and resources necessary for the client engagement. The rates we are able to charge for our services are affected by a number of factors, including general economic and political conditions; the competitive environment in our industry; the introduction of new technologies (such as generative AI), services or products by competitors, which could reduce our ability to obtain favorable pricing and impact our overall economics for the services we offer; our ability to accurately estimate our costs; and the procurement practices of our clients. There may also be fee adjustments if we cannot bill for the time incurred. Engagement costs may increase for many reasons, including technical challenges, delays, workforce-related issues, inaccurate initial cost estimates, inability to achieve efficiencies, changing laws or regulations, inflation and natural disasters. If we are unable to manage and control these costs, our operating results could be adversely affected, and we may be unable to retain existing clients or secure future engagements.

In the future, some clients could increasingly prefer alternative fee arrangements that may place limitations on our fee structure, or that may shift more of our revenue-generating potential to back-end contingent and success fee arrangements, particularly if we expand our service offerings to provide legal advice. With respect to such alternative fee arrangements, there is a risk that the cost of providing services exceeds the fees we collect during all or a portion of the term of the engagement. In such cases, our failure to manage the engagement efficiently or collect the success or performance fees could expose us to a greater risk of loss on such engagement than other fee arrangements or may cause variations in our revenue and operating results due to the timing of achievement of the performance-based criteria, if achieved at all. Our ability to service clients with these fee arrangements may not directly correlate to our costs incurred, which could adversely impact or result in a loss of the profitability of such engagements, and therefore could adversely affect our financial results.

Our profitability could suffer if we are not able to effectively utilize our employees, maintain operational efficiencies or manage our cost structure.

Our failure to manage the utilization of our professionals who generally bill on an hourly basis, or maintain or increase the hourly rates we charge our clients for our services, could result in adverse consequences, such as non- or lower-revenue-generating professionals, increased employee turnover, fixed compensation expenses in periods of declining revenue, and the inability to appropriately staff engagements.

A number of factors affect the utilization of our professionals, some of which are outside our control, including general economic and financial market conditions; the complexity, number, type, size and timing of client engagements; the level of demand for our services; appropriate staffing levels in light of changing client demands, expectations or market conditions; our ability to transition our employees efficiently from completed engagements to new engagements; the transition period for new hires that results in a temporary drop in utilization; unanticipated changes in the scope of client engagements; our ability to forecast demand for our services; conditions affecting our clients’ businesses and industries as well as general economic conditions; competition, and acquisitions. In addition, our expansion into or within lines of business or geographic locations where our brand is not well-known or where demand for our services is not well-developed could also contribute to low or lower utilization rates in certain service offerings or locations.

Our people are our primary asset and account for the majority of our expenses. If we are unable to manage staffing levels on a timely basis in light of changing opportunities or conditions, which may include either

 

29


Table of Contents

insufficient or excess personnel than required to meet client demand, our ability to accept or service client engagements, take advantage of positive market and industry developments, expand into new service offerings, realize future growth or manage our cost structure could be negatively affected, which could negatively impact our client relationships, competitiveness, revenue and profitability.

Claims or adverse publicity could harm our brand, reputation and ability to compete and attract and retain clients, talent and future acquisition targets.

Our reputation is potentially susceptible to damage by actions or statements made by current or former clients and employees, competitors, vendors, adversaries in legal proceedings, government regulators, professional licensing organizations, as well as members of the investment community and the media. Our engagements may involve matters that may result in a severe impact on a client’s business, cause the client a substantial monetary loss or prevent the client from pursuing business opportunities. Additionally, some of our engagements may involve matters or clients that may be socially or politically unpopular, which could result in adverse publicity and harm our reputation. Our ability to retain existing clients and generate repeat engagements depends upon our ability to maintain a high degree of client satisfaction. Our ability to attract new clients and future acquisition targets, and to hire and retain highly skilled professionals, depends upon our reputation in the professional services industry. As a result, any claims or adverse publicity involving the quality of our services or the reputation of our professionals, matters or clients may be more damaging than similar claims or publicity relating to businesses in other industries. There is a risk that negative information about us, even if untrue, could adversely affect our business, could cause damage to our reputation and be challenging to repair. Additionally, any claims or adverse publicity involving Andersen Global member or collaborating firms, or the failure of Andersen Global to manage any internal conflicts between member or collaborating firms, may adversely affect our brand and reputation. Similarly, any claims or adverse publicity involving Andersen Consulting partner firms, or the failure of Andersen Consulting to manage any internal conflicts between partner firms, may adversely affect our brand and reputation. See the risk factor titled “—If we fail to continue to benefit from our existing business relationships and fail to establish new relationships in the future, our results of operations could be adversely affected.”

Damage to our reputation could also reduce the value and effectiveness of our brand name and could reduce investor confidence in us. Any such claims, adverse publicity or negative connotations may adversely affect our reputation or the reputations of our professionals, or may otherwise harm our ability to attract or retain clients, employees and future acquisition targets, all of which could have an adverse effect on our results of operations, business or prospects.

Adverse judgments or settlements in legal disputes could result in monetary damages or injunctive relief that could damage our reputation and materially affect our results of operations.

We are subject and party to, and may in the future become subject and a party to, a variety of litigation or other claims and suits that arise from time to time in the ordinary course of our business. Our business is subject to the risk of litigation involving current and former employees, clients, competitors, or others through private actions, class actions, whistleblower claims, administrative proceedings, regulatory actions, criminal proceedings or other litigation. Regardless of the merits of the claims, the cost to defend current and future litigation may be significant, and such matters can be time-consuming and divert management’s attention and resources. The results of litigation and other legal proceedings are inherently uncertain, and adverse judgments or settlements in some or all of these legal disputes may result in materially adverse monetary damages, fines, penalties, or injunctive relief against us. Any claims or litigation, even if fully indemnified or insured, could damage our reputation and make it more difficult to compete effectively or to obtain adequate insurance in the future. Moreover, as we expand our service offerings into new areas, we may be exposed to additional and evolving risks specific to these new areas.

The results of litigation and other legal proceedings are inherently uncertain and adverse judgments or settlements in some or all of such disputes may result in materially adverse monetary damages or injunctive relief

 

30


Table of Contents

against us. Any claims or litigation, even if fully indemnified or insured, could also damage our reputation and make it more difficult to compete effectively or obtain adequate insurance coverage in the future.

Consolidation in the professional services industry could have a material adverse effect on the competitiveness of our business, financial condition and results of operations.

Consolidation in the professional services industry could create increased pricing and competitive pressures for the industry as a whole and our business in particular. In addition, consolidation could also result in an increasing number of very large companies offering services across a wide variety of individual and business needs. Consolidation activity may result in new competitors with greater scale, a broader footprint or offerings that are more attractive than ours. We expect new and existing companies in the professional services industry to continually revise and improve their business models. The growth of these companies, which may have significantly more resources, market share and marketing power than we do, could also result in increased pricing and other competitive pressures for us. These companies could also be quicker or more effective at acquiring and integrating professionals or businesses in international markets than we are, which may impede our ability to grow. Accordingly, industry consolidation could harm our business.

We have a relatively short operating history at our current scale in a competitive industry and, as a result, our past results may not be indicative of future operating performance.

We have a relatively short history of operating at our current scale. As a result, we have limited financial and operational data that can be used to evaluate our future business and prospects. Our ability to accurately forecast our future results of operations is limited and subject to a number of uncertainties, including our ability to plan for and forecast future growth. Any evaluation of our business and prospects must be considered in light of our short operating history at our current scale, which may not be indicative of future performance. Because of our limited operating history at our current scale, we face increased risks, uncertainties, expenses, and challenges, including our ability to execute on our growth strategy and the other the risks and uncertainties discussed in this “Risk Factors” section.

We may experience quarterly fluctuations in our operating results, as well as our key metrics, due to a number of factors that make our future results difficult to predict and could cause our operating results to fall below market expectations or guidance we may provide.

Our operating results and key metrics may fluctuate due to a variety of factors, many of which are outside of our control. As a result, comparing our operating results on a period-to-period basis may not be meaningful. Our past results should not be relied on as an indication of our future performance. If our revenue or operating results fall below the expectations of investors or research analysts that may cover us in the future, or below any guidance we may provide to the market, the price of our Class A common stock could decline substantially.

Our operating results have varied in the past and are expected to continue to do so in the future. In addition to other risks and uncertainties discussed in this “Risk Factors” section, factors that may affect our quarterly operating results, business and financial condition include the following:

 

   

failure to successfully manage or integrate any acquisitions;

 

   

demand for our services;

 

   

failure to recruit or retain talent or key personnel;

 

   

market acceptance of our current and future services;

 

   

changes in the competitive dynamics of the professional services industry;

 

   

our ability to control and predict costs, including our operating expenses;

 

   

our revenue mix in a particular quarter;

 

31


Table of Contents
   

the seasonality of our business;

 

   

the timing and size of new engagements;

 

   

timing of client payments;

 

   

the outcome or publicity surrounding any pending or threatened lawsuits or professional licensing organization disciplinary action;

 

   

general economic and political conditions;

 

   

changes in the legal or regulatory environment; and

 

   

unexpected events, including those resulting from climate change, public health emergencies, international or civil conflicts and wars, terrorism, tariffs or other trade actions, or other geopolitical events.

Based upon the factors described above and those described elsewhere in this “Risk Factors” section, we have a limited ability to forecast the amount and mix of future revenue and expenses, which may cause our operating results to fall below any guidance we may provide to the market or the expectations of investors in the future. Fluctuations in our quarterly operating results could limit or prevent investors from readily selling their shares and may otherwise negatively affect the market price and liquidity of our Class A common stock. In addition, in the past, when the market price of a stock has been volatile, holders of that stock have sometimes instituted securities class action litigation against the company that issued the stock. If any of our shareholders brought a lawsuit against us, we could incur substantial costs defending the lawsuit. Such a lawsuit could also divert the time and attention of our management away from our business, which could significantly harm our profitability and reputation.

Our business activity and associated revenue is subject to seasonality, which could result in fluctuations in the market price of our Class A common stock.

Historically, our business activity and associated revenue has been highest in our first and third quarters, primarily driven by our tax services offerings. We expect that this seasonality will continue to be a factor in our results of operations and may reduce our ability to predict our cash flows and optimize the timing of our operating expenses. Additionally, our revenue in any given period is dependent on the number of fee-paying clients in such period and the size of engagements on which we are advising. As a result, we believe that comparisons of our results of operations between different quarters within a single fiscal year are not necessarily meaningful and that these comparisons cannot be relied upon as indicators of our future performance. In the event that any fluctuations in our revenue and results of operations result in our failure to meet our forecasts, or the forecasts of research analysts that may cover us in the future, the market price of our Class A common stock could fluctuate or decline.

Any future international expansion will subject us to additional costs and risks and our plans may not be successful.

Currently, we only have offices in the United States, and historically the vast majority of our revenue has been derived from U.S. clients. Further expansion into markets outside the United States is one of our key long-term strategies for the future growth of our business. There are, however, significant costs and risks inherent in providing our current or future services in international markets, including failure to effectively establish and maintain our brand and reputation; time and difficulty in building and maintaining a widespread client network; increased costs, including compliance costs; potentially lower margins in some regions; potentially longer collection cycles in some regions; increased competition from local or regional providers of similar services; compliance with foreign laws, regulations and professional licensing rules, including taxes and enhanced privacy laws, rules and regulations; establishing and maintaining effective internal controls at foreign locations and the associated increased costs; the uncertainty of protection for intellectual property rights in some countries and

 

32


Table of Contents

practical difficulties of enforcing rights abroad; compliance with applicable anti-bribery, anti-corruption, sanctions, and anti-money laundering laws; currency exchange rate fluctuations and related effects on our results of operations; socioeconomic, labor or political instability in foreign economies and markets; compliance with tax, employment, immigration, and labor laws for employees living or traveling abroad; tariffs and trade actions; and other costs and risks of doing business internationally.

These and other factors could harm any future international operations and, consequently, our business, results of operations, and financial condition. Further, we may incur significant operating expenses as a result of any planned international expansion, and it may not be successful. We have limited experience with regulatory environments and market practices internationally, and we may not be able to penetrate or successfully operate in new markets. We also have limited operating experience outside of the United States and in our expansion efforts we may encounter obstacles we do not face in the United States, including cultural and linguistic differences; differences in regulatory environments, labor practices and market practices; differences in professional licensing rules; difficulties in keeping abreast of market, business and technical developments; and preferences of foreign clients. We may also encounter difficulty expanding into international markets because of limited brand recognition, leading to delayed or limited acceptance of our services in these markets and increased marketing costs to establish our brand. Accordingly, if we are unable to successfully expand internationally, our financial condition and results of operations could be harmed.

If we fail to continue to benefit from our existing business relationships and fail to establish new relationships in the future, our results of operations could be adversely affected.

Our success depends, in part, on continuing to benefit from our existing business relationships, including experienced professionals within the Andersen Global network, former clients and third-party vendors, as well as our existing client relationships. We depend on referrals within Andersen Global to attract new clients and to connect existing clients with experienced professionals outside the United States when the need arises. We also obtain many of our new engagements from former or current clients, or from referrals by those clients, and may increasingly depend on third-party service providers to support the infrastructure needed to effectively run and grow our business. We also plan to continue expanding our relationships with existing clients, including by offering additional services across our platform such as in connection with a potential expansion of our relationship with Andersen Consulting. If we fail to continue to benefit from these existing relationships, or fail to establish and maintain new relationships in the future, our results of operations could be adversely affected.

We are dependent on our existing client base and our ability to retain and expand our relationships with such clients. Our clients may terminate our engagements with little or no notice and without penalty, which may result in unexpected declines in our revenue or unexpected costs.

Our ability to maintain continuing relationships with our clients and successfully obtain payment for our services is essential to the growth and profitability of our business. However, the volume of work performed for any specific client is likely to vary from year to year, and we generally do not have long-term commitments from clients to use our services. A client in one year may not provide the same level of revenue for us in any subsequent year. Further, one or more of our clients could be acquired, and there can be no assurance that the acquirer would choose to use our services in respect of such client to the same degree as previously, if at all. In addition, the services we provide to our clients, and the revenue and income from those services, may decline or vary as the type and quantity of services we provide changes over time. Our business model also depends on relationships our teams develop with our clients so that we can understand our clients’ needs and deliver services that are tailored to those needs. If a client is not satisfied with the quality of work performed by us, or with the services delivered, we could incur additional costs to address the situation, the profitability of that work might be impaired, and the client’s dissatisfaction with our services could damage our ability to obtain additional work from that client. In particular, clients that are not satisfied might seek to terminate existing contracts, which could mean that we could incur costs for the services performed with no associated revenue. This could also direct future business to our competitors.

 

33


Table of Contents

We may also fail to assess the creditworthiness of our clients adequately or accurately. Our clients’ ability to terminate engagements with little or no notice, and our clients’ inability or unwillingness to pay for services we performed, can make our future revenue and profitability difficult to predict. Although a substantial majority of our revenue is generated from clients who also contributed to our revenue during the prior year, our engagements with our clients are typically for engagements that are singular in nature. Therefore, we must seek to obtain new engagements when our current engagements end.

The engagement letters that we typically enter into with clients do not obligate them to continue to use our services. Termination, non-renewal, delay or renegotiation of an engagement could cause us to experience a higher-than-expected number of unassigned employees and thus compress our margins until we are able to reallocate our headcount. Clients that delay payment, request modifications to their payment arrangements, or fail to meet their payment obligations to us could increase our cash collection time, cause us to incur bad debt expense, or cause us to incur expenses in collections actions. If we are unable to replace clients or revenue as engagements end, or if clients unexpectedly cancel engagements with us or curtail the scope of our engagements and we are unable to replace the revenue from those engagements, eliminate the costs associated with those engagements or find other engagements to utilize our professionals, our financial results could be materially adversely affected.

Volatile, negative or uncertain economic and geopolitical conditions could adversely affect our business and materially reduce our revenue.

Global macroeconomic and geopolitical conditions can affect certain of our service offerings and our clients’ businesses. Volatile, negative and uncertain economic and geopolitical conditions have in the past undermined and could in the future cause our clients to reduce or defer their spending on new initiatives, resulting in clients reducing, delaying or eliminating spending under existing engagements, particularly in our mergers and acquisitions, or M&A, transactions services and other commercial service offerings involving transactional or operational initiatives, which would negatively affect our business.

We are not able to predict the positive or negative effects that future events or changes to the U.S. or global economies or political landscapes will have on our business, any particular service offerings, or any of our clients. These events and changes include fluctuations in U.S. and/or global economies, including economic downturns or recessions and the strength and rate of any general economic recoveries; the condition of the U.S. or global financial markets and the availability, costs, and terms of credit and credit modifications, including interest levels and inflationary pressures; levels of M&A activity; new and complex laws and regulations, repeals of existing laws and regulations or changes of enforcement of laws, rules and regulations; other economic, geographic or political factors; public health crises; tariffs and trade actions; the effects of climate change; and general business or other conditions. For example, the current U.S. administration has expressed strong concerns about imports from countries that it perceives as engaging in unfair trade practices, and has imposed tariffs or other restrictions on products, components or raw materials sourced from those countries. Moreover, these new tariffs, or other changes in U.S. trade policy, have triggered and may in the future trigger retaliatory actions by affected countries, including reciprocal tariffs, including the possibility of tariffs on services.

Any of these events or changes, as well as other events outside our control, may have adverse effects on one or more of our service offerings or our clients’ businesses or industries. Ongoing economic and geopolitical volatility and uncertainty and changes in client demands affect our business in a number of other ways, including making it difficult to accurately forecast client demand and revenue. Changing demand patterns and their impact on us and our clients could have a significant negative impact on our results of operations.

Global inflationary pressures have in the past increased and may in the future increase the prices of goods and services, which could raise the costs associated with providing our services, diminish our ability to compete for new clients, and/or reduce willingness of new or existing clients to fully utilize our services.

For a variety of reasons, including geopolitical factors, the global economy in which we operate has faced, and may continue to face, heightened inflationary pressure, impacting the cost of doing business. These inflationary

 

34


Table of Contents

pressures have been and could continue to be exacerbated by geopolitical turmoil and economic policy actions, including new or increased tariffs, and the duration of such pressures is uncertain. In the future, adjustments to our fee structure may be insufficient to counter inflationary cost pressures, which may result in significant cost overruns on our engagements or an unwillingness of clients to fully utilize our services. To the extent that inflationary pressure affects our cost of revenue and general overhead, we may face the choice of raising the rates we charge for our services to try and maintain our margins or reduce or maintain our price structure to generate business. This could result in reduced profitability, or even losses, as inflation increases and therefore could adversely affect our financial results.

War, terrorism, other acts of violence or natural or man-made disasters may affect the markets in which we operate in the future and our ability to service our clients.

Our business may be negatively affected by instability, disruption or destruction in the geographic regions where we operate or by volatile conditions worldwide. War, terrorism, riot, civil insurrection or social unrest, man-made and natural disasters, and pandemics, communicable disease outbreaks and other regional or global health crises, may cause clients to delay their decisions on spending for our services. Our business continuity and disaster recovery plans may not be effective at preventing or mitigating the effects of any such disasters, particularly in the case of simultaneous or catastrophic events. These events pose significant security risks to our people, the facilities where they work, our operations, electricity and other utilities, communications, travel, and network services, and the disruption of any or all of them could adversely affect our ability to service our clients and materially adversely affect our financial results.

Payments by clients against open accounts receivable may be slower than expected, and we may face risks of fee non-payments, which could result in loss of engagements, fee write-offs, and reduced revenue.

Professional services firms like ours often experience higher average accounts receivable days outstanding compared to many other industries, which may be magnified if the general economy worsens. If our collections become slower, our liquidity may be adversely impacted. We monitor the aging of receivables regularly and make assessments of the ability of our clients to pay amounts due. We provide for potential bad debts and recognize additional reserves against bad debts as we deem it appropriate. Notwithstanding these measures, our clients may face unexpected circumstances that adversely impact their ability to pay their obligations to us and we may face unexpected losses as a result.

We typically do not receive a retainer before we begin performing services for a client. In the cases where we have received retainers, we cannot assure the retainers will adequately cover our fees for the services we perform on behalf of these clients. In some cases, we have pre-bill arrangements with clients, and the decline of client acceptance of these arrangements could result in a longer accounts receivable cycle. Additionally, from time to time we receive requests to discount our fees or to negotiate lower rates for our services and to agree to terms that may limit the size of an engagement or our ability to pass-through costs to our clients. We consider these requests on a case-by-case basis. We routinely receive these types of requests and expect this to continue in the future. In addition, our clients and prospective clients may not accept billing rate increases that we put into effect or implement in the future. Fee discounts, pressure not to increase or pressure to decrease our rates, and less advantageous contract terms could result in the loss of clients, lower revenue and operating income, higher costs and less profitable engagements. More discounts or write-offs than we expect in any period would have a negative impact on our results of operations. There is no assurance that significant client engagements will be renewed or replaced in a timely manner or at all, or that they will generate the same volume of work or revenue or be as profitable as past engagements.

We could be subject to reputational and legal risk arising from, among other things, actual or perceived conflicts of interest.

We face the possibility of an actual, potential or perceived conflict of interest where we represent a client on a transaction in which an existing client is a party. We may be asked by two potential clients to act on their

 

35


Table of Contents

behalf on the same transaction, including by two clients as potential buyers in the same acquisition transaction. In each of these situations, we face the risk that our current policies, controls and procedures may not timely identify or appropriately manage such conflicts of interest. It is possible that actual, potential or perceived conflicts could give rise to client dissatisfaction or litigation. Appropriately identifying and managing actual or perceived conflicts of interest is complex and difficult, and our reputation could be damaged if we fail, or appear to fail, to deal appropriately with one or more potential or actual conflicts of interest. This risk could increase as we expand our service offerings, particularly if we begin providing legal advice and become subject to the professional licensing rules and ethical requirements related to those services. Reputational risk or litigation arising from conflicts of interest could have a material adverse effect on our reputation which could materially adversely affect our business in a number of ways, including a reluctance of some potential clients to engage our services.

From time to time we decide that we cannot or should not accept an engagement from an existing or prospective client or represent multiple clients in connection with the same or competitive engagements. In addition, upon occasion, we decide that we should or must resign from a client engagement. Such decisions may negatively impact our revenue, growth and financial results. While we follow internal practices to assess real and potential issues in the relationships between and among our clients, engagements, services and professionals, such concerns cannot always be avoided.

The estimates of market opportunity included in this prospectus and our ability to capture a meaningful share of this market may prove to be inaccurate, and even if the market in which we compete achieves the forecasted growth, our business could fail to grow at similar rates, if at all.

Our estimates of market opportunity and forecasts of market growth included in this prospectus, and our ability to capture a meaningful share of this market, may prove to be inaccurate. Market opportunity estimates and growth forecasts are subject to significant uncertainty and are based on assumptions and estimates that may not prove to be accurate. The variables that affect the calculation of our market opportunity are also subject to change over time.

We cannot assure you that any particular number or percentage of service offerings, clients or industries covered by our market opportunity estimates will purchase our services at all or generate any particular level of revenue for us. In addition, any expansion in our market opportunity depends on a number of factors, including the cost, performance and perceived value associated with our service offerings and those of our competitors. Even if the market in which we compete meets the size estimates and growth we forecast, our business could fail to achieve a substantial share of this market or grow at a similar rate, if at all. Our growth is subject to many risks and uncertainties. Accordingly, the estimates of market opportunity or forecasts of market growth we have made and may make should not be taken as indicative of our future growth.

Risks Related to Government Regulation

Government regulations, interpretations and fiscal, regulatory and other policies are subject to changes, which could impact our clients and materially reduce our revenue.

Changes in laws and regulations, or the interpretation and application thereof, as well as fiscal, regulatory and other policies, could result in changes in the amount or the type of services required by businesses and individuals, as well as our operations. Any changes in law, as well as regulations and policies, including by means of legislative changes and/or executive orders, could affect us or our clients in substantial and unpredictable ways. We cannot be sure that future laws, regulations and policies, or the interpretation and application thereof, will provide the same or similar opportunities for us to provide our services to current or potential clients, or to meet our operational, financial and strategic objectives. Additionally, extensive and evolving regulation to which our clients are subject, including changes in tax laws, regulations and interpretations thereof, could increase potential risk of omissions, errors or other compliance failures, which could increase our costs and may result in claims against us.

 

36


Table of Contents

Changes to tax laws, rules and regulations could impact our clients, decrease demand for our services, and materially reduce our revenue, and such changes, along with examinations of our tax returns, may negatively impact our effective tax rate and financial results and increase our cash tax payment obligations.

Significant changes to tax laws, rules and regulations, and, in particular, a radical simplification of tax laws, rules and regulations, could impact our clients, decrease demand for our services and negatively impact our business. In addition, changes to tax laws, rules and regulations could negatively affect our reported financial results and increase our cash tax payment obligations, including by reason of changes that increase tax rates, eliminate or reduce deductions, or affect the utility or value of deferred tax assets or liabilities. We cannot predict future changes in the tax laws, regulations, administrative guidance or judicial decisions to which we are subject or that could apply to our clients or our business.

In addition, as our business continues to grow and if we become more profitable, our tax obligations could significantly increase. Additionally, from time to time in the normal course of business we may be subject to audit by the tax authorities. Such tax authorities may disagree with tax positions we take, and if any such tax authority were to successfully challenge any such position, this may adversely affect our effective tax rate, tax payments or financial condition.

We and the third parties with whom we work are subject to stringent and evolving U.S. and foreign laws, regulations, and rules, contractual obligations, industry standards, policies and other obligations related to data privacy and security. Actual or perceived failure to comply with such obligations could harm our business.

In the ordinary course of business, we collect, receive, store, process, generate, use, transfer, disclose, make accessible, protect, secure, dispose of, transmit, and share (collectively, process) personal data and other sensitive information, including proprietary and confidential business data, trade secrets, intellectual property, sensitive third-party data, and other sensitive data, for example such as business plans, transactions and financial information. Our data processing activities subject us to numerous data privacy and security obligations, such as various laws, regulations, guidance, industry standards, external and internal privacy and security policies, contractual requirements, and other obligations relating to data privacy and security.

U.S. and non-U.S. governmental authorities have proposed or adopted or are considering proposing or adopting data security and/or data privacy statutes or regulations. Numerous U.S. states have enacted comprehensive privacy laws that impose certain obligations on covered businesses, including providing specific disclosures in privacy notices and affording residents with certain rights concerning their personal data. As applicable, such rights may include the right to access, correct, or delete certain personal data, and to opt-out of certain data processing activities, such as targeted advertising, profiling, and automated decision-making. The exercise of these rights may impact our business and ability to provide our products and services. Certain states also impose stricter requirements for processing certain personal data, including sensitive information, such as conducting data privacy impact assessments. These state laws allow for statutory fines for noncompliance. For example, the California Consumer Privacy Act of 2018 (CCPA) applies to personal data of consumers, business representatives, and employees who are California residents, and requires businesses to provide specific disclosures in privacy notices and honor requests of such individuals to exercise certain privacy rights. The CCPA provides for fines and allows private litigants affected by certain data breaches to recover significant statutory damages.

Several countries have established specific legal requirements for cross-border data transfers and governmental authorities and privacy advocates around the world continue to propose new regulatory actions concerning data protection. For example, the General Data Protection Regulation (GDPR) regulates the collection, use, and retention of personal information in the EU. In addition, the evolution of global privacy treaties and frameworks has created compliance uncertainty and increased complexity, and client sensitivity to privacy continues to increase. Moreover, several jurisdictions are considering regulatory frameworks for AI that implicate data protection laws.

 

37


Table of Contents

Each of these privacy, security and data protection requirements imposes limitations on us, some of which could be significant, requires changes to our business practices, requires notification to clients or employees of a security incident, restricts our use or storage of personal information, possibly limits our use of third-party tools and vendors, or could cause changes in client behavior that may make our services more costly or less efficient, causing clients to become less likely to enter into engagements with us and may harm our future financial results. Additionally, any actual or alleged noncompliance with these laws and regulations, or failure to meet client expectations would result in negative publicity or harm to our reputation and subject us to investigations, claims or other remedies, including demands that we modify or cease existing business practices, and expose us to significant fines, penalties and other damages. We have experienced data security incidents in the past, and while none of these have had a material impact on our business, we cannot guarantee that there will not be any material security incidents in the future. The increased emphasis on information security and the requirements to comply with applicable data security and privacy standards and protocols imposed by law, regulation, industry standards and contractual obligations has increased, and could continue to increase, our related costs of doing business and could adversely impact our financial results.

Additionally, under various privacy laws and other obligations, we may be required to obtain certain consents to process personal data. For example, some of our data processing practices may be challenged under wiretapping laws, if we obtain consumer information from third parties through various methods, including chatbot and session replay providers, or via third-party marketing pixels. These practices may be subject to increased challenges by class action plaintiffs. Our inability or failure to obtain consent for these practices could result in adverse consequences, including class action litigation and mass arbitration demands.

We are subject to the FCPA, other applicable anti-corruption, anti-bribery laws, and trade control laws. Compliance with these laws requires significant resources, may impact our ability to service clients in certain countries in the future, and non-compliance may result in civil or criminal penalties and other remedial measures.

We are subject to the U.S. Foreign Corrupt Practices Act (FCPA) and other anti-bribery and anti-corruption laws in the countries in which we conduct activities. Anti-corruption and anti-bribery laws prohibit companies and their employees, agents, contractors, and other intermediaries from authorizing, promising, offering, or providing, directly or indirectly, improper payments or anything else of value to recipients in the public or private sector. Some of our client relationships outside of the U.S. are with governmental entities and are therefore subject to such anti-bribery laws. In addition, we are subject to U.S. and other applicable trade control laws, including export and import controls and trade sanctions, such as the U.S. sanctions regulations administered by the U.S. Department of the Treasury’s Office of Foreign Assets Controls, which may prohibit or restrict the sale or supply of certain products and services to certain governments, persons, entities, countries, and territories, including those that are the target of comprehensive sanctions.

Our compliance program contains controls and procedures designed to ensure our compliance with the FCPA and other anti-corruption, anti-bribery, and trade control laws and regulations. The continuing implementation and ongoing development and monitoring of our compliance program may be time consuming, expensive, and could result in the discovery of compliance issues or violations by us or our employees of which we were previously unaware.

Any violations of these or other laws, regulations and procedures by our employees or agents, including companies we acquire, could expose us to administrative, civil or criminal penalties, fines or business restrictions, which could have a material adverse effect on our results of operations and financial condition and would adversely affect our reputation.

The SEC oversees and directly regulates the activities of our subsidiary that is a registered investment advisor under the Advisers Act.

Our subsidiary, Andersen Tax LLC, is registered with the SEC as an investment advisor under the U.S. Investment Advisers Act of 1940 (the Advisers Act). Our SEC-registered investment advisor subsidiary is subject

 

38


Table of Contents

to the requirements and regulations of the Advisers Act that include anti-fraud provisions, upholding fiduciary duties to advisory clients, maintaining an effective compliance program, managing conflicts of interest, record-keeping and reporting requirements, and disclosure requirements. In addition, our registered investment advisor subsidiary is subject to routine periodic and other examinations by the staff of the SEC. The Advisers Act generally grants the SEC broad administrative powers, including the power to limit or restrict an investment advisor from conducting advisory activities if it fails to comply with federal securities laws. Additional sanctions that may be imposed for failure to comply with applicable requirements include the prohibition of individuals from associating with an investment advisor, the revocation of registrations and other censures and fines. Any adverse findings resulting from such examination may result in administrative enforcements or significant reputational harm. Failure to comply with the obligations imposed by the Advisers Act could result in investigations, sanctions, restrictions on the activities of us or our personnel and reputational damage.

Our failure or alleged failure to comply with all applicable laws and regulations may damage our reputation, cause us to lose employees or clients, result in legal liability, and have a material adverse effect on our business and results of operations.

Our business is subject to regulation and oversight by governmental authorities. The laws and regulations governing our operations, and interpretations of those laws and regulations, are increasing in number and complexity, change frequently and can be inconsistent or conflict with one another. Our ability to conduct our business may be adversely affected as a result of any new requirements imposed by any governmental authorities that have jurisdiction over us. We may be adversely affected by changes in the interpretation or enforcement of existing laws and rules by these governmental authorities. Our failure to comply with applicable laws or regulations could result in adverse publicity and reputational harm as well as fines and suspensions of personnel, could cause us to lose clients, and could impair the retention or recruitment of employees or our ability to attract future acquisition targets.

Risks Related to Information Technology, Infrastructure and Intellectual Property

Rapid technological changes, including the widespread adoption of AI, could significantly impact our competitive position, client relationships and results of operations.

The professional services industry has been and continues to be impacted by significant technological changes and innovation. Those technological changes may reduce demand for our services, enable or accelerate the development of competitive products or services, or enable our current clients to reduce or bypass the use of our services. Additionally, rapid changes in AI, block chain-based technology, automation and related innovations are increasing the competitiveness landscape. We may not be successful in anticipating or responding to these changes and demand for our services could be further reduced by advanced technologies being deployed by our competitors, many of whom have greater resources than we do. Risks related to AI, including our use of third-party products incorporating AI, include the generation of factually incorrect or biased results, also known as hallucinations, data security vulnerabilities, potential IP infringement, and mishandling of confidential information. Poor implementation of new technologies, including AI, by us or our third-party service providers or technology vendors, could subject us to additional risks we cannot adequately mitigate, which could have a negative impact on our results of operations and financial condition.

Our ability to anticipate developments in our industry, enhance our existing service offerings, develop and introduce new service offerings, and keep pace with changes and developments are critical to meeting changing client needs and expectations. Our ability to keep pace with, anticipate or respond to changes and developments is subject to a number of risks, including that:

 

   

we may not be able to develop new, or update existing services, applications, tools and software quickly or inexpensively enough to meet our clients’ needs and expectations;

 

   

it may be difficult or costly to make existing software work effectively and securely with new or changed operating systems or protocols;

 

39


Table of Contents
   

it may be difficult or costly to update existing software or develop new services to keep pace with evolving industry standards, methodologies, technologies, and regulatory developments at a pace and cost that is acceptable to our clients; and

 

   

we may find it difficult to deliver high-quality client services consistently with new technologies and methodologies.

Technological developments may materially affect the nature of how we generate revenue. Some of these technological developments may reduce or replace, in whole or in part, the need for some of our services, which may cause clients to reduce or delay spending under existing engagements, delay entering into new engagements, or result in increased pricing pressure for our offerings. Such technological developments and spending delays or reductions can negatively impact our results of operations if we are unable to introduce new pricing models that reflect the value of these technological developments or if the pace and level of spending on new technologies are not sufficient to make up any revenue shortfall. The effort to gain technological expertise and develop new technologies in our business has required and may continue to require us to incur significant expenses. We may not be successful in anticipating or responding to these developments in a timely manner, or if we do respond, the services, products, technologies or methodologies we develop or implement may not be successful or competitive. Further, services, products, technologies or methodologies that our competitors develop may render our services non-competitive or obsolete. Our failure to enhance our existing services and to develop and introduce new services to promptly and effectively address the needs of our clients could have a material adverse effect on our business.

If we are unable to keep pace with the adoption and use of generative AI technology in our business and effectively implement generative AI, we could become less competitive in our industry.

We expect that we will need to integrate generative AI into our business to remain competitive in a rapidly evolving market. Generative AI is a type of AI that can take different types of inputs (such as text, image, audio, video, code, etc.) and generate new content using a variety of different modalities and based on a sophisticated and advanced set of rules. We expect to continue to make significant investments to build and support AI capabilities, either by developing proprietary technology or licensing the use of such technology, so that we can meet the needs of our clients and remain competitive, but there can be no assurance that our efforts will be successful or that we will be able to recoup the costs of such investments. If we are unable or slow to develop, license third-party or open source, adopt, and deploy generative AI technologies in our business, our competitiveness will suffer.

Generative AI technologies could disrupt the significant effort we put into identifying, recruiting, hiring, retaining, and efficiently utilizing our professionals and our ability to charge for their services. Our clients have asked, and may come to expect that we use generative AI to work on certain engagements for them at comparatively lower costs than human personnel. As we plan, develop, and implement changes to our business to balance those services that can only be performed by humans against those that can be performed by generative AI, we may have insufficient or excess personnel than required to meet client demand, and employee morale and our firm culture could suffer. Additionally, clients may be unwilling to pay rates for human personnel if they perceive that the same services can be performed by less expensive generative AI, and may seek other service providers or price concessions to retain their business, which could adversely affect our financial results.

Our use of generative AI tools may pose risks to our business and could subject us to legal liability.

We expect to use generative AI tools in the future. Using generative AI tools to produce content that can be indistinguishable from that generated by humans is a relatively novel development, with many of the benefits, risks and liabilities still unknown. Recent decisions of the U.S. Copyright Office suggest that we would not be able to claim copyright ownership in any text, images, or other materials that we develop through use of generative AI tools, and the availability of such protections in other countries is unclear. As a result, we could have no remedy if third parties reused those same materials, or similar materials also generated by AI tools.

 

40


Table of Contents

We may face claims from third parties claiming infringement of their intellectual property rights or non-compliance with open source software or other license terms. We could also be subject to claims from providers of generative AI tools if, for example, we use any of the generated materials in a manner inconsistent with their terms of use. Any of these claims could result in legal proceedings and could require us to purchase a costly license, comply with the requirements of open source software license terms, or limit or cease using the implicated software, or other materials or content. Our use of generative AI tools may also present additional security risks because the generated source code may have been modeled from publicly available code, which may make it easier for hackers and other third parties to determine how to breach our systems that rely on the code. Any of these risks could be difficult to eliminate or manage, and, if not addressed, could have a material adverse effect on our business, results of operations, financial condition and future prospects.

We may face legal, reputational and financial risks relating to cybersecurity incidents or attacks affecting us. If our information technology systems, or those of third parties with whom we work, are compromised, we could face legal, reputational and financial risks, and the failure to protect our or any of our clients’ information against misuse or disclosure could materially and adversely harm our reputation and our business.

Our systems are vulnerable to cybersecurity risks, and we are subject to potential disruption caused by such activities. We are subject to and routinely face cyber-based attacks and attempts by hackers and similar unauthorized users to gain access to or corrupt our information technology systems. Such attacks may have various goals, from seeking confidential information to causing operational disruption. We cannot assure you that we will not experience material disruptions or suffer material adverse effects in the future. Any future significant violations of our data security or privacy would result in serious consequences the loss of business, litigation, regulatory investigations, penalties, and expenses, any of which could damage our reputation and adversely affect the growth of our business. While we have deployed resources that are responsible for maintaining what we consider to be appropriate levels of cybersecurity, and while we utilize third-party technology products and services to help identify threats and protect our information technology systems and infrastructure against security breaches and cyber-incidents, we do not believe such resources, products or services can provide absolute protection against all potential risks and incidents. These measures may not be adequate or effective to prevent, identify, or mitigate attacks by hackers, foreign governments, or other actors or breaches caused by human error, malfeasance, or other disruptions. For example, cyber-attacks, malicious internet-based activity, online and offline fraud, and other similar activities threaten the confidentiality, integrity, and availability of our sensitive information and information technology systems, and those of the third parties with whom we work. Such threats are prevalent and continue to rise, are increasingly difficult to detect, and come from a variety of sources, including traditional computer “hackers,” threat actors, “hacktivists,” organized criminal threat actors, personnel (such as through theft or misuse), sophisticated nation states, and nation-state-supported actors.

We and the third parties with whom we work are subject to a variety of evolving threats, including but not limited to social-engineering attacks (including through deep fakes, which may be increasingly more difficult to identify as fake, and phishing attacks), malicious code (such as viruses and worms), malware (including as a result of advanced persistent threat intrusions), denial-of-service attacks, credential stuffing attacks, credential harvesting, personnel misconduct or error, ransomware attacks, supply-chain attacks, software bugs, server malfunctions, software or hardware failures, loss of data or other information technology assets, adware, telecommunications failures, earthquakes, fires, floods, attacks enhanced or facilitated by AI, and other similar threats.

In particular, severe ransomware attacks are becoming increasingly prevalent and can lead to significant interruptions in our operations, ability to provide our products or services, loss of sensitive data and income, reputational harm, and diversion of funds. Extortion payments may alleviate the negative impact of a ransomware attack, but we may be unwilling or unable to make such payments due to, for example, applicable laws or regulations prohibiting such payments.

 

41


Table of Contents

We are also dependent on security measures that some of our third-party data storage, software as a service, or cloud vendors and clients are taking to protect their own systems and infrastructures. There can be no assurance that we will not experience material disruptions or suffer material adverse effects in the future if our third-party vendors do not maintain adequate security measures, do not require their sub-contractors to maintain adequate security measures, do not perform as anticipated and in accordance with contractual requirements, or become targets of cyber-attacks.

In providing services to clients, we often manage, utilize and store sensitive or confidential client or other third-party data, including personal data and proprietary information. Maintaining the confidentiality of proprietary, confidential and trade secret information is critical to maintaining the trust of our clients, the success of our business and the reputation of our company. Our systems, which include those of third parties on whom we rely, can fail or may not operate properly or become disabled as a result of network security failures. We are dependent on information technology networks and systems to securely process, transmit and store electronic information and to communicate with our people, clients, and vendors. As the breadth and complexity of this infrastructure continues to grow, including as a result of the increasing reliance on, and use of, mobile technologies, social media and cloud-based services, and as cyberattacks become increasingly sophisticated, we expect the risk of security incidents and cyberattacks to continue to increase.

Threat actors may leverage emerging AI technologies to develop new hacking tools and attack vectors, exploit vulnerabilities, obscure their activities, and increase the difficulty of threat attribution. Such incidents could lead to shutdowns or disruptions of or damage to our systems and those of our clients and vendors, and unauthorized disclosure of sensitive or confidential information, including personal data and proprietary business information. Such attacks, if successful, could harm our reputation, disrupt our or our clients’ business operations, cause us to incur unanticipated losses or expenses, result in unauthorized disclosures of confidential or proprietary information, cause us to lose clients and result in significant financial exposure and legal liability. Similarly, unauthorized access to or through, denial of access to, downtime or other incidents involving, our systems and third-party data storage, software as a service, or cloud vendors, could result in negative publicity, significant remediation costs, legal liability, and damage to our reputation, and could have a material adverse effect on our results of operations.

Cybersecurity threats are constantly expanding and evolving, and are becoming increasingly sophisticated and complex, increasing the difficulty and cost of detecting and defending against them and of maintaining effective security measures and protocols. There is no certainty that we or the third-party vendors on whom we rely can maintain the confidentiality or prevent the misuse of our own or our clients’ information, or mitigate related damages. If we fail to effectively protect our clients’ or our own confidential or proprietary information from disclosure or misuse, our financial results and our reputation would be adversely affected.

Our engagements may not contain limitations of liability, and even where they do, there can be no assurance that these are sufficient to protect us from liabilities, damages, or claims related to our data privacy and security obligations. Further, we cannot be sure that our insurance coverage will be adequate or sufficient to protect us from or to mitigate liabilities arising out of our privacy and security practices, that such coverage will continue to be available on commercially reasonable terms or at all, or that such coverage will pay future claims. In addition to experiencing a security incident, third parties may gather, collect, or infer sensitive information about us from public sources, data brokers, or other means that reveals competitively sensitive details about our organization and could be used to undermine our competitive advantage or market position.

A significant failure in our systems, telecommunications or IT infrastructure, or those of our data storage, software as a service, or cloud vendors, could disrupt our ability to perform our services or otherwise disrupt our business, which could result in a reduction of our revenue.

Our business relies on maintaining well-functioning voice and data communications, online resource management, financial, billing, timekeeping and operational record management, and client service and data

 

42


Table of Contents

processing systems. Delays in modernizing any of our information systems, whether in-house or provided by any of our third-party data storage, software as a service, and cloud vendors, or failure of any such system to work properly, could require us to expend substantial time, effort and costs to adjust our processes, implement changes or corrections, or repair or replace such systems, in order to carry out our operations, including the preparation of our financial statements. Additionally, our business activities may be materially disrupted in the event of a partial or complete failure of any of these technologies, which could be due to software malfunction, computer virus attacks, conversion errors due to system upgrades, damage from flood or fire, earthquake, power loss, telecommunications failure, human error, insider theft or misuse, technical malfunctions, unauthorized entry, hackers, ransomware, terrorism or war, demands placed on internet infrastructure by growing numbers of users and time spent online, increased bandwidth requirements or other events beyond our control. Such events could result in interruptions in service to our clients, damage to our reputation, harm to our client relationships, and reduced revenue and profitability.

Although we have disaster recovery procedures in place and insurance to protect against such contingencies, we cannot be sure that insurance or these services will continue to be available, cover all our losses or compensate us for the possible loss of clients occurring during any period that we are unable to provide business services. Additionally, our crisis management procedures, business continuity plans and disaster recovery capabilities may not be effective at preventing or mitigating the effects of such disruptions, particularly in the case of a catastrophic event. Loss of all or part of our IT infrastructure or systems for a period of time could hinder our performance or our ability to complete client projects on time which, in turn, could cause us to lose clients, lead to a reduction in revenue or otherwise materially adversely affect our business and reputation.

If we or our consolidated subsidiaries or licensees are unable to protect or enforce our trademark rights, our business could be adversely affected.

We believe that developing and maintaining our brand is critical to achieving widespread acceptance of our services and is an important element in attracting new clients, employees and potential acquisition targets, and retaining existing clients. We rely on our brand names, trademarks, trade names and service marks to distinguish our business and services from our competitors. If we or our consolidated subsidiaries or licensees are unable to adequately protect our brand, trademarks and related intellectual property rights, third parties may use brand names or trademarks similar to ours in a manner that may cause confusion or dilute our brand or trademarks, which could decrease the value of our brand. We may face uncertainties regarding the ownership, validity, and enforceability of certain trademarks that we use. For example, we have acquired certain trademarks, but we cannot guarantee that the assignors of those trademarks had a valid and enforceable right to these trademarks to assign to us. Further, in cases where our trademarks have been used by licensees, we may not have exercised sufficient quality control over their use of the marks.

If we do enforce our trademarks and our other intellectual property rights through litigation, we may not be successful and the litigation may result in substantial costs and diversion of resources and management attention. In the event that our trademarks are successfully challenged, the legal challenges may result in substantial costs, failure of pending trademark applications to mature to registration, cancellation of existing trademark registrations, monetary damages, and injunctions pursuant to which we could be forced to rebrand the affected services and solutions, which could result in loss of brand recognition and could have a material adverse impact on our business.

We are subject to risk as it relates to software that we license or cloud-based software that we subscribe to from third parties.

We rely on third-party service providers for certain aspects of our businesses, including third-party data storage, software as a service, and cloud vendors, to host applications and for key financial and operational systems, and we expect to expand their use in the future. Operational risks could increase as such vendors increasingly offer mobile and cloud-based software services, as certain aspects of the security of such

 

43


Table of Contents

technologies may be complex, unpredictable or beyond our control. While we conduct due diligence on these providers with respect to their security and business controls, if these controls do not operate effectively, we may not be able to rely on their software and cyber attackers may be able to exploit vulnerabilities. The usage of cloud-based software increases the risk of operational disruption should internet service be interrupted. While we have implemented business contingency and other plans to facilitate continuous internet access, sustained or concurrent service denials or similar failures could limit our ability to service our clients or otherwise operate our business. Any such event or failure could have a material adverse effect on our business, financial condition and results of operations.

Additionally, we license software from third parties, much of which is integral to our systems and our business. The licenses are generally terminable if we breach our obligations under the license agreements. If any of these relationships were terminated or if any of these vendors were to cease doing business or cease to support the applications we currently utilize, we may be forced to spend significant time and expense to replace the licensed software, and necessary replacements may not be available on reasonable terms, if at all.

Risks Related to Financial and Accounting Matters

We have identified material weaknesses in our internal control over financial reporting. If our remediation of such material weaknesses is not effective, or if we experience additional material weaknesses in the future or otherwise fail to develop and maintain effective internal control over financial reporting, our ability to produce timely and accurate financial statements or comply with applicable laws and regulations could be impaired.

As a public company, we will be subject to the reporting requirements of the Exchange Act, the Sarbanes-Oxley Act, and the rules and regulations of the applicable listing standards of the NYSE. We expect that the requirements of these rules and regulations will continue to increase our legal, accounting, and financial compliance costs, make some activities more difficult, time-consuming, and costly, and place significant strain on our personnel, systems, and resources.

The Sarbanes-Oxley Act requires, among other things, that we maintain effective disclosure controls and procedures, and internal control, over financial reporting. We are continuing to develop and refine our disclosure controls, internal control over financial reporting, and other procedures that are designed to ensure information required to be disclosed by us in our financial statements and in the reports that we will file with the SEC is recorded, processed, summarized, and reported within the time periods specified in SEC rules and forms, and information required to be disclosed in reports under the Exchange Act is accumulated and communicated to our principal executive and financial officers. In order to maintain and improve the effectiveness of our internal controls and procedures, we have expended, and anticipate that we will continue to expend, significant resources, including accounting-related costs and significant management oversight.

As a public company, we will be required to maintain internal control over financial reporting and to evaluate and determine the effectiveness of our internal control over financial reporting. Beginning with our second annual report following this offering, we will be required to provide a management report on internal control over financial reporting and our auditors may be required to formally attest to the effectiveness of our internal control over financial reporting once we are no longer an “emerging growth company.” Neither we nor our independent registered public accounting firm were required to, and therefore did not, perform an evaluation of our internal control over financial reporting as of or for any period included in our financial statements, nor any period subsequent in accordance with the provisions of the Sarbanes-Oxley Act. However, in connection with the preparation of our consolidated financial statements, we identified material weaknesses in our internal control over financial reporting. A material weakness is a deficiency, or a combination of deficiencies, in internal control over financial reporting such that there is a reasonable possibility that a material misstatement of our annual or interim financial statements will not be prevented or detected on a timely basis.

In connection with the audit of our consolidated financial statements as of and for the years ended December 31, 2023 and 2024, we and our independent registered public accounting firm identified certain

 

44


Table of Contents

material weaknesses. The material weaknesses identified relate to (i) information technology general controls, including in the areas of restriction of privileged access, user provisioning and de-provisioning, periodic user access reviews, authentication settings, and change management, and (ii) inadequate design and maintenance of detective controls over period end financial reporting, including review controls over journal entries, reconciliations and account analyses, and evaluation of technical accounting matters. We have concluded that these material weaknesses arose because, as a private company, we did not have the necessary business processes, systems, personnel, and related internal controls necessary to satisfy the accounting and financial reporting requirements of a public company.

We have taken and will continue to take action to improve our internal control over financial reporting and remediate these material weaknesses, including:

 

   

consulting with experts on evaluation of technical accounting matters;

 

   

performing a risk assessment over the organization and information technology systems used as part of financial reporting, and identifying control activities to be implemented in response to the identified risks, which will include improving IT general controls, period end financial reporting controls including journal entries, reconciliations, account analysis, and evaluation of technical accounting matters;

 

   

engaging a third-party provider to help us assess and improve our internal control over financial reporting in preparation for compliance with Section 404; and

 

   

hiring additional qualified accounting and financial reporting personnel to support our accounting processes and procedures and supplement our internal resources in our computation processes.

While management is making improvements to our control environment and business processes to support and scale with our growing operations, the identified material weaknesses remain un-remediated. We may not be able to fully remediate these material weaknesses until these steps have been completed and the internal controls have been operating effectively for a sufficient period of time. This evaluation process, including testing the effectiveness of the remediation efforts, may be concluded prior to December 31, 2025, but may extend into 2026. Additionally, as stated above, we have not performed an evaluation of our internal control over financial reporting; accordingly, we cannot ensure that we have identified all, or that we will not in the future have additional, material weaknesses. Material weaknesses may still exist when we report on the effectiveness of our internal control over financial reporting as required under Section 404 of the Sarbanes-Oxley Act, beginning with our second annual report after the completion of this offering.

The process of designing and implementing internal control over financial reporting required to comply with the disclosure and attestation requirements of Section 404 of the Sarbanes-Oxley Act will be time consuming and costly. If during the evaluation and testing process we identify additional material weaknesses in our internal control over financial reporting or determine that existing material weaknesses have not been remediated, our management will be unable to assert that our internal control over financial reporting is effective. Even if our management concludes that our internal control over financial reporting is effective, our independent registered public accounting firm may conclude that there are material weaknesses with respect to our internal control over financial reporting. If we are unable to assert that our internal control over financial reporting is effective, or when required in the future, if our independent registered public accounting firm is unable to express an unqualified opinion as to the effectiveness of our internal control over financial reporting, investors may lose confidence in the accuracy and completeness of our financial reports, the market price of our stock could be adversely affected and we could become subject to litigation or investigations by the stock exchange on which our securities are listed, the SEC, or other regulatory authorities, which could require additional financial and management resources.

Further, upon becoming a public company, significant resources and management oversight will be required. As a result, management’s attention may be diverted from other business concerns, which could harm our business, operating results, financial condition, and future prospects.

 

45


Table of Contents

We may require additional capital to support the growth of our business, and this capital might not be available on acceptable terms, or not available at all.

We may require additional cash resources due to changed business conditions or other future developments to support the growth of our business, including any investments, new or enhanced service offerings, or acquisitions that we pursue. We maintain a $20.0 million revolving line of credit (the Credit Agreement) with a financial institution, which is collateralized by substantially all the assets of Andersen Tax Holdings LLC and contains certain financial and liquidity covenants. Andersen Tax Holdings LLC was in compliance with all covenants, and had no cash borrowings under the Credit Facility, during the year ended December 31, 2024 and the six months ended June 30, 2025. If our resources are insufficient to satisfy our cash requirements, we may seek to sell additional equity or debt securities or obtain another credit facility, and we cannot be certain that such additional financing would be available on terms acceptable to us or at all. The sale of additional equity securities could result in dilution to our stockholders, and additional indebtedness would result in increased debt service costs and obligations and could impose operating and financial covenants that would further restrict our operations.

Changes to accounting standards or the estimates and assumptions we make in connection with the preparation of our consolidated financial statements could adversely affect our financial results.

Our financial statements have been prepared in accordance with GAAP. It is possible that changes in accounting standards could have a material adverse effect on our results of operations and financial position. The application of generally accepted accounting principles requires us to make estimates and assumptions about certain items and future events that affect our reported financial condition and results of operations, and our accompanying disclosure with respect to, among other things, revenue recognition and income taxes. We base our estimates on historical experience, current commitments and various other assumptions that we believe to be reasonable under the circumstances and at the time they are made. These estimates and assumptions involve the use of judgment and are subject to significant uncertainties, some of which are beyond our control. If our estimates, or the assumptions underlying such estimates, are not correct, actual results may differ materially from our estimates, and we may need to, among other things, adjust revenue or accrue additional costs that could adversely affect our results of operations.

Our goodwill and other intangible assets could become impaired, which could lead to material non-cash charges against earnings and a material impact on our future results of operations and statement of financial position.

As of June 30, 2025, the net carrying value of our goodwill and other intangible assets totaled $30.1 million and $2.4 million, respectively. We assess these assets, including client lists, as required under GAAP to determine if there is any indication of impairment. Goodwill is required to be tested for impairment at least annually. Significant negative industry or economic trends, disruptions to our business, adverse changes resulting from new governmental policies or regulations, divestitures and sustained market capitalization declines may result in recognition of impairments. Additionally, a significant portion of the purchase price of any businesses we acquire in the future may be allocated to acquired goodwill and other intangible assets. Any impairment of goodwill or intangible assets would result in a non-cash charge against current earnings, which could lead to a material impact on our results of operations and statements of financial position.

Fluctuations in foreign currency exchange rates could adversely affect our results.

If we are successful in expanding our business and operations internationally, our international sales may be denominated in foreign currencies, and this revenue could be materially affected by currency fluctuations. A substantial majority of our revenue to date have been denominated in U.S. dollars and, therefore, we have not historically been subject to foreign currency risk. In addition, as we continue to expand internationally, we expect to incur increased expenses for employee compensation and other operating expenses at non-U.S. locations in the

 

46


Table of Contents

local currency. Fluctuations in the exchange rates between the U.S. dollar and other currencies could result in the dollar equivalent of such expenses being higher. The volatility of exchange rates depends on many factors that we cannot forecast with reliable accuracy. Moreover, significant and unforeseen changes in foreign currency exchange rates may cause us to fail to achieve any financial projections we make in the future, which could have an adverse effect on the market price of our Class A common stock. Although we may in the future decide to undertake foreign exchange hedging transactions to cover a portion of our foreign currency exchange exposure, we currently do not hedge our exposure to foreign currency exchange risks. We cannot assure that any hedging techniques we may implement in the future will be successful or that our business, financial condition, and results of operations will not be materially adversely affected by fluctuations in foreign currency exchange rates.

Risks Related to Being a Public Company

We are an “emerging growth company” and we expect to elect to comply with reduced public company reporting requirements, which could make our Class A common stock less attractive to investors.

We are an “emerging growth company,” as defined in the JOBS Act. For as long as we continue to be an emerging growth company, we are eligible for certain exemptions from various public company reporting requirements. These exemptions include, but are not limited to, (i) not being required to comply with the auditor attestation requirements of Section 404 of Sarbanes-Oxley, (ii) reduced disclosure obligations regarding executive compensation in our periodic reports, proxy statements and registration statements, (iii) exemptions from the requirements of holding a nonbinding advisory vote on executive compensation and shareholder approval of any golden parachute payments not previously approved, and (iv) only being required to provide two years of audited financial statements in this prospectus. We could be an emerging growth company for up to five years after the first sale of our Class A common stock pursuant to an effective registration statement under the Securities Act of 1933, as amended (the Securities Act). However, if certain events occur prior to the end of such five-year period, including if we become a “large accelerated filer,” our annual gross revenue exceed $1.235 billion, or we issue more than $1.0 billion of non-convertible debt securities in any three-year period, we would cease to be an emerging growth company prior to the end of such five-year period. We have made certain elections with regard to the reduced disclosure obligations regarding executive compensation in this prospectus and may elect to take advantage of other reduced disclosure obligations in future filings. As a result, the information that we provide to holders of our Class A common stock may be different than you might receive from other public reporting companies in which you hold equity interests. We cannot predict if investors will find our Class A common stock less attractive as a result of our reliance on these exemptions. If some investors find our Class A common stock less attractive as a result of any choice we make to reduce disclosure, there may be a less active trading market for our Class A common stock and the market price for our Class A common stock may be more volatile.

In addition, Section 107 of the JOBS Act provides that an emerging growth company can use the extended transition period provided in Section 7(a)(2)(B) of the Securities Act to delay adoption of new or revised accounting standards until such time as those standards apply to private companies. We have elected to “opt-in” to this extended transition period for complying with new or revised accounting standards and, therefore, we will not be subject to the same new or revised accounting standards as other public companies that comply with such new or revised accounting standards on a non-delayed basis. As a result of this election, our financial statements may not be comparable to companies that comply with public company effective dates.

We will incur increased costs as a result of operating as a public company, and our management will be required to devote substantial time to new compliance initiatives and corporate governance practices.

As a public company, and particularly after we are no longer an “emerging growth company,” we will incur significant legal, accounting, and other expenses that we did not incur as a private company, including costs resulting from public company reporting obligations under the Securities Act, the Exchange Act, or the regulations regarding corporate governance practices. The Sarbanes-Oxley Act, the Dodd-Frank Wall Street

 

47


Table of Contents

Reform and Consumer Protection Act, the rules of the SEC, stock exchange listing requirements, and other applicable securities rules and regulations impose various requirements on public companies, including establishment and maintenance of effective disclosure and financial controls and corporate governance practices. Our management and other personnel will devote a substantial amount of time to compliance with these requirements. Moreover, these rules and regulations will increase our legal and financial compliance costs and will make some activities more time-consuming and costly. We cannot predict or estimate the amount of additional costs we will incur as a public company or the specific timing of such costs.

Most of our management and other key personnel have little experience managing a public company and preparing public filings. In addition, we expect that our management and other key personnel will need to divert attention from other business matters to devote substantial time to the reporting and other requirements of being a public company. In particular, we expect to incur significant expense and devote substantial management effort to complying with the requirements of Section 404 of the Sarbanes-Oxley Act. We will need to hire additional accounting and financial staff with appropriate public company experience and technical accounting knowledge.

As a result of disclosure of information in this prospectus and in filings required of a public company, our business and financial condition will become more visible, which may result in threatened or actual litigation, including by stockholders and competitors. If such claims are successful, our business and operating results could be adversely affected, and even if the claims do not result in litigation or are resolved in our favor, these claims, and the time and resources necessary to resolve them, could divert the resources of our management and adversely affect our business and operating results.

As a public company, we will be obligated to develop and maintain proper and effective internal controls over financial reporting, and if we fail to develop and maintain an effective system of internal controls over financial reporting, our ability to produce timely and accurate financial statements or to comply with applicable laws and regulations could be impaired.

Pursuant to Sarbanes-Oxley Act Section 404, we will be required to furnish a report by our management on our internal control over financial reporting beginning with our second filing of an Annual Report on Form 10-K with the SEC after we become a public company. However, while we remain an emerging growth company, we will not be required to include an attestation report on internal control over financial reporting issued by our independent registered public accounting firm. To achieve compliance with Sarbanes-Oxley Act Section 404 within the prescribed period, we will be engaged in a process to document and evaluate our internal control over financial reporting, which is both costly and challenging. There is a risk that we will not be able to conclude, within the prescribed timeframe or at all, that our internal control over financial reporting is effective as required by Sarbanes-Oxley Act Section 404.

In addition to the material weaknesses in internal control over financial reporting identified in connection with the preparation of our financial statements, subsequent testing by us or our independent registered public accounting firm may reveal additional deficiencies in our internal control over financial reporting that are deemed to be material weaknesses. During the evaluation and testing process of our internal controls, if we identify additional material weaknesses in our internal control over financial reporting, we will be unable to certify that our internal control over financial reporting is effective. We cannot assure you that there will not be additional material weaknesses or significant deficiencies in our internal control over financial reporting in the future. Any failure to maintain internal control over financial reporting could severely inhibit our ability to accurately report our financial condition or results of operations. If we are unable to conclude that our internal control over financial reporting is effective, or if our independent registered public accounting firm determines we have additional material weaknesses or significant deficiency in our internal control over financial reporting, we could lose investor confidence in the accuracy and completeness of our financial reports, the market price of our Class A common stock could decline, and we could be subject to sanctions or investigations by the SEC or other regulatory authorities. Failure to remedy any material weakness in our internal control over financial reporting, or to implement or maintain other effective control systems required of public companies, could also restrict our future access to the capital markets.

 

48


Table of Contents

Risks Related to Our Organizational Structure

If we were deemed an “investment company” under the Investment Company Act of 1940 (the 1940 Act) as a result of our ownership of AT Umbrella LLC and its consolidated subsidiaries, applicable restrictions could make it impractical for us to continue our business as contemplated and could have a material adverse effect on our business.

Under the Investment Company Act of 1940, as amended (the Investment Company Act), absent an applicable exemption, a company generally will be deemed to be an “investment company” if (a) it is in the business of investing, reinvesting, owning, holding, or trading in securities and (b) it owns or proposes to acquire “investment securities” having a value exceeding 40% of its total assets (other than U.S. government securities and cash items) on an unconsolidated basis. We do not believe that we or any of our subsidiaries are an “investment company” for purposes of the Investment Company Act, including in part, because neither we nor any of our subsidiaries are in the business of investing, reinvesting, owning, holding, or trading in securities. However, if we were deemed to be an “investment company” as a result of our ownership of AT Umbrella LLC and its consolidated subsidiaries, we would have to comply with a variety of substantive requirements under the Investment Company Act that impose, among other things, limitations on capital structure, restrictions on specified investments, prohibitions on transactions with affiliates, and compliance with reporting, record keeping, voting, proxy disclosure and other rules and regulations that would increase our operating and compliance costs, could make it impractical for us to continue our business as contemplated, and could have a material adverse effect on our business.

Our principal asset is our interest in AT Umbrella LLC and, accordingly, we depend on distributions from AT Umbrella LLC to pay our taxes and expenses, including payments under the Tax Receivable Agreement, which distributions AT Umbrella LLC may be restricted from making.

Andersen Group Inc. is a holding company, and after this offering and the related reorganization transactions, its sole material asset will be its indirect ownership interests in Andersen Tax Holdings LLC through its ownership of approximately % of the Class X Umbrella Units in AT Umbrella LLC, which in turn will own all ownership interests in Andersen Tax LLC. As such, we have no independent means of generating revenue or cash flow, and our ability to pay our taxes, satisfy our obligations under the Tax Receivable Agreement, pay operating expenses or declare and pay dividends, if any, in the future depends on the financial results and cash flows of AT Umbrella LLC and its subsidiaries. There can be no assurance that AT Umbrella LLC and its subsidiaries will generate sufficient cash flow to distribute funds to us or that applicable state law and contractual restrictions, including negative covenants in debt instruments of AT Umbrella LLC and its subsidiaries, will permit such distributions.

AT Umbrella LLC is treated as a partnership for U.S. federal income tax purposes and, as such, is not subject to any entity-level U.S. federal income tax. Instead, for U.S. federal income tax purposes, taxable income of AT Umbrella LLC is allocated to Andersen Group Inc., the other Class X Umbrella Unit holders and LTIP Unit holders. Accordingly, Andersen Group Inc. will incur income taxes on our distributive share of any net taxable income of AT Umbrella LLC. Under the terms of the AT Umbrella Amended and Restated Limited Liability Company Agreement, AT Umbrella LLC is obligated to make tax distributions to Andersen Group Inc., the other Class X Umbrella Unit holders and LTIP Unit holders. In addition to tax expenses, we will incur expenses related to our operations, including obligations to make payments under the Tax Receivable Agreement. Due to the uncertainty of various factors, we cannot precisely quantify the likely tax benefits we may realize as a result of the purchases of Class X Umbrella Units from the other Class X Umbrella Unit holders or as a result of Class X Umbrella Unit exchanges in the future or other tax benefits related to our entering into or making payments under the Tax Receivable Agreement, and therefore we cannot precisely quantify the resulting amounts we are likely to pay out to other holders of Class X Umbrella Units pursuant to the Tax Receivable Agreement; however, we estimate that such payments will be substantial.

We expect that AT Umbrella LLC will make distributions to each of its members, including holders of LTIP Units, in respect of the U.S. federal, state and local income tax liability attributable to each member’s allocable

 

49


Table of Contents

share of taxable income of AT Umbrella LLC, calculated using an assumed tax rate equal to the highest marginal combined income tax rate applicable to an individual or corporation resident in New York, New York or San Francisco, California, taking into account the deductibility of applicable state and local income taxes for U.S. federal income tax purposes. Tax distributions will be made quarterly, on an estimated basis. Tax distributions made in respect of Class X Umbrella Units (but not LTIP Units) generally will be made pro rata in respect of such Units, as described in the AT Umbrella Amended and Restated Limited Liability Company Agreement. However, in certain situations, tax distributions made to Andersen Group Inc. may be reduced (relative to those tax distributions made to other members of AT Umbrella LLC) to reflect the income tax rates to which we are subject and certain other factors. Tax distributions made to a member of AT Umbrella LLC generally will be treated as an advance of and shall be credited against future distributions to such member, and no adjustments will be made to the exchange ratio of Class X Umbrella Units for shares of our Class A common stock upon the exercise of the redemption rights described above to account for prior tax distributions (and tax distributions paid prior to such an exercise of redemption rights will not reduce distributions otherwise payable to us in respect of Class X Umbrella Units acquired in connection with the exercise of such redemption rights).

However, AT Umbrella LLC’s ability to make such distributions may be subject to various limitations and restrictions, such as restrictions on distributions that would violate either any contract or agreement to which AT Umbrella LLC or any of its subsidiaries is then a party, including debt agreements, or any applicable law, or that would have the effect of rendering AT Umbrella LLC or its subsidiaries insolvent. If we do not have sufficient funds to pay our taxes or other liabilities or to fund our operations, we may have to borrow funds, which could materially adversely affect our liquidity and financial condition and subject us to various restrictions imposed by any such lenders. To the extent that we are unable to make payments under the Tax Receivable Agreement, such payments generally will be deferred and will accrue interest until paid. Nonpayment for a specified period, however, may constitute a breach of a material obligation under the Tax Receivable Agreement and therefore accelerate payments due under the Tax Receivable Agreement, unless, generally, such nonpayment is due to a lack of sufficient funds or is prevented by any debt agreement to which AT Umbrella LLC or its subsidiaries is a party. See the sections titled “—Risks Related to this Offering and Our Class A Common Stock,” “Dividend Policy,” “Organizational Structure—Tax Receivable Agreement” and “Organizational Structure—Amended and Restated Limited Liability Company Agreement of AT Umbrella LLC.”

The Tax Receivable Agreement with the TRA Parties requires us to make cash payments to them in respect of certain tax benefits to which we may become entitled, and we expect that the payments we will be required to make will be substantial.

In connection with the completion of this offering, Andersen Group Inc. will enter into the Tax Receivable Agreement with Aggregator, which will require us to pay to certain holders of Class X Umbrella Units who are or may become parties to the Tax Receivable Agreement from time to time 85% of the tax benefits, if any, that we actually realize, or, in some circumstances, are deemed to realize, as a result of (i) any increase in tax basis in the assets of AT Umbrella LLC and its flow-through subsidiaries resulting from purchases of Class X Umbrella Units from such Class X Umbrella Unit holders with the proceeds of this offering or resulting from exchanges of Class X Umbrella Units for shares of our Class A common stock or cash in the future; and (ii) certain other tax benefits related to our entering into the Tax Receivable Agreement, including tax benefits attributable to payments that we make under the Tax Receivable Agreement. Due to the uncertainty of various factors, we cannot precisely quantify the likely tax benefits we may realize as a result of the purchases of Class X Umbrella Units from such Class X Umbrella Unit holders or as a result of Class X Umbrella Units exchanges in the future or other tax benefits related to our entering into or making payments under the Tax Receivable Agreement, and therefore we cannot precisely quantify the resulting amounts that we are likely to pay out pursuant to the Tax Receivable Agreement; however, we estimate that such payments will be substantial. See the section titled “Organizational Structure—Tax Receivable Agreement.” Payments under the Tax Receivable Agreement will be based on the tax reporting positions that we determine. Any payments made by us under the Tax Receivable Agreement generally will reduce the amount of overall cash flow that otherwise might have been available to us (including for reinvestment). To the extent that we are unable to make payments under the Tax Receivable

 

50


Table of Contents

Agreement, such payments generally will be deferred and will accrue interest until paid. Nonpayment for a specified period, however, may constitute a breach of a material obligation under the Tax Receivable Agreement and therefore accelerate payments due under the Tax Receivable Agreement, unless, generally, such nonpayment is due to a lack of sufficient funds or is prevented by any debt agreement to which AT Umbrella LLC or any of its subsidiaries is a party. The payments under the Tax Receivable Agreement also are not conditioned upon the beneficiaries thereof maintaining a continued ownership interest in AT Umbrella LLC or us.

The actual amount and timing of any payments under the Tax Receivable Agreement will vary depending upon a number of factors, including the timing of exchanges by AT Umbrella LLC, the amount of gain recognized by the other Class X Umbrella Unit holders upon exchanges or purchases of Class X Umbrella Units, the amount and timing of the taxable income we generate in the future and the federal tax rates then applicable. See the section titled “Organizational Structure—Tax Receivable Agreement.”

In certain cases, payments under the Tax Receivable Agreement may be accelerated and significantly exceed the actual benefits, if any, we realize in respect of the tax attributes subject to the Tax Receivable Agreement and may impair our ability to consummate change of control transactions or negatively impact the value received by holders of our Class A common stock.

The Tax Receivable Agreement provides that if (i) certain mergers, asset sales, other forms of business combination or other changes of control were to occur, (ii) we breach any of our material obligations under the Tax Receivable Agreement or (iii) at any time, we elect an early termination of the Tax Receivable Agreement, then the Tax Receivable Agreement will terminate and our obligations, or our successor’s obligations, to make payments under the Tax Receivable Agreement will accelerate and become immediately due and payable. The amount due and payable in that circumstance is based on certain assumptions, including an assumption that we will have sufficient taxable income to fully utilize all potential future tax benefits that are subject to the Tax Receivable Agreement. See the section titled “Organizational Structure—Tax Receivable Agreement.” We may need to incur debt to finance payments under the Tax Receivable Agreement to the extent our cash resources are insufficient to meet our obligations under the Tax Receivable Agreement as a result of timing discrepancies or otherwise.

As a result of a change in control, material breach or our election to terminate the Tax Receivable Agreement early, (i) we could be required to make cash payments to the TRA Parties that are greater than the specified percentage of the actual benefits we ultimately realize in respect of the tax benefits that are subject to the Tax Receivable Agreement and (ii) we would be required to make an immediate cash payment equal to the anticipated future tax benefits that are the subject of the Tax Receivable Agreement discounted in accordance with the Tax Receivable Agreement which payment may be made significantly in advance of the actual realization, if any, of such future tax benefits. In these situations, our obligations under the Tax Receivable Agreement could have a substantial negative impact on our liquidity and could have the effect of delaying, deferring or preventing certain mergers, asset sales, other forms of business combination, or other changes of control, or reducing the consideration in connection with any such change of control transaction than the consideration that would have been paid in the absence of such obligations. There can be no assurance that we will be able to finance our obligations under the Tax Receivable Agreement.

Our organizational structure, including the Tax Receivable Agreement, confers certain benefits upon the other Class X Umbrella Unit holders that will not benefit the other holders of our Class A common stock to the same extent.

Our organizational structure, including the Tax Receivable Agreement, confers certain benefits upon the other Class X Umbrella Units holders that will not benefit the other holders of our Class A common stock to the same extent. Andersen Group Inc. will enter into a Tax Receivable Agreement with Aggregator, which will require us to pay to certain holders of Class X Umbrella Units who are or may become parties to the Tax Receivable Agreement from time to time 85% of the amount of tax benefits, if any, that we actually realize, or in

 

51


Table of Contents

some circumstances are deemed to realize, as a result of (i) any increase in tax basis in the assets of AT Umbrella LLC and its flow-through subsidiaries resulting from purchases of Class X Umbrella Units from such Class X Umbrella Unit holders with the proceeds of this offering or resulting from exchanges of Class X Umbrella Units for shares of our Class A common stock or cash in the future; and (ii) certain other tax benefits related to our entering into the Tax Receivable Agreement, including tax benefits attributable to payments that we make under the Tax Receivable Agreement. Due to the uncertainty of various factors, we cannot precisely quantify the likely tax benefits we may realize as a result of the purchases of Class X Umbrella Units from the other Class X Umbrella Unit holders or as a result of the Class X Umbrella Units exchanges in the future or other tax benefits related to our entering into or making payments under the Tax Receivable Agreement and therefore we cannot precisely quantify resulting amounts that we are likely to pay out pursuant to the Tax Receivable Agreement; however, we estimate that such payments will be substantial. See the section titled “Organizational Structure—Tax Receivable Agreement.” Although we will retain 15% of the amount of such tax benefits, this and other aspects of our organizational structure may adversely impact the future trading market for the Class A common stock. In addition, our organizational structure, including the Tax Receivable Agreement, imposes additional compliance costs and requires a substantial amount of resources that would not be required of a company with a simpler organizational structure.

We may not be able to realize all or a portion of the tax benefits that are currently expected to result from the tax attributes covered by the Tax Receivable Agreement and from payments made under the Tax Receivable Agreement.

Our ability to realize the tax benefits that we currently expect as a result of the tax attributes covered by the Tax Receivable Agreement, the payments made pursuant to the Tax Receivable Agreement, and the interest deductions imputed under the Tax Receivable Agreement all depend on a number of assumptions, including that we will earn sufficient taxable income each year during the period over which such deductions are available and that there are no adverse changes in applicable law or regulations. If our actual taxable income were insufficient or there were adverse changes in applicable law or regulations, we may be unable to realize all or a portion of the expected tax benefits and our cash flows and shareholders’ equity could be negatively affected. See the section titled “Organizational Structure—Tax Receivable Agreement.”

The U.S. Internal Revenue Service (the IRS) might challenge the tax benefits we receive in connection with this offering and related transactions or in connection with future acquisitions of Class X Umbrella Units. As a result, it is possible that we could make cash payments under the Tax Receivable Agreement that are substantially greater than our actual cash tax savings.

Payments under the Tax Receivable Agreement will be based on the tax reporting positions that we determine at the time of the payments. Although we are not aware of any issue that would cause the IRS to challenge a tax basis increase, we will not be reimbursed for any cash payments previously made under the Tax Receivable Agreement if any tax benefits initially claimed by us are subsequently disallowed, in whole or in part, by the IRS or other applicable taxing authority. For example, if the IRS later asserts that we did not obtain a tax basis increase, among other potential challenges, then we would not be reimbursed for any cash payments previously made under the Tax Receivable Agreement with respect to such tax benefits that we had initially claimed. Instead, any excess cash payments made by us to a party to the Tax Receivable Agreement will be netted against future cash payments, if any, that we otherwise would be required to make to such party under the terms of the Tax Receivable Agreement. Any tax benefits initially claimed by us may not be disallowed for a number of years following the initial time of such payment or, even if challenged earlier, such excess cash payment may be greater than the amount of future cash payments that we otherwise might be required to make under the terms of the Tax Receivable Agreement. Accordingly, there may not be sufficient future cash payments against which to net. The applicable U.S. federal income tax rules are complex and their application to certain aspects of our structure are uncertain and there is no explicit authority in this regard. Therefore, there can be no assurance that the IRS or a court will not disagree with our tax reporting positions. As a result, it is possible that we could make cash payments under the Tax Receivable Agreement that are substantially greater than our actual cash tax savings.

 

52


Table of Contents

AT Umbrella LLC may make distributions of cash to us in excess of the amounts we use to make distributions to our stockholders and pay our expenses (including our taxes and payments under the Tax Receivable Agreement). To the extent we do not distribute such excess cash as dividends on our Class A common stock, the other Class X Umbrella Unit holders would benefit from any value attributable to such cash as a result of their ownership of Class A common stock upon a redemption or exchange of their Class X Umbrella Units.

Following the completion of this offering, we will receive a portion of any distributions made by AT Umbrella LLC to us, Aggregator and the LTIP Unit holders. Any cash received by us from such distributions will first be used by us to satisfy any tax liability and then to make any payments required under the Tax Receivable Agreement. Subject to limitations imposed by applicable law and contractual restrictions (including pursuant to our debt instruments and any future debt instruments) and our having available cash, the AT Umbrella Amended and Restated Limited Liability Company Agreement requires AT Umbrella LLC to make certain distributions to us, the other Class X Umbrella Unit holders and the LTIP Unit holders to facilitate the payment of taxes with respect to the income of AT Umbrella LLC that is allocated to us and them. These distributions are based on an assumed tax rate, and to the extent the distributions we receive exceed the amounts actually required by us to pay taxes, Tax Receivable Agreement payments, and other expenses, we will not be required to distribute such excess cash to our stockholders. Our board of directors may, in its sole discretion, choose to use such excess cash for any purpose, including (i) to make distributions to the holders of our Class A common stock, (ii) to acquire additional newly issued Class X Umbrella Units, and/or (iii) to repurchase outstanding shares of our Class A common stock. Unless and until our board of directors chooses, in its sole discretion, to declare a distribution, we will have no obligation to distribute such cash (or other available cash other than any declared dividend) to our stockholders.

No adjustments to the redemption or exchange ratio of Class X Umbrella Units for shares of our Class A common stock will be made as a result of either (i) any cash distribution by us or (ii) any cash that we retain and do not distribute to our stockholders. To the extent we do not distribute such cash as dividends on our Class A common stock and instead, for example, hold such cash balances, buy additional Class X Umbrella Units or lend them to AT Umbrella LLC, this may result in shares of our Class A common stock increasing in value relative to the Class X Umbrella Units. The other holders of Class X Umbrella Units may benefit from any value attributable to such cash balances if they acquire shares of Class A common stock in redemption of or exchange for their Class X Umbrella Units or if we acquire additional Class X Umbrella Units (whether from AT Umbrella LLC or from other holders of Class X Umbrella Units) at a price based on the market price of our Class A common stock at the time, notwithstanding that such holders may have participated previously as holders of Class X Umbrella Units in distributions that resulted in such cash balances to us. See the sections titled “Certain Relationships and Related Party Transactions—Amended and Restated Limited Liability Company Agreement of AT Umbrella LLC” and “Dividend Policy” for further information.

The members of AT Umbrella LLC, including us, may have conflicting interests.

Holders of Class X Umbrella Units have the right to consent to certain amendments to the AT Umbrella Amended and Restated Limited Liability Company Agreement, as well as to certain other matters. Holders of these voting rights may exercise them in a manner that conflicts with the interests of shareholders of Andersen Group Inc. Circumstances may arise in the future when the interests of the other Class X Umbrella Unit holders conflict with the interests of our shareholders. Since Andersen Group Inc. is the managing member of AT Umbrella LLC, we have certain obligations to the other members of AT Umbrella LLC that may conflict with fiduciary duties our officers and directors owe to our shareholders. These conflicts may result in decisions that are not in the best interests of our shareholders.

If AT Umbrella LLC were to become a publicly traded partnership for U.S. federal income tax purposes, we and AT Umbrella LLC might be subject to potentially significant tax inefficiencies, and we would not be able to recover payments previously made under the Tax Receivable Agreement even if the corresponding tax benefits were subsequently determined to have been unavailable due to such publicly traded partnership

 

53


Table of Contents

status. Even as a partnership for U.S. federal income tax purposes, AT Umbrella LLC could become liable for amounts resulting from adjustments to its tax returns for prior years.

We intend to operate such that AT Umbrella LLC does not become a publicly traded partnership taxable as a corporation for U.S. federal income tax purposes. A “publicly traded partnership” is a partnership the interests of which are traded on an established securities market or are readily tradable on a secondary market or the substantial equivalent thereof. Under certain circumstances, transfers of units of AT Umbrella LLC could cause AT Umbrella LLC to be treated as a publicly traded partnership. Applicable U.S. Treasury regulations provide for certain safe harbors to avoid treatment as a publicly traded partnership, and we intend to operate such that AT Umbrella LLC will qualify for one or more of such safe harbors, although it may be unable to do so. In addition, from time to time the U.S. Congress has considered legislation to change the tax treatment of partnerships and there can be no assurance that any such legislation will not be enacted or if enacted will not be adverse to us.

If AT Umbrella LLC were to become a publicly traded partnership taxable as a corporation for U.S. federal income tax purposes, we might be subject to potentially significant tax inefficiencies, including as a result of our inability to file a consolidated U.S. federal income tax return with AT Umbrella LLC. In addition, we may not be able to realize tax benefits covered under the Tax Receivable Agreement and would not be able to recover any payments previously made by us under the Tax Receivable Agreement, even if the corresponding tax benefits (including any claimed increase in the tax basis of AT Umbrella LLC’s assets) were subsequently determined to have been unavailable.

Even if AT Umbrella LLC continues to be treated as a partnership for U.S. federal income tax purposes, certain adjustments to AT Umbrella LLC’s tax return (or any tax returns of any subsidiary of AT Umbrella LLC that is treated as a partnership for U.S. federal income tax purposes) for prior years may result in liabilities for AT Umbrella LLC. Legislation that is effective for taxable years beginning after December 31, 2017, may impute liability for adjustments to a partnership’s tax return on the partnership itself with respect to taxable years of the partnership that are open to adjustment in certain circumstances, absent an election to the contrary. AT Umbrella LLC (or any subsidiary of AT Umbrella LLC that is treated as a partnership for U.S. federal income tax purposes) may be subject to material liabilities pursuant to this legislation and related guidance if, for example, its calculations of taxable income are incorrect.

Risks Related to this Offering and Our Class A Common Stock

No public market currently exists for our Class A common stock, and there can be no assurance that an active public market for our Class A common stock will develop.

Prior to this offering, there has been no public market for our Class A common stock. The initial public offering price for our Class A common stock will be determined through negotiations between us and the representatives of the underwriters and may not be indicative of the market price of our Class A common stock after this offering. If you purchase shares of our Class A common stock, you may not be able to resell those shares of Class A common stock at or above the initial public offering price. We cannot predict the extent to which investor interest in our Class A common stock will lead to the development of an active trading market or how liquid that market might become. If an active public market for our Class A common stock does not develop, or is not sustained, it may be difficult for you to sell your Class A common stock at a price that is attractive to you or at all.

The market price of our Class A common stock could be volatile and you may not be able to resell your shares at or above our initial public offering price. Declines in the market price of Class A common stock could subject us to litigation.

The trading prices of the securities of many companies have historically been highly volatile, and the financial and other capital markets have been unusually volatile. Accordingly, the market price of our Class A

 

54


Table of Contents

common stock could be subject to wide fluctuations for many reasons, many of which are beyond our control, including those described in this “Risk Factors” section and others such as:

 

   

actual variations in our operating results and other financial and operational metrics, including the key business metrics disclosed in this prospectus, as well as how those results and metrics compare to analyst and investor expectations;

 

   

speculation about our operating results;

 

   

failure of analysts to initiate or maintain coverage of our company, changes in their estimates of our operating results or changes in recommendations by analysts that follow our Class A common stock;

 

   

the financial projections we may provide to the public, any changes in these projections, or our failure to meet these projections;

 

   

announcements of new services, strategic alliances, strategic initiatives or significant agreements or other developments by us or our competitors;

 

   

announcements by us or our competitors of mergers or acquisitions or rumors of such transactions involving us or our competitors;

 

   

rumors and market speculation involving us or other companies in our industry, which may include short seller reports;

 

   

the impact of regulatory changes, tariffs or other trade actions;

 

   

changes in our senior management or other key personnel or departures of large groups of our Managing Directors;

 

   

cybersecurity breaches or other issues;

 

   

the strength of the global economy or the economy in the jurisdictions in which we operate, and market conditions in our industry;

 

   

any coordinated trading activities or large derivative positions in our Class A common stock;

 

   

litigation or other claims against us;

 

   

unfavorable news or other events regarding us which negatively affect our brand or reputation;

 

   

the number of shares of our Class A common stock that are available for public trading; and

 

   

any other factors discussed in this prospectus.

In addition, if the market for the stock of professional services companies or the stock market in general experiences a loss of investor confidence, the market price of our Class A common stock could decline for reasons unrelated to our business, results, and growth prospects. The market price of our Class A common stock might also decline in reaction to events that affect other companies, even if those events do not directly affect us. Some companies that have experienced volatility in the trading price of their stock have been the subject of securities class action litigation. If we are the subject of such litigation, it could result in substantial costs and could divert our management’s attention and resources, which could adversely affect our business.

We have broad discretion in the use of the net proceeds from this offering and may not use them effectively.

We currently intend to use the proceeds of this offering to acquire a number of newly issued Class X Umbrella Units equal to the number of shares of Class A common stock issued in this offering from AT Umbrella LLC, at a purchase price equal to the initial public offering price of Class A common stock after deducting underwriting discounts and commissions. We currently intend to cause AT Umbrella LLC to use the proceeds it receives from the sale of Class X Umbrella Units to us to pay fees and expenses in connection with this offering and the reorganization transactions and for other general corporate purposes. We also intend to use

 

55


Table of Contents

the net proceeds for investments in technology, infrastructure, training and strategic acquisitions of, or investments in, other businesses or technologies that we believe will complement our current business and expansion strategies, although we do not currently have any agreements or commitments for any specific material acquisitions or investments. Our management will have broad discretion in the application of the net proceeds from this offering that have not otherwise been identified for particular purposes described in the section titled “Use of Proceeds.” Because of the number and variability of factors that will determine our use of the net proceeds from this offering, their ultimate use may vary substantially from their currently intended use. Our management might not apply our net proceeds in ways that ultimately increase the value of your investment, and the failure by our management to apply these funds effectively could harm our business. Pending their use, we may invest the net proceeds from this offering in short- and intermediate-term interest-bearing obligations, investment-grade instruments, certificates of deposit or direct or guaranteed obligations of the U.S. government. These investments may not yield a favorable return to our stockholders. If we do not invest or apply the net proceeds from this offering in ways that enhance stockholder value, we may fail to achieve expected results, which could cause the market price of our Class A common stock to decline.

The dual-class structure of our common stock has the effect of concentrating voting control with Aggregator, which will hold in the aggregate   % of the combined voting power of our outstanding capital stock following the completion of this offering. This ownership will limit or preclude your ability to influence corporate matters, including the election of directors, amendments of our organizational documents, and any major corporate transaction requiring stockholder approval, including change of control transactions.

Our Class B common stock has ten votes per share, and our Class A common stock, which is the stock we are selling in this offering, has one vote per share. Upon completion of this offering, Aggregator will hold all outstanding shares of our Class B common stock. As a result, immediately following the completion of this offering, and after giving effect to the reorganization transactions described under the section titled “Organizational Structure,” Aggregator will hold   % of the combined voting power of our outstanding capital stock, assuming no exercise by the underwriters of their over-allotment option and therefore will be able to control all matters submitted to our stockholders for approval.

This concentrated control will limit or preclude your ability to influence corporate matters for the foreseeable future, including the election of directors, amendments of our organizational documents, and any merger, consolidation, sale of all or substantially all of our assets, or other major corporate transaction requiring stockholder approval. In addition, this may prevent or discourage unsolicited acquisition proposals or offers for our capital stock that you may feel are in your best interests as one of our stockholders.

Further, we cannot predict whether our dual-class structure, combined with the concentrated control of Aggregator, will result in a lower or more volatile market price of our Class A common stock or in negative publicity or other adverse consequences.

Sales of a substantial number of shares of our Class A common stock in the public market by our existing stockholders following this offering could cause the market price of our Class A common stock to decline.

Upon the completion of this offering, we will have      shares of Class A common stock (or    shares if the underwriters exercise their over-allotment option in full) outstanding, excluding     shares of Class A common stock that would be issued if all outstanding Class X Umbrella Units held by Aggregator were exchanged for a corresponding number of newly issued shares of Class A common stock. Of these shares, the     shares sold in this offering (or     shares if the underwriters exercise their option to purchase additional shares of Class A common stock in full) will be freely tradable without further restriction or registration under the Securities Act. The remaining     shares of Class A common stock outstanding upon completion of this offering, as well as the shares of Class A common stock that would be issued if all outstanding Class X Umbrella Units held by Aggregator were exchanged for a corresponding number of newly issued shares of Class A common stock, will be deemed “restricted securities,” as that term is defined under Rule 144 of the Securities Act.

 

56


Table of Contents

Each of Andersen Group Inc.’s executive officers and directors are subject to lock-up restrictions with the underwriters during the period ending 180 days after the date of this prospectus that prevents them from selling their shares prior to the expiration of this lock-up period, subject to certain exceptions. Morgan Stanley & Co. LLC and UBS Securities LLC may permit our executive officers or directors to sell shares prior to the expiration of the restrictive provisions contained in the “lock-up” agreements with the underwriters. In addition, Mr. Vorsatz, our Chairman and Chief Executive Officer, has entered into an additional lock-up restriction with us that prevents him from selling his shares during a period ending 18 months after the date of this prospectus, which restriction may only be waived by our board of directors. Further, the Aggregator Limited Liability Company Agreement will contractually restrict the ability of Andersen Managing Directors to transfer the Aggregator limited liability company units they hold and will contractually restrict the Andersen Managing Directors from transferring or exchanging any Class B common stock or Class X Umbrella Units they hold prior to     . We have agreed with the underwriters that we will not waive, modify or amend such transfer restrictions during the period ending 180 days after the date of this prospectus without the consent of Morgan Stanley & Co. LLC and UBS Securities LLC. See the sections titled “Description of Capital Stock—Redemption, Transferability and Exchange,” “Underwriters” and “Shares Eligible for Future Sale” for a more complete description of the lock-up agreements that we and our executive officers and directors have entered into with the underwriters and pursuant to agreements with us.

After the lock-up agreements and related transfer restrictions pertaining to this offering expire, up to an additional     shares of Class A common stock (which are issuable upon exchange of an equal amount of Class X Umbrella Units and forfeiture of corresponding shares of Class B common stock) will be eligible for sale in the public market, subject to various vesting agreements. After contractual restrictions in the Aggregator Limited Liability Company Agreement expire, up to an additional     shares of Class A common stock issuable upon exchange of Class X Umbrella Units will be eligible for sale in the public market. See the section titled “Description of Capital Stock—Redemption, Transferability and Exchange.” The market price of our Class A common stock could decline as a result of the sale of a substantial number of our shares in the public market or the perception in the market that the holders of a large number of shares intend to sell their shares.

We intend to file one or more registration statements on Form S-8 under the Securities Act to register shares of our Class A common stock or securities convertible into or exchangeable for shares of our Class A common stock issued pursuant to our 2025 Equity Incentive Plan. Any such Form S-8 registration statements will automatically become effective upon filing. Accordingly, shares registered under such registration statements will be available for sale in the open market.

In the future, we may also issue our securities in connection with investments or acquisitions. The number of shares of our Class A common stock (or securities convertible into or exchangeable for our Class A common stock) issued in connection with an investment or acquisition could constitute a material portion of our then-outstanding shares of Class A common stock. As restrictions on resale end, the market price of our shares of Class A common stock could drop significantly if the holders of these restricted shares sell them or are perceived by the market as intending to sell them. These factors could also make it more difficult for us to raise additional funds through future offerings of our Class A common stock or other securities or to use our Class A common stock as consideration for acquisitions of other businesses, investments, or other corporate purposes.

If you purchase our Class A common stock in this offering, you will incur immediate and substantial dilution.

The initial public offering price is substantially higher than the pro forma as adjusted net tangible book value per share of our Class A common stock of $   per share as of June 30, 2025. Investors purchasing common stock in this offering will pay a price per share that substantially exceeds the net tangible book value per share. As a result, investors purchasing common stock in this offering will incur immediate dilution of $    per share, based on the initial public offering price of $    per share, the midpoint of the price range set forth on the cover page of this prospectus.

 

57


Table of Contents

Future sales and issuances of our Class A common stock or rights to purchase or acquire common stock could result in additional dilution to our stockholders and could cause the market price of our Class A common stock to decline.

After this offering, we will have    shares of Class A common stock authorized but unissued, including    shares of Class A common stock issuable upon exchange of Class X Umbrella Units and forfeiture of corresponding shares of Class B common stock that will be held by Aggregator. We may issue additional Class A common stock, convertible securities, preferred stock or other equity following the completion of this offering. We will also admit new Managing Directors from time to time, who we currently expect will become beneficial owners of Class X Umbrella Units or LTIP Units of AT Umbrella LLC and/or Class B common stock. LTIP Units are exchangeable into Class X Umbrella Units when certain conditions are met. We may alternatively admit new Managing Directors to whom we will issue Class A common stock and/or Class B common stock. We also expect to issue Class A common stock to our employees, directors, and other service providers pursuant to our equity incentive plan. Such issuances could be dilutive to investors and could cause the market price of our Class A common stock to decline. New investors in such issuances could also receive rights senior to those of holders of our Class A common stock. Similarly, the AT Umbrella Limited Liability Company Agreement permits AT Umbrella LLC to issue an unlimited number of additional limited liability company interests of AT Umbrella LLC with designations, preferences, rights, powers, and duties that are different from, and may be senior to, those applicable to the Class X Umbrella Units, and which may be exchangeable for shares of our Class A common stock. In the future, we may also issue additional securities if we need to raise capital, including, but not limited to, in connection with acquisitions, which could constitute a material portion of our then-outstanding shares of Class A common stock. Any such issuance could substantially dilute the ownership and voting power of our existing stockholders and cause the market price of our Class A common stock to decline.

We will be a “controlled company” within the meaning of NYSE rules and, as a result, will qualify for, and intend to rely on, exemptions and relief from certain corporate governance requirements. You will not have the same protections afforded to stockholders of companies that are subject to such requirements.

After the completion of the reorganization transactions and this offering, Aggregator will hold   % of the combined voting power of our outstanding capital stock (or   % of the combined voting power of our outstanding capital stock if the underwriters exercise their over-allotment option in full). Aggregator will therefore have the ability to determine all matters requiring approval by our stockholders, including the election of our directors, amendment of our governing documents, and approval of major corporate transactions. Because Aggregator will control a majority of the voting power of our outstanding capital stock, Andersen Group Inc. will be a “controlled company” within the meaning of the NYSE corporate governance standards. Under these corporate governance standards, a company of which more than 50% of the voting power in the election of directors is held by an individual, group or another company is a “controlled company” and may elect not to comply with certain corporate governance requirements, namely the requirements to have a majority of directors be independent, to have a compensation committee and to have an independent nominating function. Following this offering, we intend to have a majority of our board of directors be independent and to have an independent compensation committee in addition to an independent audit committee. While our compensation committee will be fully independent, certain actions typically taken by a compensation committee under NYSE rules will instead be taken by the full board in reliance on the “controlled company” exemption, including that our full board of directors will determine and approve our CEO’s compensation, based on recommendations from our compensation committee. In addition, we do not intend to have a nominating committee. The typical functions of this committee will be addressed by our full board of directors. For as long as the “controlled company” exemption is available, our board of directors in the future may not consist of a majority of independent directors and may not have an independent nominating committee or compensation committee. As a result, you may not have the same protections afforded to stockholders of companies that are subject to all of the NYSE rules regarding corporate governance. Use of the controlled company exemptions could cause our Class A common stock to be less attractive to certain investors or otherwise cause the market price of our Class A common stock to decline.

 

58


Table of Contents

If industry or financial analysts do not publish research or reports about our business, or if they issue inaccurate or unfavorable research regarding our Class A common stock, our stock price and trading volume could decline.

The market for our Class A common stock will be influenced by the research and reports that industry or financial analysts publish about us or our business. We do not control these analysts or the content and opinions included in their reports. As a new public company, we may be slow to attract research coverage and the analysts who publish information about our Class A common stock will have had relatively little experience with our company, which could affect their ability to accurately forecast our results and make it more likely that we fail to meet their estimates. In the event we obtain industry or financial analyst coverage, if any of the analysts who cover us issues an inaccurate or unfavorable opinion regarding the market price of our Class A common stock, our stock price would likely decline. In addition, the stock prices of many companies have declined significantly after those companies have failed to meet, or significantly exceed, the financial guidance publicly announced by the companies or the expectations of analysts. If our financial results fail to meet, or significantly exceed, our announced guidance or the expectations of analysts or public investors, analysts could downgrade our Class A common stock or publish unfavorable research about us. If one or more of these analysts cease coverage of our company or fail to publish reports on us regularly, our visibility in the financial markets could decrease, which in turn could cause our stock price or trading volume to decline.

Anti-takeover provisions in our charter documents and under Delaware law could make an acquisition of our company more difficult, could limit attempts to make changes in our management, and could depress the market price of our Class A common stock.

Provisions in Andersen Group Inc.’s amended and restated certificate of incorporation and amended and restated bylaws may have the effect of delaying or preventing a change in control of our company or limiting changes in our management. Among other things, they will provide:

 

   

a dual-class structure which provides our holders of Class B common stock with ten votes per share until the date on which Aggregator and its designees and affiliates cease to beneficially own 50% of the voting power of our common stock entitled to vote generally in the election of directors (the Triggering Event), giving Aggregator the ability to significantly influence the outcome of matters requiring stockholder approval until the date of the Triggering Event;

 

   

authorization of the issuance of “blank check” preferred stock that our board of directors could use to implement a stockholder rights plan;

 

   

from and after the Triggering Event, our board of directors will be divided into three classes with members of each class serving staggered three-year terms;

 

   

from and after the Triggering Event, our stockholders may not call special meetings of the stockholders;

 

   

from and after the Triggering Event, our stockholders will only be able to take action at a meeting of stockholders and not by written consent; and

 

   

advance notice requirements for nominations for election to our board of directors or for proposing matters that can be acted upon by stockholders at annual stockholder meetings.

These provisions may delay or prevent attempts by our stockholders to replace members of our management by making it more difficult for stockholders to replace members of our board of directors, which is responsible for appointing the members of our management. We have opted out of Section 203 of the Delaware General Corporation Law, or the DGCL; however, our amended and restated certificate of incorporation contains similar provisions that shall apply to us after the Triggering Event, providing that we may not engage in certain “business combinations” with any “interested stockholder” for a three-year period following the time that the stockholder became an interested stockholder, subject to certain exceptions. Anti-takeover provisions could depress the market price of our Class A common stock by acting to delay or prevent a change in control of our company. For information regarding these and other provisions, see the section titled “Description of Capital Stock.”

 

59


Table of Contents

Our amended and restated certificate of incorporation will provide that the Court of Chancery of the State of Delaware and the federal district courts of the United States of America will be the exclusive forums for substantially all disputes between us and our stockholders, which could limit our stockholders’ ability to obtain a favorable judicial forum for disputes with us or our directors, officers, or employees.

Upon the completion of this offering, Andersen Group Inc.’s amended and restated certificate of incorporation will provide that the Court of Chancery of the State of Delaware will be the exclusive forum for actions or proceedings brought under Delaware statutory or common law: (i) any derivative claim or cause of action brought on our behalf; (ii) any action asserting a claim of a breach of fiduciary duty; (iii) any action asserting a claim against us arising under the DGCL; (iv) any action arising under or seeking to interpret, apply, enforce, or determine the validity of our amended and restated certificate of incorporation or our amended and restated bylaws (as either may be amended from time to time); (v) any claim or cause of action against us that is governed by the internal affairs doctrine; or (vi) any action asserting an “internal corporate claim” as defined in the DGCL, in all cases to the fullest extent permitted by law and subject to the court’s having personal jurisdiction over the indispensable parties named as defendants.

Our amended and restated certificate of incorporation will further provide that the federal district courts of the United States of America will be the exclusive forum for resolving any complaint asserting a cause or causes of action arising under the Securities Act, including all causes of action asserted against any defendant to such complaint. Some companies that adopted a similar federal district court forum selection provision were subject to a suit in the Chancery Court of Delaware by stockholders who asserted that the provision is not enforceable. While the Delaware Supreme Court held that such federal district court forum selection provision was in fact valid, there can be no assurance that federal courts or other state courts will follow the holding of the Delaware Supreme Court or determine that the our federal district court forum selection provision should be enforced in a particular case. These choice of forum provisions do not apply to actions brought to enforce a duty or liability created by the Exchange Act. We intend for the choice of forum provision regarding claims arising under the Securities Act to apply despite the fact that Section 22 of the Securities Act creates concurrent jurisdiction for federal and state courts over all actions brought to enforce any duty or liability created by the Securities Act or the rules and regulations thereunder. There is uncertainty as to whether a court would enforce such provision with respect to claims under the Securities Act. Our exclusive forum provision will not relieve us of our duties to comply with the federal securities laws and the rules and regulations thereunder, and our stockholders will not be deemed to have waived our compliance with these laws, rules and regulations.

For the avoidance of doubt, this provision is intended to benefit and may be enforced by us, our officers and directors, the underwriters to any offering giving rise to such complaint, and any other professional entity whose profession gives authority to a statement made by that person or entity and who has prepared or certified any part of the documents underlying the offering. These exclusive forum provisions may limit the ability of our stockholders to bring a claim in a judicial forum that such stockholders find favorable for disputes with us or our directors, officers or employees, which may discourage such lawsuits against us and our directors, officers, and employees. Alternatively, if a court were to find such provisions contained in our certificate of incorporation to be inapplicable or unenforceable in an action, we may incur additional costs associated with resolving such action in other jurisdictions. These exclusive forum provisions would not apply to suits brought to enforce a duty or liability created by the Exchange Act.

We do not intend to pay dividends on our capital stock, so any returns will be limited to increases in the value of our Class A common stock.

Andersen Group Inc. has never declared or paid any cash dividends on its capital stock. The declaration, amount, and payment of any future dividends will be at the sole discretion of our board of directors, and will depend on, among other things, general and economic conditions, our results of operations and financial condition, our available cash and current and anticipated cash needs, capital requirements, contractual, legal, tax and regulatory restrictions and implications on the payment of dividends by us to our stockholders or by our subsidiaries to us, including restrictions under any future credit facility or financing we may obtain, and such other factors as our board of directors may deem relevant. See the section titled “Dividend Policy.”

 

60


Table of Contents

SPECIAL NOTE REGARDING FORWARD-LOOKING STATEMENTS

This prospectus includes forward-looking statements that involve substantial risks and uncertainties. All statements other than statements of historical facts contained in this prospectus, including statements regarding our future operating results and financial position, our business strategy and plans, market growth, and our objectives for future operations, are forward-looking statements. The words “believe,” “may,” “will,” “estimate,” “continue,” “anticipate,” “design,” “intend,” “expect,” “could,” “plan,” “potential,” “predict,” “seek,” “should,” “would,” or the negative version of these words and similar expressions are intended to identify forward-looking statements. We have based these forward-looking statements on our current expectations and projections about future events and trends that we believe may affect our financial condition, results of operations, strategy, short- and long-term business operations and objectives, and financial needs. Forward-looking statements contained in this prospectus include, but are not limited to, statements about:

 

   

our future revenue and operating expenses;

 

   

the demand for our services;

 

   

our ability to acquire new clients and successfully retain existing clients;

 

   

our ability to comply with laws and regulations that currently apply or become applicable to our business both in the United States and internationally, including but not limited to, privacy and data security laws and regulations;

 

   

estimates regarding the size of the markets we target;

 

   

our reliance on key personnel and our ability to identify, recruit, and retain skilled personnel;

 

   

our plans to expand our business, whether through acquisitions of businesses, introduction of new services or otherwise;

 

   

our ability to maintain our culture;

 

   

competition in the markets in which we operate;

 

   

our ability to protect against or mitigate the effects of cyberattacks or other breaches of our data;

 

   

the effects of natural disasters, man-made problems, and similar events on our business;

 

   

general economic conditions in the United States and globally, including the effects of global geopolitical conflicts, inflation, tariffs, interest rates, any instability in the global banking sector, and foreign currency exchange rates;

 

   

our ability to grow our business in light of macroeconomic uncertainty;

 

   

the risks related to our Class A common stock, our dual-class common stock structure and this offering;

 

   

our ability to remediate our material weaknesses in our internal control over financial reporting;

 

   

our future financial performance, including our expectations regarding our revenue, cost of revenue, operating expenses, key metrics and our ability to achieve and maintain future profitability;

 

   

our business model;

 

   

our ability to effectively manage our growth and expand our operations;

 

   

our market opportunity and anticipated trends in our business and industry;

 

   

our ability to remain competitive as we continue to scale our business;

 

   

our expectations regarding our ability to obtain, maintain, enforce, defend and enhance our intellectual property rights;

 

61


Table of Contents
   

the amount and timing of any payments under the Tax Receivable Agreement;

 

   

increased expenses associated with being a public company;

 

   

our anticipated uses of net proceeds from this offering; and

 

   

other statements regarding our future operations, financial condition, prospects and business strategies.

We caution you that the foregoing list may not contain all of the forward-looking statements made in this prospectus.

These forward-looking statements are subject to a number of risks, uncertainties, and assumptions, including those described in the section titled “Risk Factors.” Moreover, we operate in a very competitive and rapidly changing environment. New risks emerge from time to time. It is not possible for our management to predict all risks, nor can we assess the impact of all factors on our business or the extent to which any factor, or combination of factors, may cause actual results to differ materially from those contained in any forward-looking statements we may make. In light of these risks, uncertainties, and assumptions, the forward-looking events and circumstances discussed in this prospectus may not occur and actual results could differ materially and adversely from those anticipated or implied in the forward-looking statements.

You should not rely upon forward-looking statements as predictions of future events. The events and circumstances reflected in the forward-looking statements may not be achieved or occur. Although we believe that the expectations reflected in the forward-looking statements are reasonable, we cannot guarantee future results, performance or achievements. The forward-looking statements made in this prospectus are given only as of the date on which the statements are made. We undertake no obligation to update any of these forward-looking statements for any reason after the date of this prospectus or to conform these statements to actual results or to changes in our expectations, except as required by law.

In addition, statements that “we believe” and similar statements reflect our beliefs and opinions on the relevant subject. These statements are based upon information available to us as of the date of this prospectus, and while we believe such information forms a reasonable basis for such statements, such information may be limited or incomplete, and our statements should not be read to indicate that we have conducted an exhaustive inquiry into or review of all potentially available relevant information. These statements are inherently uncertain and investors are cautioned not to unduly rely upon these statements.

You should read this prospectus and the documents that we reference in this prospectus and have filed with the SEC as exhibits to the registration statement of which this prospectus is a part with the understanding that our actual future results, performance, and events and circumstances may be materially different from what we expect.

 

62


Table of Contents

ORGANIZATIONAL STRUCTURE

This offering is being conducted through what is commonly referred to as an umbrella partnership C-corporation (UP-C) structure, which is often used by partnerships and limited liability companies when they decide to undertake an initial public offering. The UP-C structure can provide tax benefits and associated cash flow advantages to both the issuer corporation and the existing owners of the partnership or limited liability company in the initial public offering.

Structure Prior to the Reorganization Transactions

We currently conduct our business through Andersen Tax Holdings LLC and its subsidiaries, including Andersen Tax LLC. Prior to the consummation of the reorganization transactions described below and this offering, all of the equity interests of Andersen Tax Holdings LLC are owned by MD Management LLC (MDM) and MD Investment LLC (MDI and together with MDM, the Management Holdcos). Each of the Management Holdco’s equityholders include current and former Managing Directors.

The following diagram depicts the Andersen Tax Holdings LLC organizational structure prior to the reorganization transactions. This chart is provided for illustrative purposes only and does not purport to represent all legal entities within the Andersen Tax Holdings LLC organizational structure.

 

LOGO

 

63


Table of Contents

Reorganization Transactions

Prior to the completion of this offering, we intend to complete an internal reorganization through a series of transactions (the reorganization transactions). In connection with the reorganization transactions:

 

   

Each of the Management Holdcos will issue to each of their members a promissory note in a principal amount equal to such member’s and its related transferees’ aggregated capital account balance in respect of such Management Holdco as of     , with repayment over a seven-year period for each family of related notes with a principal balance of at least $500,000, either a three- or seven-year period for each family of related notes with a principal balance of less than $500,000, and a period of between one to     years for notes issued to certain retiring and retired Managing Director members of the Management Holdcos (the Member Notes).

 

   

In a series of transactions, the Management Holdcos will merge with and into Aggregator, a newly formed Delaware limited liability company, resulting in Aggregator becoming the managing member of Andersen Tax Holdings LLC immediately after the mergers. After the reorganization, the Member Notes will become a liability of Aggregator. Andersen Tax LLC will issue corresponding notes to Aggregator with principal amounts of $  , $  , $  , $  , $  , $  , and $  , equal to the sum of the aggregate principal amounts of the Member Notes, to be paid over the same one- to seven-year periods, respectively (the CA Notes).

 

   

In connection with the reorganization of the Management Holdcos, Aggregator will issue Class H Aggregator Units entitling certain retiring and retired Managing Director members of the Management Holdcos subject to certain terms and conditions, to certain cash distributions paid over a period of up to      years relating to payment of certain post-service obligations.

 

   

Aggregator will form, or cause to be formed, AT Umbrella, a Delaware limited liability company. AT Umbrella will issue Class X Umbrella Units to Aggregator. Immediately after such contribution, AT Umbrella will become the managing member of Andersen Tax Holdings LLC.

 

   

Andersen Tax LLC will issue to Aggregator a promissory note in a principal amount of $     with repayment occurring over a      -year period relating to payment of the above mentioned post-service obligations to certain retiring and retired Managing Director members of the Management Holdcos (the HO Note).

 

   

Andersen Group Inc. will amend and restate its certificate of incorporation and will be authorized to issue two classes of common stock, which we refer to collectively as our “common stock” and which are summarized in the following table:

 

Class of Common Stock

   Votes      Economic
Rights
 

Class A common stock

     1        Yes  

Class B common stock

     10        None  

Our common stock generally will vote together as a single class on all matters submitted to a vote of our stockholders. We will issue shares of our Class A common stock to the investors in this offering. We do not intend to list our Class B common stock on any stock exchange.

 

   

Andersen Group Inc. will issue to Aggregator shares of our Class B common stock equal in number to the Class X Umbrella Units issued to Aggregator in exchange for the payment by Aggregator of the aggregate par value of the Class B common stock that is received.

 

   

If Aggregator then has outstanding Aggregator LTIP Units, AT Umbrella will issue LTIP Units to Aggregator. Andersen Group Inc. will issue to Aggregator shares of our Class B common stock equal in number to the LTIP Units issued to Aggregator in exchange for the payment by Aggregator of the aggregate par value of the Class B common stock that is received. LTIP Units in AT Umbrella will be economically similar to stock options. Each LTIP Unit has a per unit hurdle price, which is economically similar to the exercise price of a stock option.

 

64


Table of Contents

This Offering and Our Post-IPO Structure

Based on an assumed initial public offering price of $      per share (the midpoint of the price range set forth on the cover page of this prospectus), we estimate that the net proceeds from this offering will be $      (or $      if the underwriters exercise their over-allotment option in full), after deducting underwriting discounts and commissions. We intend to contribute the net proceeds from this offering to AT Umbrella in exchange for a number of Class X Umbrella Units equal to the contribution amount divided by the price paid by the underwriters for shares of our Class A common stock in this offering. Such contribution amount will be used by AT Umbrella for working capital and general corporate purposes. We also intend to use a portion of the net proceeds from this offering for acquisitions of complementary businesses or other assets. We estimate that the offering expenses (other than the underwriting discounts and commissions) will be approximately $     million. All of such offering expenses will be paid for or otherwise borne by AT Umbrella. See the section titled “Use of Proceeds” for further details.

Andersen Group Inc. is a holding company, and immediately after the consummation of the reorganization transactions and this offering, its sole material asset will be its indirect ownership interests in Andersen Tax Holdings LLC through its ownership of approximately  % of the Class X Umbrella Units in AT Umbrella LLC, which in turn will own all ownership interests in Andersen Tax LLC. Immediately following this offering and the related reorganization transactions, the holders of our Class A common stock will collectively own 100% of the economic interests in Andersen Group Inc. and have    % of the voting power of Andersen Group Inc. Aggregator will own the remaining    % of the voting power of Andersen Group Inc. through ownership of 100% of the outstanding shares of our Class B common stock. After the offering, Andersen Group Inc. will own approximately     % of the Class X Umbrella Units in AT Umbrella LLC, which in turn will own 100% of the common units of Andersen Tax Holdings LLC. Aggregator will own the remaining     % of the Class X Umbrella Units in AT Umbrella LLC, which will be redeemable at the election of Aggregator or its members for newly issued shares of our Class A common stock on a one-for-one basis or, at Andersen Group Inc.’s election, for cash (based on the volume-weighted average market price of our Class A common stock), and such exchange, at Andersen Group Inc.’s election, may be effected as a direct exchange of cash or Class A common stock for Class X Umbrella Units (and the cancellation of paired shares of Class B common stock) in lieu of such redemption. Upon such exchange, Aggregator, or its permitted transferees in connection with the redemption, will be required to deliver to us an equivalent number of shares of Class B common stock to effectuate such a redemption, and any shares of Class B common stock so delivered will be cancelled. Immediately following this offering, the total number of Class X Umbrella Units directly owned by us and directly owned by Aggregator will equal the sum of the outstanding shares of our Class A common stock and Class B common stock. Shares of our Class B common stock cannot be transferred except in connection with an exchange of Class X Umbrella Units into shares of our Class A common stock, subject to certain exceptions, such as to permitted transferees.

Because Andersen Group Inc. will have a controlling financial interest under GAAP rules in AT Umbrella due to its position as its sole managing member, we will consolidate the financial results of AT Umbrella. A portion of our net income (loss) will be allocated to a non-controlling interest to reflect the entitlement of the members of AT Umbrella (other than Andersen Group Inc.) to a portion of AT Umbrella’s net income (loss) attributable to AT Umbrella. We will account for the reorganization transactions in a manner consistent with a common-control transaction and will initially measure the interests of the pre-offering members of AT Umbrella at their carrying amounts as of the date of the completion of the reorganization transactions.

The following diagram depicts our organizational structure following the reorganization transactions and this offering. For purposes of depicting ownership of voting power in Andersen Group Inc., the below diagram takes into account shares of Class B common stock held by Aggregator. For purposes of depicting ownership of economic interests in Andersen Group Inc., the below diagram assumes that no LTIP Units or Aggregator LTIP

 

65


Table of Contents

Units are outstanding following the reorganization transactions and this offering. This chart is provided for illustrative purposes only and does not represent all legal entities within our organization:

 

 

LOGO

Amended and Restated Limited Liability Company Agreement of AT Umbrella LLC

As a result of the reorganization, Andersen Group Inc. will conduct all of its business activities through its direct subsidiary, AT Umbrella LLC, an intermediate holding company. The operations of AT Umbrella, and the rights and obligations of its members, will be set forth in an Amended and Restated Limited Liability Company

 

66


Table of Contents

Agreement of AT Umbrella LLC, a form of which will be provided as an exhibit to the registration statement of which this prospectus forms a part. The following is a description of the material terms of this agreement.

Governance. Andersen Group Inc. will serve as the sole managing member of AT Umbrella. As such, we will control its business and affairs and be responsible for the management of its business. We will also have the power to delegate certain of our management responsibilities in respect of AT Umbrella, including to agents and employees of a member of AT Umbrella or of AT Umbrella or its subsidiaries. No other members of AT Umbrella, in their capacity as such, will have any authority or right to control the management of AT Umbrella or to bind it in connection with any matter.

Economic Rights of Members. AT Umbrella will have units designated as Class X Umbrella Units and LTIP Units. Except by reason of the hurdle price for LTIP Units and/or any catch-up distributions in respect of certain LTIP Units, distributions by AT Umbrella generally will be made to members pro rata in accordance with the number of Class X Umbrella Units and LTIP Units they hold. In addition, we may consider effecting catch-up distributions in connection with future holders of LTIP Units.

Redemption Rights. Under the Amended and Restated Limited Liability Company Agreement of AT Umbrella, Aggregator will have the right from time to time to cause AT Umbrella to redeem any or all of its Class X Umbrella Units (and cancel paired shares of Class B common stock), in exchange for, at Andersen Group Inc.’s election (subject to certain exceptions), either cash (based on the volume-weighted average market price of a share of our Class A common stock) or shares of our Class A common stock, and such exchange, at Andersen Group Inc.’s election, may be effected as a direct exchange of cash or Class A common stock for Class X Umbrella Units (and the cancellation of paired shares of Class B common stock) in lieu of such redemption.

From time to time, subject to certain restrictions, members of Aggregator desiring to transfer all or any portion of their vested interests in Aggregator can elect to (i) cause Aggregator to distribute to them a portion of Class X Umbrella Units (and corresponding paired shares of Class B common stock) indirectly owned by such members in redemption of their corresponding interests in Aggregator and (ii) immediately thereafter exercise their redemption and exchange rights as members of AT Umbrella as described above.

Subject to certain restrictions, the Managing Directors that hold Aggregator LTIP Units will have the right, in connection with the exchange of Aggregator LTIP Units for Class X Aggregator Units prior to a redemption of such Class X Aggregator Units, to cause Aggregator to exchange its vested LTIP Units corresponding to such Aggregator LTIP Units for (1) a number of shares of Class X Umbrella Units equal to (a) the then-current value of a share of Class A common stock, less the remaining participation thresholds of such LTIP Units multiplied by the number of LTIP Units being exchanged, divided by (b) the then-current value of Class A common stock and (2) a corresponding number of paired shares of our Class B common stock (and if such number of paired shares of our Class B common stock is less than the share amount initially issued to Aggregator in connection with the vested LTIP Units exchanged, the difference of such share amounts shall be canceled), and following such an exchange immediately thereafter exercise their redemption and exchange rights as members of Aggregator as described above.

All holders of Class X Umbrella Units and LTIP Units will be prohibited from exercising the redemption and exchange rights described above until     .

Transfers of Units. Holders of any Units of AT Umbrella may not transfer any such Units to any person unless he or she complies with the terms of the Amended and Restated Limited Liability Company Agreement of AT Umbrella. Subject to various terms and conditions, Aggregator may not transfer any Class X Umbrella Units held by it unless it transfers an equal number of shares of our Class B common stock to the same transferee. Our units of AT Umbrella are non-transferable.

 

67


Table of Contents

Amendments. The Amended and Restated Limited Liability Company Agreement of AT Umbrella may be amended by members who together own a majority in interest of the Units then outstanding, provided that no amendment may adversely modify in any material respect the Units then held by members of AT Umbrella in any materially disproportionate manner to those held by any other member of AT Umbrella without the prior consent of a majority in interest of such disproportionately affected members. For purposes of determining a majority in interest required to amend the agreement, the interest of a member that holds our Class B common stock is weighted by a multiple of 10.

Indemnification and Exculpation. AT Umbrella will indemnify Andersen Group Inc., as its current managing member, the former members of its board of managers, our officers and directors and its officers against losses, claims, damages, liabilities, expenses (including all reasonable out-of-pocket fees and expenses of counsel and other advisors), judgments, fines, settlements and other amounts arising from any and all claims, demands, actions, suits or proceedings in connection with any matter arising out of or in connection with the AT Umbrella’s business or affairs, or the Amended and Restated Limited Liability Company Agreement of AT Umbrella or any related document, unless such loss, claim, damage, liability, expense, judgment, fine, settlement or other amount is a result of not acting in good faith on behalf of AT Umbrella or arose as a result of the willful commission of any act that is dishonest and materially injurious to AT Umbrella, or results from the breach of certain contractual obligations under the Amended and Restated Limited Liability Company Agreement of AT Umbrella.

Managing Director Matters Agreement

Andersen Group Inc. and Aggregator have entered into a Managing Director Matters Agreement. The purpose of the Managing Director Matters Agreement is to establish procedures for certain continued involvement of our Managing Directors in the management of Andersen. The Managing Director Matters Agreement will provide, among other things, mechanisms for Aggregator’s Board to continue to vote on new Managing Director admissions after the consummation of the offering.

Tax Receivable Agreement

Future redemptions or exchanges of Class X Umbrella Units from members of AT Umbrella (other than Andersen Group Inc.) in exchange for shares of our Class A common stock or cash are expected to produce favorable tax attributes that would not be available to us in the absence of such redemptions or exchanges.

Andersen Group Inc. intends to enter into a Tax Receivable Agreement with Aggregator that will provide for the payment by us to certain holders of Class X Umbrella Units who are or may become parties to the Tax Receivable Agreement from time to time 85% of the amount of cash savings, if any, in U.S. federal, state and local income tax or franchise tax that we realize or are deemed to realize (determined by using assumptions regarding combined state and local income tax rates) as a result of (i) any increase in tax basis in the assets of AT Umbrella LLC and its flow-through subsidiaries resulting from purchases of Class X Umbrella Units from such Class X Umbrella Unit holders with the proceeds of this offering or resulting from exchanges of Class X Umbrella Units for, at Andersen Group Inc.’s election, shares of our Class A common stock or cash in the future; and (ii) certain other tax benefits related to our entering into the Tax Receivable Agreement, including tax benefits attributable to payments that we make under the Tax Receivable Agreement. The Tax Receivable Agreement will make certain simplifying assumptions regarding the determination of the cash savings that we realize or are deemed to realize from the covered tax attributes, which may result in payments pursuant to the Tax Receivable Agreement in excess of those that would result if such assumptions were not made. No TRA Party will reimburse us for any payments previously made if such basis increases or other benefits are subsequently disallowed, except that excess payments made to the TRA Parties will be netted against future payments that would otherwise be made under the Tax Receivable Agreement, if any, after our determination of such excess. We could make future payments to the TRA Parties under the Tax Receivable Agreement that are greater than our actual cash tax savings and may not be able to recoup those payments, which could negatively

 

68


Table of Contents

impact our liquidity. Assuming that all units eligible to be redeemed for cash or Class A common stock would be exchanged for Class A common stock by Andersen Group Inc. at the time of the offering and that we will have sufficient taxable income to utilize all of the tax attributes covered by the Tax Receivable Agreement when they are first available to be utilized under applicable law, we estimate that payments under the Tax Receivable Agreement would aggregate to approximately $     million over the next 15 years and for yearly payments over that time to range between approximately $     million to $     million per year, based on the assumed initial public offering price of $     (the midpoint of the price range set forth on the cover page of this prospectus). Each $1.00 increase or decrease in the assumed initial public offering price of $      per share, which is the midpoint of the price range set forth on the cover page of this prospectus, would increase or decrease, as applicable, the total payments under the Tax Receivable Agreement by approximately $     million, assuming that the number of shares of Class A common stock offered by us, as set forth on the cover page of this prospectus, remains the same and after deducting underwriting discounts and commissions. Similarly, each increase or decrease of 1.0 million shares in the number of shares of our Class A common stock offered in this offering would increase or decrease, as applicable, total payments under the Tax Receivable Agreement by approximately $    million, assuming the assumed initial public offering price remains the same and after deducting underwriting discounts and commissions. See the sections titled “Risk Factors—Risks Related to Our Organizational Structure—The Tax Receivable Agreement with the TRA Parties requires us to make cash payments to them in respect of certain tax benefits to which we may become entitled, and we expect that the payments we will be required to make will be substantial” and “Certain Relationships and Related Party Transactions—Tax Receivable Agreement.”

Retiring and Retired Member Class H Aggregator Units

In connection with the reorganization of the Management Holdcos, Aggregator will issue Units referred to as Class H Aggregator Units entitled to, subject to certain terms and conditions, certain cash distributions over a period of up to    years totaling an aggregate payment of $    , on account of their interests under the current Management Holdco limited liability company agreements relating to payment of the above mentioned post-service obligations to certain retiring and retired Managing Directors to Aggregator. Andersen Tax LLC will issue to Aggregator a promissory note in a principal amount of $     with repayment over a   -year period relating to a portion of the payments made to Aggregator on account of such Class H Aggregator Units (the HO Note).

Capital Account Installment Notes

In connection with the reorganization of the Management Holdcos, each of the Management Holdcos will issue to each of their members a promissory note in a principal amount equal to such member’s and its related transferees’ aggregated capital account balance in respect of such Management Holdco as of     , with repayment over a seven-year period for each family of related notes with a principal balance of at least $500,000, either a three- or seven-year period for each family of related notes with a principal balance of less than $500,000. After the reorganization, the Member Notes will become a liability of Aggregator. Additionally, Andersen Tax LLC will issue corresponding notes to Aggregator with principal amounts of $  , $  , $  , $  , $  , $  , and $  , equal to the sum of the aggregate principal amounts of the Member Notes, to be paid over the same one- to seven-year period, respectively.

 

69


Table of Contents

INDUSTRY AND MARKET DATA

Information contained in this prospectus concerning our industry and the market in which we operate, including our general expectations and market position, market opportunity, and market size is based on information from various sources. This information involves a number of assumptions and limitations, and you are cautioned not to give undue weight to such estimates. Although neither we nor the underwriters have independently verified the accuracy or completeness of any third-party information, we believe the market position, market opportunity and market size information included in this prospectus is reliable and based on reasonable assumptions. The industry in which we operate is subject to uncertainty and risk due to a variety of factors, including those described in the section titled “Risk Factors.” These and other factors could cause results to differ materially from those expressed in the estimates made by the third parties.

The sources of the estimates, forecasts and market data contained in this prospectus are:

 

   

United Nations Conference on Trade and Development, World Investment Report 2024, June 2024;

 

   

Government Accountability Office, “Tax Cuts and Jobs Act: Considerable Progress Made Implementing Business Provisions, but IRS Faces Administrative and Compliance Challenges,” February 25, 2020;

 

   

Mercer Public Accounting Firms Compensation Survey;

 

   

OECD Initiative to combat Base Erosion and Profit Shifting (BEPS);

 

   

Accounting Today, “Inside the 2025 Top 100 Firms,” March 6, 2025; and

 

   

IBISWorld’s Tax Preparation Services, Accounting Services, Management Consulting and Business Valuation Firms industry reports, 2024.

 

70


Table of Contents

USE OF PROCEEDS

We estimate that the net proceeds from our issuance and sale of shares of our Class A common stock in this offering will be approximately $     million (or approximately $     million if the underwriters exercise their over-allotment option in full), assuming an initial public offering price of $ per share, the midpoint of the price range set forth on the cover page of this prospectus, after deducting underwriting discounts and commissions. We estimate that the offering expenses (other than the underwriting discounts and commissions) will be approximately $    . All of such offering expenses will be paid for or otherwise borne by AT Umbrella LLC.

Each $1.00 increase or decrease in the assumed initial public offering price of $     per share, the midpoint of the price range set forth on the cover page of this prospectus, would increase or decrease, as applicable, the net proceeds to us from this offering by approximately $     million, assuming that the number of shares offered by us, as set forth on the cover page of this prospectus, remains the same, and after deducting underwriting discounts and commissions. We may also increase or decrease the number of shares we are offering. A 1.0 million share increase or decrease in the number of shares offered by us would increase or decrease, as applicable, the net proceeds to us from this offering by approximately $      million, assuming that the assumed initial offering price to the public remains the same, and after deducting underwriting discounts and commissions. We do not expect that a change in the initial price to the public or the number of shares by these amounts would have a material effect on the uses of the proceeds from this offering.

We currently intend to use the net proceeds from this offering (including net proceeds received if the underwriters exercise their over-allotment option in full) to acquire a number of newly issued Class X Umbrella Units equal to the number of shares of Class A common stock issued in this offering from AT Umbrella LLC, at a purchase price per Class X Umbrella Unit equal to the initial public offering price of Class A common stock after deducting underwriting discounts and commissions. We currently intend to cause AT Umbrella LLC to use the proceeds it receives from the sale of Class X Umbrella Units to us to pay fees and expenses of approximately $     million in connection with this offering and the reorganization transactions and for other general corporate purposes. We also intend to use the net proceeds for investments in technology, infrastructure, training and strategic acquisitions of, or investments in, other businesses or technologies that we believe will complement our current business and expansion strategies, although we do not currently have any agreements or commitments for any specific material acquisitions or investments.

Pending other use of the net proceeds from this offering, we intend to invest the net proceeds of this offering in a variety short-term, interest-bearing, investment-grade securities and government securities.

 

71


Table of Contents

DIVIDEND POLICY

We have never declared or paid any dividends on our Class A common stock. Holders of our non-economic Class B common stock are not entitled to participate in any cash dividends declared by our board of directors. We currently intend to retain all available funds and any future earnings for the operation and expansion of our business. Accordingly, following this offering, we do not anticipate declaring or paying dividends in the foreseeable future. The payment of any future dividends will be at the discretion of our board of directors and will depend on our results of operations, capital requirements, financial condition, prospects, contractual arrangements, any limitations on payment of dividends present in our future debt agreements, and other factors that our board of directors may deem relevant. Because our business is conducted through our subsidiaries, dividends, distributions and other payments from, and cash generated by, our subsidiaries will be our principal sources of cash to fund operations and pay dividends. Accordingly, our ability to pay dividends to our stockholders is dependent on the earnings and distributions of funds from our subsidiaries. Our ability to pay cash dividends on our capital stock in the future may also be limited by the terms of any preferred securities we may issue or agreements governing any additional indebtedness we may incur.

Following this offering and subject to funds being legally available, we intend to cause AT Umbrella LLC to make distributions to each of its members, including holders of LTIP Units, in respect of the U.S. federal, state and local income tax liability attributable to each member’s allocable share of taxable income of AT Umbrella LLC, calculated using an assumed tax rate equal to the highest marginal combined income tax rate applicable to an individual or corporation resident in New York, New York or San Francisco, California, taking into account the deductibility of applicable state and local income taxes for U.S. federal income tax purposes. Tax distributions will be made quarterly, on an estimated basis. Tax distributions made in respect of Class X Umbrella Units (but not LTIP Units) will generally be made pro rata in respect of such Units, as described in the AT Umbrella Amended and Restated Limited Liability Company Agreement. However, in certain situations, tax distributions made to us may be reduced (relative to those tax distributions made to other members of AT Umbrella LLC) to reflect the income tax rates to which we are subject and certain other factors. The declaration and payment of any dividends by Andersen will be at the sole discretion of our board of directors, which may change our dividend policy at any time. Our board of directors will take into account:

 

   

general economic and business conditions;

 

   

our financial condition and operating results;

 

   

our available cash and cash equivalents and current and anticipated cash needs;

 

   

our capital requirements;

 

   

contractual, legal, tax and regulatory restrictions and implications on the payment of dividends by us to our stockholders or by our subsidiaries (including AT Umbrella LLC) to us; and

 

   

such other factors as our board of directors may deem relevant.

Andersen Group Inc. is a holding company and, immediately after the consummation of the reorganization transactions described in this prospectus and this offering, our sole material asset will be our indirect ownership interests in Andersen Tax Holdings LLC through our ownership of approximately    % of the Class X Umbrella Units in AT Umbrella LLC, which in turn will own all ownership interests in Andersen Tax LLC.. As a result, our ability to declare and pay dividends to the holders of our Class A common stock will be subject to the ability of AT Umbrella LLC to provide distributions to us. If AT Umbrella LLC makes such distributions to us, the other Class X Umbrella Unit holders generally will be entitled to receive equivalent distributions from AT Umbrella LLC. However, because we must pay taxes and make payments under the Tax Receivable Agreement, amounts ultimately distributed as dividends to holders of our Class A common stock are expected to be less than the amounts distributed by AT Umbrella LLC to the other Class X Umbrella Unit holders on a per share basis. See the section titled “Certain Relationships and Related Party Transactions—Tax Receivable Agreement.”

 

72


Table of Contents

Assuming AT Umbrella LLC makes distributions to its members in any given year, the determination to pay dividends, if any, to our Class A common stockholders out of the portion, if any, of such distributions remaining after our payment of taxes, Tax Receivable Agreement payments and expenses (any such portion, an excess distribution) will be made by our board of directors. Because our board of directors may determine to pay or not pay dividends to our Class A common stockholders, our Class A common stockholders may not necessarily receive dividend distributions relating to excess distributions, even if AT Umbrella LLC makes such distributions to us. Holders of our Class B common stock are not entitled to participate in any cash dividends declared by our board of directors. See the section titled “Risk Factors—Risks Relating to Our Organizational Structure— AT Umbrella LLC may make distributions of cash to us in excess of the amounts we use to make distributions to our stockholders and pay our expenses (including our taxes and payments under the Tax Receivable Agreement). To the extent we do not distribute such excess cash as dividends on our Class A common stock, the other Class X Umbrella Unit holders would benefit from any value attributable to such cash as a result of their ownership of Class A common stock upon a redemption or exchange of their Class X Umbrella Units.”

 

73


Table of Contents

CAPITALIZATION

The following table sets forth our cash and cash equivalents and our total capitalization, as of June 30, 2025:

 

   

on an actual basis for Andersen Tax Holdings LLC;

 

   

on a pro forma basis to reflect (1) the reorganization transactions, including the issuance of the CA Notes and HO Note, described under the section titled “Organizational Structure,” and (2) the filing of our amended and restated certificate of incorporation, which will occur immediately prior to the completion of this offering; and

 

   

on a pro forma as adjusted basis to reflect the pro forma adjustments set forth above and the issuance and sale of shares of Class A common stock in this offering at an assumed initial public offering price of $    per share, the midpoint of the price range set forth on the cover page of this prospectus, after deducting underwriting discounts and commissions and estimated offering expenses payable by us, and the application of the proceeds therefrom as described in the section titled “Use of Proceeds.”

For more information, see the sections titled “Organizational Structure,” “Use of Proceeds” and “Unaudited Pro Forma Financial Information.” You should read this information together with the section titled “Management’s Discussion and Analysis of Financial Condition and Results of Operations” and the consolidated financial statements of Andersen Tax Holdings LLC and the related notes included elsewhere in this prospectus.

 

     As of June 30, 2025  
     Actual      Pro Forma      Pro Forma
As Adjusted(1)
 
     (unaudited)  
    

(in thousands,

except share and per share data)

 

Cash and cash equivalents

   $ 78,945      $        $    
  

 

 

    

 

 

    

 

 

 

Promissory notes

   $      $           $       

Members’ equity/stockholder’s equity:

        

Members’ equity

   $ 198,351      $        $    
  

 

 

    

 

 

    

 

 

 

Preferred stock, par value $0.0001 per share: no shares authorized, issued and outstanding, actual;   shares authorized, no shares issued and outstanding, pro forma and pro forma as adjusted

            

Class A common stock, par value $0.0001 per share: no shares authorized, issued and outstanding, actual;   shares authorized,   shares issued outstanding, pro forma; and   shares authorized,   shares issued and outstanding, pro forma as adjusted

            

Class B common stock, par value $0.0001 per share: no shares authorized, issued and outstanding, actual;   shares authorized,   shares issued outstanding, pro forma; and   shares authorized,   shares issued and outstanding, pro forma as adjusted

            

Additional paid-in capital

            

Retained earnings

            

Non-controlling interest

            
  

 

 

    

 

 

    

 

 

 

Total members’ equity/stockholders’ equity

     198,351        
  

 

 

    

 

 

    

 

 

 

Total capitalization

   $ 198,351      $        $    
  

 

 

    

 

 

    

 

 

 
 
(1)

The pro forma as adjusted information set forth above is illustrative only and will change based on the actual initial public offering price and other terms of this offering determined at pricing. Each $1.00 increase

 

74


Table of Contents
 

or decrease in the assumed initial public offering price of $    per share, the midpoint of the price range set forth on the cover page of this prospectus, would increase or decrease, as applicable, pro forma as adjusted cash and cash equivalents, additional paid-in capital, total members’ equity/stockholders’ equity and total capitalization by approximately $    million, assuming that the number of shares offered by us, as set forth on the cover page of this prospectus, remains the same, and after deducting underwriting discounts and commissions. A 1.0 million share increase or decrease in the number of shares offered by us would increase or decrease, as applicable, pro forma as adjusted cash and cash equivalents, additional paid-in capital, total members’ equity/stockholders’ equity and total capitalization by approximately $    million, assuming that the assumed initial offering price to the public remains the same, and after deducting underwriting discounts and commissions.

The number of shares of our Class A common stock to be outstanding after this offering is based on the membership interests of AT Umbrella LLC outstanding as of   , 2025 and, after giving effect to the reorganization transactions, excludes:

 

   

   shares of Class A common stock reserved for future issuance under our 2025 Equity Incentive Plan, which will become effective once the registration statement, of which this prospectus forms a part, is declared effective; and

 

   

   shares of Class A common stock reserved for issuance upon the redemption or exchange of Class X Umbrella Units (together with corresponding shares of our Class B common stock).

Our 2025 Equity Incentive Plan will also provide for automatic annual increases in the number of shares reserved under this plan, as more fully described in the section titled “Executive Compensation—Equity Incentive Plans.”

 

75


Table of Contents

DILUTION

If you invest in our Class A common stock, your ownership interest will be immediately diluted to the extent of the difference between the initial public offering price per share of our Class A common stock in this offering and the pro forma as adjusted net tangible book value per share of our Class A common stock immediately after this offering.

Our pro forma net tangible book value as of June 30, 2025 would have been approximately $  million, or $    per share. Our pro forma net tangible book value per share represents our total tangible assets less our total liabilities, divided by the number of shares common stock outstanding, after giving effect to the reorganization transactions described under the section titled “Organizational Structure” (based on an assumed initial public offering price of $    per share, which is the midpoint of the price range set forth on the cover page of this prospectus), and assuming that all of the holders of Class X Umbrella Units in AT Umbrella LLC exchanged their Class X Umbrella Units for newly issued shares of Class A common stock on a one-for-one basis and that no LTIP Units are outstanding.

After giving effect to the reorganization transactions, including the issuance of the CA Notes and the HO Note, described under the section titled “Organizational Structure,” including the application of the proceeds from this offering as described in the section titled “Use of Proceeds,” assuming that Aggregator, or its permitted transferees in connection with the redemption, redeem or exchange all or any portion of their Class X Umbrella Units for newly issued shares of our Class A common stock on a one-for-one basis and that no LTIP Units are outstanding, and after giving further effect to the sale of    shares of Class A common stock in this offering at the assumed initial public offering price of $    per share (the midpoint of the price range on the cover page of this prospectus), our pro forma as adjusted net tangible book value as of June 30, 2025 would have been $     million, or $     per share. This amount represents an immediate increase in pro forma as adjusted net tangible book value of $     per share to our existing stockholders and an immediate dilution of $     per share to investors participating in this offering. We determine dilution per share to investors participating in this offering by subtracting pro forma as adjusted net tangible book value per share after this offering from the assumed initial public offering price per share paid by investors participating in this offering.

 

Assumed initial public offering price per share

      $        

Pro forma net tangible book value (deficit) per share as of June 30, 2025

   $           

Increase in pro forma net tangible book value per share attributable to new investors participating shares in this offering

     
  

 

 

    

Pro forma as adjusted net tangible book value per share immediately after this offering

     
     

 

 

 

Dilution per share to new investors in this offering

      $    
     

 

 

 

The dilution information discussed above is illustrative only and will change based on the actual initial public offering price and other terms of this offering determined at pricing. Each $1.00 increase or decrease in the assumed initial public offering price of $    per share, the midpoint of the price range set forth on the cover page of this prospectus, would increase or decrease, as applicable, the pro forma as adjusted net tangible book value per share by $    per share and the dilution per share to investors participating in this offering by $    per share, assuming that the number of shares offered by us, as set forth on the cover page of this prospectus, remains the same and after deducting underwriting discounts and commissions. We may also increase or decrease the number of shares we are offering. A 1.0 million share increase or decrease in the number of shares offered by us, as set forth on the cover page of this prospectus, would increase or decrease, as applicable, the pro forma as adjusted net tangible book value per share by $    and decrease the dilution per share to investors participating in this offering by approximately $    , assuming the initial public offering price of $    per share, the midpoint of the price range set forth on the cover page of this prospectus, remains the same and after deducting underwriting discounts and commissions.

 

76


Table of Contents

If the underwriters exercise their over-allotment option in full, the pro forma as adjusted net tangible book value of our Class A common stock would increase to $     per share, representing an immediate increase in the pro forma net tangible book value per share to existing stockholders of $    per share and an immediate dilution of $    per share to investors participating in this offering.

The following table summarizes as of June 30, 2025, on the pro forma as adjusted basis described above, the number of shares of our Class A common stock, the total consideration and the average price per share (1) paid to us by our existing stockholders and (2) to be paid by investors purchasing shares of our Class A common stock in this offering at an assumed initial public offering price of $    per share, the midpoint of the price range set forth on the cover page of this prospectus, before deducting underwriting discounts and commissions and estimated offering expenses payable by us.

 

     Shares of Class A
Common Stock
Purchased
    Total Consideration     Weighted-
Average
Price

Per Share
 
     Number      Percent     Amount      Percent  

Existing stockholders before this offering

    

  

         $              $      

New investors purchasing shares in this offering

            
  

 

 

    

 

 

   

 

 

    

 

 

   

Total

        100.0    

$

       100.0  
  

 

 

    

 

 

   

 

 

    

 

 

   

Each $1.00 increase or decrease in the assumed initial public offering price of $     per share, which is the midpoint of the price range set forth on the cover page of this prospectus, would increase or decrease, as applicable, the total consideration paid by new investors and total consideration paid by all stockholders by approximately $   million, assuming that the number of shares of Class A common stock offered by us, as set forth on the cover page of this prospectus, remains the same and after deducting underwriting discounts and commissions. Similarly, each increase or decrease of 1.0 million shares in the number of shares of our Class A common stock offered in this offering would increase or decrease, as applicable, total consideration paid by new investors and total consideration paid by all stockholders by approximately $   million, assuming the initial public offering price remains the same and after deducting underwriting discounts and commissions.

If the underwriters exercise their over-allotment option in full, the number of shares held by the existing stockholders after this offering would be reduced to     shares, or     % of the total number of shares of our Class A common stock outstanding after this offering, and the number of shares held by new investors would increase to     shares, or    % of the total number of shares of our Class A common stock outstanding after this offering.

The foregoing tables and calculations above exclude:

 

   

   shares of Class A common stock reserved for future issuance under our 2025 Equity Incentive Plan, which will become effective once the registration statement, of which this prospectus forms a part, is declared effective.

 

   

   shares of Class A common stock reserved for issuance upon the redemption or exchange of Class X Umbrella Units (together with corresponding shares of our Class B common stock).

Our 2025 Equity Incentive Plan will also provide for automatic annual increases in the number of shares reserved under this plan, as more fully described in the section titled “Executive Compensation—Equity Incentive Plans.”

In the future, to the extent that outstanding new options or other securities are issued under our 2025 Equity Incentive Plan, or we issue additional shares of Class A common stock in the future, including in connection with acquisitions, there will be further dilution to investors participating in this offering. In addition, we may choose to raise additional capital because of market conditions or strategic considerations, even if we believe that we have sufficient funds for our current or future operating plans. If we raise additional capital through the sale of equity or convertible debt securities, the issuance of these securities could result in further dilution to our stockholders.

 

77


Table of Contents

UNAUDITED PRO FORMA FINANCIAL INFORMATION

The unaudited condensed pro forma income statements for the year ended December 31, 2024 and the six months ended June 30, 2025 give effect to (i) the reorganization transactions described under the section titled “Organizational Structure” and (ii) certain adjustments in connection with the offering, as if each had occurred on January 1, 2024.

The unaudited condensed pro forma balance sheet as of June 30, 2025 gives effect to (i) the reorganization transactions described under the section titled “Organizational Structure” and (ii) the sale of shares of Class A common stock in this offering and the application of the net proceeds from this offering (referred to herein as the Transactions) as if each had occurred on June 30, 2025. See the sections titled “Capitalization” and “Use of Proceeds.”

The unaudited pro forma financial information has been prepared by our management and is based on Andersen Tax Holdings LLC’s and its subsidiaries’ consolidated historical financial statements and the assumptions and adjustments described in the notes to the unaudited pro forma financial information below. The presentation of the unaudited pro forma financial information is prepared in conformity with Article 11 of Regulation S-X.

The historical financial information for the year ended December 31, 2024 and the six months ended June 30, 2025 has been derived from Andersen Tax Holdings LLC’s and its subsidiaries’ consolidated financial statements and related notes included elsewhere in this prospectus.

For purposes of the unaudited pro forma financial information, we have assumed that      shares of Class A common stock will be issued by us at a price per share equal to the midpoint of the price range set forth on the cover of this prospectus, and as a result, immediately following the completion of this offering, the ownership percentage represented by Class X Umbrella Units not held by us will be     %, and the net income attributable to Class X Umbrella Units not held by us will accordingly represent     % of our net income. If the underwriters’ over-allotment option is exercised in full, the ownership percentage represented by Class X Umbrella Units not held by us will be     % and the net income attributable to Class X Umbrella Units not held by us will accordingly represent     % of our net income. The higher percentage of net income attributable to Class X Umbrella Units not held by us over the ownership percentage of Class X Umbrella Units not held by us is due to the recognition of additional current income tax expense after giving effect to the adjustments for the reorganization transactions and this offering that is entirely attributable to our interest.

We based the pro forma adjustments on available information and on assumptions that we believe are reasonable under the circumstances in order to reflect, on a pro forma basis, the impact of the relevant transactions on the historical financial information of Andersen Tax Holdings LLC and its subsidiaries. See the notes to unaudited pro forma financial information below for a discussion of assumptions made.

The unaudited pro forma financial information should be read together with “Capitalization,” “Management’s Discussion and Analysis of Financial Condition and Results of Operations” and Andersen Tax Holdings LLC’s and its subsidiaries’ financial statements and related notes thereto included elsewhere in this prospectus.

The unaudited pro forma financial information has been prepared for illustrative purposes only and is not necessarily indicative of financial results that would have been attained had the Transactions occurred on the dates indicated above or that could be achieved in the future. Future results may vary significantly from the results reflected in the unaudited consolidated and combined pro forma income statement and should not be relied on as an indication of our results after the completion of this offering and the other transactions contemplated by such unaudited pro forma financial information. However, our management believes that the assumptions provide a reasonable basis for presenting the significant effects of the transactions as contemplated and that the Transactions give appropriate effect to those assumptions and are properly applied in the unaudited pro forma financial information.

 

78


Table of Contents

The pro forma adjustments related to the Transactions, are described in the notes to the unaudited pro forma financial information, and principally include the Transactions described under the section titled “Organizational Structure.”

The pro forma adjustments related to this offering, which we refer to as the “offering adjustments,” are described in the notes to the unaudited pro forma financial information, and include:

 

   

the issuance and sale of shares of our Class A common stock to the purchasers in this offering in exchange for net proceeds of approximately $     million, assuming that the shares are offered at $    per share (the midpoint of the price range set forth on the cover page of this prospectus), after deducting underwriting discounts and commissions but before offering expenses payable by us;

 

   

provision for U.S. federal and state income taxes of Andersen Group Inc. as a taxable corporation at an effective rate of     % for the year ended December 31, 2024 (the effective rate was calculated using the new U.S. federal income tax rate of     %);

 

   

the application by Andersen Group Inc. of the proceeds of this offering to purchase     Class X Umbrella Units from AT Umbrella LLC and the application of such proceeds by AT Umbrella LLC to pay fees and expenses of approximately $     million in connection with this offering and the reorganization transactions; and

 

   

the grant of restricted stock units (RSUs) under our 2025 Incentive Plan in connection with this offering.

As a public company, we will implement additional procedures and processes for the purpose of addressing the standards and requirements applicable to public companies. We expect to incur additional annual expenses related to these procedures and processes including, among other things, additional directors’ and officers’ liability insurance, director fees, fees related to SEC reporting requirements, transfer agent fees, hiring additional accounting, legal and administrative personnel, increased auditing and legal fees and similar expenses. We have not included any pro forma adjustments relating to these costs.

 

79


Table of Contents

Unaudited Pro Forma Condensed Consolidated and Combined Income Statement

For the Year Ended December 31, 2024

($ in thousands)

See accompanying notes to unaudited pro forma financial information.

 

     Historical
Andersen Tax
Holdings
LLC(1)
    Reorganization
adjustments
           Andersen Tax
Holdings LLC
Pro Forma
     Offering
adjustments
            Andersen
Group Inc.

Pro Forma
 

Revenue

   $ 731,593                  

Operating expenses:

                  

Cost of services (excluding depreciation and amortization)

     461,777          (5  )            

Sales, general and administrative

     131,947          (5  )            

Depreciation and amortization

     8,325                  
  

 

 

   

 

 

      

 

 

    

 

 

       

 

 

 

Total operating expenses

     602,049         

           

    

Operating income

     129,544                  

Interest income

     4,524                  

Interest expense

     (64        (6  )            

Other income, net

     3,192                  

Income before income tax expense

     137,196                  

Income tax expense

     2,395          (2  )            

Net income

   $ 134,801                  

Less: Net income attributable to non-controlling interests

          

   

        

   

      

   

         

  

 
  

 

 

   

 

 

      

 

 

    

 

 

       

 

 

 

Net income attributable to Andersen Group Inc.

   $  134,801          (3  )            

Pro forma net income per share data:

                  

Pro forma weighted average shares of Class A common stock outstanding

                  

Basic

          (4  )            

Diluted

          (4  )            

Net income available to Class A common stock per share

                  

Basic

          (4  )            

Diluted

          (4  )            

 

80


Table of Contents

Notes to Unaudited Pro Forma Condensed Consolidated and Combined Income Statement

 

(1)

Andersen Group Inc. was incorporated as a Delaware corporation in April 2025 and has no material assets or results of operations until the completion of this offering and therefore its historical income statement is not shown in a separate column in this unaudited pro forma condensed consolidated and combined income statement. This column represents the historical consolidated financial statements of Andersen Tax Holdings LLC and its subsidiaries, an indirect wholly owned subsidiary of AT Umbrella LLC, the predecessor for accounting purposes.

(2)

Andersen Tax LLC, an indirect wholly owned subsidiary of AT Umbrella LLC, has been, and will continue to be, treated as a disregarded entity for U.S. federal and state income tax purposes. As such, income generated by Andersen Tax LLC will flow through to its indirect partners, including us, and is generally not subject to tax at the Andersen Tax LLC level. Following the Transactions, we will be subject to U.S. federal income taxes, in addition to state and local income taxes with respect to our allocable share of any taxable income of Andersen Tax LLC. As a result, the unaudited pro forma condensed consolidated and combined income statement reflects adjustments to our income tax expense to reflect an effective income tax rate of  %, which was calculated assuming the U.S. federal rates currently in effect and the highest statutory rates apportioned to each applicable state and local jurisdiction.

(3)

Upon completion of the Transactions, Andersen Group Inc. will become the sole managing member of AT Umbrella LLC. Although we will have a minority economic interest in AT Umbrella LLC, because we will have a controlling financial interest under GAAP rules in AT Umbrella LLC due to our position as its sole managing member, we will consolidate the financial results of AT Umbrella LLC. As a result, we will report a non-controlling interest related to the Class X Umbrella Units held by Aggregator on our consolidated statements of operations. Following this offering, assuming the underwriters do not exercise their over-allotment option, Andersen Group Inc. will own  % of the economic interest of AT Umbrella LLC and Aggregator will own the remaining  % of the economic interest of AT Umbrella LLC. Net income attributable to non-controlling interests will represent % of the income before income taxes of Andersen Group Inc. If the underwriters exercise their over-allotment option in full, Andersen Group Inc. will own  % of the economic interest of AT Umbrella LLC and Aggregator will own the remaining  % of the economic interest of AT Umbrella LLC and net income attributable to non-controlling interests would represent  % of the income before income taxes of AT Umbrella LLC.

(4)

The weighted average number of shares underlying the basic earnings per share calculation reflects shares of Class A common stock outstanding. Shares of Class A common stock outstanding after the offering are included within the weighted average number of shares as they are the only outstanding securities which participate in distributions or dividends by Andersen Group Inc. Proceeds from the sale of Class A common stock in this offering will be used to purchase Class X Umbrella Units, and we will cause AT Umbrella LLC to use the proceeds it receives from the sale of Class X Umbrella Units to us to pay fees and expenses in connection with this offering and the reorganization transactions and for general corporate purposes. Pro forma diluted income per share is computed by adjusting pro forma net income attributable to Andersen Group Inc. and the weighted average shares of Class A common stock outstanding to give effect to potentially dilutive securities that qualify as participating securities using the treasury stock method, as applicable. Shares of Class B common stock are not participating securities and therefore are not included in the calculation of pro forma basic income per share.

(5)

This adjustment represents the total increase in compensation expense we expect to incur as a result of the grants of RSUs under our 2025 Equity Incentive Plan that we intend to make in connection with this offering.

(6)

In connection with the reorganization, Andersen Tax LLC will issue two types of promissory notes to Aggregator representing (1) cash distributions to retiring or retired Managing Directors (HO Note) and (2) return of capital to members’ of Management Holdco (CA Notes). The HO Note accrues interest at   % payable over     years. The CA Notes accrue interest at   % per year, payable over a period of one to seven years.

 

81


Table of Contents

Unaudited Pro Forma Condensed Consolidated and Combined Income Statement

For the Six Months Ended June 30, 2025

($ in thousands)

See accompanying notes to unaudited pro forma financial information.

 

    Historical
Andersen Tax
Holdings
LLC(1)
    Reorganization
adjustments
          Andersen Tax
Holdings LLC
Pro Forma
    Offering
adjustments
          Andersen
Group Inc.

Pro Forma
 

Revenue

  $ 384,058              

Operating expenses:

             

Cost of services (excluding depreciation and amortization)

    343,206         (5  )         

Sales, general and administrative

    89,241         (5  )         

Depreciation and amortization

    4,131              
 

 

 

   

 

 

     

 

 

   

 

 

     

 

 

 

Total operating expenses

    436,578              
 

 

 

   

 

 

     

 

 

   

 

 

     

 

 

 

Operating loss

    (52,520            

Interest income

    2,230              

Interest expense

    (247       (6  )         

Other income, net

    2,293              
 

 

 

   

 

 

     

 

 

   

 

 

     

 

 

 

Loss before income tax benefit

    (48,244            

Income tax benefit

    2,837         (2  )         
 

 

 

   

 

 

     

 

 

   

 

 

     

 

 

 

Net loss

  $ (45,407            

Less: Net loss attributable to non-controlling interests

                                                 
 

 

 

   

 

 

     

 

 

   

 

 

     

 

 

 

Net loss attributable to Andersen Group Inc.

  $ (45,407       (3  )         

Pro forma net loss per share data:

             

Pro forma weighted average shares of Class A common stock outstanding

             

Basic

        (4  )         

Diluted

        (4  )         

Net loss available to Class A common stock per share

             

Basic

        (4  )         

Diluted

        (4  )         

Notes to Unaudited Pro Forma Condensed Consolidated and Combined Income Statement

 

(1)

Andersen Group Inc. was incorporated as a Delaware corporation in April 2025 and has no material assets or results of operations until the completion of this offering and therefore its historical income statement is not shown in a separate column in this unaudited pro forma condensed consolidated and combined income statement. This column represents the historical consolidated financial statements of Andersen Tax Holdings LLC and its subsidiaries, an indirect wholly owned subsidiary of AT Umbrella LLC, the predecessor for accounting purposes.

(2)

Andersen Tax LLC, an indirect wholly owned subsidiary of AT Umbrella LLC, has been, and will continue to be, treated as a partnership for U.S. federal and state income tax purposes. As such, income generated by Andersen Tax LLC will flow through to its partners, including us, and is generally not subject to tax at the Andersen Tax LLC level. Following the Transactions, we will be subject to U.S. federal income taxes, in addition to state and local income taxes with respect to our allocable share of any taxable income of Andersen Tax LLC. As a result, the unaudited pro forma condensed consolidated and combined income statement reflects adjustments to our income tax expense to reflect an effective income tax rate of    %,

 

82


Table of Contents
 

which was calculated assuming the U.S. federal rates currently in effect and the highest statutory rates apportioned to each applicable state and local jurisdiction.

(3)

Upon completion of the Transactions, Andersen Group Inc. will become the sole managing member of AT Umbrella LLC. Although we will have a minority economic interest in AT Umbrella LLC, because we will have a controlling financial interest under GAAP rules in AT Umbrella LLC due to our position as its sole managing member, we will consolidate the financial results of AT Umbrella LLC. As a result, we will report a non-controlling interest related to the Class X Umbrella Units held by Aggregator on our consolidated statements of operations. Following this offering, assuming the underwriters do not exercise their over-allotment option to purchase additional shares of Class A common stock, Andersen Group Inc. will own   % of the economic interest of AT Umbrella LLC and Aggregator will own the remaining    % of the economic interest of AT Umbrella LLC. Net income attributable to non-controlling interests will represent   % of the income before income taxes of Andersen Group Inc. If the underwriters exercise their over-allotment option to purchase additional shares of our Class A common stock in full, Andersen Group Inc. will own   % of the economic interest of AT Umbrella LLC and Aggregator will own the remaining    % of the economic interest of AT Umbrella LLC and net income attributable to non-controlling interests would represent   % of the income before income taxes of AT Umbrella LLC.

(4)

The weighted average number of shares underlying the basic earnings per share calculation reflects shares of Class A common stock outstanding. Shares of Class A common stock outstanding after the offering are included within the weighted average number of shares as they are the only outstanding securities which participate in distributions or dividends by Andersen Group Inc. All of the proceeds from the sale of Class A common stock in this offering will be used to purchase Class X Umbrella Units, and we will cause AT Umbrella LLC to use the proceeds it receives from the sale of Class X Umbrella Units to us to pay fees and expenses in connection with this offering and the reorganization transactions and for general corporate purposes. We also intend to use the net proceeds for potential strategic acquisitions of, or investments in, other businesses or technologies that we believe will complement our current business and expansion strategies. Pro forma diluted income per share is computed by adjusting pro forma net income attributable to Andersen Group Inc. and the weighted average shares of Class A common stock outstanding to give effect to potentially dilutive securities that qualify as participating securities using the treasury stock method, as applicable. Shares of Class B common stock are not participating securities and therefore are not included in the calculation of pro forma basic income per share.

(5)

This adjustment represents the total increase in compensation expense we expect to incur as a result of the grants of RSUs under our 2025 Equity Incentive Plan that we intend to make in connection with this offering.

(6)

In connection with the reorganization, Andersen Tax LLC will issue two types of promissory notes to Aggregator representing (1) cash distributions to retiring or retired Managing Directors (HO Note) and (2) return of capital to members’ of Management Holdco (CA Notes). The HO Note accrues interest at   % payable over    years. The CA Notes accrue interest at   % per year payable over a period of one to seven years.

 

83


Table of Contents

Unaudited Pro Forma Condensed Consolidated and Combined Balance Sheet

As of June 30, 2025

($ in thousands)

See accompanying notes to unaudited pro forma financial information.

 

    Historical
Andersen Tax
Holdings
LLC(1)
    Reorganization
adjustments
          Andersen Tax
Holdings LLC
Pro Forma
    Offering
adjustments
          Andersen
Group Inc.

Pro Forma
 

Assets

             

Current assets:

             

Cash and cash equivalents

  $ 78,945         (10  )          (2  )(7)(8)   

Accounts receivable, net of allowance for credit losses

    155,497              

Loans and notes receivable from related parties, net of allowance for credit losses

    216              

Investments in held to maturity debt securities, current

    9,249              

Prepaid expenses and other current assets

    27,230                                    (8  )          
 

 

 

   

 

 

     

 

 

   

 

 

     

 

 

 

Total current assets

    271,137              
 

 

 

   

 

 

     

 

 

   

 

 

     

 

 

 

Loans and notes receivable from related parties, net of allowance for credit losses

    1,905              

Property and equipment, net

    31,805              

Operating lease right-of-use assets

    73,019              

Intangible assets, net

    2,395              

Investments in held to maturity debt securities

    2,038              

Deferred tax assets

    265         (11  )         

Goodwill

    30,078              
 

 

 

   

 

 

     

 

 

   

 

 

     

 

 

 

Total assets

  $ 412,642              
 

 

 

   

 

 

     

 

 

   

 

 

     

 

 

 

Liabilities and members’ / stockholders’ equity

             

Current liabilities:

             

Accounts payable and other accrued expenses

  $ 13,855               (7  )(8)(9)   

Accrued payroll and benefits

    48,090              

Deferred revenue

    30,291              

Operating lease liabilities, current

    16,012              

Other current liabilities

    17,223              

Notes payable to related party

            (6  )         
 

 

 

   

 

 

     

 

 

   

 

 

     

 

 

 

Total current liabilities

    125,471              
 

 

 

   

 

 

     

 

 

   

 

 

     

 

 

 

Operating lease liabilities, noncurrent

    86,429              

Other liabilities

    2,391         (11  )         
 

 

 

   

 

 

     

 

 

   

 

 

     

 

 

 

Total liabilities

    214,291              
 

 

 

   

 

 

     

 

 

   

 

 

     

 

 

 

Members’ / stockholders’ equity:

             

Members’ / stockholders’ equity

    198,351               (9  )   

Class A common stock, par value $0.0001

            (2  )(4)         

Class B common stock, par value $0.0001

                 

 

84


Table of Contents
    Historical
Andersen Tax
Holdings
LLC(1)
    Reorganization
adjustments
          Andersen Tax
Holdings LLC
Pro Forma
    Offering
adjustments
          Andersen
Group Inc.

Pro Forma
 

Additional paid-in capital

            (2  )(4)(11)          (5  )(8)   

Retained earnings

                 

Non-controlling interest

            (3  )         

Total members’ / stockholders’ equity

    198,351                (10  )         
 

 

 

   

 

 

     

 

 

   

 

 

     

 

 

 

Total liabilities and members’ / stockholders’ equity

  $ 412,642                              

  

 
 

 

 

   

 

 

     

 

 

   

 

 

     

 

 

 

Notes to Unaudited Pro Forma Condensed Consolidated and Combined Balance Sheet

 

(1)

Andersen Group Inc. was incorporated as a Delaware corporation in April 2025 and has no material assets or results of operations until the completion of this offering and therefore its historical balance sheet is not shown in a separate column in this unaudited pro forma balance sheet. This column represents the consolidated financial statements of Andersen Tax Holdings LLC and its subsidiaries. Andersen Tax Holdings LLC is a wholly owned subsidiary of AT Umbrella LLC, the predecessor for accounting purposes.

(2)

For purposes of the unaudited pro forma financial information, we have assumed that shares of Class A common stock will be issued by us at a price per share equal to the midpoint of the price range set forth on the cover page of this prospectus, and as a result, immediately following the completion of this offering, the ownership percentage represented by Class X Umbrella Units not held by us will be  %, and the net income attributable to Class X Umbrella Units not held by us will accordingly represent  % of our net income. If the underwriters’ over-allotment option is exercised in full, the ownership percentage represented by Class X Umbrella Units not held by us will be  % and the net income attributable to Class X Umbrella Units not held by us will represent  % of our net income. The higher percentage of net income attributable to Class X Umbrella Units not held by us over the ownership percentage of Class X Umbrella Units not held by us is due to the recognition of additional current income tax expense after giving effect to the adjustments for the reorganization transactions and this offering that is entirely attributable to our interest.

 

Assumed initial public offering price per share

   $        

Shares of Class A common stock issued in this offering

  

Gross proceeds

   $    

Less: underwriting discounts and commissions

   $    

Less: offering expenses (including amounts previously deferred)

   $    
  

 

 

 

Net cash proceeds

   $    
  

 

 

 

 

 
(3)

Upon completion of the Transactions, Andersen Group Inc. will become the sole managing member of AT Umbrella LLC. Although we will have a minority economic interest in AT Umbrella LLC, because we will have a controlling financial interest under GAAP rules in AT Umbrella LLC due to our position as its sole managing member, we will consolidate the financial results of AT Umbrella LLC. As a result, we will report a non-controlling interest related to the Class X Umbrella Units held by Aggregator on our consolidated balance sheet. The computation of the non-controlling interest following the completion of this offering, based on the assumed initial public offering price, is as follows:

 

     Units      Percentage      Amount  

Interest in AT Umbrella LLC held by Andersen

                                   

Non-controlling interest in AT Umbrella LLC held by Aggregator

        

If the underwriters were to exercise in full their over-allotment option, Andersen would own % of the economic interest of AT Umbrella LLC and Aggregator would own the remaining  % of the economic

 

85


Table of Contents

interest of AT Umbrella LLC. Following the completion of this offering, the Class X Umbrella Units held by Aggregator, representing the non-controlling interest, will be redeemable at the election of Aggregator or its members, for shares of Class A common stock on a one-for-one basis or a cash payment equal to the volume-weighted average market price of one share of our Class A common stock for each Class X Umbrella Unit redeemed (subject to customary adjustments, including for stock splits, stock dividends and reclassifications) in accordance with the terms of the Amended and Restated Limited Liability Company Agreement of AT Umbrella.

(4)

This adjustment represents the total increase in compensation expense we expect to incur following the completion of this offering as a result of the grants of RSUs under our 2025 Equity Incentive Plan.

(5)

We are deferring certain costs associated with this offering, including certain legal, accounting and other related expenses, which have been recorded in other current assets on this unaudited pro forma condensed consolidated and combined balance sheet. Upon completion of this offering, these deferred costs will be charged against the proceeds from this offering with a corresponding reduction to additional paid-in capital.

(6)

In connection with the reorganization, Andersen Tax LLC will issue two types of promissory notes to Aggregator representing (1) cash distributions to retiring or retired Managing Directors (HO Note) and (2) return of capital to members’ of Management Holdco (CA Notes).

(7)

We estimate that the net proceeds from this offering will be approximately $    million (or $    million if the underwriters exercise their over-allotment option in full), based on an assumed initial public offering price of $    per share, which is the midpoint of the price range listed on the cover page of this prospectus, after deducting underwriting discounts and commissions and before estimated offering expenses.

(8)

Represents the pro forma adjustment to record estimated offering costs totaling $    million for advisory, banking, legal, and accounting fees.

(9)

Andersen Tax LLC, an indirect wholly owned subsidiary of AT Umbrella LLC, has been, and will continue to be, treated as a disregarded entity for U.S. federal and state income tax purposes. As such, income generated by Andersen Tax LLC will flow through to its indirect partners, including us, and is generally not subject to tax at the Andersen Tax LLC level. Following the Transactions, we will be subject to U.S. federal income taxes, in addition to state and local income taxes with respect to our allocable share of any taxable income of Andersen Tax LLC. As a result, the unaudited pro forma condensed consolidated and combined income statement reflects adjustments to our income tax expense to reflect an effective income tax rate of  %, which was calculated assuming the U.S. federal rates currently in effect and the highest statutory rates apportioned to each applicable state and local jurisdiction.

(10)

The pro forma financial information has been prepared to reflect a planned distribution approved by the Company’s board of directors subsequent to the balance sheet date and prior to the completion of this offering.

(11)

Prior to the completion of the offering, Andersen Group Inc. will enter into a tax receivable agreement with certain of our pre-IPO owners that provides for the payment by Andersen Group Inc. to such pre-IPO owners of 85% of the realized benefits, if any, as a result of Andersen Group Inc.’s allocable share of existing basis acquired in this offering and increases in Andersen Group Inc.’s share of existing tax basis and certain other tax benefits related to entering into the tax receivable agreement, including tax benefits attributable to payments under the tax receivable agreement. The tax receivable agreement will be accounted for as a contingent liability, with amounts accrued when considered probable and reasonably estimable. We have recorded a pro forma deferred tax liability adjustment of $   million with a corresponding decrease to additional paid-in capital. The deferred tax liability adjustment of $   million includes (i) $   million related to    , (ii) $   million related to future deductible temporary differences attributable to payments to be made under the Tax Receivable Agreement and (iii) $   million related to tax attributes of Andersen Aggregator LLC.

 

86


Table of Contents

MANAGEMENT’S DISCUSSION AND ANALYSIS OF FINANCIAL CONDITION AND RESULTS OF OPERATIONS

You should read the following discussion and analysis of our financial condition and results of operations together with the consolidated financial statements and the related notes and other financial information included elsewhere in this prospectus. Some of the information contained in this discussion and analysis or set forth elsewhere in this prospectus, including information with respect to our plans and strategy for our business, includes forward-looking statements that involve risks and uncertainties. You should review the sections titled “Special Note Regarding Forward-Looking Statements” and “Risk Factors” for a discussion of forward-looking statements and important factors that could cause actual results to differ materially from the results described in or implied by the forward-looking statements contained in the following discussion and analysis.

Historically, our business has been operated through Andersen Tax LLC and its subsidiaries. Andersen Group Inc. was formed for the purpose of this offering and has engaged to date only in activities in contemplation of this offering. Andersen Group Inc. will be a holding company and, immediately after the consummation of the reorganization transactions and this offering, its sole material asset will be the indirect ownership interests in Andersen Tax Holdings LLC, which in turn will own all ownership interests in Andersen Tax LLC. Our only business will be acting as the sole manager of AT Umbrella LLC, the parent company of Andersen Tax Holdings LLC, and, in that capacity, we will operate and control all of the business and affairs of AT Umbrella LLC and we will consolidate the financial results of AT Umbrella LLC and its subsidiaries, including Andersen Tax Holdings LLC and Andersen Tax LLC. Andersen Tax Holdings LLC, an indirect wholly owned subsidiary of AT Umbrella LLC, is, and will continue to be, taxed as a partnership for federal income tax purposes and, as a result, its members will pay income taxes with respect to their allocable shares of its net taxable income. For more information regarding the reorganization transactions and our holding company structure, see the section titled “Organizational Structure.”

Overview

We are a leading provider of independent tax, valuation and financial advisory services to individuals, wealthy families, businesses and institutional clients in the United States. From our roots as a tax advisory firm, we have strategically expanded our business to build an integrated platform of service offerings that enables us to solve our clients’ most complex challenges. We have achieved this by delivering market-leading technical expertise combined with practical advice, supported by our unique firm culture, integrated services offerings and our relationship with Andersen Global, a Swiss association of over 300 member and collaborating firms.

Since our founding as a tax advisory firm in 2002, we have achieved consistent growth to date, having delivered a revenue CAGR of 15% since 2003, the first full fiscal year following our formation, through December 31, 2024, and a net income CAGR of 24% since 2009, the first full fiscal year following our management buyout from HSBC, through December 31, 2024. Our operating model is powered by a strong firm culture based on shared values, integrated services offerings and investments in our people, which has allowed us to build a differentiated approach to client service. This differentiated approach has enabled us to achieve the following significant milestones:

 

   

2002 – Founded under the name Wealth and Tax Advisory Services, Inc. (WTAS)

 

   

2003 to 2007 – Expanded service capabilities to include valuation, investment consulting services, state and local tax (SALT), corporate taxation, real estate services, personal accounting solutions, international tax, cost segregation, private equity, corporations and tax controversy

 

   

2007 – Surpassed $100 million in revenue

 

   

2008 – Completed Management buyout from HSBC

 

   

2012 – Surpassed 500 personnel

 

   

2013 – Formed WTAS Global in three countries

 

87


Table of Contents
   

2014 – Acquired Andersen name and rebranded to Andersen Tax and Andersen Global

 

   

2016 – Launched collaboration with the University of San Francisco and Andersen Global expanded to cover over 15 countries

 

   

2018 – Launched Student Loan Paydown Plan for employees and surpassed $250 million in revenue

 

   

2019 – Surpassed 1,000 personnel and Andersen Global covered over 70 countries

 

   

2022 – Surpassed $500 million in revenue and Andersen Global surpassed 13,000 personnel

 

   

2023 – Surpassed 2,000 personnel

 

   

2024 – Launched Andersen Institute of Finance and Economics, surpassed $700 million in revenue and Andersen Global covered over 170 countries

 

   

2025 – Launched Andersen Consulting and Andersen Global surpassed 19,000 personnel

Key Financial and Operational Metrics

We monitor the following key financial and business metrics to evaluate our business, measure our performance and make strategic decisions:

Revenue and Components of Revenue

We generate our revenue from providing tax and financial advisory services to our clients. During 2024 and 2023 and the six months ended June 30, 2025 and 2024, the substantial majority of our revenue was generated on a time and materials basis and, to a lesser extent, by fixed fee contracts and contingent fee contracts. In the future, our revenue and profitability could vary materially depending on changes in the nature of services provided, as well as the stage of performance at which the right to receive fees is finally determined. We provide services in four primary areas:

 

   

Private Client Services. We provide comprehensive tax and financial services for individuals and families, addressing complex client matters such as multigenerational wealth, charitable giving and trust and estate planning.

 

   

Business Tax Services. We offer a broad range of scalable, integrated tax-related consulting and compliance services for businesses, helping organizations with managing their tax planning, compliance and reporting needs.

 

   

Alternative Investment Funds. We deliver comprehensive tax and financial-related services for alternative investment funds, including family offices, funds of funds, hedge funds, private equity funds, venture capital funds and real estate investment trusts.

 

   

Valuation Services. We provide clients with independent valuation expertise that helps clients navigate tax laws and regulations and comply with regulatory requirements.

During 2024, our revenue increased by 15% to $731.6 million from $639.1 million during 2023. Our revenue during the six months ended June 30, 2025 increased by 13% to $384.1 million compared to $341.5 million during the six months ended June 30, 2024. Revenue consists of professional services revenue and reimbursable expenses, which primarily include travel and out-of- pocket costs that are billable to clients.

 

88


Table of Contents

Revenue by Service Line

We have built a multidimensional independent advisory firm with the ability to provide differentiated services across tax and financial services to address our clients’ most complex challenges. This is reflected in the revenue contribution of our services lines:

 

     Six Months
Ended June 30,
    Year Ended
December 31,
 
       2025         2024         2024         2023    

Private client services

     49.9     49.7     49.8     50.2

Business tax services

     34.9       35.4       35.7       35.4  

Alternative investment funds

     9.7       9.8       9.5       9.3  

Valuation services

     5.5       5.1       5.0       5.1  

The percentage of revenue by service line has largely remained stable over the past five years.

Revenue by Geographic Region

Since our founding, we have expanded our geographic reach across the United States, serving clients from over 25 offices as of June 30, 2025. While our offices are primarily situated in major metropolitan areas, our expansive presence across the United States allows us to adapt to regional market fluctuations and capitalize on localized opportunities. Geographic revenue contribution is derived from the assigned office of each employee working on an engagement. This regional allocation typically aligns with the region in which the client is located, but in some cases, the client may be in a region different from the location of the office or employees.

Revenue by U.S. region was:

 

     Six Months
Ended June 30,
    Year Ended
December 31,
 
       2025         2024         2024         2023    

East

     38.8     37.5     37.2     36.9

Central

     17.8       17.6       18.5       18.0  

West

     43.4       44.9       44.3       45.1  

Clients

During 2024, we performed services for over 11,700 client groups across the United States, representing an increase of 9% from over 10,700 client groups during 2023. Client groups will often comprise multiple client engagements with different entities or individuals, such as multiple subsidiaries of an entity, multiple principals within a single private equity fund or multiple individuals or trusts within a single wealthy family. Across our client groups, we had over 20,300 client engagements in 2024, representing an increase of approximately 13% from the over 17,900 client engagements we served in 2023.

Our clients are distributed across a substantial number of individuals, wealthy families and trusts and business enterprises within a wide range of industries, including financial services, consumer products, healthcare, hospitality, manufacturing, pharmaceutical and biotech, private equity, real estate, technology and venture capital. By serving a diverse range of clients across a diverse range of industries, we believe we can capitalize on growth opportunities in expanding sectors while offsetting potential slowdowns in others.

We have increased our revenue by expanding the scope and size of our client relationships over time. In 2024, we had 629 client groups that generated over $250,000 in revenue, as compared to 524 such client groups in 2023. We attribute this growth to strong performance in service delivery, cross-selling services, leveraging our relationships with Andersen Global firms, pricing increases and client satisfaction initiatives.

 

89


Table of Contents

Our revenue is also dispersed across a broad range of client groups with no single client group accounting for more than 1% of revenue in 2024 and 2023. Our top 10 client groups accounted for approximately 5% of revenue in each of 2024 and 2023.

We have a successful track record of retaining our clients. For example, approximately 74% of our revenue in each of the years ended December 31, 2024 and 2023 was generated from client groups who have worked with us for three or more years. Our continued efforts to maintain our clients have not only contributed to consistent revenue streams but also positions us to capitalize on diversified growth opportunities and maintain strong market competitiveness.

Through the six months ended June 30, 2025, we have performed services for over 11,300 client groups and over 20,600 client engagements, compared to over 10,400 client groups and over 17,900 client engagements during the six months ended June 30, 2024. From time to time we perform periodic reviews to ensure that we are actively managing the number of client relationships that our partners maintain at any one time and are focusing our resources on our most important client engagements. The decrease in our client count and number of engagements relative to December 31, 2024 was due to such a review, reflecting our continued focus on high-quality clients and the administrative closing of inactive matters.

People Metrics

Compensation costs represent the largest portion of our operating expenses. As a result, we monitor our total number of employees, growth in employees and attrition rates:

 

     Total Employees      Growth Rate     Attrition Rate  

Year Ended December 31, 2024

     2,187        5.0     14.1

Year Ended December 31, 2023

     2,082        20.2       11.0  

Year Ended December 31, 2022

     1,732        15.6       16.8  

Year Ended December 31, 2021

     1,499        13.1       18.5  

Year Ended December 31, 2020

     1,325        11.9       10.3  

Our workforce, which excludes temporary staff, consists of predominantly client serving professionals, and grew to 2,187 total employees as of December 31, 2024, compared to 2,082 as of December 31, 2023. Attrition, excluding involuntary terminations, was 14% in 2024, consistent with our 5-year average of 14%. We monitor voluntary attrition and adjust hiring levels as needed to proactively manage the needs of our business. For example, our lower-than-average attrition rate in 2023 led to a reduction in our hiring in 2024, reducing the growth rate of our workforce accordingly.

As of December 31, 2024, our workforce had a balanced distribution of tenure, reflecting a blend of experienced professionals and newer talent. Our 2,187 total employees included 283 Managing Directors as of December 31, 2024. Employees with ten or more years of service represented 10% of the workforce, while those with three to ten years represented 37% of the workforce. These experienced professionals, totaling 47% of our workforce, provide institutional knowledge and stability. Meanwhile, employees with fewer than three years of service comprised 53% of our workforce, reflecting ongoing recruitment efforts to support growth and address evolving business demands. This distribution highlights our ability to retain experienced talent while integrating newer employees to adapt to changing market conditions and drive the future success of our business.

Our workforce grew to 2,220 employees as of June 30, 2025 and our attrition rate was 13.9% for the six months ended June 30, 2025.

Non-GAAP Financial Measures

We use certain non-GAAP financial measures to supplement our financial measures prepared in accordance with accounting principles generally accepted in the United States (GAAP), which include EBITDA, Adjusted

 

90


Table of Contents

EBITDA, Adjusted EBITDA Margin and Adjusted Net Income. We believe that non-GAAP financial measures, when taken collectively, may be helpful to investors because they provide consistency and comparability with past financial performance. We also believe that EBITDA, Adjusted EBITDA and Adjusted EBITDA Margin and Adjusted Net Income can enhance an investor’s understanding of our financial and operating performance from period to period, because they exclude certain items relating to income tax expense, interest, depreciation and amortization, non-cash equity-based compensation and transaction costs which are not necessarily reflective of our ongoing operations and performance. However, non-GAAP financial measures are presented for supplemental informational purposes only, have limitations as an analytical tool, and should not be considered in isolation or as a substitute for financial information presented in accordance with GAAP. Some of the limitations of EBITDA, Adjusted EBITDA and Adjusted EBITDA Margin include that they exclude certain tax payments that may reduce cash available to us, do not reflect any cash capital expenditure requirements for the assets being depreciated and amortized that may have to be replaced in the future, and do not reflect changes in, or cash requirements for, our working capital needs. Some of the limitations of Adjusted Net Income include that it excludes the impact of expenses related to transaction activities and non-cash equity-based compensation, which we expect we will incur in the future.

Other companies, including companies in the professional services industry, may calculate similarly titled non-GAAP financial measures differently or may use other measures to evaluate their performance, any of which could reduce the usefulness of our non-GAAP financial measures as tools for comparison. A reconciliation is provided below for each non-GAAP financial measure to the most directly comparable financial measure stated in accordance with GAAP. Investors are encouraged to review the related GAAP financial measures and the reconciliation of these non-GAAP financial measures to their most directly comparable GAAP financial measures, and not to rely on any single financial measure to evaluate our business.

The following table summarizes non-GAAP financial measures (along with the most directly comparable GAAP measures) for the periods indicated:

 

     Six Months Ended
June 30,
    Year Ended
December 31,
 
     2025     2024     2024     2023  
     (unaudited)              
     ($ in thousands)  

Net (Loss)/Income

   $ (45,407   $ 46,890     $  134,801     $ 118,683  

Adjusted Net Income (unaudited)(1)

     87,544       46,890       136,394       118,683  

EBITDA (unaudited)(1)

     (43,866     51,860       145,585       128,769  

Adjusted EBITDA (unaudited) (1)

     89,085       51,860       147,178       128,769  

Revenue

     384,058       341,565       731,593       639,111  

Net (Loss)/Income Margin (unaudited)

     (11.8 )%      13.7     18.4     18.6

Adjusted EBITDA Margin (unaudited)(1)

     23.2     15.2     20.1     20.1
 
(1)

These are non-GAAP financial measures. See below for a reconciliation to the most directly comparable GAAP financial measure.

 

91


Table of Contents

EBITDA, Adjusted EBITDA and Adjusted EBITDA Margin

We define EBITDA as net income plus income tax expense, interest expense, and depreciation and amortization. We define Adjusted EBITDA as EBITDA with adjustments to exclude results from expenses related to transaction activities and non-cash equity-based compensation. We define Adjusted EBITDA Margin as Adjusted EBITDA divided by revenue. The following table is a reconciliation of net (loss) / income to EBITDA, Adjusted EBITDA and Adjusted EBITDA Margin for each of the periods indicated:

 

     Six Months Ended
June 30,
    Year Ended
December 31,
 
     2025     2024     2024     2023  
     (unaudited)              
     ($ in thousands)  

Net (Loss)/Income

   $ (45,407   $ 46,890     $  134,801     $  118,683  

Interest expense

     247       32       64       138  

Depreciation and amortization

     4,131       4,105       8,325       7,691  

Income tax (benefit)/expense

     (2,837     833       2,395       2,257  
  

 

 

   

 

 

   

 

 

   

 

 

 

EBITDA

     (43,866     51,860       145,585       128,769  

Transaction costs(1)

     3,392             1,593        

Equity-based compensation(2)

     129,559                    
  

 

 

   

 

 

   

 

 

   

 

 

 

Adjusted EBITDA

     89,085       51,860       147,178       128,769  

Revenue

     384,058       341,565       731,593       639,111  
  

 

 

   

 

 

   

 

 

   

 

 

 

Net (Loss)/Income Margin

     (11.8 )%      13.7     18.4     18.6

Adjusted EBITDA Margin

     23.2     15.2     20.1     20.1
 
(1)

Transaction costs include certain legal, accounting and consulting costs incurred for public company readiness not eligible for capitalization and related to the planned restructuring and amounts incurred in advance of planned mergers and acquisitions.

(2)

Equity-based compensation consists of profits interest units granted in connection with services performed for Andersen Tax LLC to certain Managing Directors and service providers to share in the profits and losses of the parent entities. We recognized $104.5 million of non-cash compensation expense in cost of services and $25.1 million in sales, general and administrative expense during the six months ended June 30, 2025.

Adjusted Net Income

We define Adjusted Net Income as net income plus expenses related to transaction activities and non-cash equity-based compensation. We believe Adjusted Net Income enhances an investor’s understanding of our financial and operating performance because it excludes certain items relating to transaction costs and non-cash equity-based compensation because they allow for greater transparency into what measures we use in operating our business and measuring our performance and enable comparison of financial trends and results between periods where items may vary independent of business performance. The following table reflects the reconciliation of net (loss)/income to Adjusted Net Income for each of the periods indicated:

 

     Six Months
Ended June 30,
     Year Ended
December 31,
 
     2025     2024      2024      2023  
     (unaudited)                
     ($ in thousands)  

Net (Loss)/Income

   $ (45,407   $ 46,890      $ 134,801      $ 118,683  

Transaction costs(1)

     3,392              1,593         

Equity-based compensation(2)

     129,559                      
  

 

 

   

 

 

    

 

 

    

 

 

 

Adjusted Net Income

   $ 87,544     $ 46,890      $ 136,394      $ 118,683  
  

 

 

   

 

 

    

 

 

    

 

 

 
 
(1)

Transaction costs include certain legal, accounting and consulting costs incurred for public company readiness not eligible for capitalization and related to the planned restructuring and amounts incurred in advance of planned mergers and acquisitions.

 

92


Table of Contents
(2)

Equity-based compensation consists of profits interest units granted in connection with services performed for Andersen Tax LLC to certain Managing Directors to share in the profits and losses of the parent entities. We recognized $104.5 million of non-cash equity-based compensation expense in cost of services and $25.1 million in sales, general and administrative expense during the six months ended June 30, 2025.

Key Factors Affecting Our Performance

Since our founding in 2002, our financial performance has been characterized by rapid and sustained growth, strong client retention and a recurring revenue profile. This track record of performance for historical periods and our expected future performance is driven by the following key factors.

Our Ability to Retain and Expand Relationships with Existing Clients

Our ability to retain and expand relationships with existing clients is an important driver of our continued growth and success. Client retention is primarily determined by our ability to deliver tailored tax, valuation, financial advisory, and consulting services that are relevant, practical and value added. We also rely on our managing directors to build long-term trusted relationships with their clients and have maintained a low leverage managing director to professional model that enables our managing directors to engage with clients directly. The effectiveness of our client retention strategies is reflected in our success in securing repeat business from our clients. For example, in 2024, approximately 74% of our revenue came from client groups who had worked with Andersen for more than three years.

We undertake a targeted and deliberate approach to expanding our relationships with our existing clients, led by our revenue generating managing directors who selectively introduce relevant services from across our integrated platform on their existing projects. Since the commencement of their respective engagements with us, our 10 largest client groups in 2024 have grown their aggregate contribution to our revenue by 5.3 times.

Despite our expansion of our existing client relationships, we maintain relatively low client concentration. Our revenue from our top ten client groups as a percentage of revenue was approximately 5% in 2024 and 2023.

Our Ability to Attract New Clients

Through the six months ended June 30, 2025, we had in excess of 20,600 client engagements, compared to over 17,900 client engagements during the six months ended June 30, 2024, representing an increase of 15% period-over-period. We believe that we have a significant opportunity to add new clients in our existing core services areas across the United States, and to expand our client base to new services areas and geographies.

Our ability to attract new clients is driven by several factors, including maintaining our reputation for professionalism and excellence in client service, the breadth and depth of our tax, valuation, financial advisory, and consulting services, and our ability to adapt to emerging trends and client demands. To win new business we rely on our managing director driven sales motion, positive word of mouth from our clients, referrals from Andersen Global firms, and the strength of the Andersen brand. We also have a successful track record of inorganic growth. We expect to add new clients, including in new geographies, through selective acquisitions in the future.

Our Ability to Manage the Firm’s Human Capital and Attract Talent

To provide services to our clients, we rely on the skills, experience, and productivity of our team of managing directors and professionals. To support our talent initiatives we have developed a strong culture and collaborative environment that not only encourages our professionals to remain at our firm, but also attracts talent from across the industry. Over the past few years, we have grown our talent base, with our headcount increasing by 65% during the five-year period ended December 31, 2024, and received over 63,000 job applications during that period. Our professionals are also highly qualified in their respective fields. Client-facing professionals at manager

 

93


Table of Contents

level and above are typically required to attain and maintain professional licensure in their respective services. As of June 30, 2025, 87% of these professionals held professional licenses such as CPAs, CFAs, enrolled agents (EAs), LLMs or JDs. In addition, 54% of these professionals held advanced degrees.

Our focus on retaining talent provides us multiple benefits, including improved client satisfaction, reduced hiring and training costs and increased productivity. To support employee retention we emphasize mentorship and invest in training and development to ensure our team remains motivated and highly skilled. Additionally, our low managing director to professional operating model and focus on stewardship supports our professionals in their development and enables a collaborative and inclusive work environment that encourages retention. We have maintained consistently low attrition rates compared to industry benchmarks, with an average client-facing non-partner attrition rate over the last three years that was approximately four percentage points lower than the industry average of approximately 21%.

Our Ability to Incorporate Technology into the Delivery of Client Services

As client expectations for quality and speed of service delivery continue to increase, our ability to leverage new technologies such as AI, machine learning and data analytics to deliver insightful, data-driven advice to our clients will be increasingly important. Our success in seamlessly integrating new technologies into our workflows not only boosts our operational efficiency but also enriches the client experience, strengthening client retention and helping us attract new business. Our success in implementing new technologies and driving improved efficiency is, in part, reflected in our ability to increase average revenue per employee by 9% year- over-year in 2024 to approximately $335,000, which compares favorably to the industry average of approximately $230,000 in 2024.

Our Ability to Expand Our Service Offerings While Maintaining Our Reputation for Delivering High Quality Services

Our performance depends, in part, on our ability to broaden our suite of services to address emerging client needs, while maintaining our commitment to providing practical, highly relevant, insightful and technical advice. We have a track record of expanding the scope of our service offerings. For example, leveraging our foundation as a leading tax practice, we have grown our capabilities to include private accounting solutions, family office consulting, valuation services, investment consulting services, global workforce mobility services, forensic services, and real estate consulting services. In addition, we launched Andersen Consulting in February 2025 and will continue to invest in expanding our advisory services offerings, although we do not currently expect it to make a material organic contribution to our revenue in the foreseeable future.

Our Relationships with Andersen Global Member and Collaborating Firms

Our performance is increasingly influenced by our strategic relationships with the member and collaborating firms of Andersen Global. Andersen Global is an association of legally separate, independent firms and is one of the largest professional services affiliations in the world, with over 44,000 professionals and 2,900 partners in 182 countries as of June 30, 2025. These relationships enhance our global reach and enrich our service offerings, allowing us to serve our U.S. clients globally. The strength and breadth of these relationships enable us to leverage diverse expertise and local market insights, supporting our ability to maintain a competitive advantage and meet our clients’ complex and evolving needs. We intend to continue investing in building relationships with Andersen Global firms to enhance our ability to serve our existing clients and drive new client referrals.

Seasonality

Our busiest periods typically align with U.S. tax filing deadlines, particularly the months leading up to April 15th for individual and corporate tax filings and the extension deadlines in October. During these peak times, we typically experience a substantial increase in client engagements and workload, which has historically driven an increase in billable hours and revenue.

 

94


Table of Contents

Components of Our Results of Operations

Revenue

The substantial majority of our revenue is recognized on an accrual, or time and materials, basis. Each of our professionals is assigned an hourly billing rate based on several factors, such as classification, experience level, location, market conditions, area of expertise, and service line. Time related to the performance of all services is maintained in a time and billing system. However, we may enter into service arrangements that are not based on a time and materials basis, such as fixed price or contingent fee arrangements, although to date such arrangements have not represented a material portion of our revenue. Our engagements may also provide for adjustments, refunds, or discounts under specific circumstances that are reflected in the transaction price.

Operating Expenses

Our operating expenses consist of the following:

Cost of Services

Cost of services primarily consist of direct expenses related to the production of deliverables under client assignments. This includes personnel costs for revenue-generating personnel, such as wages, non-cash equity-based compensation, benefits and incentive compensation, and sub-consultant costs, software costs and an allocation of non-personnel costs such as occupancy costs.

Sales, General and Administrative

Sales, general and administrative expenses primarily consist of personnel costs such as wages, non-cash equity-based compensation, benefits and incentive compensation related to support and administrative functions, and non-personnel costs such as professional fees, business development, occupancy, advertising, recruiting and training costs.

Depreciation and Amortization

Depreciation and amortization primarily consist of depreciation and amortization of our property and equipment, software and acquired intangible assets.

Interest Income/Expense, Net

Interest income consists of interest earned on cash and equivalent balances, investments in held-to-maturity debt securities, and notes receivable from related parties. Interest expense consists of interest incurred on property and equipment financed through lease arrangements. After the completion of this offering, we expect to incur higher interest expense related to the CA Notes and the HO Note.

Other Income, Net

Other income, net consists primarily of sublease income and license fee income.

Income Tax Expense

Income tax expense consists primarily of current and deferred income tax.

Equity-Based Compensation

Except for the grants of profits interest units in April 2025, historically we have not incurred equity-based compensation expense. Following the completion of this offering, our future operating expenses will include substantial equity-based compensation expense with respect to RSUs that we intend to grant shortly after the completion of this offering, as well as any other equity-based awards we may grant in the future.

 

95


Table of Contents

Results of Operations

Comparison of the Six Months Ended June 30, 2025 and 2024

The following table summarizes our consolidated results of operations for the six months ended June 30, 2025 and 2024:

 

     Six Months Ended
June 30,
    Change  
     2025     2024     $     %  
     ($ in thousands)  

Revenue

   $ 384,058     $ 341,565     $ 42,493       12.4

Operating expenses

        

Cost of services (excluding depreciation and amortization)

     343,206       224,786       118,420       52.7  

Sales, general and administrative

     89,241       67,903       21,338       31.4  

Depreciation and amortization

     4,131       4,105       26       0.6  
  

 

 

   

 

 

   

 

 

   

Total operating expenses

     436,578       296,794       139,784       47.1  
  

 

 

   

 

 

   

 

 

   

Operating (loss) / income

     (52,520     44,771       (97,291     (217.3

Interest income

     2,230       1,900       330       17.4  

Interest expense

     (247     (32     (215     671.9  

Other income, net

     2,293       1,084       1,209       111.5  
  

 

 

   

 

 

   

 

 

   

(Loss) / income before income tax (benefit) / expense

     (48,244     47,723       (95,967     (201.1

Income tax (benefit) / expense

     (2,837     833       (3,670     (440.6
  

 

 

   

 

 

   

 

 

   

Net (loss) / income

   $ (45,407   $ 46,890     $ (92,297     (196.8 )% 
  

 

 

   

 

 

   

 

 

   

The following table sets forth our consolidated results of operations expressed as a percentage of revenue:

 

     Six Months
Ended June 30,
 
     2025     2024  

Revenue

     100.0     100.0
  

 

 

   

 

 

 

Operating expenses

    

Cost of services (excluding depreciation and amortization)

     89.4       65.8  

Sales, general and administrative

     23.2       19.9  

Depreciation and amortization

     1.1       1.2  
  

 

 

   

 

 

 

Total operating expenses

     113.7       86.9  
  

 

 

   

 

 

 

Operating (loss)/income

     (13.7     13.1  

Interest income

     0.6       0.6  

Interest expense

     (0.0     (0.0

Other income, net

     0.6       0.3  
  

 

 

   

 

 

 

(Loss) / income before income tax (benefit) / expense

     (12.5     14.0  

Income tax (benefit) / expense

     (0.7     0.2  
  

 

 

   

 

 

 

Net (loss)/income

     (11.8 )%      13.7
  

 

 

   

 

 

 

 

96


Table of Contents

Revenue

 

     Six Months Ended
June 30,
     Change  
     2025      2024      $      %  
     ($ in thousands)  

Revenue

   $ 384,058      $ 341,565      $ 42,493        12.4

Our revenue during the six months ended June 30, 2025 increased by $42.5 million, or 12%, to $384.1 million, compared to $341.6 million during the six months ended June 30, 2024. Growth in new client acquisition contributed to increased project volumes and service demand with targeted business development and marketing efforts enabling this growth. We have also improved our billing and realization rates for the six months ended June 30, 2025 compared to the six months ended June 30, 2024.

Operating Expenses

 

     Six Months
Ended June 30,
     Change  
     2025      2024      $      %  
     ($ in thousands)  

Cost of services (excluding depreciation and amortization)

   $ 343,206      $ 224,786      $ 118,420        52.7

Sales, general and administrative

     89,241        67,903        21,338        31.4  

Depreciation and amortization

     4,131        4,105        26        0.6  
  

 

 

    

 

 

    

 

 

    

Total operating expenses

   $ 436,578      $ 296,794      $ 139,784        47.1
  

 

 

    

 

 

    

 

 

    

Cost of services

Our cost of services during the six months ended June 30, 2025 increased by $118.4 million, or 53%, to $343.2 million compared to $224.8 million during the six months ended June 30, 2024. The increase in cost of services was primarily attributable to increases in salaries, non-cash equity-based compensation, benefits and other personnel costs as our headcount scaled to meet higher demand for our services. Cost of services as a percentage of revenue fell period-over-period from 66% during the six months ended June 30, 2024 to 89% for the six months ended June 30, 2025.

Sales, general and administrative

Our sales, general and administrative expenses during the six months ended June 30, 2025 increased by $21.3 million, or 31%, to $89.2 million compared to $67.9 million during the six months ended June 30, 2024. The increase was primarily related to an increase in compensation costs in connection with granting profits interest units in April 2025 and salary increases from our increased headcount period to period. We also incurred increased audit, accounting and consulting fees in advance of this offering. Sales, general and administrative costs as a percentage of revenue increased year-over-year from 20% for the six months ended June 30, 2024 to 23% for the six months ended June 30, 2025.

Depreciation and amortization

Our depreciation and amortization expenses during the six months ended June 30, 2025 remained consistent with the six months ended June 30, 2024 at $4.1 million. Depreciation and amortization costs as a percentage of revenue remained consistent year-over-year at 1%.

 

97


Table of Contents

Interest Income

 

     Six Months Ended
June 30,
     Change  
     2025      2024      $      %  
     ($ in thousands)  

Interest income

   $ 2,230      $ 1,900      $ 330        17.4

Interest income during the six months ended June 30, 2025 increased by $0.3 million, or 17%, to $2.2 million, compared to $1.9 million in 2024. The increase was primarily driven by increased interest from investments and loans and notes receivable from related parties.

Interest Expense

 

     Six Months Ended
June 30,
     Change  
     2025      2024      $      %  
     ($ in thousands)  

Interest expense

   $ 247      $ 32      $ 215        671.9

Interest expense for the six months ended June 30, 2025 increased by approximately $0.2 million, or 672%, compared to the six months ended June 30, 2024.

Other Income, Net

 

     Six Months Ended
June 30,
     Change  
     2025      2024      $      %  
     ($ in thousands)  

Other income, net

   $ 2,293      $ 1,084      $ 1,209        111.5

Other income, net during the six months ended June 30, 2025 increased by $1.2 million, or 112%, to $2.3 million, compared to $1.1 million during the six months ended June 30, 2024. This increase was primarily due to increased rental income and increased license fee income.

Income tax (benefit) / expense

 

     Six Months Ended
June 30,
     Change  
     2025     2024      $      %  
     ($ in thousands)  

Income tax (benefit) / expense

   $ (2,837   $ 833      $ 3,670        440.6

Our provision for income taxes consists of state and foreign taxes, as applicable, in amounts necessary to align our year-to-date tax provision with the effective rate that it expects to achieve for the full year. For the six months ended June 30, 2025, and 2024, we recorded a provision from income taxes of $(2.8) million and $0.8 million, respectively, consisting primarily of taxes for certain state and local jurisdictions that impose an entity level income tax and certain foreign withholding taxes. As of June 30, 2025, our conclusion regarding the realizability of our U.S. deferred tax assets did not change and we continue to conclude that our U.S. deferred tax assets are realizable on a more-likely-than-not basis. Our effective income tax rate was 6% for the six months ended June 30, 2025 compared to 2% for the six months ended June 30, 2024.

 

98


Table of Contents

Comparison of the Years Ended December 31, 2024 and 2023

The following table summarizes our results of operations for 2024 and 2023:

 

     Year Ended
December 31,
    Change  
     2024     2023     $      %  
     ($ in thousands)  

Revenue

   $ 731,593     $ 639,111     $ 92,482        14.5

Operating expenses

         

Cost of services (excluding depreciation and amortization)

     461,777       399,900       61,877        15.5  

Sales, general and administrative

     131,947       114,661       17,286        15.1  

Depreciation and amortization

     8,325       7,691       634        8.2  
  

 

 

   

 

 

   

 

 

    

Total operating expenses

     602,049       522,252       79,797        15.3  
  

 

 

   

 

 

   

 

 

    

Operating income

     129,544       116,859       12,685        10.9  

Interest income

     4,524       2,660       1,864        70.1  

Interest expense

     (64     (138     74        (53.6

Other income, net

     3,192       1,559       1,633        104.7  
  

 

 

   

 

 

   

 

 

    

Income before income tax expense

     137,196       120,940       16,256        13.4  

Income tax expense

     2,395       2,257       138        6.1  
  

 

 

   

 

 

   

 

 

    

Net income

   $ 134,801     $ 118,683     $ 16,118        13.6  
  

 

 

   

 

 

   

 

 

    

The following table sets forth our consolidated income statement data expressed as a percentage of revenue:

 

     Year Ended
December 31,
 
     2024     2023  

Revenue

     100.0     100.0
  

 

 

   

 

 

 

Operating expenses

    

Cost of services (excluding depreciation and amortization)

     63.1       62.6  

Sales, general and administrative

     18.0       17.9  

Depreciation and amortization

     1.2       1.2  
  

 

 

   

 

 

 

Total operating expenses

     82.3       81.7  
  

 

 

   

 

 

 

Operating income

     17.7       18.3  

Interest income

     0.6       0.4  

Interest expense

     0.0       0.0  

Other income, net

     0.4       0.2  
  

 

 

   

 

 

 

Income before income tax expense

     18.7       18.9  

Income tax expense

     0.3       0.3  
  

 

 

   

 

 

 

Net income

     18.4     18.6
  

 

 

   

 

 

 

Revenue

 

     Year Ended
December 31,
     Change  
     2024      2023      $      %  
     ($ in thousands)  

Revenue

   $ 731,593      $ 639,111      $ 92,482        14.5

 

99


Table of Contents

Our revenue during 2024 increased by $92.5 million, or 15%, to $731.6 million, compared to $639.1 million during 2023. Growth in new client acquisition contributed to increased project volumes and service demand with targeted business development and marketing efforts enabling this growth. Our client engagements grew by 13% from 2023 to 2024.

Operating Expenses

 

     Year Ended
December 31,
     Change  
     2024      2023      $      %  
     ($ in thousands)  

Cost of services (excluding depreciation and amortization)

   $ 461,777      $ 399,900      $ 61,877        15.5

Sales, general and administrative

     131,947        114,661        17,286        15.1  

Depreciation and amortization

     8,325        7,691        634        8.2  
  

 

 

    

 

 

    

 

 

    

Total operating expenses

   $ 602,049      $ 522,252       

$79,797

      

15.3

 
  

 

 

    

 

 

    

 

 

    

Cost of services

Our cost of services during 2024 increased by $61.9 million, or 15%, to $461.8 million compared to $399.9 million during 2023. The increase in cost of services was primarily attributable to a $58.2 million increase in compensation, benefits and other personnel costs as our headcount scaled to meet higher demand for our services. We also recorded a $2.6 million increase in occupancy costs due to additional office leases. Cost of services as a percentage of revenue remained stable year-over-year at 63% for each of 2024 and 2023.

Sales, general and administrative

Our sales, general and administrative expenses during 2024 increased by $17.3 million, or 15%, to $131.9 million compared to $114.7 million during 2023. We incurred higher than usual costs related to a legal matter involving a former employee in 2024, which drove a significant portion of the increase, as well as a $10.9 million increase in professional fees in 2024 compared to 2023. The increase was also driven by a $2.5 million increase in training costs in 2024 compared to 2023, a $1.3 million increase in business development costs in 2024 compared to 2023, and a $3.6 million increase in administrative personnel costs in 2024 compared to 2023. Sales, general and administrative costs as a percentage of revenue remained stable year-over-year at 18% for each of 2024 and 2023.

Depreciation and amortization

Our depreciation and amortization expenses during 2024 increased by $0.6 million, or 8%, to $8.3 million compared to $7.7 million in 2023. This increase was primarily due to a higher balance of depreciable assets in 2024. Depreciation and amortization costs as a percentage of revenue remained consistent year-over-year.

Interest Income

 

     Year Ended
December 31,
     Change  
     2024      2023      $      %  
     ($ in thousands)  

Interest income

   $ 4,524      $ 2,660      $ 1,864        70.1

 

100


Table of Contents

Interest income in 2024 increased by $1.9 million, or 70%, to $4.5 million, compared to $2.7 million in 2023. The increase was primarily driven by increased holdings in interest-bearing short-term investments, partially offset by a decrease in interest rates.

Interest Expense

 

     Year Ended
December 31,
     Change  
     2024      2023      $     %  
     ($ in thousands)  

Interest expense

   $ 64      $ 138      $ (74     (53.6 )% 

Interest expense in 2024 decreased by approximately $0.1 million, or 54%, compared to 2023. The decrease was due to lower outstanding principal balances on our loan facilities.

Other Income, Net

 

     Year Ended
December 31,
     Change  
     2024      2023      $      %  
     ($ in thousands)  

Other income, net

   $ 3,192      $ 1,559      $ 1,633        104.7

Other income, net during 2024 increased by $1.6 million, or 105%, to $3.2 million, compared to $1.6 million during 2023. This increase was primarily due to increased rental income, increased license fee income, and increased unrealized gains and losses during the year.

Income Tax Expense

 

     Year Ended
December 31,
     Change  
     2024      2023      $      %  
     ($ in thousands)  

Income tax expense

   $ 2,395      $ 2,257      $ 138        6.1

Income tax expense in 2024 increased by approximately $0.1 million, or 6%, to $2.4 million, compared to $2.3 million in 2023. Our effective income tax rate remained consistent at approximately 2% year-over-year.

Selected Quarterly Financial Data

The following tables set forth selected unaudited consolidated quarterly income and loss data for each of the past eight quarters in the period ended June 30, 2025, and such data presented as a percentage of revenue in each quarter. The following selected unaudited consolidated quarterly financial data has been prepared on a basis consistent with our audited annual consolidated financial statements included elsewhere in this prospectus and, in the opinion of management, include all adjustments necessary to present fairly our results of operations and financial conditions for the periods presented. The following selected unaudited consolidated quarterly financial

 

101


Table of Contents

data should be read in conjunction with our consolidated financial statements, including the notes thereto, included elsewhere in this prospectus. These quarterly results are not necessarily indicative of our operating results for a full year or any future period.

 

    Three Months Ended  
   

Jun 30, 2025

    Mar 31, 2025     Dec 31, 2024     Sep 30, 2024     Jun 30, 2024     Mar 31, 2024     Dec 31, 2023     Sep 30, 2023  

Revenue

  $ 175,991     $ 208,067     $ 142,410     $ 247,618     $ 158,653     $ 182,912     $ 128,152     $ 211,080  

Operating expenses:

               

Cost of services (excluding depreciation and amortization)

    225,243       117,963       118,092       118,899       112,397       112,389       105,314       102,840  

Sales, general and administrative

    53,879       35,362       35,014       29,030       39,649       28,254       32,762       28,102  

Depreciation and amortization

    2,036       2,095       2,170       2,050       2,084       2,021       1,957       1,924  
 

 

 

   

 

 

   

 

 

   

 

 

   

 

 

   

 

 

   

 

 

   

 

 

 

Total operating expenses(1)

    281,158       155,420       155,276       149,979       154,130       142,664       140,033       132,866  
 

 

 

   

 

 

   

 

 

   

 

 

   

 

 

   

 

 

   

 

 

   

 

 

 

Operating (loss)/income

    (105,167     52,647       (12,866     97,639       4,523       40,248       (11,881     78,214  

Interest income

    1,030       1,200       1,568       1,056       957       943       1,152       594  

Interest expense

    (104     (143     (16     (16     (16     (16     (35     (35

Other income, net

    1,291       1,002       1,437       671       580       504       226       454  
 

 

 

   

 

 

   

 

 

   

 

 

   

 

 

   

 

 

   

 

 

   

 

 

 

(Loss) / Income before income tax (benefit) / expense

    (102,950     54,706       (9,877     99,350       6,044       41,679       (10,538     79,227  
Income tax (benefit) / expense     (6,967     4,130       (172     1,734       106       727       (144     1,473  
 

 

 

   

 

 

   

 

 

   

 

 

   

 

 

   

 

 

   

 

 

   

 

 

 

Net (loss)/income

  $ (95,983   $ 50,576     $ (9,705   $ 97,616     $ 5,938     $ 40,952     $ (10,394   $ 77,754  
 

 

 

   

 

 

   

 

 

   

 

 

   

 

 

   

 

 

   

 

 

   

 

 

 

The following shows our quarterly income statement data as a percentage of revenue:

 

    Three Months Ended  
   

Jun 30, 2025

    Mar 31, 2025     Dec 31, 2024     Sep 30, 2024     Jun 30, 2024     Mar 31, 2024     Dec 31, 2023     Sep 30, 2023  

Revenue

    100.0     100.0     100.0     100.0     100.0     100.0     100.0     100.0

Operating expenses:

               

Cost of services (excluding depreciation and amortization)

    128.0       56.7       82.9       48.0       70.8       61.4       82.2       48.7  

Sales, general and administrative

    30.6       17.0       24.6       11.7       25.0       15.4       25.6       13.3  

Depreciation and amortization

    1.2       1.0       1.5       0.8       1.3       1.1       1.5       0.9  
 

 

 

   

 

 

   

 

 

   

 

 

   

 

 

   

 

 

   

 

 

   

 

 

 

Total operating expenses(1)

      159.8         74.7         109.0         60.6         97.1         78.0         109.3         62.9  
 

 

 

   

 

 

   

 

 

   

 

 

   

 

 

   

 

 

   

 

 

   

 

 

 

Operating (loss)/income

    (59.8     25.3       (9.0     39.4       2.9       22.0       (9.3     37.1  

Interest income

    0.6       0.6       1.1       0.4       0.6       0.5       0.9       0.3  

Interest expense

    (0.1     (0.1     (0.0     (0.0     (0.0     (0.0     (0.0     (0.0

Other income, net

    0.7       0.5       1.0       0.3       0.4       0.3       0.2       0.2  
 

 

 

   

 

 

   

 

 

   

 

 

   

 

 

   

 

 

   

 

 

   

 

 

 

(Loss) / Income before income tax (benefit) / expense

    (58.5     26.3       (6.9     40.1       3.8       22.8       (8.2     37.5  
Income tax (benefit) / expense     (4.0     2.0       (0.1     0.7       0.1       0.4       (0.1     0.7  
 

 

 

   

 

 

   

 

 

   

 

 

   

 

 

   

 

 

   

 

 

   

 

 

 

Net (loss)/income

    (54.5 )%      24.3     (6.8 )%      39.4     3.7     22.4     (8.1 )%      36.8
 

 

 

   

 

 

   

 

 

   

 

 

   

 

 

   

 

 

   

 

 

   

 

 

 
 
(1)

Includes $104.5 million of non-cash equity-based compensation expense in cost of services and $25.1 million in sales, general and administrative expense during the six months ended June 30, 2025.

Quarterly Trends

Although we provide tax advisory and consulting services year-round, our business experiences seasonal fluctuations. Historically, the first and third quarters of the year tend to be the strongest in terms of revenue and profitability, primarily driven by increased demand for tax compliance and advisory services leading up to key tax filing deadlines.

Working capital requirements may fluctuate due to timing differences in client billing and collections, with higher receivables often occurring in the first and third quarters of the year due to peak tax compliance engagements. Cash flows from operating activities is generally strongest in the second quarter and fourth quarter as client payments are collected following the busy tax filing seasons.

Revenue

Revenue increased gradually for the periods presented for all comparative quarters presented when compared with its seasonal counterpart, primarily as a result of business development efforts to expand our volume of client groups and client engagements, continued expansion of our service offerings, and increases in our billing rates, driven by attracting, engaging and retaining new Managing Directors and other employees. Historically, our revenue has exhibited seasonality, most prominently in the first and third quarters of each year due to increased revenue generation around key tax filing deadlines.

 

102


Table of Contents

Operating Expenses

Cost of services

On a quarterly basis, costs of services have trended upwards on an annual basis, primarily due to increases in compensation costs driven by the increase in employees along with increases in rent and software expenses. As a percentage of revenue, cost of services fluctuated in tandem with seasonality trends as revenue fluctuates primarily based on key tax filing deadlines while cost of services are relatively stable throughout the year. The second quarter of 2025 experienced a large increase due to a non-cash issuance of profits interest units.

Sales, general and administrative

Sales, general and administrative expenses have trended upwards on an annual basis, but fluctuated during the quarters presented. On a quarterly basis, sales, general and administrative expenses primarily fluctuated in periods with increased legal expenses and training costs. As a percentage of revenue, sales, general and administrative expenses fluctuated in tandem with seasonality trends as revenue fluctuates primarily based on key tax filing deadlines while sales, general and administrative expenses are relatively stable throughout the year other than with respect to the aforementioned increases in legal and training costs. The second quarter of 2025 experienced a large increase due to a non-cash issuance of profits interest units.

Depreciation and amortization

Depreciation and amortization remained substantially stable throughout the periods presented as we have not had significant changes in property and equipment or intangible assets.

Liquidity and Capital Resources

Historically, we have generated sufficient cash to fund our operations, capital expenditures and discretionary funding needs through cash generated from our operating activities. As of December 31, 2024, cash and cash equivalents were $88.0 million, and investments in treasury securities were $30.6 million. As of June 30, 2025, cash and cash equivalents were $78.9 million, and investments in treasury securities were $11.3 million.

Our expected liquidity needs may be impacted by discretionary investments and acquisitions that we could pursue in the future. However, we could raise additional funds through other public or private debt or equity financings. In the future to, among other things:

 

   

purchase, redeem or exchange shares;

 

   

pay dividends;

 

   

acquire businesses;

 

   

expand geographically; or

 

   

invest in developing new services.

We believe that our existing cash and cash equivalents, cash flows from operations and the proceeds from this offering will be sufficient to meet our current and longer-term working capital, investments and other general corporate funding requirements. Substantially all of our cash is held in the United States where there are no significant regulatory restrictions or material tax effects on the free flow of funds among entities in our corporate structure.

Our working capital management primarily relates to trade accounts receivable, accounts payable, and incentive-based compensation and other assets typically related to activities in the normal course of our business operations. At any specific point in time, working capital is subject to many variables, including seasonality and the timing of cash receipts and payments.

 

103


Table of Contents

Credit Facility

We maintain a $20.0 million revolving line of credit, which we refer to as the Credit Agreement, with JPMorgan Chase Bank, N.A., as successor-in-interest to First Republic Bank. The Credit Agreement is collateralized by substantially all of our assets.

As of June 30, 2025, the Credit Agreement includes a sublimit of $5.0 million for standby letters of credit. Borrowings under the Credit Agreement bear interest at the Prime rate with a floor of 5.0%. As of each June 30, 2025, December 31, 2024 and December 31, 2023, we had outstanding standby letters of credit of $1.3 million. We had no cash borrowings under the Credit Agreement during 2024 and 2023 or the six months ended June 30, 2025. Our outstanding letter of credit is subject to a commitment fee of 1.5% per annum.

The Credit Agreement includes certain financial and liquidity covenants, which require us to maintain a net after tax profit of not less than $1.00 each year; prohibit us from having certain indebtedness outstanding, subject to certain exceptions; require us to maintain unencumbered liquid assets (other than the security interest granted to the lender) equal to at least (i) the sum of all outstanding indebtedness under the Credit Agreement (collectively, the Liquidity Indebtedness) and (ii) 1.25 times the aggregate amount of all Liquidity Indebtedness; and prohibit us from loaning money to any person, subject to certain exceptions including loans to employees and to member firms of Andersen Global, so long as each such loan is on arm’s length terms and (i) matures within seven years, and does not have an outstanding principal balance in excess of $1,000,000 individually or $5,000,000 in the aggregate for loans to employees and (ii) matures within eleven years and does not have an outstanding principal balance in excess of $10,000,000 individually or $15,000,000 in the aggregate for loans to any member firm of Andersen Global. During the year ended December 31, 2024 and six months ended June 30, 2025, we were in compliance with the financial and liquidity covenants required by the Credit Agreement.

Cash Flows for the Six Months Ended June 30, 2025 and 2024

Cash flows from operating, investing and financing activities for the six months ended June 30, 2025 and 2024 were as follows:

 

     Six Months Ended
June 30,
    Change  
     2025     2024     $     %  
     ($ in thousands)  

Net cash flows provided by operating activities

   $ 61,875     $ 52,293     $ 9,582       18.3

Net cash flows provided by (used in) investing activities

     15,604       (12,569     28,173       224.1

Net cash flows used in financing activities

     (86,527     (55,515     (31,012     55.9
  

 

 

   

 

 

     

Change in cash and cash equivalents

   $  (9,048)     $ (15,791    
  

 

 

   

 

 

     

Operating Activities

Net cash flows provided by operating activities were $61.9 million during the six months ended June 30, 2025 compared to $52.3 million during the six months ended June 30, 2024, an increase of $9.6 million. While the six months ended June 30, 2025 experienced a $45.4 million net loss compared to net income of $46.9 million for the six months ended June 30, 2024, there were significant non-cash operating activities for the six months ended June 30, 2025, including $129.6 million in non-cash equity based compensation, $6.1 million in non-cash lease expense and $4.1 million in depreciation and amortization, which led to an overall increase in cash flows provided by operating activities compared to June 30, 2024. We also recognized a gain of $9.4 million during the six months ended June 30, 2025 related to reversing our accrual of a legal matter upon dismissal by the court.

 

104


Table of Contents

Investing Activities

Net cash flows provided by investing activities were $15.6 million during the six months ended June 30, 2025 compared to a net outflow of $12.6 million during the six months ended June 30, 2024, an increase of $28.2 million, primarily driven by the maturity of investments in treasury securities during the six months ended June 30, 2025.

Financing Activities

Net cash flows used in financing activities were $86.5 million during the six months ended June 30, 2025 compared to $55.5 million during the six months ended June 30, 2024, an increase of $31.0 million, primarily driven by increased distributions to holders of membership interests during the six months ended June 30, 2025.

Cash Flows for the Years Ended December 31, 2024 and 2023

Cash flows from operating, investing and financing activities for the years ended December 31, 2024 and 2023 were as follows:

 

 

     Year Ended
December 31,
    Change  
     2024     2023     $     %  
     ($ in thousands)  

Net cash flows provided by operating activities

   $ 152,311     $ 118,066     $ 34,245       29.0

Net cash flows used in investing activities

     (18,456     (12,624     (5,832     46.2  

Net cash flows used in financing activities

     (117,570     (91,239     (26,331     28.9  
  

 

 

   

 

 

     

Change in cash and cash equivalents

   $ 16,285     $ 14,203      
  

 

 

   

 

 

     

Operating Activities

Net cash flows provided by operating activities were $152.3 million during 2024 compared to $118.1 million during 2023, an increase of $34.2 million, primarily driven by an increase in net income from year-to-year of $16.1 million and a higher balance of liabilities at December 31, 2024 compared to December 31, 2023. Significant non-cash operating activities in 2024 included $12.9 million in non-cash lease expense and $8.3 million in depreciation and amortization.

Investing Activities

Net cash flows used in investing activities were $18.5 million in 2024 compared to $12.6 million during 2023, an increase of $5.8 million, primarily driven by increased issuance of loans to related parties and increased payments for property and equipment during 2024.

Financing Activities

Net cash flows used in financing activities were $117.6 million during 2024 compared to $91.2 million in 2023, an increase of $26.3 million, primarily driven by increased distributions to holders of membership interests in 2024.

Critical Accounting Estimates

The preparation of our consolidated financial statements in accordance with GAAP is based on the selection and application of accounting policies that require us to make significant estimates and assumptions that in certain circumstances affect amounts reported in the accompanying consolidated financial statements. In preparing these financial statements, we have made our best estimates and judgments of certain amounts included

 

105


Table of Contents

in the accompanying consolidated financial statements, giving due consideration to materiality. We believe that the assumptions and estimates associated with the accounting policies discussed below are critical to the understanding of our consolidated financial statements. Actual results could differ from our estimates and assumptions, and any such difference could be material to our consolidated financial statements. Significant accounting policies, including Revenue Recognition, are described more fully in Note 2 to the accompanying consolidated financial statements of Andersen Tax Holdings LLC.

Revenue Recognition

We record revenue in accordance with ASC 606 – Revenue from Contracts with Customers. We recognize revenue when a client obtains control of promised services, in an amount that reflects the consideration which we expect to receive in exchange for those services. Under ASC 606, revenue is recognized following a five-step model:

 

  1.  

identify contract(s) with a customer;

 

  2.  

identify the performance obligations in the contract;

 

  3.  

determine the transaction price;

 

  4.  

allocate the transaction price to the performance obligations in the contract; and

 

  5.  

recognize revenue when (or as) we satisfy the performance obligation(s).

For each performance obligation identified, we determine at contract inception whether it satisfies the performance obligation over time or satisfies the performance obligation at a point in time. If we do not satisfy a performance obligation over time, the performance obligation is satisfied at a point in time.

Revenue primarily consists of professional service fees derived from tax, valuation, financial advisory and related consulting services. In most of our client arrangements, the period between client payment and transfer of control of the service is expected to be one year or less. Therefore, we have elected the practical expedient to not adjust the amount of consideration for the effects of a significant financing component.

Reimbursable expenses that are billed to clients, primarily relating to travel and out-of-pocket expenses incurred in connection with client engagements, are included in revenue, and an equivalent amount of reimbursable expenses is included in costs of services in the period in which the expense is incurred.

Clients are billed for services based upon an hourly rate or fixed fee. Certain clients may receive discounts and price concessions, which are accounted for as variable consideration. Certain of these contracts are contingent upon achieving contractual targets to collect the fee. Revenue recognition for different contract types is summarized as follows:

Time and Materials

We record revenue over time as services are performed and time and materials are charged to specific client codes. Contractual billings represent amounts that correspond directly with the value provided to the client (e.g., the number of hours worked at contractually agreed-upon rates), and revenue is recognized as amounts become billable in accordance with contractual terms. We recognize revenue for these contract arrangements based on hours incurred and contracted rates utilizing a right-to-invoice practical expedient because we have a right to consideration for services completed to date.

Fixed Fees

Revenue from fixed fee contracts is generally recognized using hours incurred to date relative to total estimated hours at completion to measure progress toward satisfying performance obligations and anticipated realization. Anticipated realization is defined as the fixed fee divided by the product of the hours anticipated to complete a performance obligation and the standard billing rate.

 

106


Table of Contents

Contingent Fees

Due to the uncertainty of the outcome and the probability that a change in estimate would result in a significant reversal of revenue, we have applied a constraint on recording contingent revenue. Revenue is recognized when the constraint has been lifted, which is the date when the contractual target has been achieved, or cash has been collected.

The timing of billings and cash collections may result in unbilled services, accounts receivable and deferred revenue on the consolidated balance sheet. Amounts are billed either at periodic intervals (e.g., monthly or quarterly) or upon the achievement of contractual milestones. Payments received in advance of the client receiving a benefit is a contract liability and is presented as deferred revenue in the consolidated balance sheet. Deferred revenue that is expected to be recognized as revenue within one year is recorded as the current portion of deferred revenue and the remaining portion is recorded as non-current deferred revenue. We did not have any non-current deferred revenue at December 31, 2024 or December 31, 2023 or at June 30, 2025 or June 30, 2024. Other contract balances consist of accounts receivable (including both billed and unbilled services), net of allowance for credit losses.

Estimating costs for long-term engagements is complex and requires significant judgment. Factors considered in making these estimates include staff productivity, resource availability, the complexity of the work, potential delays in performance, client collaboration, progress toward completion, and recoverability of billed or unbilled amounts. Adjustments to original estimates are often required as work progresses and additional information becomes available, even if the scope of the engagement remains unchanged. Any adjustment resulting from changes in estimates is recorded as soon as new facts emerge or circumstances change, such as in cases of engagement modifications. We have established processes to track actual progress against estimates and update forecasts as warranted.

We have elected, as a practical expedient, to expense sales commissions when incurred because the amortization period would have been less than one year. These costs are recorded within sales, general and administrative expenses in the consolidated statements of operations.

Accounts Receivable and Notes Receivable

We estimate the net amount expected to be collected on our accounts receivable—both billed and unbilled— as well as notes receivable, based on various factors, including our historical loss experience, the creditworthiness of clients, the age of receivables, and economic conditions that may impact a client’s ability to pay. Additionally, we consider current and projected economic trends as of the balance sheet date. Establishing the allowance for credit losses requires significant management judgment and estimation each accounting period. If facts and circumstances change from the original estimates, material differences may arise.

Profits Interest Units

In March 2025, the governing documents of the MD Entities were each amended to allow for the issuance of new profits interest units (PIUs) to its members, which are comprised of the Managing Directors of Andersen Tax LLC. The PIU grants made by the MD Entities were deemed to be transactions incurred by the unitholders of Andersen Tax Holdings LLC on behalf of Andersen Tax Holdings LLC, and we account for the grant of the PIUs to the Managing Directors and certain non-member service providers as equity-based compensation in accordance with ASC Topic 718, Compensation—Stock Compensation. As a result, the expense related to the PIU grants by the MD Entities, as Andersen Tax LLC’s controlling unitholders, were pushed down into the unaudited condensed consolidated financial statements of Andersen Tax Holdings LLC and recognized as a non-cash contribution by the MD Entities.

The expense related to the PIUs is measured at its grant date fair value. We used a Probability-Weighted Expected Return Method model to determine the grant date fair value of the PIUs. We recognize expense over

 

107


Table of Contents

the requisite service period on a straight-line basis, which were immediate for awards which were fully vested upon issuance. Equity-based compensation expense is recognized within cost of services and sales, general and administrative expenses on the unaudited condensed consolidated income statement of Andersen Tax Holdings LLC based on the function of those receiving awards.

Goodwill and Other Intangible Assets

Goodwill represents the difference between the purchase price of an acquired business and the related fair value of the net assets acquired. At June 30, 2025 and December 31, 2024, the carrying value of goodwill totaled $30.1 million. Intangible assets consist of identifiable intangibles other than goodwill and include customer relationships, trade names, and intellectual property arising out of business combinations which were originally recorded at their fair value. We carry these other identifiable intangible assets at cost, less accumulated amortization, in the accompanying consolidated balance sheets. At June 30, 2025 and December 31, 2024, the carrying value of identifiable intangibles other than goodwill totaled $2.2 million and $2.3 million, respectively.

Goodwill is not amortized, but rather is tested for impairment annually during the fourth quarter. In addition to our annual goodwill test, on a periodic basis, we are required to consider whether it is more likely than not (defined as a likelihood of more than 50%) that the fair value has fallen below its carrying value, thus requiring us to perform an interim goodwill impairment test. Intangible assets with definite lives are amortized using the straight-line method over their estimated useful lives (generally ranging from three to five years). We review these assets for impairment whenever events or changes in circumstances indicate an asset’s carrying value may not be recoverable. Recoverability is assessed based on a comparison of the undiscounted cash flows to the recorded value of the asset. If impairment is indicated, the asset is written down to its estimated fair value based on a discounted cash flow analysis or market comparable method.

The goodwill impairment test is performed at a reporting unit level. A reporting unit is an operating segment of a business or one level below an operating segment. At June 30, 2025 and December 31, 2024, we had one reporting unit. We may use either a qualitative or quantitative approach when testing the reporting unit’s goodwill for impairment. Under the qualitative assessment, we are not required to calculate the fair value of the reporting unit unless we determine that it is more likely than not that its fair value is less than its carrying amount. If under the quantitative assessment the fair value of a reporting unit is less than its carrying amount, then the amount of the impairment loss, if any, must be measured. Any such impairment charge would reduce earnings and could be material.

After considering qualitative factors such as the capital market environment, economic and market conditions, industry competition and trends, changes in management and key personnel, changes in our results of operations, and other factors, we concluded that it was more likely than not that the fair value of our reporting unit was more than its carrying value and, therefore, did not perform a quantitative impairment analysis. For further information regarding our intangible asset balances, refer to Note 7 to the accompanying consolidated financial statements of Andersen Tax Holdings LLC.

Income Taxes

Provisions for federal and state income taxes are calculated based on income reported in our financial statements in accordance with current tax laws. These provisions also reflect the cumulative effect of any changes in tax rates from those previously applied to deferred tax assets and liabilities. The amounts recorded differ from actual taxes receivable or payable due to timing differences in recognizing certain income and expense items for financial reporting versus tax purposes. Determining income tax provisions and assessing tax positions requires significant judgment. We establish reserves for income taxes when, despite believing our tax positions are supportable, there remains uncertainty in a previously filed tax return. For tax positions where it is more likely than not that a benefit will be sustained, we recognize the largest amount of tax benefit with a greater than 50% likelihood of realization upon settlement with a taxing authority that has full knowledge of all relevant

 

108


Table of Contents

facts. If we prevail in matters where accruals were established or must pay amounts exceeding reserves, our effective tax rate for that financial reporting period may be significantly affected. The carrying value of our net deferred tax assets assumes we will generate sufficient future taxable income in specific jurisdictions to realize these assets. If such income is insufficient, a valuation allowance is recorded when it is more likely than not that the deferred tax assets will not be realized.

On July 4, 2025, President Trump signed H.R. 1, the “One Big Beautiful Bill Act,” into law. In accordance with GAAP, we will account for the tax effects of changes in tax law in the period of enactment which is in the third quarter of calendar year 2025. We are currently in the process of analyzing the tax impacts of the law change, but do not expect a material impact on our financial statements.

Tax Receivable Agreement

After completion of this offering, we will become subject to U.S. federal, state and local income taxes with respect to our allocable share of any taxable income of Andersen Group Inc. and will be taxed at the prevailing corporate tax rates. In addition to tax expenses, we also will incur expenses related to our operations, plus payments under the Tax Receivable Agreement, which will be significant. We intend to cause AT Umbrella LLC to make distributions in an amount sufficient to allow us to pay our tax obligations and operating expenses, including distributions to fund any ordinary course payments due under the Tax Receivable Agreement.

Recent Accounting Pronouncements

See Note 2 to the accompanying consolidated financial statements of Andersen Tax Holdings LLC for a description of recent accounting pronouncements.

Contractual Obligations and Commitments

Operating Leases

Our operating lease commitments include corporate office space. As of June 30, 2025, we had fixed lease payment obligations of $122.5 million, with $21.8 million to be paid within 12 months and the remainder thereafter. As of June 30, 2025, we entered into five new lease agreements in 2025, with expiration dates through June 2038. We also modified two of our leases to include additional space, with expiration dates through May 2037. The aggregate payments due over the terms of these leases are $51.7 million. For additional discussion on our operating leases, see Note 11—Leases in the accompanying consolidated financial statements of Andersen Tax Holdings LLC.

Andersen Global Commitments

Management of Andersen Global has established certain incentive programs which are designed to stimulate growth of the global organization and enhance the long-term profitability of all member firms. These programs include the allocation of certain global management, business development and other costs and balancing payments that allow more profitable member firms to provide financial assistance for the growth and development of less profitable firms (Balancing Payments). Our sales, general and administrative expenses in the consolidated statements of income include amounts for our share of net obligations for Balancing Payments, cost allocations and amounts paid to member firms of Andersen Global with respect to global business development initiatives. Balancing Payment obligations are included in other current liabilities. As of June 30, 2025 and December 31, 2024, we did not have an obligation for Balancing Payments. As of December 31, 2023, we estimated our total Balancing Payment obligations to be approximately $1.0 million.

 

109


Table of Contents

Litigation

We have been involved in various legal matters arising out of the ordinary course of business. At December 31, 2024, a former Andersen employee had been named as a defendant in a legal matter. We had received reimbursement from our business insurance provider for legal costs we had incurred on behalf of the former employee. At December 31, 2024, if the legal matter had resulted in the former Andersen employee being found guilty, the amounts were subject to a clawback. We had accrued a loss contingency for the amounts subject to the clawback. As of December 31, 2024, we accrued $9.4 million in accounts payable and other accrued expenses in the consolidated balance sheets in relation to the legal matter.

On July 29, 2025, the U.S. Attorney for the Central District of California filed a motion to dismiss all charges against the former employee, which was signed by the judge on August 8, 2025. Accordingly, we recorded a reversal of the previously recorded contingent liability related to this matter which is recorded against sales, general and administrative expenses in our unaudited condensed consolidated income statement for the six months ended June 30, 2025.

Other Commitments

We are party to an agreement to use certain professional services training facilities (the Training Center Agreement) for a limited number of days per year. The minimum future commitment as of June 30, 2025 under the Training Center Agreement is approximately $3.8 million through 2030.

We entered into an agreement to use certain facilities for a Managing Director meeting in 2025. The agreement includes a noncancellable minimum commitment of $3.7 million as of June 30, 2025.

During 2024 and 2025, we signed commitments for software licenses for certain financial accounting systems and cloud hosting services. The contracts require minimum payments of $16.2 million through 2031, with $3.7 million due through the end of 2025 and the remainder thereafter.

Quantitative and Qualitative Disclosures About Market Risk

We are exposed to market risks in the ordinary course of our business. Market risk represents the risk of loss that may impact our financial position due to adverse changes in financial market prices and rates.

Funding and Liquidity Risk

Our ability to obtain additional capital, if and when required, will depend on our business plans, investor demand, our operating performance, market conditions, our credit rating and other factors, and we may not be able to raise needed cash on terms acceptable to us or at all. Failure to secure any necessary financing in a timely manner and on favorable terms could have a material adverse effect on our growth strategy.

Inflation Risk

Inflationary pressures have recently increased, and may continue to increase, the costs of labor and other costs. We have experienced, and may continue to experience, higher than expected inflation, including escalating personnel costs and other costs and disruptions. In the past, we have been able to mitigate these increased costs with adjustments to our fee structure. If our costs are subject to significant inflationary pressures, we may not be able to offset such higher costs through price increases, which could adversely affect our business, results of operations or financial condition.

 

110


Table of Contents

Credit Risk

We are exposed to potential credit losses in the event of nonperformance by counterparties to our receivables, including our clients. Concentrations of credit risk arising from receivables from clients are limited due to the diversity of our clients and the nature of our business. For the six months ended June 30, 2025, our largest single client group in relation to outstanding accounts receivable accounted for 1.5% of total accounts receivable and our 20 largest client groups accounted for 12% of total accounts receivable. As of June 30, 2025, the average payment time for outstanding sales was 64 days. In order to minimize risk, we perform credit evaluations of our clients’ financial conditions. Notwithstanding these efforts, future adverse macroeconomic factors across the global economy may increase the difficulty in collecting receivables.

Internal Control Over Financial Reporting

Neither we nor our independent registered public accounting firm were required to, and therefore did not perform, an evaluation of our internal control over financial reporting as of or for any period included in our financial statements, nor any period subsequent in accordance with the provisions of the Sarbanes-Oxley Act. However, in connection with the preparation of the consolidated financial statements of Andersen Tax Holdings LLC included elsewhere in this prospectus, we identified two material weaknesses in our internal control over financial reporting. A material weakness is a deficiency, or a combination of deficiencies, in internal control over financial reporting such that there is a reasonable possibility that a material misstatement of our annual or interim financial statements will not be prevented or detected on a timely basis.

The material weaknesses identified relate to (i) information technology general controls, including in the areas of restriction of privileged access, user provisioning and de-provisioning, periodic user access reviews, authentication settings, and change management, and (ii) inadequate design and maintenance of detective controls over period end financial reporting, including review controls over journal entries, reconciliations and account analyses, and evaluation of technical accounting matters. We have concluded that these material weaknesses arose because, as a private company, we did not have the necessary business processes, systems, personnel, and related internal controls necessary to satisfy the accounting and financial reporting requirements of a public company.

We have taken certain measures to remediate the material weaknesses described above, including consulting with experts on evaluation of technical accounting matters; performing a risk assessment over the organization and information technology systems used as part of financial reporting, and identifying control activities to be implemented in response to the identified risks, which will include improving IT general controls, period end financial reporting controls including journal entries, reconciliations, account analysis, and evaluation of technical accounting matters; engaging a third-party provider to help us assess and improve our internal control over financial reporting in preparation for compliance with Section 404; and hiring additional qualified accounting and financial reporting personnel and engaging external accounting experts to support improving our accounting processes and procedures and supplement our internal resources in our computation processes.

We will not be able to fully remediate these material weaknesses until these steps have been completed and have been operating effectively for a sufficient period of time. Additionally, as stated above, we have not performed an evaluation of our internal control over financial reporting. Accordingly, we cannot ensure that we have identified all, or that we will not in the future have additional, material weaknesses. This evaluation process, including testing the effectiveness of the remediation efforts, may be concluded prior to December 31, 2025, but may extend into 2026. Material weaknesses may still exist when we report on the effectiveness of our internal control over financial reporting as required under Section 404 of the Sarbanes-Oxley Act, beginning with our second annual report after the completion of this offering. If we are unable to remediate the material weaknesses or if we identify additional material weaknesses in the future or otherwise fail to develop and maintain effective internal control over financial reporting, we may not be able to accurately or timely report our financial condition or results of operations, which may adversely affect our business.

 

111


Table of Contents

LETTER FROM MARK VORSATZ, OUR CEO

It is a simple, yet perplexing question business executives obsess about. Why do some companies merely succeed, while others ascend to greatness? In 2002, that question wasn’t theoretical for me – it was deeply personal, driven by financial urgency and the pursuit of professional possibility.

My employer of 22 years, Arthur Andersen, where I had been one of the youngest partners in the firm’s history and ran its Silicon Valley office, closed its doors. The behemoth accounting and consulting firm was one of world’s truly great companies. It helped build the modern accounting industry and helped usher in the global era of industrial efficiency. Arthur Andersen was a cornerstone of the Big 5 (now the Big 4), widely seen as the dominant force in the profession.

I knew intrinsically what made it great. And, beyond the headlines, I knew well its internal shortcomings and why it failed. Knowing the difference was critical. Twenty-two former Andersen colleagues and I were preparing to restart our careers by launching a new business. We wanted it to be great, but there was no guarantee of success. Little did we realize this was the beginning of an enormous adventure. Between us, we had hundreds of years of experience, plenty of wisdom and a strong entrepreneurial spirit. But our pocketbooks had a big hole in them. No salaries. No pensions. No bonuses or profit sharing. We had growing families and plenty of bills. I told my wife, “Maybe I can go back to United Airlines and load bags on airplanes.” She said, not a chance. Go for your dream and build a new company.

My partners and I felt the heaviness on our hearts but had no fear of the future. We did not want to be a group who looked back dissatisfied at dreams unfulfilled. We knew what we wanted. We had the ambition to build a global multi-dimensional firm that did not have an audit practice and was free from even the perception of conflicts.

We stared at the challenge before us with wide, solemn eyes and launched Wealth and Tax Advisory Services (WTAS) in a crowded and unforgiving marketplace for startup companies. Headquartered in San Francisco, WTAS would in short order become one of the top tax firms in the nation. Numerous investment firms wanted to back us. We chose HSBC because they provided the most flexibility. We had a level of management autonomy – we were a wholly owned subsidiary and had a majority of the board; we were not required to introduce their products and services, such that, we could maintain our objectivity and integrity with our clients; we agreed to maintain an independent identity so we were not branded as HSBC; and we were provided financial opportunity with a profit share.

Our original group consisted of 23 partners primarily in six locations (San Francisco, Los Angeles, New York City, Boston, West Palm Beach, and McLean, VA). Our initial business was in Private Client Service and each location served private companies and wealthy individuals.

Over the next five years we expanded the scope of our tax practice to include corporate, international, compensation and benefits, investment funds, transfer pricing and valuation – services typically provided by the Big 4 firms. We soon launched new offices in Philadelphia, Seattle and Chicago. I smile when I think of Chicago, the original home of Arthur Andersen. We opened there in 2006 with four people and a small office. Today we operate out of a skyscraper designed by the I.M. PEI firm in downtown Chicago, with over 225 talented professionals as of June 30, 2025.

We were prospering, but I had a nagging feeling we were only nibbling around the edges of a multi-billion-dollar industry. I felt we were ready for a new chapter, something greater, more challenging and potentially more rewarding than what we had accomplished so far. I knew to compete for the best clients we had to step up our game and establish a robust international platform. It was a gamble as we would have to sever ties with HSBC. That gave me pause. HSBC had been a terrific, supportive partner. Fortunately, they did not disappoint. To their credit, HSBC helped to finance our management buyout in 2007.

 

112


Table of Contents

The next several years were a whirlwind of evaluation and action. We explored numerous networks as potential global partners, but after extensive research, it became clear that the greater opportunity lay in building something of our own. So, in 2013 we were the founding member of Andersen Global, a Swiss verein, which is an association of like-minded firms that shared our culture of bold, strategic decision-making. Its growth was deliberate but ambitious. Within a year, Andersen Global welcomed new practices in France, Switzerland, Italy, and the Netherlands, and three years later, had 39 firms. More than 300 firms providing tax, legal valuation and global mobility, among other services, are member or collaborating firms of Andersen Global as of June 30, 2025.

Success sometimes reveals new liabilities. Our name, WTAS, just didn’t fit with our aspirations. Nor did it provide any appreciable brand recognition. Change is hardest when things are going well. But we leaned into the challenge and committed to finding a new name that matched our vision.

For some time, I had harbored a bold idea, one that carried risk but also the potential to unlock extraordinary global growth: Rebrand as Andersen. Many of our partners were skeptical. Arthur Andersen shut down under a cloud. And though the United States Supreme Court acquitted the company of any wrongdoing, there were reputational uncertainties to consider. From our internal partner discussions, we agreed to launch two marketing studies. The results floored us. The Andersen name still held impressive equity, with widespread positive recognition globally. Two-thirds of the survey participants said changing WTAS to Andersen was a positive move. I told a long-time friend that “this was a no brainer.”

We began filing trademark applications in major jurisdictions. And we acquired the U.S. and global rights to the Andersen brand and control of the trademark in all its variations in about 200 countries and jurisdictions. Then we held our breath and on September 1, 2014, we publicly launched our new Andersen name.

The Wall Street Journal was first to publish, quoting experts who said it was a bold move, but who questioned the value of the Andersen name. The rest of the mainstream news organizations followed, and momentum was going in the right direction. Then I appeared on CNBC and in three days I received more than 10,000 emails from around the world. My computer crashed three times. In all, several thousand articles were published on reviving Andersen. I was flooded with notes in Spanish, French, German, Italian, Chinese and Arabic.

For those who doubted the power of the Andersen brand, and there were many, what happened next surprised even me; admittedly, I didn’t fully appreciate the global power of the brand until we didn’t have it.

Before our name change, we had 17 offices, 150 partners, and approximately 650 employees. By 2024, our annual revenue reached $731 million. As of June 30, 2025, we employed over 2,200 people in 26 locations across the United States. Since 2003, we have achieved a revenue compound annual growth rate (CAGR) of 15 percent – primarily through organic expansion.

In addition, Andersen Global is an important revenue and growth driver for us. It provides us with access to a multidimensional platform with expertise in deep tax, legal, financial and valuation services in which member and collaborating firms can upsell and cross-sell their services to hundreds of associated firms across the world. For example, Andersen Global’s valuation practice has grown in the last two years from three countries to 60 with an increase in the number of partners from 18 to over 230 and headcount from 150 to over 1,900 individuals as of June 30, 2025.

To complement our relationship with Andersen Global, we established Global Mobility, and more recently, we launched Andersen Consulting, an iconic brand (Arthur Andersen spun it off in 2001 and it became Accenture). As of June 30, 2025, over 110 consulting firms had joined with operations in 70 countries, over 28,000 professionals and more than 500 partners.

 

113


Table of Contents

Andersen Global and its affiliates, as of June 30, 2025, were in 182 countries nearly 900 locations, and had over 2,900 partners and over 44,000 employees. Last year alone, Andersen Global added 185 offices; we believe there is no other comparable business with a larger footprint.

Since 2013, Andersen Global has concluded more than 300 deals, adding new talent, new technologies and new companies to the Andersen brand. And we believe that the pipeline of new deals is still full. In the months following our public offering, we will be seeking to evaluate and close on new deals for us, Andersen Consulting, and Andersen Global.

You will read throughout this prospectus how our name, our culture and our focus on stewardship speak to who we are. Indeed, the Andersen name has unlocked global recognition, opening doors to new business and positioning us to serve more complex, high-value clients. As a result, we’ve seen measurable growth in both reputation and revenue, demonstrated by our CAGR since 2003. Retention among Managing Directors is more than 10 years, and firmwide it remains high. Attrition is low, and every year we see up to 200 experienced and talented lateral hires who seek us out from top competitors. I do not believe that we would have had the same success if we had not rebranded as Andersen.

Going public isn’t about monetization – it’s about momentum. With greater access to capital, we can invest more deeply in technology, infrastructure and global integration, broadening our services and creating meaningful opportunities for our people. We’ve never lost sight of those rising behind us. Across generations, our teams are grounded in a culture built on trust and enduring values. Stewardship isn’t a slogan here – it’s a shared commitment, practiced at every level. It’s the foundation of our success and the force that will carry our legacy into the future empowering the next generation to thrive and, in turn, pay it forward.

We do not want to be the biggest firm in the world. We want to be the best.

Mark L. Vorsatz

San Francisco, California

    , 2025

 

114


Table of Contents

BUSINESS

Overview

Our mission is to deliver exceptional client service grounded in integrity, transparency, and excellence. Since our founding in 2002, we have experienced rapid and sustained growth, powered by our people, our values and our relentless commitment to innovative, client-focused solutions. Building on the rich traditions and culture of the former Arthur Andersen, we are driven by a bold vision to lead in a complex global marketplace, creating lasting value for our clients, our people and our investors.

We are a leading provider of independent tax, valuation and financial advisory services to individuals and family offices, businesses and institutional clients in the United States. We have strategically expanded our business to build an integrated platform of service offerings that enables us to solve our clients’ most complex tax and financial challenges. The success of our approach is reflected in our consistent growth to date, having delivered a revenue compound annual growth rate (CAGR) of 15% since 2003, the first full fiscal year following our formation, through December 31, 2024, and a net income CAGR of 24% since 2009, the first full fiscal year following our management buyout from HSBC, through December 31, 2024. We have achieved this by delivering specialized technical expertise combined with practical advice, supported by our widely recognized and strong firm culture, integrated services offerings and global capabilities. Our global reach is facilitated through our membership in Andersen Global, a Swiss association of over 300 member and collaborating firms.

Our differentiated approach to client service is rooted in our firm values that emphasize quality of service, collaboration and stewardship. We strive for excellence by leveraging the extensive experience of our Managing Directors, many of whom are thought leaders in their respective fields, and ensuring that they are deeply involved in client service through our low-leverage operating model. Our leadership team has created a collaborative working environment, ensuring that our clients benefit from high-functioning teams and access to Managing Directors across our multiple service lines. We also place a high premium on stewardship as we focus on nurturing our professionals’ development, fostering a vibrant workplace conducive to long-term careers and creating an environment of continuous learning. Taken together, our firm culture supports our resilient business and low employee turnover, enabling us to consistently deliver high-quality services to our clients.

Built on the legacy of Arthur Andersen, we believe our brand is one of the most globally recognized and respected names within professional services. Associated with commitment to the highest standards of professionalism, the Andersen brand stands for a culture of excellence, superior client service, deep talent and consistent growth. These defining qualities of our brand have helped serve as a catalyst for meaningful and sustained client growth and continue to drive our ability to attract new clients and talented professionals today.

Our ability to deliver exceptional client service is further bolstered by our membership in Andersen Global. As the founding member of Andersen Global, we have created a strategic set of relationships with member and collaborating firms worldwide, which enable us to better deliver services internationally at scale. With over 44,000 professionals and 2,900 partners operating in 182 countries as of June 30, 2025, Andersen Global and its affiliates provides our clients with access to deep tax, legal and financial expertise that is differentiated from traditional multinational consulting firms and is complemented by on-the-ground experience with local business practices and regulations. Our foundational role in Andersen Global and the depth and breadth of expertise offered by its member and collaborating firms give us the ability to service our U.S. clients internationally.

We have built a multidimensional independent advisory firm with the ability to provide differentiated services across tax and financial services to address our clients’ most complex challenges. Our primary end-to-end services offerings include:

 

   

Private Client Services. We provide comprehensive tax and financial services for individuals and families, addressing complex client matters involving multigenerational wealth, charitable giving and trust and estate planning.

 

115


Table of Contents
   

Business Tax Services. We offer a broad range of scalable, integrated tax-related consulting and compliance services for businesses, helping organizations with managing their tax planning, compliance and reporting needs effectively.

 

   

Alternative Investment Funds. We deliver comprehensive tax and financial services for a range of investment funds including family offices, funds of funds, hedge funds, private equity funds, venture capital funds and real estate investment trusts.

 

   

Valuation Services. We provide clients with in-depth, independent valuation expertise that helps clients navigate tax laws and regulations and comply with important regulatory requirements.

Since our inception, we have made a deliberate decision not to provide audit or related financial statement attestation services. As a result, we are not limited by the associated regulations that audit firms are subject to in the United States and internationally. This allows us to offer a comprehensive suite of non-audit services tailored to our clients’ specific needs, enabling us to build a differentiated, trusted relationship with them.

We meet our clients’ most critical needs because of our distinctly qualified and talented professionals. We have rapidly increased our headcount over the past several years, employing over 2,200 personnel in 26 locations across the United States as of June 30, 2025. In addition, through Andersen Global, we have a global reach that gives us access to additional professionals worldwide. In an industry in which access to talent is a critical differentiator, we believe we benefit from long staff tenure and low attrition rates that help us maintain long-lasting client relationships. As of December 31, 2024, our average Managing Director tenure exceeded ten years, and our average client-facing non-partner attrition rate over the past three years, excluding involuntary terminations, was approximately 17% compared to the industry average of approximately 21%. This low attrition rate reflects our focus on investing in and retaining our talent. Since our founding, we have never implemented any broad-based layoffs, despite having operated through several periods of significant economic uncertainty.

We attract a highly diverse range of clients across the United States and internationally. As of June 30, 2025, we had performed services for over 11,300 client groups across the United States, representing an increase of 9% from June 30, 2024. Client groups will often comprise multiple client engagements with different entities or individuals, such as multiple subsidiaries of an entity, multiple principals within a single private equity fund or multiple individuals or trusts within a single wealthy family. Accordingly, we had over 20,600 client engagements in through the six months ended June 30, 2025 representing an increase of 15% from the six months ended June 30, 2024. During the six months ended June 30, 2025, we derived approximately 50% of our revenue from private client services, 35% from business tax services, 10% from alternative investment fund services and 5% from valuation services. We believe that our exceptional level of service and the expertise that we provide has enabled us to build long-lasting client relationships. In 2024, approximately 74% of our revenue came from client groups that have engaged our services for more than three years.

We have a history of achieving significant and long-term growth since our founding. Our revenue has grown from $639.1 million in 2023 to $731.6 million in 2024, and from $341.6 million for the six months ended June 30, 2024 to $384.1 million for the six months ended June 30, 2025. We benefit from strong unit economics as reflected by our operating margin which was 18% in each of 2024 and 2023, and was (14)% for the six months ended June 30, 2025 compared to 13% for the six months ended June 30, 2024. Our net income was $134.8 million and $118.7 million in 2024 and 2023, respectively, representing growth of 14% year-over-year. We had a net loss of $(45.4) million for the six months ended June 30, 2025 compared to net income of $46.9 million for the six months ended June 30, 2024, driven primarily by issuance of new profits interest units in the second quarter of 2025. Our Adjusted EBITDA Margin, which is a measure that is not calculated and presented in accordance with GAAP, was 20% in each of 2024 and 2023 and was 23% for the six months ended June 30, 2025 compared to 15% for the six months ended June 30, 2024. See the section titled “Management’s Discussion and Analysis of Financial Condition and Results of Operations—Non-GAAP Financial Measures” for the definition of Adjusted EBITDA Margin and a reconciliation of Adjusted EBITDA Margin to its most directly comparable GAAP financial measure.

 

116


Table of Contents

Our Differentiated Approach

We were founded in 2002 by a team of experienced leaders and partners of the former Arthur Andersen who had a vision for a professional services firm that would deliver advice that was tailored, relevant and impactful for clients. Today, over two decades later, we remain true to that vision, differentiating our services by offering specialized technical expertise, combined with practical advice, direct Managing Director involvement and access to international services through Andersen Global. These combined elements allow us to provide multidimensional, seamless service to our clients, who engage us to support them on their most complex, high-stakes matters.

Our operating model is powered by a widely recognized and strong firm culture based on shared values, integrated services offerings and investments in our people. Accordingly, our globally recognized brand enables us to attract and retain top talent which, in turn, reinforces client confidence. Our differentiated business is built on the following key drivers:

Our Firm Culture and Values

We have established a set of values that Andersen professionals are held accountable to and that define our culture: client service, collaboration and stewardship.

 

   

Quality Client Service. Our ambition is to set the standard for client service excellence. We achieve this by working with clients to understand their needs and deliver solutions that are relevant, practical and value-accretive. In doing so, we leverage the collective experience of our Managing Directors, many of whom have decades of real-world experience, aided by the fact that we do not have a mandatory retirement age. In addition, we operate a low Managing Director-to-professional operating model and high ratio of client-facing employees, resulting in greater direct Managing Director interaction, greater accountability for service delivery and timelier responsiveness to client needs.

Our ability to deliver quality client service is also supported by our investments in technology, particularly artificial intelligence (AI). By blending our thought leadership and industry expertise with capabilities from innovative technology vendors, we are able to enhance the accuracy, speed, and scalability of delivery across our tax advisory, valuation, and consulting offerings. Our focus on bringing together the best of human capital and technology enables us to deliver differentiated insights and outcomes for clients, while maintaining the high standards of quality and confidentiality that define our brand.

 

   

Collaboration and Teamwork. Our approach to collaboration and teamwork is founded on mutual trust and respect among colleagues. We have created a collaborative environment by encouraging open and transparent communications, being highly responsive and creating incentives that align Managing Director interests around sharing client relationships. By fostering collaboration and teamwork, we put our best resources in front of each client, regardless of practice area or geographic location.

 

   

Stewardship. Andersen professionals are entrusted with preserving our culture so that the firm thrives as a vibrant workplace, while also providing opportunities for future generations to pursue successful careers serving clients. In particular, stewardship at Andersen means taking an active role in nurturing the development of our people, and providing them with a work environment and resources that foster their growth. We actively encourage an environment of continuous learning, in which individuals are engaged in on-the-job training, whether as mentors or as apprentices, and which in turn rewards tenure and discourages employee turnover. We believe that our focus on stewardship supports our business by creating an environment in which our professionals can enjoy long and rewarding careers. As of December 31, 2024, our average Managing Director tenure exceeded ten years, and our average client-facing non-partner attrition rate over the past three years, excluding involuntary terminations, was approximately 17% compared to the industry average of approximately 21%.

 

117


Table of Contents

With our focus on these values, we have intentionally built a firm culture that is akin to that of a family-run business, while also building on the rich legacy and traditions of the former Arthur Andersen. By holding each other accountable for living up to our cultural standards, we believe we are positioned to continue delivering high-quality services to our clients.

A Globally Recognized Premium Brand

Rooted in decades of tradition, we believe that the Andersen brand remains one of the most globally recognized and respected names within the professional services industry and is a key differentiator, enabling us to:

 

   

Build a Culture of Excellence. The Andersen brand stands for a commitment to the highest standards of professionalism. Our professionals, many of whom trace their roots to the former Arthur Andersen, embody this culture at Andersen today. This commitment manifests itself in client services delivered in a manner that is clear, concise, concrete, convincing, practical and timely.

 

   

Accelerate Growth and Improved Profitability. Building on the name recognition of the former Arthur Andersen, the Andersen brand helps us acquire new high-quality clients. In addition to growing our client base, the Andersen brand has helped drive improved profitability. In 2024, we increased average revenue per employee by 9% year-over-year to approximately $335,000, which compares favorably to the industry average of approximately $230,000 in 2024.

 

   

Attract and Develop Top Talent. The Andersen brand has fueled our recruiting efforts and expansion. Andersen’s reputation for excellence and the highest standards of professionalism has helped strengthen our talent pipeline. In 2024, we had over 9,000 applicants for approximately 183 open associate and internship positions, representing a group of candidates from across over 900 universities and 24 countries. For the five-year period ended December 31, 2024, we attracted over 750 lateral hires with at least five years of experience, representing approximately 34% of our new employees per year.

Founding Member of Andersen Global, Enabling International Delivery at Scale

We are the founding member of Andersen Global, a Swiss association formed in 2013, which maintains and regulates the professional standards that its over 300 member and collaborating firms have agreed to uphold when delivering services to clients internationally. Andersen Global is an association of legally separate, independent firms and is one of the largest professional services affiliations in the world, with over 44,000 professionals and 2,900 partners operating in 182 countries as of June 30, 2025.

Since inception, Andersen Global has expanded significantly as member and collaborating firms have sought to align around the Andersen brand and the Andersen Global umbrella of shared cultural values. In 2024, Andersen Global added 65 new member and collaborating firms to the association. Our relationships with Andersen Global’s member and collaborating firms provide us with access to deep global tax, legal and financial expertise, complemented by on-the-ground understanding of local business practices and regulations. These relationships give us the ability to better service our U.S. clients internationally and serve as a channel for inbound referrals. While we were instrumental in founding Andersen Global and participate on its governing Board, including with our CEO and Chairman, Mark Vorsatz, currently serving as its Global Chairman, we do not have any equity interest in the association or any other member or collaborating firm, and the association does not otherwise have separate financial results from the member or collaborating firms.

Independence

We have made a deliberate decision not to provide audit or related financial statement attestation services. This means that we can offer our clients a comprehensive suite of non-audit services, tailored to their specific needs, without being subject to the auditor independence rules and other restrictions that impact many of our competitors.

 

118


Table of Contents

Integrated Services Platform Driving Our Multidimensional Business

In addition to our foundation as a leading tax practice, we have expanded our service offerings to include a broad array of capabilities. Our goal is to provide our clients with an integrated “one-stop shop” for their global advisory needs. We believe that this ability to bring multiple services lines together into a comprehensive set of offerings distinctly enables us to provide tailored, relevant solutions for each client. As a result, we deliver a broad and growing platform of advisory services, including, but not limited to:

 

 

LOGO

Focus on Training and Development to Attract and Retain High-Quality Talent

In addition to a widely recognized and strong firm culture and emphasis on mentorship, we bolster our talent retention efforts with significant investments in training and development to ensure that our professionals are equipped with the expertise needed to support our clients.

We have built a series of core structured training programs that provide critical technical skills, industry knowledge and updates on latest tax regulations so that our professionals can deliver leading insights. Our professionals benefit from a broad range of centralized in-person training sessions led by our experienced Managing Directors, including national and regional off-site training events, which provide them with opportunities to grow their subject matter expertise, prepare for managerial roles and responsibilities, and to build cross-functional networks throughout our firm.

 

119


Table of Contents

Beyond our internal programs, we have a partnership with the University of San Francisco (USF), which provides tailored programs for our professionals to earn Masters of Business Administration (MBA), Masters of Laws in Taxation (LLM) or Masters of Legal Studies in Taxation (MLST) degrees. We also offer comprehensive professional qualification support by providing resources to assist with the Certified Public Accountant (CPA) exams, the Chartered Financial Analyst (CFA) exams, bar exams and other professional certifications. These programs and resources are provided at no cost to our employees, conducted remotely and scheduled outside of peak workflow periods.

These investments in training underscore our commitment to stewardship. We believe that our emphasis on this core component of our culture has enabled us to deliver high levels of employee retention which, in turn, enhances our ability to deliver consistent client services.

Differentiated Thought Leadership

Our commitment to service excellence is supported by our ability to deliver highly relevant, insightful technical advice, informed by our thought leadership. Our position as a thought leader in our areas of practice is driven by our senior leaders, many of whom are subject matter specialists within their respective fields and are widely recognized as leading experts. For example, Andersen Managing Directors and professionals are the authors of widely regarded resources and reference materials, including foundational publications such as the Tax Economics of Charitable Giving and Income Taxation of Fiduciaries and Beneficiaries. In addition, our professionals are regularly invited to share insights at professional events as speakers and panelists. Our widely circulated For the Record newsletter provides timely updates on key developments in tax and finance to our clients. Additionally, through the recently launched Andersen Institute for Finance and Economics, which we refer to as the Institute, we provide critical thought leadership regarding far-reaching topics such as technological innovation, climate change and decarbonization, rising levels of public debt and geopolitical developments. Our team of experts who contribute to the Institute include eminent scholars who are actively engaged, either as board members or with Institute events. The direct involvement of these individuals further enhances our ability to provide cutting-edge insights and advice to our clients.

Our Integrated Services Offerings

Since our founding, our strategy has been to build the firm as a platform that seamlessly meets the tax and business needs of individuals and family offices, businesses and institutional clients. Our teams build long-term, trusted client relationships by delivering solutions that are both technically sophisticated and, most importantly, practical. Our primary services presently include:

 

   

Private Client Services. We serve as trusted advisors to some of the world’s most affluent families, family offices and high-net-worth individuals, addressing complex matters involving multigenerational wealth, charitable giving and trust and estate planning. Our Private Client Services practice encompasses a wide range of areas, including income tax planning, trust and estate planning, charitable giving, family office advisory, tax compliance, outsourced accounting and wealth management advisory.

 

   

Business Tax Services. We offer a broad range of scalable, integrated tax-related consulting and compliance services for businesses. Leveraging decades of experience, we help business enterprises manage their tax planning, compliance and reporting needs. Specifically, through our Business Tax Services practice, we offer the following services:

 

   

M&A Transaction Services. We support clients by advising on tax-efficient deal structures, reviewing quality of earnings reports, conducting tax due diligence and developing negotiation strategies that help preserve, enhance and create value during the transaction lifecycle.

 

   

State and Local Tax Services (SALT). Our nationwide SALT practice supports clients with state income tax planning and compliance, tax controversy, sales and use tax advisory, property tax advisory and unclaimed property and escheat services.

 

120


Table of Contents
   

International Tax Services (ITS). Our ITS practice helps multinational enterprises navigate the complexities of cross-border operations as their business models and supply chains evolve. These services include advice relating to tax-efficient structures for geographic expansion, as well as support with transfer pricing strategies, indirect transactions, financial reporting and risk management.

 

   

Tax Technology Automation (TTA). Our nationwide TTA practice assists enterprises with designing, developing and implementing technology platforms and information services to manage their tax functions more efficiently and accurately.

 

   

Alternative Investments. We provide distinct, integrated services specifically for investment funds across their lifecycle. These include support with designing fund structures, production of private placement memoranda, fund accounting and administration, and compliance requirements for funds, fund managers and investors. Our client base in this sector includes family offices, private equity funds, hedge funds, real estate funds, venture capital funds and funds-of-funds.

 

   

Valuation Services. We provide independent valuation analyses to support clients with their operational objectives and financial reporting requirements. Our specific Valuation Services include:

 

   

Tax Valuation. Our tax valuation and related advisory services help clients navigate tax laws and regulations related to asset valuation. We support clients with a variety of transaction-related compliance needs, including equity compensation; taxable reorganizations; purchase price allocations; inventory, real estate, machinery and equipment, intangible asset and goodwill valuations; net operating loss and built-in gains analyses; individual income tax needs such as charitable contributions; and estate and gift taxes.

 

   

Financial Reporting. We help clients comply with important regulatory, market and fiduciary requirements. Our financial reporting services include valuations for business combinations and periodic impairment testing of long-lived assets.

 

   

Fixed Asset and Real Estate Valuation. We provide integrated fixed asset and real estate valuations, with specialized expertise in machinery and equipment valuation, fixed asset reconciliation, cost segregation, real estate valuation and real estate consulting. Our services are used for a variety of purposes, including financial and tax reporting, income, gift and estate tax reporting, litigation and strategic assessments.

 

   

U.S. National Tax Office. In addition to discrete service offerings, our capabilities are enhanced by our team of dedicated U.S. National Tax (USNT) professionals. Our USNT office is comprised of senior, experienced professionals with deep technical expertise covering areas such as tax analysis, issue development, legislation monitoring and tax controversy. Many of our USNT professionals formerly held senior positions at the Internal Revenue Service (IRS), the U.S. Department of Treasury and leading law firms.

Our ability to deliver these integrated capabilities are further underpinned by our investments in advanced technology platforms and a growing commitment to implementing AI across our service offerings. These investments include software and systems to support our tax and valuation services, as well as a number of strategic alliances with leading third-party AI firms to access proprietary technologies and accelerate innovation across our service lines. In addition, we have entered into collaboration agreements with a number of additional firms offering distinctive AI solutions, further enhancing our ability to deliver market-leading capabilities and thought leadership to clients around the world.

 

121


Table of Contents

Industry Background and Market Opportunity

Demand for our services is driven by several ongoing trends, including:

 

   

Increasingly complex operating environment creating greater financial and operational uncertainty. Substantial movements of capital and talent are impacting how wealth and business strategies are formulated. According to the United Nations World Investment Report, foreign direct investment inflows over the past decade have averaged more than $1.5 trillion per year, creating an increasingly broad web of cross-border connections that have increased operational complexity. These flows of capital and talent have heightened operational risk, financial risk and complexity for investors and businesses. These challenges are exacerbated by shifts in geopolitical interests; trade policies, including tariffs; and migration patterns that have injected additional uncertainty into the business environment. In response, many businesses and investors are increasingly relying on advisors with the technical knowledge, practical experience and global expertise to help navigate these matters to achieve their financial and strategic objectives.

 

   

Frequent changes to tax policy and legislation that require organizations to regularly adapt business practices. As nations struggle to address fiscal challenges brought about by macro trends such as aging populations, digitization and climate change, the pressure on tax policy to generate sufficient revenue has increased significantly. As a result, in many countries, governments have focused on devising myriad revisions to tax laws, placing increasingly onerous tax compliance burdens on investors and businesses. For example, in the United States, the 2017 Tax Cuts and Jobs Act (TCJA) represented the most sweeping tax law change in over three decades including 86 provisions that modified, added to, or repealed tax policy, the impacts of which are still felt today. When taken in combination with international initiatives such as the Organisation for Economic Cooperation and Development’s (OECD) global minimum tax proposal, many organizations are finding it difficult to meet the challenges of ongoing compliance. As a result, individuals and organizations require the services of a trusted firm to monitor and adapt to changes in tax policy.

 

   

Limited internal organizational capabilities to manage a changing environment. Organizations are increasingly struggling to source the talent needed to manage the demands of a changing operating environment, a trend exacerbated by a shortage of qualified financial experts, including CPAs. According to the Bureau of Labor Statistics, in the United States over 340,000 CPAs left the profession between 2019 and 2023, creating staffing challenges for the many organizations that rely on accounting experts. In this environment, clients are increasingly seeking service providers with a reliable pool of trained, experienced and available professionals.

 

   

Convergence of finance, tax and legal matters require integrated client solutions. Finance, tax and legal matters are converging at an accelerating pace. This convergence means that many investors and businesses are seeking to engage a single firm, or a “one-stop shop,” that offers an integrated set of service offerings. This is particularly the case for corporate transactions, which may involve financial valuation, tax optimization and compliance with relevant corporate laws, as well as centralized coordination.

 

   

Independence and regulatory challenges that prevent service providers from effectively supporting clients. Despite growing demand for integrated services offerings, many larger providers, particularly those who offer audit and attestation services, often face both regulatory and independence challenges, which prevent them from providing a broader suite of services. In the United States, Section 201 of the Sarbanes-Oxley Act prohibits independent registered public accounting firms from providing certain non-audit services to their audit clients, including appraisal and valuation services, financial systems design and internal audit outsourcing. These restrictions, combined with conflicts-of-interest concerns, limit the ability of audit firms to fully support their clients. This creates a further hurdle for many companies to obtain specialized expertise needed to address complex tax and financial matters.

 

122


Table of Contents

Given these industry trends, we believe our ability to deliver a comprehensive range of offerings positions us well to address a significant and growing market opportunity. The foundation for this market opportunity lies in our core competency of tax advisory services, in which we have built a differentiated practice over the past two decades. According to IBISWorld’s Analysis of Tax Advisory Services, this market alone represented an annual opportunity in the United States of $60 billion in 2024.

Beyond this core market opportunity, our broader financial advisory services offerings, particularly in valuation and financial reporting services, provide additional avenues for further growth. According to IBISWorld, the combined annual market for broader non-audit related financial advisory and valuation services in the United States was $44 billion in 2024. In addition to these opportunities, we believe our expansion into broader consulting services via our relationship with Andersen Consulting will provide the opportunity to unlock significant new market opportunities to continue to grow our business. According to IBISWorld, the annual market for consulting services, including corporate strategy, organizational design, process and operations management, among others, represented a combined opportunity of $392 billion in 2024 in the United States alone.

We expect our market opportunity to continue to grow as we expand the range of services that we offer, including via our relationship with Andersen Consulting. In addition, we expect the growth of our market opportunity to accelerate as we continue to expand our global presence through our involvement with Andersen Global and enter new international markets.

Our Growth Strategies

We believe that our financial performance directly reflects our differentiated approach and that our commitment to maintaining our culture of client service, collaboration and stewardship will support further growth in the future. We believe we are in the early stages of addressing our substantial market opportunity and we intend to execute on several growth strategies, including:

 

   

Expand work with existing clients. We intend to continue expanding our relationships with existing clients by maintaining high service levels and, when appropriate, by recruiting experienced professionals who can provide additional services. Our core values of client service and collaboration have yielded a track record of expanding work with clients after an initial engagement. For example, since the commencement of their respective engagements with us, our ten largest client groups in 2024 have grown their aggregate contribution to our revenue by 5.3 times. The number of client groups that had a minimum annual spend of over $250,000 grew from 524 to 629 from 2023 to 2024. Leveraging our core value of superior client service, we intend to continue to seek opportunities to expand relationships with existing clients.

 

   

Attract new high-quality clients. As of June 30, 2025, we had over 11,300 client groups and over 20,600 client engagements, and we believe we have a significant opportunity to continue to further expand our client base. We have established ourselves as a leader within the tax and financial advisory sectors in the United States and believe our strong reputation for service excellence, our highly skilled multidisciplinary teams and our integrated cross-functional capabilities will continue to position us to win new clients going forward. Furthermore, the Andersen brand continues to be a valuable driver of business demand, with many clients associating the Andersen brand with professionalism and service excellence. We intend to invest in marketing initiatives to further strengthen our brand awareness among potential clients, providing us with additional opportunities to attract new clients.

 

   

Expand and add new service offerings. Our differentiated approach has helped to establish our reputation as a leading provider for tax and financial advisory services. We believe our strong reputation will help us to significantly expand the scope and scale of our service offerings. For example, we plan to target expanding the scope of our services in the near-term in areas including consulting, investment banking, global mobility and international legal services. We also believe that Andersen Consulting remains one of the most widely recognized and respected legacy brand names in

 

123


Table of Contents
 

professional services. We believe our relationship with Andersen Consulting will enable us to rapidly scale our ability to offer a broader range of consulting services globally. In addition to our near-term plans for expanding consulting services, we plan to continue evaluating expansion opportunities in areas where we have the potential to gain additional market share and become a leader in that area.

 

   

Inorganic growth opportunities. We intend to continue to identify, evaluate and pursue potential acquisition targets selectively. We intend to pursue acquisitions of complementary businesses where we believe there is a strong cultural fit, as evidenced by alignment with our core values. While we will continue to be selective in our approach to acquisitions, we believe there is a strong pipeline of inorganic opportunities, particularly as we look to expand our geographic footprint and consulting practice, both domestically and internationally.

 

   

Expand business internationally. We intend to continue leveraging the Andersen brand’s strong global recognition and association with the highest standards of professionalism and service excellence to open new opportunities outside the United States. For example, we believe our relationship with Andersen Global, as well as the Andersen Consulting brand, provide us with clear opportunities to expand our international presence, both through closer partnership with member and collaborating firms and through future acquisitions.

Our Clients

As of June 30, 2025, we had a broad and diverse client base of over 11,300 client groups across the United States, and over 20,600 client engagements. Our clientele includes individuals, wealthy families, businesses, and institutional clients, demonstrating our ability to address a broad spectrum of needs across a multifaceted set of stakeholders.

Our business and investment fund client base is distributed across a wide range of industries, including financial services, consumer products, healthcare, hospitality, manufacturing, pharmaceutical and biotech, private equity, real estate, technology, and venture capital. This diversity supports the resilience of our business, as we are not reliant on one single set of clients or industry sector.

Because of our broad and diverse client base and the range of industries that we serve, we benefit from low client concentration. For example, our ten largest client groups combined accounted for approximately 5% of our revenue in each of 2024 and 2023. Our financial performance is further supported by the loyalty of our clients based on the quality of the long-term relationships we have built and the highly recurring nature of the services that we provide. In 2024, approximately 74% of our revenue was from client groups who have been doing business with us for over three years.

Our People and Human Capital Resources

To deliver our differentiated services, we rely on a team of highly qualified experts who are well-positioned to address our clients’ most complex challenges. We have assembled a multidisciplinary talent base of over 2,200 employees in 26 locations across the United States as of June 30, 2025. Additionally, our relationship with Andersen Global provides us with access to over 42,000 additional professionals across nearly 900 offices in 182 countries as of June 30, 2025, enabling us to better serve clients across the globe.

Our differentiated talent strategy, informed by our cultural focus on stewardship and client service, is characterized by a low Managing Director-to-professional operating model and high ratio of client-facing employees. As of June 30, 2025, we had 288 revenue-generating Managing Directors and 1,536 revenue- generating professionals, representing a revenue-generating Managing Director-to-professional ratio of approximately 1-to-5. Across our broader employee base, 83% of our 2,220 employees were classified as revenue-generating as of June 30, 2025, while the remainder provide support to our client-facing teams in operational functions.

 

124


Table of Contents

We focus on bringing multidisciplinary teams to our client engagements to support them across their most complex financial and tax matters. These teams are often composed of individuals with backgrounds in accountancy, data science, economics, law and management consulting, reflecting the breadth of the services that we offer. Our professionals are also highly qualified in their respective fields. Client-facing professionals at manager level and above are typically required to attain and maintain professional licensure in their respective services. As of June 30, 2025, 87% of these professionals held professional licenses such as CPAs, CFAs, EAs, LLMs or JDs. In addition, 54% of these professionals held advanced degrees.

None of our employees are represented by a labor union or subject to a collective bargaining agreement. We have not experienced any work stoppages due to employee disputes, and we believe our relationship with our employees to be good.

Diversity

Our dedication to diversity is a crucial element in building a culture that reflects our values of stewardship and transparency. To support these objectives, we have undertaken a number of diversity initiatives, including establishing employee resource groups known as Affinity Circles. These groups, based on shared missions, interests, social identities or life experiences, bring together our diverse employee base. Our Affinity Circles, which include Pride at Andersen, People of Color and Allies, Veterans Resource Network and The Golden Hour, reflect our diverse workforce and help promote employee development, a sense of belonging and cultural awareness across Andersen.

We also place a strong emphasis on diversity in our recruiting efforts by collaborating with schools, professional societies and programs such as Hiring Our Heroes, the National Association of Black Accountants (NABA), and the Association of Latino Professionals for America (ALPFA) to build a diverse workforce. The success of these initiatives is evident in the demographic composition of our employee base. Today, approximately 3% of our professional services team identify as Black or African American, 28% as Asian and 10% as Hispanic or Latinx. Furthermore, 48% of our professionals are women and 31% of our Managing Directors are women. These figures underscore our ongoing commitment to fostering a diverse and inclusive environment where all employees can thrive.

Attracting Talent

We are focused on attracting talent to our organization who reflect the professional standards associated with Andersen and who recognize the importance of our culture and values. To achieve these aims, we focus on recruiting the brightest talent from leading academic institutions around the globe, while simultaneously focusing on cultural fit when making hiring decisions. We have made significant investments in our campus recruiting initiatives to develop a healthy talent pipeline. We have also established a structured internship program to provide valuable practice experience for prospective employees. In 2024, we had over 9,000 applicants for approximately 183 open associate and internship positions, representing a diverse and talented group of candidates from 900 universities and 24 countries.

We have also made significant efforts to attract talented experienced professionals who continue to expand our ability to enter new markets and establish new service lines. We have a strong track record of successfully recruiting lateral candidates to our business, many of whom have a relationship with the former Arthur Andersen. For the five-year period ended December 31, 2024, we attracted over 750 lateral hires with at least five years of experience, representing approximately 34% of our new employees.

To attract these lateral hires, we rely on a multifaceted approach including leveraging our internal recruiting teams, employee referrals, external recruiting agencies and client referrals. Our internal sources have been effective in supporting our lateral hiring objectives, with 47% of our lateral hires in 2024 coming through internal recruiting efforts, while an additional 27% were sourced through employee referrals, reflecting an efficient talent sourcing pipeline.

 

125


Table of Contents

Developing Talent

We emphasize training and development programs for our employees through both a carefully designed training curriculum as well as continuous on-the-job experience. This approach is integral to maintaining the high standards of service that our clients expect. Our training initiatives include:

 

   

Training for New Hires: All new hires receive extensive onboarding, often delivered directly by current Managing Directors at the firm, to help them integrate into our culture and to position them to deliver consistently excellent client service.

 

   

Professional Qualification Support: We provide our professionals with the resources needed to prepare for CPA exams, CFA exams, bar exams and other professional certifications, which are crucial for their career advancement.

 

   

Core Structured Training: We provide a series of structured training sessions for our professionals as they advance in their careers that enable them to build their technical skills as well as industry and regulatory knowledge. We also offer off-site training events conducted at regional and national levels to help our professionals build their workplace networks and prepare for managerial roles and responsibilities.

 

   

Partnership with University of San Francisco (USF): Through our partnership with USF, we provide our employees with access to MBA, LLM and MLST programs tailored specifically for our professionals, and funded by us.

Professional development through mentorship is another cornerstone of our talent development strategy. Our Managing Directors are held accountable during performance reviews for mentoring team members and fostering an environment of growth and support. Every employee has the opportunity to participate in our mentorship program, utilizing our internal Mentor Finder tool to connect with potential mentors based on criteria such as location, job title, Affinity Circle affiliation and interests. This tool supports building relationships that are tailored to individual needs and career goals, enhancing the personal and professional growth of our team members. As of December 31, 2024, we had over 800 mentors and over 1,700 mentees participating in the program, representing over 90% of our employee base.

Retaining Talent

We aim to create a workplace where our employees can build long-lasting and rewarding careers at Andersen. With our emphasis on stewardship and focus on building an environment that is similar to that of a family business, we seek to build a workplace in which each employee is valued, helping reduce voluntary attrition. We also have implemented formal incentive programs specifically designed to retain employees. The success of these initiatives has resulted in strong employee retention rates compared to industry benchmarks, with our average client-facing non-partner attrition rate over the past three years, excluding involuntary terminations, being approximately 17% compared to the industry average of approximately 21%.

We rely on the experience of our Managing Directors and professionals to deliver our client services and have actively sought to extend the tenure of our most knowledgeable team members to support the quality of our offerings. As of December 31, 2024, 47% of our employees have been with our firm for three years or more, while our average Managing Director tenure exceeds ten years. This distribution highlights our ability to retain experienced talent while integrating newer employees to adapt to changing market conditions and drive future success. Our ability to retain our senior professionals and Managing Directors is, in part, supported by the fact that we do not impose a mandatory retirement age, enabling our team members to pursue lengthy and fulfilling careers at our firm. In addition, we take a considered approach to managing involuntary attrition across our business. Since our inception, due to the stable nature of our business, we have never undergone any reductions in force programs or layoffs. We believe that these initiatives support employee longevity, help maintain institutional knowledge and allow us to create long-term, trusted relationships with our professionals, Managing Directors and clients, further enhancing our firm’s reputation and success.

 

126


Table of Contents

Sales and Marketing

We have a history of achieving significant and long-term growth since our founding in 2002. The success of our approach is reflected in our consistent growth to date, having delivered a revenue CAGR of 15% since 2003, the first full fiscal year following our formation, through December 31, 2024, and a net income CAGR of 24% since 2009, the first full fiscal year following our management buyout from HSBC, through December 31, 2024. This performance is, in part, a testament to the strength of our value proposition, the high quality of service we deliver and the recognition of our brand, which have enabled us to scale efficiently without significant investment in sales and marketing to date.

Sales

Our sales efforts are led by our revenue-generating Managing Directors. They lead our highly skilled multidisciplinary teams to pitch for, and win, new business by leveraging their deep expertise in tax and financial advisory services, and our strong reputation for service excellence. As of June 30, 2025, we had 288 revenue-generating Managing Directors at our firm, all of whom are directly involved in sales and business development activities. In addition to our Managing Director-driven direct sales efforts, we also benefit from a number of additional sales channels including inbound inquiries and referrals. These inbound inquiries are often driven by broader awareness of our business, supported by the Andersen brand, and by positive word of mouth from our existing clients. Our primary referral channels include existing clients and service providers that we partner with, including mergers and acquisitions providers, wealth advisors and law firms, who help support our robust sales pipeline.

Our sales efforts are further supplemented by our relationship with Andersen Global, which generates referrals and client introductions from international member and collaborating firms. As Andersen Global has expanded, we have also benefited from network effects that have created a growing pipeline of sales opportunities with an international component. We expect this to continue as the number of Andersen Global member and collaborating firms continues to grow over time.

In addition to winning new business, our sales efforts are focused on deepening existing client relationships by broadening the scope of our ongoing engagements and identifying additional services aligned with our clients’ evolving needs. We pursue a targeted strategy to introduce new services to existing clients, ensuring we deliver the full value of the Andersen platform on each engagement. As we continue to expand our service offerings, we selectively pursue areas where we can create meaningful value for our clients.

Marketing

Central to our marketing strategy is the strength of the Andersen brand, which we believe is synonymous with the highest standards of professionalism and service excellence. This brand provides our firm with strong name recognition and drives awareness of our offerings among prospective clients, many of whom have prior affiliations with the former Arthur Andersen, either as clients or employees.

To continue building on the strength of the Andersen brand we have made targeted investments in marketing. For example, we selectively sponsor key industry events and professional organizations that align with our mission and values. We are currently a Platinum Level Sponsor of the Tax Executives Institute and our professionals are frequent speakers at the Practicing Law Institute, American Bar Association, Council on State Taxation and other professional organizations which help us maintain a strong, visible presence in the professional tax community.

Our marketing efforts are also supported by our thought leadership initiatives. Publications, such as our widely distributed periodical For the Record, reinforce awareness of our expertise and help promote our service offerings. Through the work of the Andersen Institute for Finance and Economics, we also publish material that builds our credibility on critical topics regarding economic and public policy. We intend to invest further in marketing programs that drive awareness among potential clients and reinforce the strength of the Andersen brand.

 

127


Table of Contents

Competition

We operate in a highly dynamic market and on the basis of a number of factors, including depth of client relationships, industry knowledge, transaction execution skills, our range of services, innovation, reputation and price. We face competition from a range of organizations and service providers on national, international and regional bases. Our primary competitors include:

 

   

Large, global full-service financial advisory and consulting firms such as Deloitte & Touche LLP, Ernst & Young LLP, KPMG LLP, and PricewaterhouseCoopers LLP.

 

   

Other accounting and advisory practices, such as Grant Thornton Advisors LLC and RSM US LLP.

 

   

Boutique and specialized tax advisory firms.

 

   

Local providers in the tax, legal, financial advisory and consulting markets internationally.

 

   

In-house tax and accounting departments of our clients and potential clients.

Some of our competitors have significantly more financial resources, a larger national or international network or presence, larger professional staffs and greater brand recognition than we do. Some have lower overhead and other costs and can compete through lower-cost service offerings, and may have the resources to make strategic acquisitions more quickly than we do. We could experience additional competition as we expand our service offerings, enter new geographic markets and acquire businesses in the future.

We believe that our widely recognized and strong firm culture and values, combined with our globally recognized premium brand, integrated service platform and independence relative to traditional audit firms, provide us with strong and sustained differentiation from our competition.

Facilities

Our corporate headquarters are located in San Francisco, California, where we lease approximately 53,000 square feet of office space. Our headquarters lease was entered into in May 2018 and expires in July 2030, with a right to renew the initial term for two consecutive renewal terms of five years each. As of December 31, 2024, we leased office space across the United States in over 25 locations. We may procure additional space as we add employees and execute our business strategy. We believe that our facilities are adequate for our current needs and anticipate that suitable additional space will be readily available to accommodate any foreseeable expansion of our operations.

Intellectual Property

We rely on a combination of intellectual property laws, confidentiality procedures and contractual provisions to protect our intellectual property. We require employees to sign written agreements at the start of their employment with us. These agreements generally require any confidential or proprietary information disclosed by us to remain confidential.

Our most important trademarks are the “Andersen” wordmark and our “Door” logo, which are registered in the United States and certain foreign countries. In the United States, the “Andersen” wordmark and our “Door” logo trademark registrations expire in October 2029 and November 2026, respectively. These trademark registrations can be renewed for successive ten-year terms, and we intend to renew these registrations for as long as we continue to use these trademarks. In foreign countries, our rights in those trademarks will continue in force, according to local regulation, until the end of the applicable registration periods, at which time we can and intend to renew the registrations for additional terms. These trademarks represent a reputation built over decades and are integral to our ability to attract clients, recruit top-tier talent, and maintain our competitive position. We offer licenses to member firms of Andersen Global to use certain of our registered trademarks in exchange for a license fee of 2% of the increase of the member firm’s consolidated net revenue for each calendar year, which is

 

128


Table of Contents

payable annually so long as a firm continues as a member of Andersen Global. Additionally, we require each partner firm of Andersen Consulting to enter into trademark license agreements with us to use certain of our registered trademarks in exchange for a license fee of 2% of the increase in the Andersen Consulting partner firm’s consolidated net revenue for each year, which is payable annually so long as a firm continues as a partner firm of Andersen Consulting. We do not believe that any individual intellectual property right, other than our rights in the “Andersen” wordmark and logo, is material to our business. Our services are not generally dependent upon patent protection.

Legal Proceedings

We are currently involved in, and may in the future be involved in, actual and threatened legal proceedings, claims, investigations and government inquiries arising in the ordinary course of our business that cover a wide range of matters, including errors and omissions, intellectual property, data privacy and data protection, torts, securities, labor and employment and contractual rights.

Although the results of the actual and threatened legal proceedings, claims, investigations and government inquiries in which we currently are involved cannot be predicted with certainty, we do not believe that there is a reasonable possibility that the final outcome of these matters will have a material adverse effect on our business or financial results. Regardless of the outcome, however, litigation can have an adverse impact on us because of defense and settlement costs, diversion of management resources, harm to our reputation and brand and other factors.

For additional information on risks relating to litigation, see the sections titled “Risk Factors—Risks Related to Our Business, Operations and Industry—If we were to be held liable for alleged errors, omissions, illegal practices or other misconduct in providing our services to clients, our brand and reputation could be harmed and we could incur significant costs, which may exceed available insurance, if any, and which could harm our business” and “Risk Factors—Risks Related to Our Business, Operations and Industry—Adverse judgments or settlements in legal disputes could result in monetary damages or injunctive relief that could damage our reputation and materially affect our results of operations.”

 

129


Table of Contents

MANAGEMENT

Executive Officers and Directors

The following table sets forth certain information with respect to Andersen Group Inc.’s executive officers and directors, after giving effect to the reorganization transactions, including their ages as of    , 2025. We intend to appoint additional directors prior to the completion of this offering.

 

Name

  

Age

    

Position(s)

Executive Officers and Employee Directors

     

Mark Vorsatz

     70     

Chief Executive Officer and Chairman of the Board of Directors

Neal Livingston

     62     

Chief Financial Officer

Daniel DePaoli

     57     

Country Managing Director

Peter Coscia

     59     

East Regional Managing Director

William Deckelman

     67     

Chief Legal Officer

Joseph Karczewski

     68     

Director Nominee

Dorice Pepin

     66     

Director Nominee

Non-Employee Directors

     

Robert V. Gunderson, Jr.(2)(3)

     73     

Lead Independent Director

John Joyce(1)(2)

     71     

Director

John Nicolai(1)(2)

     76     

Director

Ronald L. Olson(3)

     84     

Director

 
(1)

Member of the audit committee.

(2)

Member of the compensation committee.

(3)

Member of the risk committee.

Executive Officers and Employee Directors

Mark Vorsatz has been the Chief Executive Officer and the Managing Director of our Private Client Services practice since co-founding Andersen in 2002, and has been a member of Andersen Group Inc.’s Board of Directors and Chairman since April 2025. Mr. Vorsatz has also been the Chairman of Andersen Global since 2013 and Chairman of the boards of directors of MDM and MDI since January 2025. Mr. Vorsatz has been instrumental in the formation of Andersen’s worldwide presence, spearheading the establishment and expansion of Andersen Global into more than 500 locations across the world. In addition to his management responsibilities as Global Chairman and CEO, Mr. Vorsatz continues to provide tax services, working exclusively with individuals in the design and implementation of customized income tax and estate planning solutions. Mr. Vorsatz has also served as the Chairman of the Andersen Institute for Finance and Economics since 2023 and on the board of directors of several privately held companies. Prior to founding Andersen, Mr. Vorsatz joined Arthur Andersen in 1979, and served as Partner from 1987 until 2002. Mr. Vorsatz holds an A.B. in Political Science and Economics from Stanford University and a J.D. from University of California, Hastings College of Law. We believe Mr. Vorsatz is well qualified to serve as a director because of his substantial leadership and management experience, his role as a co-founder of Andersen and his significant involvement since our inception, and his extensive understanding of the tax and financial industry.

Neal Livingston has been Andersen’s Chief Financial Officer since January 2025 and Andersen Group Inc.’s Chief Financial Officer since April 2025. Prior to joining Andersen, Mr. Livingston served as the Global Chief Financial Officer for Freshfields, an international law firm, leading the firm’s finance division on a global scale from November 2021 until December 2024. From October 2016 until October 2021, Mr. Livingston was the Global Chief Financial Officer at Dentons, one of the largest international law firms in the world, overseeing all aspects of the firm’s global strategic and operational finance functions. While at Dentons, Mr. Livingston was

 

130


Table of Contents

also a member of the Global Management Committee and Global Board. Before entering the legal sector, Mr. Livingston primarily worked in banking, including leadership and management roles at the Commonwealth Bank of Australia from 2013 until 2016, the Royal Bank of Scotland from 2011 until 2013, Standard Chartered Bank between 2006 and 2011, Andersen Worldwide from 1992 until 2004 and Bank of America between 1988 and 1992. Mr. Livingston holds a B.A. in Business Administration from University of Brighton and an M.B.A. from UNC Charlotte Belk College of Business.

Daniel DePaoli has been with Andersen since 2002, serving in various leadership roles, and most recently as our Country Managing Director and Regional Managing Partner for North America since 2016. Mr. DePaoli oversees a significant portion of our operations and continues to provide private client services, specializing in tax consulting and compliance for individuals. Prior to joining Andersen, Mr. DePaoli worked at Arthur Andersen from 1990 until 2002, where he became Partner in 2001. Mr. DePaoli holds a B.A. in Economics from Hamilton College and an M.S. in Accounting from University of Hartford.

Peter Coscia has been Andersen’s East Regional Managing Director since January 2024, overseeing the provision of comprehensive tax services across the U.S. eastern region and Caribbean. Mr. Coscia has also served as a member of the boards of directors of MDI and MDM since 2018. Mr. Coscia has served in various leadership positions at Andersen since 2002, including Managing Director of the Metro New York office from May 2018 until December 2023. Prior to Andersen, Mr. Coscia worked as a Senior Tax Manager at Deloitte Tax, LLP in 2002 and at Arthur Andersen from 1991 until 2002. Mr. Coscia holds a B.B.A. in Public Accounting from Pace University and a J.D. from Brooklyn Law School.

William Deckelman has been Andersen’s Chief Legal Officer since January 2025. From July 2024 through December 2024, Mr. Deckelman served as Executive Vice President of the Howard Baker Forum, an organization that facilitates a variety of public policy programs and research projects, and a Senior Public Policy Advisor/Of Counsel at the law firm, Baker Donelson. Between 2008 and March 2024, Mr. Deckelman was the Executive Vice President and General Counsel of DXC Technology Company and its predecessor, a multinational information technology services and consulting company. Prior to joining DXC, Mr. Deckelman held various general counsel and in-house legal positions at several information technology companies, including Affiliated Computer Services, Inc., Electronic Data Systems Corporation and MTech Corp., and worked as an associate at Winstead PC and, later, as a partner at Munsch Hardt Kopf & Harr, PC, both of which are Texas-based law firms. Throughout his career, Mr. Deckelman has served on a number of advisory boards and as a member of the board of directors of BriefBox Technology, an enterprise legal software company. Mr. Deckelman holds a B.A. in Political Science and an M.B.A. from Arkansas State University, a J.D. from University of Arkansas School of Law, an L.L.M. from Georgetown University Law Center, and an Executive L.L.M. from The London School of Economics and Political Science.

Joseph Karczewski is expected to serve on Andersen Group Inc.’s Board of Directors prior to the completion of this offering. Mr. Karczewski has been with Andersen since 2006 and currently serves as a Managing Director, as a member of Andersen Global’s Board of Directors, and as a member of the boards of directors of MDM and MDI. During his time at Andersen, Mr. Karczewski has held various leadership roles and continues to provide federal tax planning services for private equity firms, private and public companies and families. Prior to joining Andersen, Mr. Karczewski served as a Tax Partner at KPMG LLP from 2003 until 2006, and between 2002 and 2003, Mr. Karczewski was a principal at Lake Capital LLC, a private equity firm. Mr. Karczewski also held several roles at Arthur Andersen between 1983 and 2002, including as a World Wide Partner starting in 1993 and as the Market Leader for the Chicago Office’s Technology, Media and Communications industry beginning in 2001. Mr. Karczewski holds a B.B.A. in Public Accounting from Loyola University Chicago and a J.D. from DePaul University College of Law. We believe Mr. Karczewski is well qualified to serve as a director based on his extensive leadership background and substantial experience in the tax and financial industry.

 

131


Table of Contents

Dorice Pepin is expected to serve on Andersen Group Inc.’s Board of Directors prior to the completion of this offering. Ms. Pepin has been with Andersen since 2007 and has served as Regional Managing Director for the Central Region since March 2023, overseeing the provision of comprehensive tax services and assisting clients with planning for the effects of business acquisitions, reorganizations, tax examinations and changes in tax law for multistate and multinational business operations. Since January 2024, Ms. Pepin has also served as a member of the CEO Nominating Committee, and since 2017, as a member of Andersen Global’s Board of Directors and a member of its Partner Admissions Committee. While at Andersen, Ms. Pepin has held various roles, including as a non-board member of the Compensation Committee of Andersen Tax LLC from 2010 until 2014 and as the State and Local Tax Client Group Leader from 2009 until 2019. Prior to joining Andersen, in 2004, Ms. Pepin co-founded True Partners Consulting, a tax compliance consulting firm, and served as a founding partner until 2006. Ms. Pepin also worked as a Partner at Deloitte Tax, LLP from 2002 until 2004 and at Arthur Andersen from 1987 until 2002. Ms. Pepin holds a B.S.C. in Accountancy and an M.S.T. in Taxation from DePaul University. We believe Ms. Pepin is well qualified to serve as a director due to her significant leadership experience and demonstrated expertise in the tax and financial industry.

Non-Employee Directors

Robert V. Gunderson, Jr. has been a member of Andersen Group Inc.'s Board of Directors since July 2025. Mr. Gunderson is a founding partner and Chairman Emeritus of the law firm of Gunderson Dettmer Stough Villeneuve Franklin & Hachigian, LLP, where he practiced from 1995 through December 2021. Gunderson Dettmer is an international law firm focused on the innovation economy with over 350 lawyers and over $500 million of revenue for the year ended December 31, 2024. Gunderson Dettmer has been ranked as the #1 venture capital law firm globally by PitchBook since 2014. Mr. Gunderson is a Fellow of the American College of Governance Counsel. Mr. Gunderson has been a director of a number of public companies, including, most recently, Theravance Biopharma, Inc. from 2013 to September 2021, and numerous private companies over the past 30 years. Mr. Gunderson holds an M.A. in Philosophy from Stanford University, an M.B.A. from The Wharton School, University of Pennsylvania, and a J.D. from The University of Chicago, where he was Executive Editor of The University of Chicago Law Review. Mr. Gunderson’s bar memberships are currently inactive. We believe Mr. Gunderson is well qualified to serve as a director based on his demonstrated leadership in his field, his understanding of the professional services field, his expertise in corporate governance matters, his knowledge of financial and financing matters and his board experience.

John R. Joyce has been a member of Andersen Group Inc.'s Board of Directors since July 2025. Mr. Joyce is the former Chief Financial Officer of IBM, where he held various leadership and management positions between 1977 and 2007, including as President of Asia Pacific and Head of Global Services. During his time at IBM, Mr. Joyce was instrumental in the successful reengineering of IBM’s worldwide business. From 2005 until 2010, Mr. Joyce served as Managing Director of Silver Lake Partners, one of the world’s largest technology focused private equity funds, where he was also a member of the firm’s investment committee and a leader of the firm’s value creation team. Between 2010 and 2014, Mr. Joyce was the Chief Financial Officer and Vice Chairman at Silver Spring Networks, Inc., a utility management technology solutions company (acquired by Itron Networked Solutions, Inc.), and from 2014 until 2018, Mr. Joyce was the Chief Financial Officer and Vice Chairman at Kony, Inc., a digital banking development platform provider, prior to its acquisition by Temenos AG. Mr. Joyce has also served on the boards of several public companies, including Gartner, Inc. from 2005 until 2009, Avago Technologies Limited (now Broadcom) from 2005 until 2010, and Hewlett-Packard Company from 2007 until 2011, as well as the boards of private companies, including Globality, Inc., an autonomous sourcing company, since 2015. Mr. Joyce currently serves as the Vice Chairman of IB Acquisition Corp., and as the Executive Chairman at NetX, a global venture capital fund, and as a member of the board of directors of Futureverse, which is a portfolio company of NetX. Mr. Joyce holds a B.S. in Administrative Sciences from Montclair State University and an M.B.A. from Fairleigh Dickinson University. We believe Mr. Joyce is well qualified to serve as a director due to his extensive financial leadership and board experience.

 

132


Table of Contents

John F. Nicolai has been a member of Andersen Group Inc.'s Board of Directors since July 2025. Mr. Nicolai is a former Managing Member of Greer Anderson Capital, an investment advisory firm, from 2012 until 2016. Between 1974 and 2011, Mr. Nicolai held various positions at Ernst & Young. While at Ernst & Young, Mr. Nicolai was admitted as a Partner in 1983, served as the Partner in Charge of the International Tax Practice from 1985 until 1994, and as Managing Partner of the San Francisco Office, one of Ernst & Young’s largest offices, between 1995 and 2000. Additionally, Mr. Nicolai also served as the Far East Area Managing Partner of Tax, participating as a leading member of Ernst & Young’s expanding global tax strategy, from 2001 until 2007. Between 2008 and 2009, Mr. Nicolai was the Area Managing Partner, responsible for the integration of the Far East Country Practice, which consisted of efficiently combining the operations, practices and services across countries in the Eastern Hemisphere. Until his departure from Ernst & Young in 2011, Mr. Nicolai served as a consultant for the Far East Area Practice. Mr. Nicolai also has significant experience working as a trustee, including his service on the University of San Francisco (USF) Board of Trustees from 2002 until 2011, and from 2012 until 2022, including as Chairman of the Board of Trustees from 2019 until 2022. Mr. Nicolai currently serves as a trustee emeritus on the Finance Committee and Investment Committee of USF since 2023, and has been a trustee for two private charitable foundations since 2011. Since 2016, Mr. Nicolai has worked as an independent director and trustee of JF Nicolai Consulting, which provides advisory services to family offices and private foundations. Mr. Nicolai holds a B.S. in Accounting from the University of San Francisco. We believe Mr. Nicolai is well qualified to serve as a director due to his expertise and understanding of the financial and tax service industry and his demonstrated experience in global management and operating efficiencies.

Ronald L. Olson has been a member of Andersen Group Inc.’s Board of Directors since July 2025. Mr. Olson served as a director of Berkshire Hathaway from 1997 until May 2025. For more than the past five years, he has been a partner in the law firm of Munger, Tolles & Olson LLP. He is also a Trustee of Western Asset Trusts, a Trustee of California Institute of Technology. Mr. Olson was also a director of Provivi, an emerging crop protection company, from 2017 until April 2024, and of Graham Holdings Company from 2003 until May 2017. We believe Mr. Olson is well qualified to serve as a director based on his demonstrated leadership in his field, his understanding of the professional services field and his expertise in legal issues and corporate governance as a partner of a law firm and as a former director of public corporations.

Family Relationships

There are no family relationships among any of our executive officers or directors.

Controlled Company Status

After completion of this offering and the reorganization transactions, Aggregator will hold   % of the combined voting power of our outstanding capital stock (or   % of the combined voting power of our outstanding capital stock if the underwriters exercise their over-allotment option in full). Aggregator will therefore have the ability to determine all matters requiring approval by our stockholders, including the election of our directors, amendment of our governing documents, and approval of certain major corporate transactions. Because Aggregator will control a majority of the voting power of our outstanding capital stock, Andersen Group Inc. will be a “controlled company” within the meaning of the NYSE corporate governance standards. Under these corporate governance standards, a company of which more than 50% of the voting power for the election of directors is held by an individual, group or another company is a “controlled company” and may elect not to comply with certain corporate governance requirements, namely the requirements to have a majority of directors be independent, to have a compensation committee and to have an independent nominating function. Following this offering, we intend to have a majority of our board of directors be independent and to have an independent compensation committee in addition to an independent audit committee. While our compensation committee will be fully independent, certain actions typically taken by a compensation committee under the NYSE rules will instead be taken by the full board in reliance on the “controlled company” exemption, including that our full board of directors will determine and approve our CEO’s compensation, based on recommendations from our compensation committee. In addition, we do not intend to have a nominating committee. The typical functions of

 

133


Table of Contents

this committee will be addressed by our full board of directors. For as long as the “controlled company” exemption is available, our board of directors in the future may not consist of a majority of independent directors and may not have an independent nominating committee or compensation committee. As a result, you may not have the same protections afforded to stockholders of companies that are subject to all of the NYSE rules regarding corporate governance.

Board Composition

The business and affairs of Andersen Group Inc. are managed under the direction of our board of directors. Our board of directors currently consists of five members, and we expect it will consist of seven members prior to the completion of this offering. The number of directors will be fixed by our board of directors, subject to the terms of our amended and restated certificate of incorporation and amended and restated bylaws as each are in effect after this offering. Each of our current directors will continue to serve as a director until the election and qualification of his or her successor, or until his or her earlier death, resignation, or removal.

In accordance with the terms of our amended and restated certificate of incorporation and amended and restated bylaws that will be effective immediately prior to the completion of this offering, until the date on which Aggregator and its designees and affiliates cease to beneficially own 50% of the voting power of our common stock entitled to vote generally in the election of directors (the Triggering Event), our board of directors will consist of a single class of directors each of whom will be elected annually at the annual meeting of our stockholders. From and after the Triggering Event, our board of directors will be divided into three classes, Class I, Class II, and Class III, with members of each class serving staggered three-year terms.

At each annual meeting of stockholders to be held after the Triggering Event, the successors to directors whose terms then expire will be elected to serve from the time of election and qualification until the third annual meeting following their election and until their successors are duly elected and qualified. We expect that additional directorships resulting from an increase in the number of directors will be distributed among the three classes so that, as nearly as possible, each class will consist of one-third of the directors. This classification of the Board may have the effect of delaying or preventing changes in our control or management.

Director Independence

Andersen Group Inc.’s board of directors has undertaken a review of the independence of the directors and considered whether any director has a material relationship with us that could compromise his or her ability to exercise independent judgment in carrying out his or her responsibilities. Based upon information requested from and provided by each director concerning such director’s background, employment and affiliations, including family relationships, our board of directors determined that John Joyce, Robert Gunderson, John Nicolai and Ronald Olson are “independent directors” as defined under current rules and regulations of the SEC and the listing standards of the NYSE. In making these determinations, our Board considered the current and prior relationships that each non-employee director has with our company and all other facts and circumstances that our board of directors deemed relevant in determining their independence, including the beneficial ownership of our capital stock by each non-employee director and the transactions involving them described in “Certain Relationships and Related Party Transactions.”

Lead Independent Director

Andersen Group Inc.’s board of directors has appointed Robert Gunderson to serve as our lead independent director. As our lead independent director, Mr. Gunderson will provide leadership to Andersen Group Inc.’s board of directors if circumstances arise in which the role of Chief Executive Officer and Chairman of our board of directors may be, or may be perceived to be, in conflict, and perform such additional duties as our board of directors may otherwise determine and delegate.

 

134


Table of Contents

Board Committees

Upon the completion of this offering, Andersen Group Inc.’s board of directors will have an audit committee, a compensation committee and a risk committee, each of which is expected to have the composition and responsibilities described below. From time to time, our board of directors may establish other committees to facilitate the management of our business.

Audit Committee

Even though we will be a controlled company, we are required to comply with the rules of the SEC and the NYSE relating to the membership, qualifications and operations of the audit committee, as discussed below, which require us to have an audit committee that is composed entirely of independent directors. Under these rules, we must have at least one independent director on our audit committee upon the listing of our Class A common stock, have a majority of independent directors on our audit committee within 90 days of the listing date and at least three directors, all of whom must be independent, on our audit committee within one year of the listing date. We expect to have two independent directors upon the listing of our Class A common stock on the NYSE who will qualify as independent for audit committee purposes. We will have one year from the listing date to comply with these audit committee independence requirements.

Our audit committee consists of John Joyce and John Nicolai, with Mr. Joyce serving as the chairperson, and each of whom our board of directors will determine meets the independence requirements for audit committee members under the listing standards of the NYSE and Rule 10A-3 of the Exchange Act, and the financial literacy requirements under the rules and regulations of the NYSE and the SEC. In addition, our board of directors has determined that Mr. Joyce is an audit committee “financial expert” as defined by Item 407(d) of Regulation S-K under the Securities Act. Our audit committee will, among other things:

 

   

appoint and oversee the independent registered public accounting firm;

 

   

review and resolve any disagreements arising between management and the independent registered public accounting firm;

 

   

review and approve audit and any non-audit services provided by the independent registered public accounting firm;

 

   

help oversee our internal controls and disclosure controls and procedures;

 

   

review and oversee the internal audit function;

 

   

develop procedures for employees to anonymously submit accounting or audit concerns;

 

   

monitor compliance with our Code of Conduct; and

 

   

review related party transactions.

Our audit committee will operate under a written charter that satisfies the applicable rules of the SEC and the listing standards of the NYSE.

Compensation Committee

Our compensation committee consists of John Nicolai, John Joyce and Robert Gunderson, with Mr. Nicolai serving as the chairperson, and each of whom our board of directors will determine meets the independence requirements for compensation committee members under the listing standards of the NYSE and current SEC rules and regulations, and is a non-employee member of our board of directors as defined in Rule 16b-3 under the Exchange Act. Our compensation committee will, among other things:

 

   

review and recommend to our board of directors executive officer compensatory arrangements;

 

   

review and recommend to our board of directors the compensation of our directors;

 

135


Table of Contents
   

review and make recommendations to our board of directors with respect to our employee benefit and equity incentive plans;

 

   

review and establish general compensation and benefits policies, as well as our overall compensation philosophy; and

 

   

retain compensation consultants and other advisors.

Our compensation committee will operate under a written charter.

Risk Committee

Our risk committee consists of Ronald Olson and Robert Gunderson, with Mr. Olson serving as the chairperson, and each of whom our board of directors will determine meets the requirements for independence under the listing standards of the NYSE and current SEC rules and regulations. Our risk committee will, among other things:

 

   

evaluate risks associated with our business operations and operating environment, including our internal risk management capabilities; and

 

   

evaluate risks (including legal, compliance, regulatory, operational and reputational) associated with strategic acquisitions

Our risk committee will operate under a written charter.

Code of Conduct

Concurrently with this offering, we intend to adopt a Code of Conduct applicable to all of our employees, executive officers, and directors. Following the completion of this offering, the Code of Conduct will be available on our website. We expect that any amendments to the Code of Conduct, or any waivers of its requirements for directors and officers, will be disclosed on our website as required by applicable law or the listing standards of the NYSE.

Compensation Committee Interlocks and Insider Participation

None of Andersen Group Inc.’s executive officers currently serves, or in the past year has served, as a member of the board of directors or compensation committee of any entity that has one or more executive officers serving on our board of directors or compensation committee. None of the members of our compensation committee is an officer or employee of our company, nor have they ever been an officer or employee of our company.

 

136


Table of Contents

EXECUTIVE COMPENSATION

2024 Summary Compensation Table

The following table provides information regarding the compensation of our “principal executive officer” and our two other executive officers for our fiscal year ended December 31, 2024. We refer to these individuals as our “named executive officers.” Because we are a holding company formed for the purpose of this offering, our officers for 2024 were officers of MDM and MDI.

The principal positions listed in the table refer to the positions of our named executive officers as of December 31, 2024. All amounts set forth in this table were paid by MDM, MDI or their subsidiaries.

 

Name and Principal Position

   Year      Salary
($)
     Bonus
($)(1)
     All Other
Compensation

($)(2)
     Total
($)
 

Mark Vorsatz

 Chief Executive Officer

     2024        3,295,000               6,292,544        9,587,544  

Daniel DePaoli

 Country Managing Director, North America

     2024        1,500,000               2,110,655        3,610,655  

Peter Coscia

 East Regional Managing Director

     2024        1,075,000        350,000        1,619,246        3,044,246  
 
(1)

Amount represents a discretionary bonus.

(2)

We have historically operated in the form of limited partnerships and limited liability companies, and our named executive officers have received a significant portion of their compensation in the form of participation in the earnings of the respective entities in which they are members. The amounts in this column reflect distributions made to the named executive officers by such entities in respect of the year ended December 31, 2024. $556,895 of the amount received by Mr. Vorsatz in respect of 2024 is related to a royalty agreement. See the section titled “Certain Relationships and Related Party Transactions—Royalty Agreement” for additional information.

Narrative to Summary Compensation Table

Base Salary

Each of our named executive officers receives a base salary paid by Andersen Tax LLC, which is intended to provide a stable minimum level of income commensurate with the officer’s role, experience and duties. The salaries paid to our named executive officers in the year ended December 31, 2024 are included in the “Salary” column in the 2024 Summary Compensation Table above.

Discretionary Bonus

All our Managing Directors are eligible to receive discretionary bonuses in consideration of exceptional performance or for taking on additional projects. Bonuses are based on recommendations from office and regional managing directors and Messrs. Vorsatz and DePaoli and are approved by our board of directors. For 2024 Mr. Coscia was the only named executive officer to receive a discretionary bonus, which is included in the “Bonus” column of the 2024 Summary Compensation Table above and was awarded based on his performance and increased responsibilities.

Equity Compensation

Prior to this offering, we have operated in the form of partnerships and limited lability companies. Each of our named executive officers and member of our boards of directors have purchased units in certain of these entities. A significant portion of each officer and director’s compensation consists of participation in the earnings of the entities in which they are members. These amounts are included in the “All Other Compensation” column in the 2024 Summary Compensation Table above.

 

137


Table of Contents

Employee Benefits and Perquisites

Our named executive officers are eligible to participate in our health and welfare plans to the same extent as our full-time employees generally. We generally do not provide our named executive officers with perquisites or other personal benefits.

Retirement Benefits

Andersen Tax LLC sponsors a 401(k) plan, which is a U.S. tax-qualified retirement plan offered to all eligible employees, including our named executive officers, that permits eligible employees to elect to defer a portion of their compensation on a pre-tax basis. The 401(k) plan is an automatic contribution arrangement, pursuant to which (i) newly eligible employees are automatically enrolled in the 401(k) plan and deemed to have elected to defer 1% of such participant’s 401(k) plan compensation, unless they opt out of participation in the 401(k) plan, (ii) participants may elect to defer up to 40% of their 401(k) plan compensation, and (iii) matching contributions are made for each participant in the 401(k) plan equal to 25% of eligible contributions each pay period, not to exceed 6% of the participant’s 401(k) plan compensation. We do not maintain any defined benefit pension plans or any nonqualified deferred compensation plans.

Outstanding Equity Awards at 2024 Fiscal-Year End

Our named executive officers did not hold any outstanding equity awards as of December 31, 2024. Prior to this offering, our named executive officer’s equity compensation consisted of partnership interests which they purchased and which were fully vested as of December 31, 2024. For a description of vesting, transfer and minimum ownership requirements to be imposed in connection with this offering, see the section titled “Description of Capital Stock—Redemption, Transferability and Exchange.”

Employment Agreements

We have entered into offer letters with each of our named executive officers, which set forth their initial employment terms. In connection with this offering, we have entered into a restated offer letter with our Chief Executive Officer, Mark Vorsatz, which sets forth his employment terms as of consummation of this offering.

Director Compensation

2024 Director Compensation Table

Since Andersen Group Inc. is a holding company formed for the purpose of this offering, we did not have a board of directors in 2024. Each of MDM, MDI and Andersen Tax Holdings LLC have boards of directors that were responsible for the oversight of our business and operations in 2024. In 2024, all individuals who served on the boards of directors of these entities were also Managing Directors of such entities. As such, none of these individuals received separate compensation for their service on the board of directors for 2024. However, all directors are reimbursed for their reasonable out-of-pocket expenses related to their board service.

The following table sets forth information about the compensation of each person who served as a director of MDM or MDI during 2024, other than a director who also served as a named executive officer. These amounts reflect the compensation the directors earned as Managing Directors of MDM/MDI and employees of Andersen

 

138


Table of Contents

Tax LLC and consists of the same elements paid to our named executive officers as described in “Executive Compensation” above.

 

Name

   Salary
($)
     Bonus
($)(1)
     All Other
Compensation

($)(2)
     Total
($)
 

Joseph Karczewski (Chair)

     2,150,000               2,645,907        4,795,907  

Frank Cassidy

     925,000               1,307,444        2,232,444  

Peter Crocco

     1,000,000        100,000        1,178,610        2,278,610  

Mary Duffy

     680,769               997,651        1,678,420  

Sid Luckenbach

     799,615               1,322,545        2,122,160  

Jeff Malo

     630,769        100,000        793,036        1,523,805  

Adam Steinberger

     1,000,000        100,000        1,322,359        2,422,359  

Chad Thiel

     1,497,308        250,000        1,396,995        3,144,303  
 
(1)

Amount represents a discretionary bonus.

(2)

We have historically operated in the form of limited partnerships and limited liability companies, and our directors have received a significant portion of their compensation in the form of participation in the earnings of the respective entities in which they are members. The amounts in the “All Other Compensation” column reflect distributions made to the directors by such entities in respect of the fiscal year ended December 31, 2024.

Non-Employee Director Compensation Policy

We intend to adopt a non-employee director compensation policy in connection with this offering and on terms to be determined at a later date by our board of directors. Under the non-employee director policy, our non-employee directors will be eligible to receive compensation for service on our board of directors and its committees. Our non-employee directors have each received an award of 2,500 profits interest units in connection with joining our board of directors.

Equity Incentive Plans

Andersen Director Phantom Unit Plan

Pursuant to the Andersen Director Phantom Unit Plan (Phantom Plan), director-level employees of Andersen Tax LLC with at least five years of service as a director are eligible to receive phantom units. Each phantom unit entitles the recipient to compensation determined by reference to the annual net income of Andersen Tax LLC for each year in which the unit is outstanding and which is paid over a five-year period. Subject to exceptions in the event of death, total disability and retirement after 25 years of service, the recipient of a phantom unit must remain employed by us in order to receive payments in respect of the recipient’s phantom units. The Phantom Plan is administered by the board of directors of Andersen Tax LLC, which selects participants in the Phantom Plan, the number of phantom units granted to each participant and makes all other decisions related to the operation of the Phantom Plan. The Phantom Plan may be amended or terminated by our board of directors at any time. Any such amendment or termination will not materially and adversely affect outstanding awards without the recipient’s consent.

2025 Equity Incentive Plan

Andersen Group Inc.’s board of directors intends to adopt the Andersen Group Inc. 2025 Equity Incentive Plan (the 2025 Equity Incentive Plan) prior to this offering, and it will be submitted to our stockholders for approval. The material terms of the 2025 Equity Incentive Plan are summarized below. This summary, however, is not intended to be a complete description of the 2025 Equity Incentive Plan and is qualified in its entirety by reference to the complete text of the 2025 Equity Incentive Plan, which is filed as an exhibit to the registration statement of which this prospectus is a part. To the extent there is a conflict between the terms of this summary and the 2025 Equity Incentive Plan, the terms of the 2025 Equity Incentive Plan will control.

 

139


Table of Contents

Types of Awards. The 2025 Equity Incentive Plan provides for the grant of nonstatutory stock options (NSOs), stock appreciation rights (SARs), restricted shares, restricted stock units (RSUs) and other equity-based awards, or collectively, awards.

Administration. The 2025 Equity Incentive Plan will be administered by the board of directors or by one or more committees to which the board of directors delegates such administration (as applicable, the 2025 Plan Administrator). Subject to the terms of the 2025 Equity Incentive Plan, the 2025 Plan Administrator will have the complete discretion to determine the eligible individuals who are to receive awards under the plan, to determine the terms and conditions of awards granted under the 2025 Equity Incentive Plan and to make all decisions related to the 2025 Equity Incentive Plan and awards granted thereunder.

Share Reserve. The number of shares of our Class A common stock that may be issued under the 2025 Equity Incentive Plan is equal to the sum of (x)     shares, plus (y) the annual increase in shares described below. This includes     restricted share units that we intend to grant to non-Managing Director employees of Andersen and its subsidiaries in connection with this offering.

On the first day of each January during the term of the 2025 Equity Incentive Plan, beginning on January 1, 2026 and ending on (and including) January 1, 2035, the number of shares of Class A common stock that may be issued under the 2025 Equity Incentive Plan will increase by a number of shares equal to the lesser of (a)  % of the outstanding shares of all classes of common stock on the last day of the immediately preceding fiscal year or (b) such lesser number of shares (including zero) that the 2025 Plan Administrator determines for purposes of the annual increase for that fiscal year.

If options, stock appreciation rights, restricted stock units or any other awards are forfeited, cancelled or expire, the shares subject to such awards will remain or again be available for issuance under the 2025 Equity Incentive Plan. If stock appreciation rights are exercised or restricted stock units are settled, only the number of shares actually issued upon exercise or settlement of such awards will reduce the number of shares available under the 2025 Equity Incentive Plan. If restricted shares or shares issued upon exercise of an option are reacquired by us pursuant to a forfeiture provision, repurchase right or for any other reason, then such shares will remain or again be available for issuance under the 2025 Equity Incentive Plan. Shares applied to pay the exercise price of an option or satisfy withholding taxes related to any award will again become available for issuance under the 2025 Equity Incentive Plan. To the extent an award is settled in cash, the cash settlement will not reduce the number of shares available for issuance under the 2025 Equity Incentive Plan.

Shares issued under the 2025 Equity Incentive Plan may be authorized but unissued shares or treasury shares.

Eligibility. Employees (including officers), non-employee directors and consultants who render services to Andersen or a parent, subsidiary or affiliate thereof (whether now existing or subsequently established) are eligible to receive awards under the 2025 Equity Incentive Plan.

International Participation. The 2025 Plan Administrator has the authority to implement sub-plans (or otherwise modify applicable grant terms) for purposes of satisfying applicable foreign laws, conforming to applicable market practices or for qualifying for favorable tax treatment under applicable foreign laws, and the terms and conditions applicable to awards granted under any such sub-plan or modified award may differ from the terms of the 2025 Equity Incentive Plan. Any shares issued in satisfaction of awards granted under a sub-plan will come from the 2025 Equity Incentive Plan share reserve.

Repricing. The 2025 Plan Administrator has full authority to reprice (reduce the exercise price of) options and stock appreciation rights or to approve programs in which options and stock appreciation rights are exchanged for cash or other equity awards on terms the 2025 Plan Administrator determines.

 

140


Table of Contents

Stock Options. A stock option is the right to purchase a certain number of shares of stock at a fixed exercise price which, pursuant to the 2025 Equity Incentive Plan, shall be determined by the 2025 Plan Administrator in its sole discretion. To the extent necessary to avoid adverse tax consequences pursuant to Section 409A of the Internal Revenue Code of 1986, as amended (the Code), the exercise price of an option may not be less than 100% of the fair market value of our Common Stock on the date of grant. Subject to limited exceptions, an option may have a term of up to 10 years and will generally expire sooner if the optionee’s service terminates. Options will vest at the rate determined by the 2025 Plan Administrator. An optionee may pay the exercise price of an option in cash, or, with the administrator’s consent, with shares of Class A common stock the optionee already owns, with proceeds from an immediate sale of the option shares through a broker approved by us, through a net exercise procedure or by any other method permitted by applicable law.

Stock Appreciation Rights (SAR). A stock appreciation right provides the recipient with the right to the appreciation in a specified number of shares of stock. The 2025 Plan Administrator determines the exercise price of stock appreciation rights granted under the 2025 Equity Incentive Plan, which shall be determined by the 2025 Plan Administrator in its sole discretion. To the extent necessary to avoid adverse tax consequences pursuant to Section 409A of the Code, the exercise price of a stock appreciation right may not be less than 100% of the fair market value of Class A common stock on the date of grant. Subject to limited exceptions, a stock appreciation right may have a term of up to 10 years and will generally expire sooner if the recipient’s service terminates. SARs will vest at the rate determined by the 2025 Plan Administrator. Upon exercise of a SAR, the recipient will receive an amount in cash, stock, or a combination of stock and cash determined by the 2025 Plan Administrator, equal to the excess of the fair market value of the shares being exercised over their exercise price.

Restricted Stock Awards. Shares of restricted stock may be issued under the 2025 Equity Incentive Plan for such consideration as the 2025 Plan Administrator may determine, including cash, services rendered or to be rendered to Andersen, promissory notes or such other forms of consideration permitted under applicable law. Restricted shares may be subject to vesting, as determined by the 2025 Plan Administrator. Recipients of restricted shares generally have all of the rights of a stockholder with respect to those shares, including voting rights, however any dividends and other distributions on restricted shares will generally be subject to the same restrictions and conditions as the underlying shares.

Restricted Stock Units (RSU). A restricted stock unit is a right to receive a share, at no cost to the recipient, upon satisfaction of certain conditions, including vesting conditions, established by the 2025 Plan Administrator. RSUs vest at the rate determined by the 2025 Plan Administrator and any unvested RSUs will generally be forfeited upon termination of the recipient’s service. Settlement of restricted stock units may be made in the form of cash, Class A Common Stock or a combination of cash and Class A Common Stock, as determined by the 2025 Plan Administrator. Recipients of restricted stock units generally will have no voting or dividend rights prior to the time the vesting conditions are satisfied and the award is settled. At the 2025 Plan Administrator’s discretion and as set forth in the applicable restricted stock unit agreement, restricted stock units may provide for the right to dividend equivalents which will generally be subject to the same conditions and restrictions as the restricted stock units to which they pertain.

Other Awards. The 2025 Plan Administrator may grant other awards based in whole or in part by reference to our Class A Common Stock and may grant awards under other plans and programs that will be settled with shares issued under the 2025 Equity Incentive Plan. The 2025 Plan Administrator will determine the terms and conditions of any such awards.

Changes to Capital Structure. In the event of certain changes in capitalization, including a stock split, reverse stock split or stock dividend, proportionate adjustments will be made in the number and kind of shares available for issuance under the 2025 Equity Incentive Plan, the number and kind of shares subject to each outstanding award and/or the exercise price of each outstanding award.

Corporate Transactions. If Andersen is party to a merger, consolidation, reorganization or certain change in control transactions, each outstanding award will be treated as described in the definitive transaction agreement

 

141


Table of Contents

or as the 2025 Plan Administrator determines, which may include the continuation, assumption or substitution of an outstanding award, the cancellation of an outstanding award after an opportunity to exercise or the cancellation of an outstanding award in exchange for a payment equal to the value of the shares subject to such award less any applicable exercise price. In general, if an award held by a participant who remains in service at the effective time of a change in control transaction is not continued, assumed or substituted, then the award will vest in full.

Change of Control. The 2025 Plan Administrator may provide, in an individual award agreement or in any other written agreement with a participant that the award will be subject to acceleration of vesting and exercisability in the event of a change of control or in connection with a termination of employment in connection with or following a change in control.

Transferability of Awards. Unless the 2025 Plan Administrator determines otherwise, an award generally will not be transferable other than by beneficiary designation, a will or the laws of descent and distribution. The 2025 Plan Administrator may permit transfer of an award in a manner consistent with applicable law.

Amendment and Termination. The 2025 Plan Administrator may amend or terminate the 2025 Equity Incentive Plan at any time. Any such amendment or termination will not affect outstanding awards. If not sooner terminated, the 2025 Equity Incentive Plan will terminate automatically in 2035, 10 years after its adoption by the board of directors. Shareholder approval is not required for any amendment of the 2025 Equity Incentive Plan, unless required by applicable law or exchange listing standards.

 

142


Table of Contents

CERTAIN RELATIONSHIPS AND RELATED PARTY TRANSACTIONS

Other than compensation arrangements for Andersen Group Inc.’s directors and executive officers, which are disclosed elsewhere in this prospectus, the following is a summary of transactions since January 1, 2022 or currently proposed, to which we have been or will be a participant, in which the amount involved exceeded or will exceed $120,000, and in which any of our then directors, executive officers, or holders of more than 5% of any class of our capital stock at the time of such transaction, or any members of their immediate family, had or will have a direct or indirect material interest.

Employee Relationship to Director

The son of Joseph Karczewski, our director, is employed by Andersen Tax LLC in a non-executive officer position and received total compensation for the fiscal years ended December 31, 2024 and 2023 of $147,428 and $122,108, respectively. He has also been provided with all the same wellness benefits as all Andersen Tax LLC employees in the company. His compensation was established by Andersen Tax LLC in accordance with its compensation practices applicable to employees with comparable qualifications and responsibilities and holding similar positions and without the involvement of Joseph Karczewski.

Royalty Agreement

On October 1, 2021, Andersen Tax Holdings LLC adopted the Mark Vorsatz LT Incentive Plan (the MLV Incentive Plan), awarding the company’s CEO, Mark L. Vorsatz, with certain long-term incentives. On June 1, 2023, the MLV Incentive Plan was replaced with a profits interest providing Mr. Vorsatz with a percentage of the license fee income received by Andersen Tax LLC or an affiliate from the following trademarks (the Royalty Agreement): “Andersen,” “Arthur Andersen,” “Andersen Global,” “Andersen Tax,” “Andersen Tax & Legal,” “Andersen Legal,” the door logo and “Andersen Consulting.” The Andersen Tax Holdings LLC profits interests were granted to Name Management LLC, an entity managed by MD Management LLC and in which Mr. Vorsatz and trusts affiliated with Mr. Vorsatz hold Class B profits interests. Such Andersen Tax Holdings LLC profits interests distributed the following income to such Class B holders (the Class B Annual Incentive Income): (A) 100% of the first $284,101.06 of Andersen license fee income, including Andersen Consulting license fee income, collected starting on June 1, 2023 (which represented a catch-up payment for certain unpaid amount plus a new 20% license fee) and (B) 20% of the combined Andersen and Andersen Consulting license fee income collected through 2048 less reasonable expenses. In each of fiscal years ended December 31, 2024 and 2023, Andersen Tax Holdings LLC paid $556,895 and $534,226, respectively, to Name Management LLC as Class B Annual Incentive Income. In March 2025, the Royalty Agreement was terminated.

Employee Investment Funds

Certain current and former Managing Directors are provided the opportunity to invest their own capital in private investments funds (Employee Funds). Messrs. DePaoli, Karczewski, and Vorsatz are the managers (the Managers) of the Employee Funds and collectively are the committee (the Investment Committee) responsible for sourcing and making investments on behalf of the Employee Funds, which include direct equity investments or investments in other private funds. Investments made by the Employee Funds may include investments in private funds sponsored by current clients of Andersen. Investing in the Employee Funds is available to our current and former Managing Directors whom we have determined to have a status that reasonably permits the Employee Funds to offer them these types of investments in compliance with applicable laws. The Managers do not receive any compensation for serving on the Investment Committee and managing the Employee Funds. The amounts invested in the Employee Fund by our directors and executive officers (and their family members and investment vehicles) was $108,000 for Mr. Vorsatz for the year ended December 31, 2022; $131,961 for Mr. Cassidy, $140,948 for Mr. Coscia, $140,948 for Mr. Crocco, and $239,941 for Mr. Vorsatz for the year ended December 31, 2023; and $190,674 for Mr. Vorsatz for the year ended December 31, 2024. No amounts were received by our executive officers and directors for the years ended December 31, 2022, 2023, and 2024.

 

143


Table of Contents

Andersen Tax LLC from time to time advanced money to the Employee Funds to facilitate funding capital calls payable by Managing Directors. Interest was charged at the prime rate, and such advances were typically for a term of 30 to 60 days. As of December 31, 2024, no amounts were owed to Andersen Tax LLC under such arrangements. In connection with this offering, Andersen Tax LLC will cease providing such advances for the funding of capital calls. Accounting and administration for the Employee Funds is handled by Andersen Tax LLC under an hourly fee arrangement.

Amended and Restated Limited Liability Company Agreement of AT Umbrella LLC

As described under the section titled “Organizational structure—Amended and Restated Limited Liability Company Agreement of AT Umbrella LLC,” in connection with the reorganization transactions, we, AT Umbrella LLC, and Aggregator will enter into the AT Umbrella Amended and Restated Limited Liability Company Agreement. Following the reorganization transactions, and in accordance with the terms of the AT Umbrella Amended and Restated Limited Liability Company Agreement, Andersen Group Inc. will operate our business through AT Umbrella LLC. Pursuant to the terms of the AT Umbrella Amended and Restated Limited Liability Company Agreement, so long as Aggregator continues to own any Class X Umbrella Units or securities redeemable or exchangeable into shares of our Class A common stock, Andersen Group Inc. will not, without the prior written consent of such holders, engage in any business activity other than the management and ownership of AT Umbrella LLC or own any assets other than securities of AT Umbrella LLC and/or any cash or other property or assets distributed by or otherwise received from AT Umbrella LLC, unless we determine in good faith that such actions or ownership are in the best interest of AT Umbrella LLC.

As the sole managing member of AT Umbrella LLC, Andersen Group Inc. will have control over all of the affairs and decision making of AT Umbrella LLC. As such, through our officers and directors, we will be responsible for all operational and administrative decisions of AT Umbrella LLC and the day-to-day management of AT Umbrella LLC’s business. We will fund any dividends to our stockholders by causing AT Umbrella LLC to make distributions to Aggregator and us. See the section titled “Dividend Policy.”

The holders of Class X Umbrella Units and LTIP Units will generally incur U.S. federal, state and local income taxes on their proportionate share of any net taxable income of AT Umbrella LLC. The AT Umbrella Amended and Restated Limited Liability Company Agreement will provide for cash distributions to the holders of Class X Umbrella Units and LTIP Units for purposes of funding their (or in the case of Aggregator, its members’) tax obligations in respect of the taxable income of AT Umbrella LLC that is allocated to them. Generally, these tax distributions will be computed based on AT Umbrella LLC’s estimate of the net taxable income of AT Umbrella LLC allocable to each member multiplied by an assumed tax rate equal to the highest marginal combined income tax rate applicable to an individual or corporation resident in New York, New York or San Francisco, California, taking into account the deductibility of applicable state and local income taxes for U.S. federal income tax purposes. Tax distributions made in respect of Class X Umbrella Units (but not LTIP Units) will generally be made pro rata in respect of such Units, as described in the AT Umbrella Amended and Restated Limited Liability Company Agreement. In certain situations, tax distributions made to us may be reduced (relative to those tax distributions made to the other members of AT Umbrella LLC) to reflect the income tax rates to which we are subject and certain other factors. Non pro-rata tax distributions may be paid to holders of LTIP Units.

Except as otherwise determined by Andersen Group Inc., if at any time we issue a share of our Class A common stock, the net proceeds received by us with respect to such share, if any, shall be concurrently invested in AT Umbrella LLC and AT Umbrella LLC shall issue to us one Class X Umbrella Unit (unless such share was issued by us solely to fund the purchase of a Class X Umbrella Unit from a holder of Class X Umbrella Units (upon an election by us to exchange such Class X Umbrella Unit in lieu of redemption following a redemption request by such holder of Class X Umbrella Units in which case such net proceeds shall instead be transferred to the selling holder of Class X Umbrella Units as consideration for such purchase, and AT Umbrella LLC will not issue an additional Class X Umbrella Unit to us)). Similarly, except as otherwise determined by Andersen Group Inc., (i) AT Umbrella LLC will not issue any additional Class X Umbrella Units to us unless we issue or sell an equal number of

 

144


Table of Contents

shares of our Class A common stock and (ii) should AT Umbrella LLC issue any additional Class X Umbrella Units to Aggregator or any other person approved by Aggregator, we will issue an equal number of shares of our non-economic Class B common stock to Aggregator or such other person. Conversely, if at any time any shares of our Class A common stock are redeemed, purchased or otherwise acquired, AT Umbrella LLC will redeem, purchase or otherwise acquire an equal number of Class X Umbrella Units held by us, upon the same terms and for the same price per security, as the shares of our Class A common stock are redeemed, purchased or otherwise acquired. In addition, AT Umbrella LLC will not effect any subdivision (by any unit split, unit distribution, reclassification, reorganization, recapitalization or otherwise) or combination (by reverse unit split, reclassification, reorganization, recapitalization or otherwise) of the Class X Umbrella Units unless it is accompanied by substantively identical subdivision or combination, as applicable, of each class of our common stock, and we will not effect any subdivision or combination of any class of our common stock unless it is accompanied by a substantively identical subdivision or combination, as applicable, of the Class X Umbrella Units.

Under the AT Umbrella Amended and Restated Limited Liability Company Agreement, Aggregator and its members will have the right, from and after the completion of this offering (subject to the terms of the AT Umbrella Amended and Restated Limited Liability Company Agreement), to require AT Umbrella LLC to redeem all or a portion of their Class X Umbrella Units for, at Andersen Group Inc.’s election, newly issued shares of Class A common stock on a one-for-one basis or a cash payment equal to the volume-weighted average market price of one share of our Class A common stock for each Class X Umbrella Unit redeemed (subject to customary adjustments, including for stock splits, stock dividends and reclassifications). If we decide to make a cash payment, the holder of a Class X Umbrella Unit has the option to rescind its redemption request within a specified time period. Upon the exercise of the redemption right, the redeeming member will surrender its Class X Umbrella Units to AT Umbrella LLC for cancellation. The AT Umbrella Amended and Restated Limited Liability Company Agreement requires that we contribute cash or shares of our Class A common stock to AT Umbrella LLC in exchange for an amount of newly issued Class X Umbrella Units in AT Umbrella LLC that will be issued to us equal to the number of Class X Umbrella Units redeemed from the holders of Class X Umbrella Units. AT Umbrella LLC will then distribute the cash or shares of our Class A common stock to such holder of a Class X Umbrella Unit to complete the redemption. In the event of a redemption request by a holder of a Class X Umbrella Unit, we may, at Andersen Group Inc.’s option, effect a direct exchange of cash or Class A common stock for Class X Umbrella Units in lieu of such a redemption. Whether by redemption or exchange, we are obligated to ensure that at all times the number of Class X Umbrella Units that we or our wholly owned subsidiaries own equals the number of shares of Class A common stock issued by us (subject to certain exceptions for treasury shares and shares underlying certain convertible or exchangeable securities). Shares of non-economic Class B common stock will be cancelled on a one-for-one basis if we, following a redemption request of a holder of a Class X Umbrella Unit, redeem or exchange Class X Umbrella Units of such holder of a Class X Umbrella Unit pursuant to the terms of the AT Umbrella Amended and Restated Limited Liability Company Agreement.

The AT Umbrella Amended and Restated Limited Liability Company Agreement provides that, in the event that a tender offer, share exchange offer, issuer bid, take-over bid, recapitalization or similar transaction with respect to our Class A common stock is proposed by us or our stockholders and approved by our board of directors or is otherwise consented to or approved by our board of directors, the holders of Class X Umbrella Units and the members of Aggregator who hold Class X Aggregator Units exchangeable for Class X Umbrella Units will be permitted to participate in such offer by delivery of a notice of redemption or exchange that is effective immediately prior to the consummation of such offer. In the case of any such offer proposed by us, we are obligated to use our reasonable efforts to enable and permit the holders of Class X Umbrella Units to participate in such offer to the same extent or on an economically equivalent basis as the holders of shares of our Class A common stock without discrimination. In addition, we are obligated to use our reasonable efforts to ensure that the holders of Class X Umbrella Units may participate in each such offer without being required to redeem or exchange Class X Umbrella Units.

Subject to certain exceptions, AT Umbrella LLC will indemnify all of its members and their officers and other related parties, against all losses or expenses arising from claims or other legal proceedings in which such person

 

145


Table of Contents

(in its capacity as such) may be involved or become subject to in connection with AT Umbrella LLC’s business or affairs or the AT Umbrella Amended and Restated Limited Liability Company Agreement or any related document.

AT Umbrella LLC may be dissolved (i) 45 days after the sale or other disposition of all or substantially all of the assets of AT Umbrella LLC, (ii) upon the determination by us to dissolve AT Umbrella LLC, (iii) upon any event which would cause the dissolution of AT Umbrella LLC under the Delaware Limited Liability Company Act or (iv) at any time AT Umbrella LLC has no members, unless AT Umbrella LLC is continued in accordance with the Delaware Limited Liability Company Act. Upon dissolution, AT Umbrella LLC will be liquidated and the proceeds from any liquidation will be applied and distributed in the following manner: (a) first, to creditors (including creditors who are members or affiliates of members) in satisfaction of all of AT Umbrella LLC’s liabilities (whether by payment or by making reasonable provision for payment of such liabilities, including the setting up of any reasonably necessary reserves) and (b) second, to the members in proportion to respective interests.

Tax Receivable Agreement

As described under the section titled “Organizational Structure—Tax Receivable Agreement,” Andersen Group Inc. intends to enter into the Tax Receivable Agreement with Aggregator that will provide for the payment by us to certain holders of Class X Umbrella Units who are or may become parties to the Tax Receivable Agreement from time to time of 85% of the amount of cash savings, if any, in U.S. federal, state and local income tax or franchise tax that we actually realize as a result of (i) any increase in tax basis in AT Umbrella LLC’s assets resulting from (a) future taxable redemptions or exchanges by Aggregator, or its permitted transferees in connection with the redemption, of Class X Umbrella Units for, at our election, shares of our Class A common stock or cash or (b) payments under the Tax Receivable Agreement and (ii) tax benefits related to imputed interest resulting from payments made under the Tax Receivable Agreement. The payment obligations under the Tax Receivable Agreement are our obligations and not obligations of AT Umbrella LLC. Our obligations under the Tax Receivable Agreement will also apply with respect to any person who becomes a party to the Tax Receivable Agreement. See the section titled “Risk Factors—Risks Relating to Our Organizational Structure—The Tax Receivable Agreement with the TRA Parties requires us to make cash payments to them in respect of certain tax benefits to which we may become entitled, and we expect that the payments we will be required to make will be substantial.”

Promissory Notes from Andersen Tax LLC to Aggregator

As described under the sections titled “Organizational Structure—Retiring and Retired Member Class H Aggregator Units” and “Organizational Structure—Capital Account Installment Notes,” in connection with the reorganization transactions, Andersen Tax LLC will issue two promissory notes to Aggregator.

Specifically, Andersen Tax LLC will issue to Aggregator a promissory note in a principal amount of $     with repayment over a     -year period relating to a portion of the payments made to Aggregator on account of Class H Aggregator Units. Aggregator will issue Class H Aggregator Units entitled to, subject to certain terms and conditions, certain cash distributions over a period of up to   years totaling an aggregate payment of $     , on account of their interests under the current Management Holdco limited liability company agreements relating to payment of certain post-service obligations to certain retiring and retired Managing Directors to Aggregator.

In addition, also in connection with the reorganization of the Management Holdcos, each of the Management Holdcos will issue to each of their members a promissory note in a principal amount equal to such member’s capital account balance in respect of such Management Holdco as of     , with repayment over a seven-year period for notes with a principal balance of at least $500,000, either a three- or seven-year period for notes with a principal balance of less than $500,000, and a period of between one to   years for notes issued to certain retiring and retired Managing Director members of the Management Holdcos (the Member Notes). After the reorganization, the Member Notes will become a liability of Aggregator. Andersen Tax LLC will issue a corresponding note to Aggregator with a principal amount equal to the sum of the principal amounts of the Member Notes, to be paid over the same seven-year period.

 

146


Table of Contents

Indemnification Agreements

As permitted by the DGCL, Andersen Group Inc.’s amended and restated certificate of incorporation and amended and restated bylaws, as each will be in effect immediately prior to the completion of this offering, contain provisions relating to the limitation of liability and indemnification of directors and officers. Our amended and restated certificate of incorporation and amended and restated bylaws that will be in effect immediately prior to the completion of this offering will also provide our board of directors with discretion to indemnify our employees and other agents when determined appropriate by the board of directors. In addition, we have entered into an indemnification agreement with each of our directors and executive officers, which requires us to indemnify them in certain circumstances. For more information regarding these agreements, see the section titled “—Limitations on Liability and Indemnification of Directors and Officers.”

Limitations on Liability and Indemnification of Directors and Officers

Andersen Group Inc.’s amended and restated certificate of incorporation will contain provisions that limit the liability of our current and former directors for monetary damages to the fullest extent permitted by Delaware law. The amended and restated certificate of incorporation will provide that our directors will not be personally liable to us or our stockholders for monetary damages for any breach of fiduciary duty as a director, except for liability:

 

   

for any breach of the director’s duty of loyalty to us or our stockholders;

 

   

for acts or omissions not in good faith or that involve intentional misconduct or a knowing violation of law;

 

   

in respect of unlawful payments of dividends or unlawful stock repurchases or redemptions as provided in Section 174 of the Delaware General Corporation Law; or

 

   

for any transaction from which the director derives any improper personal benefit.

Such limitation of liability does not apply to liabilities arising under federal securities laws and does not affect the availability of equitable remedies such as injunctive relief or rescission.

Our amended and restated bylaws will provide that we are required to indemnify our officers and directors to the fullest extent permitted by Delaware law. Our amended and restated bylaws will also provide that, on satisfaction of certain conditions, we will advance the expenses incurred by a director or officer in advance of the final disposition of an action or proceeding, and permit us to secure insurance on behalf of any director, officer, employee, or agent for any liability, whether or not Delaware law would otherwise permit indemnification.

We have entered into, and expect to continue to enter into, indemnification agreements with each of our directors and executive officers and certain other key employees. With certain exceptions, these agreements will provide for indemnification for related expenses including attorneys’ fees, settlement amounts, and judgments, fines or penalties (unless levied against such individual for such individuals’ violations of law) incurred by any of these individuals in connection with any action, proceeding, or investigation. We believe that these provisions and indemnification agreements are necessary to attract and retain qualified persons as directors and officers. We also currently carry and intend to continue to carry liability insurance for our directors and officers.

The limitation of liability and indemnification provisions in our amended and restated certificate of incorporation and our amended and restated bylaws may discourage stockholders from bringing a lawsuit against our directors for breach of their fiduciary duty. They may also reduce the likelihood of derivative litigation against our directors and officers, even though an action, if successful, might benefit us and other stockholders. Furthermore, a stockholder’s investment may be adversely affected to the extent that we pay the costs of settlement and damage awards against directors and officers as required by these indemnification provisions. At present, there is no pending litigation or proceeding involving any of our directors, officers, or employees for which indemnification is sought, and we are not aware of any threatened litigation that may result in claims for indemnification.

 

147


Table of Contents

Insofar as indemnification for liabilities arising under the Securities Act may be permitted for directors, executive officers, or persons controlling us, we have been informed that, in the opinion of the SEC, such indemnification is against public policy as expressed in the Securities Act and is therefore unenforceable.

Related Person Transaction Policy

Concurrently with this offering, we intend to adopt a formal written policy governing transactions with related parties, which will set forth our procedures for the identification, review, consideration, and approval or ratification of related person transactions. The new policy will become effective immediately upon the execution of the underwriting agreement for this offering. For purposes of our policy only, a related person transaction is a transaction, arrangement or relationship, or any series of similar transactions, arrangements or relationships, in which we are, were or will be a participant, in which the amount involved exceeds $120,000, and in which a related person had, has or will have a direct or indirect material interest. Transactions involving compensation for services provided by an executive officer or a director to us are not covered by this policy. A related person is any executive officer, director or beneficial owner of more than 5% of any class of our voting securities, including any of their immediate family members and any entity owned or controlled by such persons.

Under the policy, if a transaction has been identified as a related person transaction, including any transaction that was not a related person transaction when originally consummated or any transaction that was not initially identified as a related person transaction prior to consummation, our management must present information regarding the related person transaction to our audit committee, or, if audit committee approval would be inappropriate, to another independent body of our board of directors, for review, consideration, and approval or ratification. The presentation must include a description of, among other things, the material facts, the interests, direct and indirect, of the related persons, the benefits to us of the transaction and whether the transaction is on terms that are comparable to the terms available to or from, as the case may be, an unrelated third party or to or from employees generally. Under the policy, we will collect information that we deem reasonably necessary from each director, executive officer and, to the extent feasible, significant stockholder to enable us to identify any existing or potential related person transactions and to effectuate the terms of the policy.

In addition, under our Code of Business Conduct, which we intend to amend concurrently with this offering, our employees and directors have an affirmative responsibility to disclose any transaction or relationship that reasonably could be expected to give rise to a conflict of interest.

In considering related person transactions, our audit committee, or other independent body of our board of directors, will take into account the relevant available facts and circumstances including, but not limited to:

 

   

the risks, costs and benefits to us;

 

   

the impact on a director’s independence in the event that the related person is a director, immediate family member of a director or an entity with which a director is affiliated;

 

   

the availability of other sources for comparable services or products; and

 

   

the terms available to or from, as the case may be, unrelated third parties or to or from employees generally.

The policy requires that, in determining whether to approve, ratify or reject a related person transaction, our audit committee, or other independent body of our board of directors, must consider, in light of known circumstances, whether the transaction is in, or is not inconsistent with, our best interests and those of our stockholders, as our audit committee, or other independent body of our board of directors, determines in the good faith exercise of its discretion.

All of the transactions described above were entered into prior to the adoption of the written policy, but all were approved by our board of directors considering similar factors to those described above.

 

148


Table of Contents

PRINCIPAL STOCKHOLDERS

The following table sets forth the beneficial ownership of Andersen Group Inc.’s capital stock as of    , 2025, and as adjusted to reflect the sale of Class A common stock offered by us in this offering, for:

 

   

each person, or group of affiliated persons, who is known by us to beneficially own more than 5% of our Class A common stock;

 

   

each of our named executive officers;

 

   

each of our directors; and

 

   

all of our executive officers and directors as a group.

We have determined beneficial ownership in accordance with the rules of the SEC. These rules generally attribute beneficial ownership of securities to persons who possess sole or shared voting power or investment power with respect to those securities. The information contained in the following table is not necessarily indicative of beneficial ownership for any other purpose, and the inclusion of any shares in the table does not constitute an admission of beneficial ownership of those shares. Unless otherwise indicated by the footnotes below, we believe, based on the information furnished to us, that the persons or entities identified in this table have sole voting and investment power with respect to all shares shown as beneficially owned by them, subject to applicable community property laws.

The numbers of shares of common stock beneficially owned, percentages of beneficial ownership and percentages of combined voting power before this offering that are set forth below are based on the number of shares of Class A and Class B common stock to be issued and outstanding prior to this offering after giving effect to the reorganization transactions. See the section titled “Organizational Structure.” The numbers of shares of common stock beneficially owned, percentages of beneficial ownership and percentages of combined voting power after this offering that are set forth below are based on the number of shares of Class A and Class B common stock to be issued and outstanding immediately after this offering (based on the midpoint of the price range set forth on the cover page of this prospectus).

In connection with this offering, Andersen Group Inc. will issue to Aggregator one share of Class B common stock for each Class X Umbrella Unit that Aggregator beneficially owns immediately prior to the completion of this offering. Shares of Class B common stock will be cancelled on a one-for-one basis if we, at the election of Aggregator or its members, redeem or exchange Class X Umbrella Unit of Aggregator, or its permitted transferees in connection with the redemption, pursuant to the terms of the Amended and Restated Limited Liability Company Agreement of AT Umbrella. See the section titled “Certain Relationships and Related Party Transactions—Amended and Restated Limited Liability Company Agreement of AT Umbrella LLC.” As a result, the number of shares of Class B common stock listed in the table below correlates to the number of Class X Umbrella Unit that Aggregator will beneficially own immediately after this offering.

In accordance with the rules of the SEC, beneficial ownership includes voting or investment power with respect to securities and includes the shares issuable pursuant to stock options which are subject to vesting and settlement conditions expected to occur within 60 days of    , 2025. The number of shares of Class A common stock outstanding after this offering includes    shares of common stock being offered for sale by us in this offering.

Except as otherwise noted below, the address for persons listed in the table is c/o Andersen Group Inc., 333 Bush Street, Suite 1700, San Francisco, California 94104. To our knowledge, except as indicated in the footnotes to this table and pursuant to applicable community property laws, the persons named in the table have sole voting and investment power with respect to all shares of common stock.

The tables below do not reflect any shares of our Class A common stock that our directors, executive officers or members of Aggregator may purchase in this offering.

 

149


Table of Contents

The following table assumes the underwriters’ over-allotment option is not exercised.

 

    Class A Common Stock Owned(1)     Class B Common Stock Owned(2)     Combined Voting
Power(3)
 
    Before This
Offering
    After This
Offering
    Before This
Offering
    After This
Offering
    Before
This
Offering
    After
This
Offering
 

Name of Beneficial Owner

  Number     Percent     Number     Percent     Number     Percent     Number     Percent     Number     Percent  

Directors and Named Executive Officers

                   

Mark Vorsatz

                   

Daniel DePaoli

                   

Robert Gunderson

                   

John Joyce

                   

Joseph Karczewski

                   

John Nicolai

                   

Ronald Olson

                   

Dorice Pepin

                   

All directors and executive officers as a group ( persons)

                   

Other 5% or Greater Stockholders

                   

Andersen Aggregator LLC

                   
 
*

Less than 1%

(1)

On a fully exchanged and converted basis. Subject to the terms of the AT Umbrella Amended and Restated Limited Liability Company Agreement, Class X Umbrella Units are redeemable or exchangeable for shares of our Class A common stock on a one-for-one basis. Beneficial ownership of shares of our Class A common stock reflected in this table does not include beneficial ownership of shares of our Class A common stock for which such Class X Umbrella Units may be redeemed or exchanged.

(2)

On a fully exchanged and converted basis. Aggregator holds all of the issued and outstanding shares of our Class B common stock. Each holder of our Class B common stock will be entitled to 10 votes per share of Class B common stock on all matters submitted to a vote of our stockholders. See the section titled “Description of Capital Stock—Common Stock.”

(3)

Represents percentage of voting power of the Class A common stock and Class B common stock held by such person voting together as a single class. See the section titled “Description of Capital stock—Common Stock.”

 

150


Table of Contents

DESCRIPTION OF CAPITAL STOCK

The following is a summary of Andersen Group Inc.’s capital stock, certain provisions of its amended and restated certificate of incorporation and amended and restated bylaws, as each will be in effect upon the completion of this offering, and relevant provisions of Delaware law. Because it is only a summary, it does not contain all the information that may be important to you. These descriptions are qualified in their entirety by our amended and restated certificate of incorporation and our amended and restated bylaws, which are each filed as exhibits to our registration statement of which this prospectus is a part, as well as the relevant provisions of Delaware General Corporate Law.

General

Immediately prior to the completion of this offering, our amended and restated certificate of incorporation will provide for two series of common stock. In addition, our amended and restated certificate of incorporation will authorize shares of undesignated preferred stock, the rights, preferences, and privileges of which may be designated from time to time by our board of directors.

Immediately prior to the completion of this offering, our authorized capital stock will consist of    shares, all with a par value of $0.0001 per share, of which:

 

   

   shares are designated as a series named Class A common stock;

 

   

   shares are designated as a series named non-economic Class B common stock; and

 

   

   shares are designated as preferred stock.

Common Stock

Upon completion of this offering, we will have two series of authorized common stock: Class A common stock and non-economic Class B common stock.

Dividend Rights

Subject to preferences that may apply to shares of preferred stock outstanding at the time, the holders of outstanding shares of our Class A common stock are entitled to receive dividends out of funds legally available if our board of directors, in its discretion, determines to issue dividends and only then at the times and in the amounts that our board of directors may determine. Holders of our non-economic Class B common stock are not entitled to participate in any cash dividends declared by our board of directors. See the section titled “Dividend Policy” for more information.

Voting Rights

Each share of our Class A common stock is entitled to one vote per share, and each share of our Class B common stock is entitled to ten votes per share, except that each holder of our Class B common stock will be entitled to one vote per share automatically from and after the Triggering Event. As a result, on the date on which Aggregator and its designees and affiliates cease to beneficially own 50% of the voting power of our common stock entitled to vote generally on the election of directors, we will cease to have high- and low-vote common stock. The holders of our Class A and Class B common stock will vote together as a single class on all matters submitted to a vote of our stockholders, unless otherwise required by Delaware law or our amended and restated certificate of incorporation.

 

151


Table of Contents

Right to Receive Liquidation Distributions

Upon our dissolution, liquidation or winding-up, the assets legally available for distribution to our stockholders are distributable ratably among the holders of our Class A common stock, subject to prior satisfaction of all outstanding debt and liabilities and the preferential rights and payment of liquidation preferences, if any, on any outstanding shares of preferred stock. Holders of our Class B common stock do not have any right to receive a distribution upon our dissolution, liquidation or winding-up.

No Preemptive or Similar Rights

Our shares of Class A common stock are not entitled to preemptive rights and are not subject to conversion, redemption or sinking fund provisions. Our shares of Class B common stock are not entitled to preemptive rights and are not subject to redemption or sinking fund provisions.

Preferred Stock

Upon the filing of our amended and restated certificate of incorporation, our board of directors may, without further action by our stockholders, fix the rights, preferences, privileges, and restrictions of up to an aggregate of    shares of “blank check” preferred stock in one or more series and authorize their issuance. These rights, preferences, and privileges could include dividend rights, conversion rights, voting rights, terms of redemption, liquidation preferences, sinking fund terms, and the number of shares constituting any series or the designation of such series, any or all of which may be greater than the rights of our Class A common stock and Class B common stock. The issuance of our preferred stock could adversely affect the voting power of holders of our Class A common stock and Class B common stock, and the likelihood that such holders will receive dividend payments and payments upon liquidation. In addition, the issuance of preferred stock could have the effect of delaying, deferring, or preventing a change of control or other corporate action. We have no present plan to issue any shares of preferred stock.

Redemption, Transferability and Exchange

Subject to the terms of their respective limited liability company agreements, Aggregator, or its permitted transferees in connection with the redemption, may from time to time cause AT Umbrella to redeem any or all of their vested Class X Umbrella Units (and cancel paired shares of Class B common stock) in exchange for, at Andersen Group Inc.’s election (subject to certain exceptions), either cash (based on the volume-weighted average market price of a share of our Class A common stock) or shares of our Class A common stock, and such exchange, at Andersen Group Inc.’s election, may be effected as a direct exchange of cash or Class A common stock for Class X Umbrella Units (and the cancellation of paired shares of Class B common stock) in lieu of such redemption. Upon such exchange, Aggregator, or its permitted transferees in connection with the redemption, will be required to deliver to us an equivalent number of shares of Class B common stock to effectuate such a redemption, and any shares of Class B common stock so delivered will be cancelled. The holders of LTIP Units will have the right from time to time, subject to certain restrictions, to cause AT Umbrella to exchange their vested LTIP Units into a number of Class X Umbrella Units and corresponding paired shares of our Class B common stock described in “Organizational Structure.”

Shares of our Class B common stock cannot be transferred except in connection with an exchange of Class X Umbrella Units into shares of our Class A common stock, subject to certain exceptions, such as to permitted transferees.

Class X Umbrella Units are subject to additional transfer restrictions, including    .

 

152


Table of Contents

Corporate Opportunity

Our amended and restated certificate of incorporation will provide that, to the fullest extent permitted by law, the doctrine of “corporate opportunity” will only apply against our directors and officers and their respective affiliates for competing activities related to tax, consulting, valuation, and other services activities.

Anti-Takeover Provisions

Some provisions of Delaware law, our amended and restated certificate of incorporation, and our amended and restated bylaws contain or will contain provisions, in addition to our dual class voting structure described above, that could make the following transactions more difficult: an acquisition of us by means of a tender offer; an acquisition of us by means of a proxy contest or otherwise; or the removal of our incumbent officers and directors. It is possible that these provisions could make it more difficult to accomplish or could deter transactions that stockholders may otherwise consider to be in their best interest or in our best interests, including transactions which provide for payment of a premium over the market price for our shares. These provisions, summarized below, are intended to discourage coercive takeover practices and inadequate takeover bids, including upon Aggregator and its designees and affiliates ceasing to beneficially own 50% of the voting power of our common stock entitled to vote generally on the election of directors and our ceasing to have high-vote common stock after such Triggering Event. These provisions are also designed to encourage persons seeking to acquire control of us to first negotiate with our board of directors. We believe that the benefits of the increased protection of our potential ability to negotiate with the proponent of an unfriendly or unsolicited proposal to acquire or restructure us outweigh the disadvantages of discouraging these proposals because negotiation of these proposals could result in an improvement of their terms.

Classified Board

In accordance with the terms of our amended and restated certificate of incorporation and amended and restated bylaws that will be effective immediately prior to the completion of this offering, prior to the Triggering Event, our Board will consist of a single class of directors each of whom will be elected annually at the annual meeting of our stockholders. From and after the Triggering Event, our Board will be divided into three classes, Class I, Class II, and Class III, with members of each class serving staggered three-year terms.

At each annual meeting of stockholders to be held after the Triggering Event, the successors to directors whose terms then expire will be elected to serve from the time of election and qualification until the third annual meeting following their election and until their successors are duly elected and qualified. We expect that additional directorships resulting from an increase in the number of directors will be distributed among the three classes so that, as nearly as possible, each class will consist of one-third of the directors. This classification of the Board may have the effect of delaying or preventing changes in our control or management.

Action by Written Consent

In accordance with the terms of our amended and restated certificate of incorporation and amended and restated bylaws that will be effective immediately prior to the completion of this offering, prior to the Triggering Event, stockholder action can be taken by written consent in lieu of a meeting, whereas following the Triggering Event, stockholder action can be taken only at an annual or special meeting of stockholders and cannot be taken by written consent in lieu of a meeting.

Business Combinations

We have opted out of Section 203 of the DGCL; however, our amended and restated certificate of incorporation contains similar provisions providing that we may not engage in certain “business combinations”

 

153


Table of Contents

with any “interested stockholder” for a three-year period following the time that the stockholder became an interested stockholder, unless:

 

   

prior to such time, our board of directors approved either the business combination or the transaction that resulted in the stockholder becoming an interested stockholder;

 

   

upon consummation of the transaction that resulted in the stockholder becoming an interested stockholder, the interested stockholder owned at least 85% of our voting stock outstanding at the time the transaction commenced, excluding certain shares; or

 

   

at or subsequent to that time, the business combination is approved by our board of directors and by the affirmative vote of holders of at least 66 2/3% of our outstanding voting stock that is not owned by the interested stockholder.

Generally, a business combination includes a merger, asset or stock sale, or other transaction resulting in a financial benefit to the interested stockholder. Subject to certain exceptions, an interested stockholder is a person who, together with that person’s affiliates and associates, owns, or within the previous three years owned, 15% or more of our outstanding voting stock. For purposes of this section only, voting stock has the meaning given to it in Section 203 of the DGCL.

Under certain circumstances, this provision will make it more difficult for a person who would be an interested stockholder to effect various business combinations with us for a three-year period. This provision may encourage companies interested in acquiring us to negotiate in advance with our board of directors because the stockholder approval requirement would be avoided if our board of directors approves either the business combination or the transaction that results in the stockholder becoming an interested stockholder. These provisions also may have the effect of preventing changes in our board of directors and may make it more difficult to accomplish transactions that stockholders may otherwise deem to be in their best interests.

Our amended and restated certificate of incorporation provides that Aggregator, any associate of ours or any of our affiliates, and any direct or indirect transferees of such persons, do not constitute interested stockholders for purposes of this provision.

Preferred Stock

Our board of directors will have the authority, without further action by our stockholders, to issue up to    shares of undesignated preferred stock with rights and preferences, including voting rights, designated from time to time by our board of directors. The existence of authorized but unissued shares of preferred stock would enable our board of directors to render more difficult or to discourage an attempt to obtain control of us by means of a merger, tender offer, proxy contest, or other means. See the section titled “Description of Capital Stock—Preferred Stock.”

Stockholder Meetings

Our amended and restated bylaws will provide that, except as required by applicable law, prior to the Triggering Event, at the written request of the holders of a majority of the voting power of our capital stock, a special meeting of stockholders may be called, whereas following the Triggering Event, a special meeting of stockholders may be called only by our chairman of the board, chief executive officer, or by a resolution adopted by a majority of our board of directors.

Requirements for Advance Notice of Stockholder Nominations and Proposals

Our amended and restated bylaws will establish advance notice procedures with respect to stockholders seeking to bring business before our annual meeting of stockholders, or to nominate candidates for election as

 

154


Table of Contents

directors, other than nominations made by or at the direction of the board of directors, or a committee thereof. Our amended and restated bylaws will also specify certain requirements regarding the form and content of a stockholder’s notice. These provisions may preclude our stockholders from bringing matters before our annual meeting of stockholders or from making nominations for directors at our meetings of stockholders.

Removal of Directors

Until the Triggering Event, any director may be removed from office at any time, with or without cause, by holders of a majority of the voting power of our outstanding common stock. Our amended and restated certificate of incorporation will provide that, after the Triggering Event, no member of our board of directors may be removed from office by our stockholders except for cause and, in addition to any other vote required by law, upon the approval of not less than    of the total voting power of all of our outstanding voting stock then entitled to vote in the election of directors.

Stockholders Not Entitled to Cumulative Voting

Our amended and restated certificate of incorporation will not permit stockholders to cumulate their votes in the election of directors.

Choice of Forum

Upon the completion of this offering, our amended and restated certificate of incorporation will provide that the Court of Chancery of the State of Delaware will be the exclusive forum for actions or proceedings brought under Delaware statutory of common law: (i) any derivative claim or cause of action brought on our behalf; (ii) any action asserting a claim of a breach of fiduciary duty; (iii) any action asserting a claim against us arising under the DGCL; (iv) any action arising under or seeking to interpret, apply, enforce, or determine the validity of our amended and restated certificate of incorporation or our amended and restated bylaws (as either may be amended from time to time); (v) any action as to which the DGCL confers jurisdiction to the Court of Chancery; or (vi) any claim or cause of action against us that is governed by the internal affairs doctrine; in all cases to the fullest extent permitted by law and subject to the court’s having personal jurisdiction over the indispensable parties named as defendants. If and only if the Court of Chancery of the State of Delaware lacks subject matter jurisdiction, any state court located within the State of Delaware or, if and only if all such state courts lack subject matter jurisdiction, the federal district court for the District of Delaware shall be the sole and exclusive forum for the foregoing actions or proceedings.

Our amended and restated certificate of incorporation will further provide that the federal district courts of the United States will be the exclusive forum for resolving any complaint asserting a cause or causes of action arising under the Securities Act, including all causes of action asserted against any defendant to such complaint. Some companies that adopted a similar federal district court forum selection provision were subject to a suit in the Chancery Court of Delaware by stockholders who asserted that the provision is not enforceable. While the Delaware Supreme Court held that such federal district court forum selection provision was in fact valid, there can be no assurance that federal courts or other state courts will follow the holding of the Delaware Supreme Court or determine that our federal district court forum selection provision should be enforced in a particular case. These choice of forum provisions do not apply to actions brought to enforce a duty or liability created by the Exchange Act. We intend for the choice of forum provision regarding claims arising under the Securities Act to apply despite the fact that Section 22 of the Securities Act creates concurrent jurisdiction for federal and state courts over all actions brought to enforce any duty or liability created by the Securities Act or the rules and regulations thereunder. There is uncertainty as to whether a court would enforce such provision with respect to claims under the Securities Act. Our exclusive forum provision will not relieve us of our duties to comply with the federal securities laws and the rules and regulations thereunder, and our stockholders will not be deemed to have waived our compliance with these laws, rules and regulations.

 

155


Table of Contents

For the avoidance of doubt, this provision is intended to benefit and may be enforced by us, our officers and directors, the underwriters to any offering giving rise to such complaint, and any other professional entity whose profession gives authority to a statement made by that person or entity and who has prepared or certified any part of the documents underlying the offering. These exclusive forum provisions may limit the ability of our stockholders to bring a claim in a judicial forum that such stockholders find favorable for disputes with us or our directors, officers or employees, which may discourage such lawsuits against us and our directors, officers and employees. Alternatively, if a court were to find such provisions contained in our certificate of incorporation to be inapplicable or unenforceable in an action, we may incur additional costs associated with resolving such action in other jurisdictions, we may incur additional costs associated with resolving such action in other jurisdictions. These exclusive forum provisions would not apply to suits brought to enforce a duty or liability created by the Exchange Act.

Amendment of Charter and Bylaw Provisions

Our amended and restated certificate of incorporation and amended and restated bylaws will provide that, after the Triggering Event, the affirmative vote of holders of   % of the total voting power of our outstanding common stock eligible to vote in the election of directors, voting together as a single class, will be required to amend, alter, change or repeal specified provisions, including those relating to actions by written consent of stockholders, calling of special meetings of stockholders, business combinations and amendment of our certificate of incorporation and bylaws.

The provisions of Delaware law, our amended and restated certificate of incorporation, and our amended and restated bylaws, as each will be in effect upon the completion of this offering, could have the effect of discouraging others from attempting hostile takeovers and, as a consequence, they may also inhibit temporary fluctuations in the market price of our Class A common stock that often result from actual or rumored hostile takeover attempts. These provisions may also have the effect of preventing changes in the composition of our board of directors and management. It is possible that these provisions could make it more difficult to accomplish transactions that stockholders may otherwise deem to be in their best interests.

Transfer Agent and Registrar

Upon the completion of this offering, the transfer agent and registrar for our Class A common stock will be Equiniti Trust Company, LLC. The transfer and registrar’s address is 28 Liberty Street, Floor 53, New York, NY 10005 and its phone number is 651-328-4405.

Listing

We intend to apply for listing of our Class A common stock on the NYSE under the trading symbol “ANDG,” and this offering is contingent upon obtaining such approval.

 

156


Table of Contents

SHARES ELIGIBLE FOR FUTURE SALE

Prior to this offering, no public market existed for our Class A common stock, and although we expect that our Class A common stock will be approved for listing on the NYSE, we cannot assure investors that there will be an active public market for our Class A common stock following this offering. We cannot predict what effect, if any, sales of our shares in the public market or the availability of shares for sale will have on the market price of our Class A common stock. Future sales of substantial amounts of Class A common stock in the public market, or the possibility of these sales or issuances occurring, could adversely affect the prevailing market price of our Class A common stock or impair our ability to raise equity capital.

Based on our shares outstanding as of June 30, 2025 after giving effect to the reorganization transactions described under the section titled “Organizational Structure,” on the completion of this offering, a total of   shares of Class A common stock will be outstanding (or   shares if the underwriters exercise their over-allotment option in full). This includes    shares of Class A common stock that we are selling in this offering, which shares may be resold in the public market immediately unless purchased by our affiliates. In addition, upon the consummation of the offering, Aggregator will own an aggregate of Class X Umbrella Units and all of the shares of our Class B common stock. Aggregator, or its permitted transferees in connection with the redemption, from time to time following this offering, may require AT Umbrella LLC to redeem or exchange all or a portion of their Class X Umbrella Units for newly issued shares of Class A common stock on a one-for-one basis. Shares of our Class B common stock will be cancelled on a one-for-one basis if we, at the election of Aggregator or its members, redeem or exchange Class X Umbrella Units of Aggregator, or its permitted transferees in connection with the redemption. Shares of our Class A common stock issuable to Aggregator or its permitted transferees upon a redemption or exchange of Class X Umbrella Units would be considered “restricted securities,” as that term is defined under Rule 144 and would also be subject to the “lock-up” period noted below.

Restricted securities are eligible for public sale only if they are registered under the Securities Act or if they qualify for an exemption from registration under Rules 144 under the Securities Act, which are summarized below. Substantially all of these shares will be subject to lock-up periods under the lock-up arrangements described below.

As a result of these lock-up arrangements and subject to the provisions of Rules 144 or 701, shares of our Class A common stock will be available for sale in the public market as follows:

 

   

beginning on the date of this prospectus,    shares of our Class A common stock sold in this offering will be eligible for immediate sale in the public market, unless purchased by our affiliates;

 

   

beginning 180 days after the date of this prospectus,    additional shares will become eligible for sale in the public market (such shares representing the total number of shares issuable upon the redemption or exchange by Aggregator, or its permitted transferees in connection with the redemption, of all their Class X Umbrella Units for shares of our Class A common stock), of which    shares will be held by affiliates and subject to the volume, manner of sale, and other restrictions of Rule 144, as described below; and

 

   

beginning 18 months after the date of this prospectus,    additional shares held by Mr. Vorsatz will become eligible for sale in the public markets (such shares representing the total number of shares issuable upon the redemption or exchange by Aggregator, or its permitted transferees in connection with the redemption, of all their Class X Umbrella Units for shares of our Class A common stock), which shares will be subject to the volume, manner of sale, and other restrictions of Rule 144 applicable to affiliates, as described below.

Rule 144

In general, under Rule 144 as currently in effect, once we have been subject to public company reporting requirements of Section 13 or Section 15(d) of the Exchange Act for at least 90 days, an eligible stockholder is

 

157


Table of Contents

entitled to sell such shares without complying with the manner of sale, volume limitation, or notice provisions of Rule 144, subject to compliance with the public information requirements of Rule 144. To be an eligible stockholder under Rule 144, such stockholder must not be deemed to have been one of our affiliates for purposes of the Securities Act at any time during the 90 days preceding a sale and must have beneficially owned the shares proposed to be sold for at least six months, including the holding period of any prior owner other than our affiliates. If such a person has beneficially owned the shares proposed to be sold for at least one year, including the holding period of any prior owner other than our affiliates, then such person is entitled to sell such shares without complying with any of the requirements of Rule 144, subject to the expiration of the lock-up agreements described below.

In general, under Rule 144, as currently in effect, our affiliates or persons selling shares on behalf of our affiliates are entitled to sell shares on expiration of the lock-up agreements described below, subject, in the case of restricted securities, to such shares having been beneficially owned for at least six months. Beginning 90 days after the date of this prospectus, within any three-month period, such stockholders may sell a number of shares that does not exceed the greater of:

 

   

1% of the number of shares of Class A common stock then outstanding, which will equal shares immediately after this offering, assuming no exercise of the underwriters’ over-allotment option to purchase additional shares of Class A common stock from us; or

 

   

the average weekly trading volume of our Class A common stock during the four calendar weeks preceding the filing of a notice on Form 144 with respect to such sale.

Sales under Rule 144 by our affiliates or persons selling shares on behalf of our affiliates are also subject to certain manner of sale provisions and notice requirements and to the availability of current public information about us.

Form S-8 Registration Statements

We intend to file one or more registration statements on Form S-8 under the Securities Act with the SEC as soon as practicable after the time at which the registration statement of which this prospectus forms a part to register the offer and sale of shares of our Class A common stock that are issuable under our employee benefit plans as defined in Form S-8. These registration statements will become effective immediately on filing. Shares covered by these registration statements will then be eligible for sale in the public markets, subject to vesting restrictions, any applicable lock-up agreements described below and Rule 144 limitations applicable to affiliates.

Lock-Up Arrangements

We will agree that we will not, and will not publicly disclose an intention to, among other things and subject to certain exceptions, (i) offer, pledge, sell, contract to sell, sell any option or contract to purchase, purchase any option or contract to sell, grant any option, right, or warrant to purchase, lend or otherwise transfer or dispose of, directly or indirectly, or submit to, or file with the SEC a registration statement under the Securities Act relating to any shares of our common stock or securities convertible into or exchangeable or exercisable for any shares of our common stock, or (ii) enter into any swap or other arrangement that transfers all or a portion of the economic consequences associated with the ownership of any shares of common stock or any such other securities (regardless of whether any of these transactions are to be settled by the delivery of shares of common stock or such other securities, in cash or otherwise), in each case without the prior written consent of Morgan Stanley & Co. LLC and UBS Securities LLC, for a period of 180 days after the date of this prospectus, other than the shares of our Class A common stock to be sold hereunder and certain other exceptions.

Each of our executive officers and directors have entered, or will enter, into lock-up agreements with the underwriters prior to the commencement of this offering pursuant to which each of these persons or entities, with limited exceptions, for a period of time up to 180 days after the date of this prospectus, may not, and may not

 

158


Table of Contents

publicly disclose an intention to, without the prior written consent of Morgan Stanley & Co. LLC and UBS Securities LLC, among other things and subject to certain exceptions, (i) offer, pledge, sell, contract to sell, sell any option or contract to purchase, purchase any option or contract to sell, grant any option, right, or warrant to purchase, lend or otherwise transfer or dispose of, directly or indirectly, any shares of our common stock or units of AT Umbrella or any securities convertible into or exercisable or exchangeable for our common stock or units of AT Umbrella (including, without limitation, common stock or such other securities which may be deemed to be beneficially owned by such directors and executive officers in accordance with the rules and regulations of the SEC and securities which may be issued upon exercise of a stock option or warrant) or (ii) enter into any swap or other agreement that transfers, in whole or in part, any of the economic consequences of ownership of the common stock, units of AT Umbrella or such other securities, whether any such transaction described in clause (i) or (ii) above is to be settled by delivery of common stock, units of AT Umbrella or such other securities, in cash or otherwise, or (iii) make any demand for or exercise any right with respect to the registration of any shares of our common stock or any security convertible into or exercisable or exchangeable for our common stock. In addition, the Aggregator Amended and Restated Limited Liability Company Agreement will contractually restrict the ability of the Andersen Managing Directors to transfer the Aggregator limited liability company units they hold and will contractually restrict the Andersen Managing Directors from transferring or exchanging any Class B common stock or Class X Umbrella Units they hold prior to    . We have agreed with the underwriters that we will not waive, modify or amend such transfer restrictions during the period ending 180 days after the date of this prospectus without the consent of Morgan Stanley & Co. LLC and UBS Securities LLC.

See the section titled “Underwriters” for information about exceptions to the lock-up agreements described above and a further description of the lock-up agreements.

In addition, in connection with this offering, Mr. Vorsatz, our Chairman and Chief Executive Officer, has entered into a lock-up agreement with us pursuant to which, for a period of time up to 18 months after the date of this prospectus, he may not, and may not publicly disclose an intention to, (i) offer, pledge, sell, contract to sell, sell any option or contract to purchase, purchase any option or contract to sell, grant any option, right, or warrant to purchase, lend or otherwise transfer or dispose of, directly or indirectly, any shares of our Class A common stock or any securities convertible into or exercisable or exchangeable for our Class A common stock (including, without limitation, Class B common stock or such other securities which may be deemed to be beneficially owned by him in accordance with the rules and regulations of the SEC and securities which may be issued upon exercise of a stock option or warrant) or (ii) enter into any swap or other agreement that transfers, in whole or in part, any of the economic consequences of ownership of the common stock or such other securities, whether any such transaction described in clause (i) or (ii) above is to be settled by delivery of Class A common stock or such other securities, in cash or otherwise, or (iii) make any demand for or exercise any right with respect to the registration of any shares of our Class A common stock or any security convertible into or exercisable or exchangeable for our Class A common stock. Our board of directors, in its sole discretion, may release the Class A common stock and other securities subject to the lock-up restriction. The lock-up restrictions are subject to certain limited exceptions, including permitting Mr. Vorsatz to engage in certain transfers for bona fide estate planning purposes, to immediate family members, to trusts, to affiliated entities, in each case not involving a disposition for value and where the recipient agrees to be bound by the lock-up restrictions, or in connection with a disposition by will, other testamentary document or intestate succession, by operation of law or pursuant to a bona fide third-party tender offer, merger, consolidation or other similar transaction, that is approved by our board of directors, made to all holders of our capital stock involving a change of control.

Class X Umbrella Units are subject to additional transfer restrictions. See the section titled “Description of Capital Stock—Redemption, Transferability and Exchange” for a further description of the transfer restrictions.

 

159


Table of Contents

MATERIAL U.S. FEDERAL TAX CONSEQUENCES TO NON-U.S. HOLDERS OF OUR COMMON STOCK

The following is a general discussion of the material U.S. federal income tax considerations applicable to non-U.S. holders (as defined below) with respect to their ownership and disposition of shares of our Class A common stock issued pursuant to this offering. For purposes of this discussion, a non-U.S. holder means a beneficial owner of our Class A common stock (other than an entity or arrangement that is treated as a partnership or pass-through entity for U.S. federal income tax purposes) that is not, for U.S. federal income tax purposes, any of the following:

 

   

an individual who is a citizen or resident of the United States;

 

   

a corporation (or other entity treated as a corporation for U.S. federal income tax purposes) created or organized in or under the laws of the United States, any state thereof or the District of Columbia;

 

   

an estate, the income of which is includable in gross income for U.S. federal income tax purposes regardless of its source; or

 

   

a trust if (i) a court within the United States is able to exercise primary supervision over the administration of the trust and one or more “U.S. persons,” as defined under the Code have the authority to control all substantial decisions of the trust or (ii) such trust has made a valid election to be treated as a U.S. person for U.S. federal income tax purposes under applicable U.S. Treasury regulations.

This discussion is based on current provisions of the Code, existing, temporary and proposed U.S. Treasury regulations promulgated thereunder, judicial opinions, published positions of the IRS and other applicable authorities, each as in effect as of the date of this prospectus, and all of which are subject to change or to differing interpretation, possibly with retroactive effect. Any such change or different interpretation could alter the tax considerations to non-U.S. holders described in this prospectus. In addition, there can be no assurance that the IRS will not challenge one or more of the tax considerations described in this prospectus. This discussion assumes that a non-U.S. holder holds shares of our Class A common stock as a capital asset within the meaning of Section 1221 of the Code (generally, property held for investment) for U.S. federal income tax purposes. This discussion does not address all aspects of U.S. federal income taxation that may be important to a particular non-U.S. holder in light of that non-U.S. holder’s individual circumstances, nor does it address any aspects of the Medicare contribution tax on net investment income, any U.S. non-income taxes, such as estate or gift taxes, any U.S. alternative minimum taxes, the impact of the special tax accounting rules under Section 451(b) of the Code, or any state, local or non-U.S. taxes. This discussion may not apply, in whole or in part, to particular non-U.S. holders in light of their individual circumstances or to holders subject to special treatment under the U.S. federal income tax laws (such as insurance companies, tax-exempt organizations, government organizations, financial institutions, brokers or dealers in securities, “controlled foreign corporations,” “passive foreign investment companies,” corporations that accumulate earnings to avoid U.S. federal income tax, corporations organized outside of the United States, any state thereof or the District of Columbia that are nonetheless treated as U.S. taxpayers for U.S. federal income tax purposes, tax-qualified retirement plans and “qualified foreign pension funds” as defined in Section 897(1)(2) of the Code and entities all of the interests of which are held by qualified foreign pension funds, non-U.S. holders that hold our Class A common stock as part of a straddle, hedge, conversion transaction, synthetic security or other integrated investment, holders who own, actually or constructively, more than 5% of our Class A common stock, certain former U.S. citizens or long-term residents, and persons who acquire our Class A common stock through the exercise of an option or otherwise as compensation).

If a partnership (or other entity or arrangement treated as a partnership for U.S. federal income tax purposes) holds our Class A common stock, the tax treatment of a partner therein will generally depend on the status of the partner and the activities of the partnership. Partnerships and partners holding our Class A common stock should consult their tax advisors as to the particular U.S. federal income tax consequences applicable to them.

 

160


Table of Contents

We have not sought and will not seek any ruling from the IRS with respect to the statements made and the conclusions reached in the following discussion. There can be no assurance that the IRS will not challenge one or more of the tax consequences described herein, or that any such challenge would not be sustained by a court.

THIS SUMMARY IS FOR GENERAL INFORMATION ONLY AND IS NOT INTENDED TO CONSTITUTE A COMPLETE DISCUSSION OF ALL TAX CONSEQUENCES FOR NON-U.S. HOLDERS RELATING TO THE OWNERSHIP AND DISPOSITION OF OUR CLASS A COMMON STOCK. INVESTORS CONSIDERING THE PURCHASE OF OUR CLASS A COMMON STOCK SHOULD CONSULT THEIR OWN TAX ADVISORS REGARDING THE U.S. FEDERAL, STATE, AND LOCAL AND NON-U.S. INCOME AND NON-INCOME TAX CONSEQUENCES IN THEIR PARTICULAR CIRCUMSTANCES, INCLUDING THE IMPACT OF TAX TREATIES.

Dividends

We have no present intention to make distributions on our Class A common stock. If we do pay dividends on shares of our Class A common stock, however, such distributions will constitute dividends for U.S. federal income tax purposes to the extent paid from our current or accumulated earnings and profits, as determined under U.S. federal income tax principles. Distributions in excess of our current and accumulated earnings and profits will constitute a return of capital that is applied against and reduces, but not below zero, a non-U.S. holder’s adjusted tax basis in shares of our Class A common stock. Any amount distributed in excess of basis will be treated as capital gain and will be subject to the treatment described below under “—Gain on Sale or Other Disposition of Class A Common Stock.” Any distributions will also be subject to the discussion below under “—Backup Withholding and Information Reporting” and “—Foreign Account Tax Compliance Act.”

Any dividend paid to a non-U.S. holder on our Class A common stock that is not effectively connected with a non-U.S. holder’s conduct of a trade or business in the United States will generally be subject to U.S. withholding tax at a 30% rate. The withholding tax might apply at a reduced rate, however, under the terms of an applicable income tax treaty between the United States and the non-U.S. holder’s country of residence. You should consult your own tax advisors regarding your entitlement to benefits under a relevant income tax treaty. Generally, in order for us or our paying agent to withhold tax at a lower treaty rate, a non-U.S. holder must certify its entitlement to treaty benefits. A non-U.S. holder generally can meet this certification requirement by providing an appropriate and properly completed IRS Form W-8BEN, W-8BEN-E or other appropriate form (or any successor form thereof) to us or our paying agent. If the non-U.S. holder holds the stock through a financial institution or other agent acting on the non-U.S. holder’s behalf, the non-U.S. holder will be required to provide appropriate documentation to the non-U.S. holder’s agent. The non-U.S. holder’s agent will then be required to provide certification to us or our paying agent, either directly or through other intermediaries. If you are eligible for a reduced rate of U.S. federal withholding tax under an income tax treaty, you may obtain a refund or credit of any excess amounts withheld by filing an appropriate claim for a refund with the IRS in a timely manner.

Dividends received by a non-U.S. holder that are effectively connected with a U.S. trade or business conducted by the non-U.S. holder, and if required by an applicable income tax treaty between the United States and the non-U.S. holder’s country of residence, are attributable to a permanent establishment or fixed base maintained by the non-U.S. holder in the United States, are generally not subject to U.S. withholding tax if the non-U.S. holder satisfies applicable certification and disclosure requirements. To obtain this exemption, a non-U.S. holder must provide us or our paying agent with an IRS Form W-8ECI (or any successor form) properly certifying that the dividends are effectively connected with the non-U.S. holder’s conduct of a trade or business within the United States. Such effectively connected dividends, although not subject to withholding tax, are taxed at the same rates applicable to U.S. persons, net of certain deductions and credits. In addition, dividends received by a corporate non-U.S. holder (and, if required by an applicable tax treaty, are attributable to such holder’s U.S. permanent establishment or fixed base) that are effectively connected with a U.S. trade or business of the corporate non-U.S. holder may also be subject to a branch profits tax at a rate of 30% or such lower rate as may be specified by an applicable tax treaty subject to adjustments.

 

161


Table of Contents

Gain on Sale or Other Disposition of Class A Common Stock

Subject to the discussion below under “—Backup Withholding and Information Reporting” and “—Foreign Account Tax Compliance Act,” non-U.S. holders will generally not be subject to U.S. federal income tax on any gains realized on the sale, exchange or other disposition of our Class A common stock unless:

 

   

the gain (i) is effectively connected with the conduct by the non-U.S. holder of a U.S. trade or business and (ii) if required by an applicable income tax treaty between the United States and the non-U.S. holder’s country of residence, is attributable to a permanent establishment or fixed base maintained by the non-U.S. holder in the United States (in which case the special rules described below apply);

 

   

the non-U.S. holder is an individual who is present in the United States for 183 days or more in the taxable year of the sale, exchange or other disposition of our Class A common stock, and certain other requirements are met (in which case the gain would be subject to a flat 30% tax, or such reduced rate as may be specified by an applicable income tax treaty, which may be offset by U.S. source capital losses of such non-U.S. holder, if any, provided the non-U.S. holder has timely filed U.S. federal income tax returns with respect to such losses, even though the individual is not considered a resident of the United States); or

 

   

the rules of the Foreign Investment in Real Property Tax Act (FIRPTA) treat the gain as effectively connected with a U.S. trade or business.

The FIRPTA rules may apply to a sale, exchange or other disposition of our Class A common stock if we are, or were within the shorter of the five-year period preceding the disposition and the non-U.S. holder’s holding period, a “U.S. real property holding corporation” (USRPHC). In general, we would be a USRPHC if interests in U.S. real property comprised at least half of the value of our worldwide real property plus our business assets. Although there can be no assurance, we do not believe that we have been or are a USRPHC and we do not anticipate becoming one in the future. Even if we are or were to become a USRPHC, gain arising from the sale or other taxable disposition by a non-U.S. holder will not be subject to U.S. federal income tax if our Class A common stock is “regularly traded,” as defined by applicable U.S. Treasury regulations, on an established securities market, and such non-U.S. holder owned, actually and constructively, 5% or less of our Class A common stock throughout the shorter of the five-year period ending on the date of the sale or other taxable disposition or the non-U.S. holder’s holding period.

If any gain from the sale, exchange or other disposition of our Class A common stock, (i) is effectively connected with a U.S. trade or business conducted by a non-U.S. holder and (ii) if required by an applicable income tax treaty between the United States and the non-U.S. holder’s country of residence, is attributable to a permanent establishment or fixed base maintained by such non-U.S. holder in the United States, then the gain generally will be subject to U.S. federal income tax at the same rates applicable to U.S. persons, net of certain deductions and credits. If the non-U.S. holder is a corporation, under certain circumstances, that portion of its earnings and profits that is effectively connected with its U.S. trade or business, subject to certain adjustments, generally would be subject also to a “branch profits tax” at a rate of 30% or such lower rate as may be specified by an applicable income tax treaty.

Backup Withholding and Information Reporting

We must report annually to the IRS and to each non-U.S. holder the amount of dividends paid to, and the tax withheld with respect to, each non-U.S. holder. These reporting requirements apply regardless of whether withholding was reduced or eliminated by an applicable tax treaty. Copies of this information reporting may also be made available under the provisions of a specific tax treaty or agreement with the tax authorities in the country in which the non-U.S. holder resides or is established.

A non-U.S. holder will generally be subject to backup withholding for dividends on our Class A common stock paid to such holder unless such non-U.S. holder certifies under penalties of perjury that, among other

 

162


Table of Contents

things, it is a non-U.S. holder (and the payer does not have actual knowledge or reason to know that such holder is a U.S. person) or otherwise establishes an exemption. Generally, a non-U.S. holder will comply with such procedures if it provides an appropriate and properly executed IRS Form W-8BEN, W-8BEN-E, or W-8ECI (or successor form) or other applicable form, or otherwise meets documentary evidence requirements for establishing that it is a non-U.S. holder. Dividends paid to non-U.S. holders subject to withholding of U.S. federal income tax, as described above under the heading “—Dividends,” will generally be exempt from U.S. backup withholding.

Information reporting and backup withholding generally are not required with respect to the amount of any proceeds from the sale or other disposition of our Class A common stock by a non-U.S. holder outside the United States through a foreign office of a foreign broker that does not have certain specified connections to the United States. However, if a non-U.S. holder sells or otherwise disposes of its shares of Class A common stock through a U.S. broker or the U.S. offices of a foreign broker, the broker will generally be required to report the amount of proceeds paid to the non-U.S. holder to the IRS and impose backup withholding on that amount unless such non-U.S. holder provides appropriate certification to the broker of its status as a non-U.S. holder (and the payer does not have actual knowledge or reason to know that such holder is a U.S. person) or otherwise establishes an exemption.

Backup withholding is not an additional income tax. Any amounts withheld under the backup withholding rules from a payment to a non-U.S. holder generally may be credited against the non-U.S. holder’s U.S. federal income tax liability, if any, or refunded, provided that the required information is furnished to the IRS in a timely manner. Non-U.S. holders should consult their tax advisors regarding the application of the information reporting and backup withholding rules to them.

Foreign Account Tax Compliance Act

Under the Foreign Account Tax Compliance Act and related U.S. Treasury guidance (FATCA), withholding tax of 30% applies to certain payments to foreign financial institutions, investment funds and certain other non-U.S. persons that fail to comply with certain information reporting and certification requirements pertaining to their direct and indirect U.S. stockholders and/or U.S. accountholders and do not otherwise qualify for an exemption. Under applicable U.S. Treasury regulations and IRS guidance, this withholding currently applies to payments of dividends, if any, on, and, subject to the proposed U.S. Treasury regulations discussed below, gross proceeds from the sale or other disposition of, our Class A common stock. An intergovernmental agreement between the United States and a foreign country may modify the requirements described in this paragraph.

Although, beginning on January 1, 2019, withholding under FATCA would have applied to payments of gross proceeds from the sale or other disposition of our Class A common stock, proposed U.S. Treasury regulations eliminate FATCA withholding on payments of gross proceeds entirely. Taxpayers generally may rely on these proposed U.S. Treasury regulations until final U.S. Treasury regulations are issued.

Prospective investors are encouraged to consult with their own tax advisors regarding the possible implications of FATCA on their investment in our Class A common stock.

THE PRECEDING DISCUSSION OF U.S. FEDERAL INCOME TAX CONSIDERATIONS IS FOR GENERAL INFORMATION PURPOSES ONLY. IT IS NOT TAX ADVICE. EACH PROSPECTIVE INVESTOR SHOULD CONSULT ITS OWN TAX ADVISOR REGARDING THE PARTICULAR U.S. FEDERAL, STATE, AND LOCAL AND NON-U.S. INCOME AND NON-INCOME TAX CONSEQUENCES OF PURCHASING, HOLDING, AND DISPOSING OF OUR CLASS A COMMON STOCK, INCLUDING ANY TAX REPORTING REQUIREMENTS AND THE CONSEQUENCES OF ANY PROPOSED CHANGE IN APPLICABLE LAWS.

 

163


Table of Contents

UNDERWRITERS

Under the terms and subject to the conditions in an underwriting agreement dated the date of this prospectus, the underwriters named below, for whom Morgan Stanley & Co. LLC and UBS Securities LLC are acting as representatives, have severally agreed to purchase, and Andersen Group Inc. has agreed to sell to them, severally, the number of shares of Class A common stock indicated below:

 

Name

  

Number of Shares

 

Morgan Stanley & Co. LLC

          

UBS Securities LLC

  

Deutsche Bank Securities Inc.

  

Truist Securities, Inc.

  

Wells Fargo Securities, LLC

  

Robert W. Baird & Co. Incorporated

  

William Blair & Company, L.L.C.

  
  

 

 

 

Total

  
  

 

 

 

The underwriters and the representatives are collectively referred to as the “underwriters” and the “representatives,” respectively. The underwriters are offering the shares of Class A common stock subject to their acceptance of the shares from us and subject to prior sale. The underwriting agreement provides that the obligations of the several underwriters to pay for and accept delivery of the shares of Class A common stock offered by this prospectus are subject to the approval of certain legal matters by their counsel and to certain other conditions. The underwriters are obligated to take and pay for all of the shares of Class A common stock offered by this prospectus if any such shares are taken. However, the underwriters are not required to take or pay for the shares covered by the underwriters’ over-allotment option described below.

The underwriters initially propose to offer part of the shares of Class A common stock directly to the public at the offering price listed on the cover page of this prospectus and part to certain dealers at a price that represents a concession not in excess of $   per share under the public offering price. After the initial offering of the shares of Class A common stock, the offering price and other selling terms may from time to time be varied by the representatives.

In addition, while as of the date hereof we have not identified any specific investors, we may request that the underwriters make issuer directed allocations of our Class A common stock to certain investors.

We have granted to the underwriters an option, exercisable for 30 days from the date of this prospectus, to purchase up to    additional shares of Class A common stock at the public offering price listed on the cover page of this prospectus, less underwriting discounts and commissions. The underwriters may exercise this option solely for the purpose of covering over-allotments, if any, made in connection with the offering of the shares of Class A common stock offered by this prospectus. To the extent the option is exercised, each underwriter will become obligated, subject to certain conditions, to purchase about the same percentage of the additional shares of Class A common stock as the number listed next to the underwriter’s name in the preceding table bears to the total number of shares of Class A common stock listed next to the names of all underwriters in the preceding table.

The following table shows the per share and total public offering price, underwriting discounts and commissions, and proceeds before expenses to us. These amounts are shown assuming both no exercise and full exercise of the underwriters’ over-allotment option.

 

            Total  
     Per
Share
     No
Exercise
     Full
Exercise
 

Public offering price

   $           $           $       

Underwriting discounts and commissions to be paid by us

   $        $        $    

Proceeds, before expenses, to us

   $        $        $    

 

164


Table of Contents

The estimated offering expenses, exclusive of the underwriting discounts and commissions, are approximately $   . All of such offering expenses for this offering will be paid for or otherwise borne by AT Umbrella. We have also agreed to reimburse the underwriters for expenses relating to clearance of this offering with the Financial Industry Regulatory Authority up to $   .

The underwriters have informed us that they do not intend sales to discretionary accounts to exceed 5% of the total number of shares of Class A common stock offered by them.

We intend to apply to list Class A common stock on the NYSE under the trading symbol “ANDG,” and this offering is contingent upon obtaining such approval.

We and all of our directors and officers have agreed that, without the prior written consent of Morgan Stanley & Co. LLC and UBS Securities LLC on behalf of the underwriters, we and they will not, and will not publicly disclose an intention to, during the period ending 180 days after the date of this prospectus (the restricted period):

 

   

offer, pledge, sell, contract to sell, sell any option or contract to purchase, purchase any option or contract to sell, lend or otherwise transfer or dispose of, directly or indirectly, any shares of common stock or units of AT Umbrella beneficially owned or any securities convertible into or exercisable or exchangeable for shares of common stock or units of AT Umbrella (collectively, the lock-up securities);

 

   

submit or file any registration statement with the SEC relating to the offering of any shares of common stock or any securities convertible into or exercisable or exchangeable for common stock; or

 

   

enter into any swap or other arrangement that transfers to another, in whole or in part, any of the economic consequences of ownership of the lock-up securities;

whether any such transaction described above is to be settled by delivery of common stock or such other securities, in cash or otherwise. In addition, we and each such person have agreed that, without the prior written consent of Morgan Stanley & Co. LLC and UBS Securities LLC on behalf of the underwriters, we or such other person will not, during the restricted period, make any demand for, or exercise any right with respect to, the registration of any shares of common stock or any security convertible into or exercisable or exchangeable for common stock.

With respect to us, the restrictions described in the immediately preceding paragraph do not apply to:

 

   

the sale of shares to the underwriters or the issuance, transfer, redemption or exchange of securities in connection with the reorganization transactions described in this prospectus;

 

   

the issuance of membership interests by AT Umbrella to us after giving effect to this offering and the application of the proceeds as described in this prospectus;

 

   

the issuance of shares of common stock by us or membership interests by AT Umbrella upon the conversion of a security outstanding on the date of this prospectus or the redemption or exchange of membership interests of AT Umbrella, as described in this prospectus, provided that each recipient of common stock pursuant to this clause shall execute a lock-up agreement; or

 

   

facilitating the establishment of a trading plan on behalf of a shareholder, officer or director pursuant to Rule 10b5-1 under the Exchange Act for the transfer of shares of common stock, provided that (i) such plan does not provide for the transfer of common stock during the restricted period and (ii) to the extent a public announcement or filing under the Exchange Act, if any, is required of or voluntarily made by us regarding the establishment of such plan, such announcement or filing shall include a statement to the effect that no transfer of common stock may be made under such plan during the restricted period.

 

165


Table of Contents

With respect to our directors and officers, the restrictions described above do not apply to:

 

  (a)  

transactions relating to securities acquired in this offering or in open market transactions after the completion of this offering, provided that no filing under Section 16(a) of the Exchange Act or other public announcement shall be required or shall be voluntarily made in connection with subsequent sales of securities acquired in this offering or such open market transactions;

 

  (b)  

transfers of lock-up securities (i) as a bona fide gift or to a charitable organization or educational institution or (ii) for bona fide estate planning purposes, in each case, in a transfer not involving a disposition for value;

 

  (c)  

transfers or dispositions of lock-up securities to any member of the immediate family of the lock-up party or any trust for the direct or indirect benefit of the lock-up party or the immediate family of the lock-up party, or if the lock-up party is a trust, to a trustor, trustee or any beneficiary (including such trustor, trustee or beneficiary’s estate) in a transaction not involving a disposition for value;

 

  (d)  

distributions, transfers or dispositions of lock-up securities to any corporation, partnership, limited liability company, other entity that is an affiliate of the lock-up party or of which all of the beneficial ownership interests of which are held by the lock-up party or the immediate family of the lock-up party in a transaction not involving a disposition for value;

 

  (e)  

transfers or dispositions of lock-up securities (i) by will, other testamentary document or intestate succession and (ii) by operation of law including, without limitation, pursuant to orders of a court or regulatory agency, in connection with a negotiated divorce settlement, pursuant to a qualified domestic relations order or by other court order;

 

  (f)  

to a nominee or custodian of a person or entity to whom a disposition or transfer would be permissible under paragraphs (b) through (e) above;

 

  (g)  

distributions, transfers or dispositions of lock-up securities to limited partners or stockholders of the lock-up party;

 

  (h)  

the establishment of a trading plan on behalf of our shareholders, officers or directors pursuant to Rule 10b5-1 under the Exchange Act for the transfer of securities, provided that (i) such plan does not provide for the transfer of securities during the restricted period and (ii) to the extent a public announcement or filing under the Exchange Act, if any, is required of or voluntarily made by or on behalf of the lock-up party or us regarding the establishment of such plan, such announcement or filing shall include a statement to the effect that no transfer of securities may be made under such plan during the restricted period;

 

  (i)  

to the underwriters pursuant to the underwriting agreement;

 

  (j)  

pursuant to a bona fide third-party tender offer, merger, consolidation or other similar transaction, that is approved by our board of directors, made to all holders of our capital stock involving a change of control; provided, that, in the event that such tender offer, merger, consolidation or other similar transaction is not completed, the lock-up securities shall remain subject to the restrictions contained in the lock-up agreement; or

 

  (k)  

transfers, conversions, reclassifications, redemptions or exchanges of the lock-up securities pursuant to the reorganization transactions described in this prospectus, provided that any filing under Section 16(a) of the Exchange Act shall clearly indicate in the footnotes thereto the circumstances of such transfer, conversion, reclassification, redemption or exchange, and provided, further that any new securities received upon such transfer, conversion, reclassification, redemption or exchange shall be subject to the terms of the lock-up agreement;

provided, in the case of any transfer, disposition or distribution pursuant to clauses (b) through (g) above, that (i) each transferee, donee or distributee shall sign and deliver a lock-up agreement and (ii) no public

 

166


Table of Contents

announcement or filing under Section 16(a) of the Exchange Act or any other public filing or disclosure reporting a reduction in beneficial ownership of shares of common stock, shall be required or shall be voluntarily made during the restricted period, other than any Schedule 13G, 13D or Form 13F (or any amendments to such schedules or forms) with respect to such transfer, disposition or distribution (other than, in the case of a transfer or other disposition pursuant to clause (b), (e) or (g), to the extent such transfer or other disposition is to a nominee or custodian of a person or entity to whom a disposition or transfer would be permissible under clause (b), (e) or (g), above, if the lock-up party is subject to Section 16 reporting with respect to us under the Exchange Act and any Form 4 or Form 5 is required to be filed under the Exchange Act, any such filing will indicate by footnote disclosure or otherwise the nature of the transfer or disposition).

Morgan Stanley & Co. LLC and UBS Securities LLC, in their sole discretion, may release the Class A common stock and other securities subject to the lock-up agreements described above in whole or in part at any time. In addition, the Aggregator Amended and Restated Limited Liability Company Agreement will contractually restrict the ability of the Andersen Managing Directors to transfer the Aggregator limited liability company units they hold and will contractually restrict the Andersen Managing Directors from transferring or exchanging any Class B common stock or Class X Umbrella Units they hold prior to     . We have agreed with the underwriters that we will not waive, modify or amend such transfer restrictions during the restricted period without the consent of Morgan Stanley & Co. LLC and UBS Securities LLC. See the section titled “Description of Capital Stock—Redemption, Transferability and Exchange” for a further description of the transfer restrictions.

In order to facilitate the offering of the Class A common stock, the underwriters may engage in transactions that stabilize, maintain or otherwise affect the price of the Class A common stock. Specifically, the underwriters may sell more shares than they are obligated to purchase under the underwriting agreement, creating a short position. A short sale is covered if the short position is no greater than the number of shares available for purchase by the underwriters under the over-allotment option. The underwriters can close out a covered short sale by exercising the over-allotment option or purchasing shares in the open market. In determining the source of shares to close out a covered short sale, the underwriters will consider, among other things, the open market price of shares compared to the price available under the over-allotment option. The underwriters may also sell shares in excess of the over-allotment option, creating a naked short position. The underwriters must close out any naked short position by purchasing shares in the open market. A naked short position is more likely to be created if the underwriters are concerned that there may be downward pressure on the price of the Class A common stock in the open market after pricing that could adversely affect investors who purchase in this offering. As an additional means of facilitating this offering, the underwriters may bid for, and purchase, shares of Class A common stock in the open market to stabilize the price of the Class A common stock. These activities may raise or maintain the market price of the Class A common stock above independent market levels or prevent or retard a decline in the market price of the Class A common stock. The underwriters are not required to engage in these activities and may end any of these activities at any time.

We and the underwriters have agreed to indemnify each other against certain liabilities, including liabilities under the Securities Act.

A prospectus in electronic format may be made available on websites maintained by one or more underwriters, or selling group members, if any, participating in this offering. The representatives may agree to allocate a number of shares of Class A common stock to underwriters for sale to their online brokerage account holders. Internet distributions will be allocated by the representatives to underwriters that may make Internet distributions on the same basis as other allocations.

Other Relationships

The underwriters and their respective affiliates are full service financial institutions engaged in various activities, which may include securities trading, commercial and investment banking, financial advisory,

 

167


Table of Contents

investment management, investment research, principal investment, hedging, financing and brokerage activities. Certain of the underwriters and their respective affiliates have, from time to time, performed, and may in the future perform, various financial advisory and investment banking services for us, for which they received or will receive customary fees and expenses.

In addition, in the ordinary course of their various business activities, the underwriters and their respective affiliates may make or hold a broad array of investments and actively trade debt and equity securities (or related derivative securities) and financial instruments (including bank loans) for their own account and for the accounts of their customers and may at any time hold long and short positions in such securities and instruments. Such investment and securities activities may involve our securities and instruments. The underwriters and their respective affiliates may also make investment recommendations or publish or express independent research views in respect of such securities or instruments and may at any time hold, or recommend to clients that they acquire, long or short positions in such securities and instruments.

Pricing of the Offering

Prior to this offering, there has been no public market for Class A common stock. The initial public offering price will be determined by negotiations between us and the representatives. Among the factors to be considered in determining the initial public offering price will be our future prospects and those of our industry in general, our sales, earnings and certain other financial and operating information in recent periods, and the price-earnings ratios, price-sales ratios, market prices of securities, and certain financial and operating information of companies engaged in activities similar to ours.

Directed Share Program

At our request, the underwriters have reserved up to 5% of the shares of Class A common stock being offered by this prospectus for sale, at the initial public offering price, to our non-partner employees, their families and certain other persons associated with us. The sales will be made at our direction by Morgan Stanley & Co. LLC and its affiliates through a directed share program. The number of shares of our Class A common stock available for sale to the general public will be reduced to the extent these individuals purchase such reserved shares. Any reserved shares that are not so purchased will be offered by the underwriters to the general public on the same terms as the other shares offered by this prospectus.

Selling Restrictions

Canada

The shares may be sold only to purchasers purchasing, or deemed to be purchasing, as principal that are accredited investors, as defined in National Instrument 45-106 Prospectus Exemptions or subsection 73.3(1) of the Securities Act (Ontario), and are permitted clients, as defined in National Instrument 31-103 Registration Requirements, Exemptions and Ongoing Registrant Obligations. Any resale of the shares must be made in accordance with an exemption from, or in a transaction not subject to, the prospectus requirements of applicable securities laws.

Securities legislation in certain provinces or territories of Canada may provide a purchaser with remedies for rescission or damages if this prospectus (including any amendment thereto) contains a misrepresentation, provided that the remedies for rescission or damages are exercised by the purchaser within the time limit prescribed by the securities legislation of the purchaser’s province or territory. The purchaser should refer to any applicable provisions of the securities legislation of the purchaser’s province or territory for particulars of these rights or consult with a legal advisor.

Pursuant to section 3A.3 of National Instrument 33-105 Underwriting Conflicts (NI 33-105), the underwriters are not required to comply with the disclosure requirements of NI 33-105 regarding underwriter conflicts of interest in connection with this offering.

 

168


Table of Contents

European Economic Area

In relation to each Member State of the European Economic Area (each, a Relevant State), no shares have been offered or will be offered pursuant to the offering to the public in that Relevant State prior to the publication of a prospectus in relation to the shares which has been approved by the competent authority in that Relevant State or, where appropriate, approved in another Relevant State and notified to the competent authority in that Relevant State, all in accordance with the Prospectus Regulation, except that offers of securities may be made to the public in that Relevant State at any time under the following exemptions under the Prospectus Regulation:

 

  (a)  

to any legal entity which is a qualified investor as defined under the Prospectus Regulation;

 

  (b)  

to fewer than 150 natural or legal persons (other than qualified investors as defined under the Prospectus Regulation), subject to obtaining the prior consent of the representatives; or

 

  (c)  

in any other circumstances falling within Article 1(4) of the Prospectus Regulation;

provided that no such offer of the shares shall require us or any representative to publish a prospectus pursuant to Article 3 of the Prospectus Regulation or supplement a prospectus pursuant to Article 23 of the Prospectus Regulation.

For the purposes of this provision, the expression an “offer to the public” in relation to the shares in any Relevant State means the communication in any form and by any means of sufficient information on the terms of the offer and any shares to be offered so as to enable an investor to decide to purchase any shares, and the expression “Prospectus Regulation” means Regulation (EU) 2017/1129 (as amended).

United Kingdom

Each underwriter has represented and agreed that:

 

  (a)  

it has only communicated or caused to be communicated and will only communicate or cause to be communicated an invitation or inducement to engage in investment activity (within the meaning of Section 21 of the Financial Services and Markets Act 2000 (FSMA)) received by it in connection with the issue or sale of the shares in circumstances in which Section 21(1) of the FSMA does not apply to us; and

 

  (b)  

it has complied and will comply with all applicable provisions of the FSMA with respect to anything done by it in relation to the shares in, from or otherwise involving the United Kingdom.

No shares have been offered or will be offered pursuant to the offering to the public in the United Kingdom prior to the publication of a prospectus in relation to the shares which has been approved by the Financial Conduct Authority, except that the shares may be offered to the public in the United Kingdom at any time:

 

  (i)  

to any legal entity which is a qualified investor as defined under Article 2 of the UK Prospectus Regulation;

 

  (ii)  

to fewer than 150 natural or legal persons (other than qualified investors as defined under Article 2 of the UK Prospectus Regulation), subject to obtaining the prior consent of the representatives for any such offer; or

 

  (iii)  

in any other circumstances falling within Section 86 of the FSMA;

provided that no such offer of the shares shall require us or any representative to publish a prospectus pursuant to Section 85 of the FSMA or supplement a prospectus pursuant to Article 23 of the UK Prospectus Regulation.

For the purposes of this provision, the expression an “offer to the public” in relation to the shares in the United Kingdom means the communication in any form and by any means of sufficient information on the terms of the offer and any shares to be offered so as to enable an investor to decide to purchase or subscribe for any

 

169


Table of Contents

shares and the expression “UK Prospectus Regulation” means Regulation (EU) 2017/1129 as it forms part of domestic law by virtue of the European Union (Withdrawal) Act 2018.

This prospectus is only for distribution to and directed at: (i) in the United Kingdom, persons having professional experience in matters relating to investments falling within Article 19(5) of the Financial Services and Markets Act 2000 (Financial Promotion) Order 2005, as amended (the Order), and high net worth entities falling within Article 49(2)(a) to (d) of the Order; (ii) persons who are outside the United Kingdom; and (iii) any other person to whom it can otherwise be lawfully distributed, or all such persons together, Relevant Persons. Any investment or investment activity to which this prospectus relates is available only to and will be engaged in only with Relevant Persons, and any person who is not a Relevant Person should not rely on it.

Hong Kong

The securities have not been offered or sold and will not be offered or sold in Hong Kong, by means of any document, other than (a) to “professional investors” as defined in the Securities and Futures Ordinance (Cap. 571) of Hong Kong and any rules made under that Ordinance or (b) in other circumstances which do not result in the document being a “prospectus” as defined in the Companies Ordinance (Cap. 32) of Hong Kong or which do not constitute an offer to the public within the meaning of that Ordinance. No advertisement, invitation or document relating to the securities has been or may be issued or has been or may be in the possession of any person for the purposes of issue, whether in Hong Kong or elsewhere, which is directed at, or the contents of which are likely to be accessed or read by, the public of Hong Kong (except if permitted to do so under the securities laws of Hong Kong) other than with respect to securities which are or are intended to be disposed of only to persons outside Hong Kong or only to “professional investors” as defined in the Securities and Futures Ordinance and any rules made under that Ordinance.

Japan

The securities have not been and will not be registered under the Financial Instruments and Exchange Law of Japan (Law No. 25 of 1948, as amended) and, accordingly, will not be offered or sold, directly or indirectly, in Japan, or for the benefit of any Japanese Person or to others for re-offering or resale, directly or indirectly, in Japan or to any Japanese Person, except in compliance with all applicable laws, regulations and ministerial guidelines promulgated by relevant Japanese governmental or regulatory authorities in effect at the relevant time. For the purposes of this paragraph, “Japanese Person” means any person resident in Japan, including any corporation or other entity organized under the laws of Japan.

Singapore

This prospectus has not been registered as a prospectus with the Monetary Authority of Singapore. Accordingly, the securities were not offered or sold or caused to be made the subject of an invitation for subscription or purchase and will not be offered or sold or caused to be made the subject of an invitation for subscription or purchase, and this prospectus or any other document or material in connection with the offer or sale, or invitation for subscription or purchase, of the securities, has not been circulated or distributed, nor will it be circulated or distributed, whether directly or indirectly, to any person in Singapore other than (i) to an institutional investor (as defined in Section 4A of the Securities and Futures Act (Chapter 289) of Singapore, as modified or amended from time to time (the SFA)) pursuant to Section 274 of the SFA, (ii) to a relevant person (as defined in Section 275(2) of the SFA) pursuant to Section 275(1) of the SFA, or any person pursuant to Section 275(1A) of the SFA, and in accordance with the conditions specified in Section 275 of the SFA, or (iii) otherwise pursuant to, and in accordance with the conditions of, any other applicable provision of the SFA.

Where the securities are subscribed or purchased under Section 275 of the SFA by a relevant person which is:

 

  (a)  

a corporation (which is not an accredited investor (as defined in Section 4A of the SFA)) the sole business of which is to hold investments and the entire share capital of which is owned by one or more individuals, each of whom is an accredited investor; or

 

170


Table of Contents
  (b)  

a trust (where the trustee is not an accredited investor) whose sole purpose is to hold investments and each beneficiary of the trust is an individual who is an accredited investor;

securities or securities-based derivatives contracts (each term as defined in Section 2(1) of the SFA) of that corporation or the beneficiaries’ rights and interest (howsoever described) in that trust shall not be transferred within six months after that corporation or that trust has acquired the securities pursuant to an offer made under Section 275 of the SFA except:

 

  (a)  

to an institutional investor or to a relevant person, or to any person arising from an offer referred to in Section 275(1A) or Section 276(4)(i)(B) of the SFA;

 

  (b)  

where no consideration is or will be given for the transfer;

 

  (c)  

where the transfer is by operation of law; or

 

  (d)  

as specified in Section 276(7) of the SFA.

Switzerland

The shares may not be publicly offered in Switzerland and will not be listed on the SIX Swiss Exchange (the SIX), or on any other stock exchange or regulated trading facility in Switzerland. This prospectus has been prepared without regard to the disclosure standards for issuance prospectuses under art. 652a or art. 1156 of the Swiss Code of Obligations or the disclosure standards for listing prospectuses under art. 27 ff. of the SIX Listing Rules or the listing rules of any other stock exchange or regulated trading facility in Switzerland. Neither this prospectus nor any other offering or marketing material relating to the shares or the offering may be publicly distributed or otherwise made publicly available in Switzerland.

Neither this prospectus nor any other offering or marketing material relating to us, the offering, or the shares have been or will be filed with or approved by any Swiss regulatory authority. In particular, this prospectus will not be filed with, and the offering of shares will not be supervised by, the Swiss Financial Market Supervisory Authority FINMA (FINMA), and the offering of shares has not been and will not be authorized under the Swiss Federal Act on Collective Investment Schemes (CISA). The investor protection afforded to acquirers of interests in collective investment schemes under the CISA does not extend to acquirers of the shares.

Dubai International Financial Centre

This prospectus relates to an Exempt Offer in accordance with the Offered Securities Rules of the Dubai Financial Services Authority (DFSA). This prospectus is intended for distribution only to persons of a type specified in the Offered Securities Rules of the DFSA. It must not be delivered to, or relied on by, any other person. The DFSA has no responsibility for reviewing or verifying any documents in connection with Exempt Offers. The DFSA has not approved this prospectus nor taken steps to verify the information set forth herein and has no responsibility for the prospectus. The shares to which this prospectus relates may be illiquid and/or subject to restrictions on their resale. Prospective purchasers of the shares offered should conduct their own due diligence on the shares. If you do not understand the contents of this prospectus you should consult an authorized financial advisor.

Australia

No placement document, prospectus, product disclosure statement or other disclosure document has been lodged with the Australian Securities and Investments Commission, in relation to the offering. This prospectus does not constitute a prospectus, product disclosure statement or other disclosure document under the Corporations Act 2001 (Corporations Act), and does not purport to include the information required for a prospectus, product disclosure statement or other disclosure document under the Corporations Act.

 

171


Table of Contents

Any offer in Australia of the shares may only be made to persons (Exempt Investors), who are “sophisticated investors” (within the meaning of section 708(8) of the Corporations Act), “professional investors” (within the meaning of section 708(11) of the Corporations Act) or otherwise pursuant to one or more exemptions contained in section 708 of the Corporations Act so that it is lawful to offer the shares without disclosure to investors under Chapter 6D of the Corporations Act.

The shares applied for by Exempt Investors in Australia must not be offered for sale in Australia in the period of 12 months after the date of allotment under the offering, except in circumstances where disclosure to investors under Chapter 6D of the Corporations Act would not be required pursuant to an exemption under section 708 of the Corporations Act or otherwise or where the offer is pursuant to a disclosure document which complies with Chapter 6D of the Corporations Act. Any person acquiring the shares must observe such Australian on-sale restrictions.

This prospectus contains general information only and does not take account of the investment objectives, financial situation or particular needs of any particular person. It does not contain any securities recommendations or financial product advice. Before making an investment decision, investors need to consider whether the information in this prospectus is appropriate to their needs, objectives and circumstances, and, if necessary, seek expert advice on those matters.

Israel

In the State of Israel this prospectus shall not be regarded as an offer to the public to purchase shares of Class A common stock under the Israeli Securities Law, 5728 - 1968, which requires a prospectus to be published and authorized by the Israel Securities Authority, if it complies with certain provisions of Section 15 of the Israeli Securities Law, 5728 - 1968, including, inter alia, if: (i) the offer is made, distributed or directed to not more than 35 investors, subject to certain conditions (the Addressed Investors); or (ii) the offer is made, distributed or directed to certain qualified investors defined in the First Addendum of the Israeli Securities Law, 5728 - 1968, subject to certain conditions (the Qualified Investors). The Qualified Investors shall not be taken into account in the count of the Addressed Investors and may be offered to purchase securities in addition to the 35 Addressed Investors. The company has not and will not take any action that would require it to publish a prospectus in accordance with and subject to the Israeli Securities Law, 5728 - 1968. We have not and will not distribute this prospectus or make, distribute or direct an offer to subscribe for Class A common stock to any person within the State of Israel, other than to Qualified Investors and up to 35 Addressed Investors.

Qualified Investors may have to submit written evidence that they meet the definitions set out in of the First Addendum to the Israeli Securities Law, 5728 - 1968. In particular, we may request, as a condition to be offered Class A common stock, that Qualified Investors will each represent, warrant and certify to us and/or to anyone acting on our behalf: (i) that it is an investor falling within one of the categories listed in the First Addendum to the Israeli Securities Law, 5728 - 1968; (ii) which of the categories listed in the First Addendum to the Israeli Securities Law, 5728 - 1968 regarding Qualified Investors is applicable to it; (iii) that it will abide by all provisions set forth in the Israeli Securities Law, 5728 - 1968 and the regulations promulgated thereunder in connection with the offer to be issued Class A common stock; (iv) that the shares of Class A common stock that it will be issued are, subject to exemptions available under the Israeli Securities Law, 5728 - 1968: (a) for its own account; (b) for investment purposes only; and (c) not issued with a view to resale within the State of Israel, other than in accordance with the provisions of the Israeli Securities Law, 5728 - 1968; and (v) that it is willing to provide further evidence of its Qualified Investor status. Addressed Investors may have to submit written evidence in respect of their identity and may have to sign and submit a declaration containing, inter alia, the Addressed Investor’s name, address and passport number or Israeli identification number.

 

172


Table of Contents

LEGAL MATTERS

The validity of the shares of Class A common stock being offered by this prospectus will be passed upon for Andersen Group Inc. by Gunderson Dettmer Stough Villeneuve Franklin & Hachigian, LLP, Boston, Massachusetts. Cooley LLP, San Francisco, California is representing the underwriters in connection with this offering.

EXPERTS

The financial statement of Andersen Group Inc. as of April 16, 2025 included in this prospectus and in the Registration Statement has been so included in reliance on the report of BDO USA, P.C., an independent registered public accounting firm, given on the authority of said firm as experts in auditing and accounting.

The consolidated financial statements of Andersen Tax Holdings LLC as of December 31, 2024 and 2023 and for the years then ended included in this prospectus and in the Registration Statement have been so included in reliance on the report of BDO USA, P.C., an independent registered public accounting firm, given on the authority of said firm as experts in auditing and accounting.

 

173


Table of Contents

WHERE YOU CAN FIND ADDITIONAL INFORMATION

We have filed with the SEC a registration statement on Form S-1 under the Securities Act, with respect to the shares of Class A common stock being offered by this prospectus, which constitutes a part of the registration statement. This prospectus does not contain all of the information in the registration statement and its exhibits. For further information with respect to us and the common stock offered by this prospectus, we refer you to the registration statement and its exhibits. Statements contained in this prospectus as to the contents of any contract or any other document referred to are not necessarily complete, and in each instance, we refer you to the copy of the contract or other document filed as an exhibit to the registration statement. Each of these statements is qualified in all respects by this reference.

You can read our SEC filings, including the registration statement, over the internet at the SEC’s website at www.sec.gov. You may also read and copy any document we file with the SEC at its public reference facilities at 100 F Street, N.E., Washington, D.C. 20549. You may also obtain copies of these documents at prescribed rates by writing to the Public Reference Section of the SEC at 100 F Street, N.E., Washington, D.C. 20549. Please call the SEC at 1-800-SEC-0330 for further information on the operation of the public reference facilities.

Upon the completion of this offering, we will be subject to the information reporting requirements of the Exchange Act, and we will file reports, proxy statements, and other information with the SEC. These reports, proxy statements, and other information will be available for inspection and copying at the public reference room and web site of the SEC referred to above. We also maintain a website at www.andersen.com, at which you may access these materials free of charge as soon as reasonably practicable after they are electronically filed with, or furnished to, the SEC. However, the information contained in or accessible through our website is not part of this prospectus or the registration statement of which this prospectus forms a part.

 

174


Table of Contents

INDEX TO FINANCIAL STATEMENTS

Andersen Group Inc.

 

     Page  

Report of Independent Registered Public Accounting Firm

     F-2  

Balance Sheet as of April 16, 2025

     F-3  

Notes to Balance Sheet

     F-4  

Unaudited Balance Sheet as of June 30, 2025

     F-5  

Notes to Unaudited Balance Sheet

     F-6  

Andersen Tax Holdings LLC

 

     Page  

Report of Independent Registered Public Accounting Firm

     F-7  

Consolidated Balance Sheets as of December 31, 2024 and 2023

     F-8  

Consolidated Income Statements for the Years Ended December  31, 2024 and 2023

     F-9  

Consolidated Statements of Changes in Members’ Equity for the Years Ended December 31, 2024 and 2023

     F-10  

Consolidated Statements of Cash Flows for the Years Ended December  31, 2024 and 2023

     F-11  

Notes to Consolidated Financial Statements

     F-12  

Unaudited Condensed Consolidated Balance Sheets as of June  30, 2025 and December 31, 2024

     F-39  

Unaudited Condensed Consolidated Income Statements for the Six Months Ended June 30, 2025 and 2024

     F-40  

Unaudited Condensed Consolidated Statements of Changes in Members’ Equity for the Six Months Ended June 30, 2025 and 2024

     F-41  

Unaudited Condensed Consolidated Statements of Cash Flows for the Six Months Ended June 30, 2025 and 2024

     F-42  

Notes to Unaudited Condensed Consolidated Financial Statements

     F-43  

 

F-1


Table of Contents

REPORT OF INDEPENDENT REGISTERED PUBLIC ACCOUNTING FIRM

Stockholders and Board of Directors

Andersen Group Inc.

San Francisco, CA

Opinion on the Financial Statement

We have audited the accompanying balance sheet of Andersen Group Inc. (the “Company”) as of April 16, 2025, and the related notes (collectively referred to as the “financial statement”). In our opinion, the financial statement presents fairly, in all material respects, the financial position of the Company at April 16, 2025, in conformity with accounting principles generally accepted in the United States of America.

Basis for Opinion

The financial statement is the responsibility of the Company’s management. Our responsibility is to express an opinion on the Company’s financial statement based on our audit. We are a public accounting firm registered with the Public Company Accounting Oversight Board (United States) (PCAOB) and are required to be independent with respect to the Company in accordance with the U.S. federal securities laws and the applicable rules and regulations of the Securities and Exchange Commission and the PCAOB.

We conducted our audit in accordance with the standards of the PCAOB and in accordance with auditing standards generally accepted in the United States of America. Those standards require that we plan and perform the audit to obtain reasonable assurance about whether the financial statement is free of material misstatement, whether due to error or fraud. The Company is not required to have, nor were we engaged to perform, an audit of its internal control over financial reporting. As part of our audits, we are required to obtain an understanding of internal control over financial reporting but not for the purpose of expressing an opinion on the effectiveness of the Company’s internal control over financial reporting. Accordingly, we express no such opinion.

Our audit included performing procedures to assess the risks of material misstatement of the financial statement, whether due to error or fraud, and performing procedures that respond to those risks. Such procedures included examining, on a test basis, evidence regarding the amounts and disclosures in the financial statement. Our audit also included evaluating the accounting principles used and significant estimates made by management, as well as evaluating the overall presentation of the financial statement. We believe that our audit provides a reasonable basis for our opinion.

/s/ BDO USA, P.C.

We have served as the Company’s auditor since 2025.

New York, New York

April 25, 2025

 

F-2


Table of Contents

ANDERSEN GROUP INC.

BALANCE SHEET

April 16, 2025

 

     April 16,
2025
 

Assets

   $  
  

 

 

 

Stockholders’ equity

  

Stockholders’ equity

  

Class A Common stock, $0.0001 par value, 4,000 shares authorized, 0 shares issued and outstanding

   $  

Class B Common stock, $0.0001 par value, 1,000 shares authorized, 0 shares issued and outstanding

      
  

 

 

 

Total stockholders’ equity

   $  
  

 

 

 

See accompanying notes to financial statement

 

F-3


Table of Contents

Note 1. Organization

Andersen Group Inc. (the “Company”) was incorporated as a Delaware corporation on April 15, 2025. Pursuant to a planned reorganization into a holding company structure, the Company will be a holding company and its principal asset will be a controlling equity interest in Andersen Tax Holdings LLC. As the sole managing member of Andersen Tax Holdings LLC, the Company will operate and control all the business and affairs of Andersen Tax Holdings LLC, and through Andersen Tax Holdings LLC and its subsidiaries, conduct the Company’s business.

Note 2. Summary of Significant Accounting Policies

Basis of Presentation

The balance sheet has been prepared in accordance with accounting principles generally accepted in the United States of America. Separate statements of income, stockholders’ equity and cash flows have not been presented because there have been no activities in this entity.

Note 3. Stockholders’ Equity

The Company, under its certificate of incorporation dated April 15, 2025, is authorized to issue 5,000 shares of common stock, par value $0.0001 per share (“Common Stock”), of which 4,000 shares are designated Class A common stock (“Class A Common Stock”) and 1,000 shares are designated as Class B common stock (“Class B Common Stock”).

Note 4. Subsequent Events

The Company has evaluated subsequent events through April 25, 2025, the date the financial statement was available to be issued and concluded that no subsequent events have occurred that would require recognition or disclosure.

 

F-4


Table of Contents

ANDERSEN GROUP INC.

UNAUDITED BALANCE SHEET

June 30, 2025

 

     June 30,
2025
 

Assets

   $  
  

 

 

 

Stockholders’ equity

  

Stockholders’ equity

  

Class A Common stock, $0.0001 par value, 4,000 shares authorized, 0 shares issued and outstanding

   $  

Class B Common stock, $0.0001 par value, 1,000 shares authorized, 0 shares issued and outstanding

      
  

 

 

 

Total stockholders’ equity

   $  
  

 

 

 

See accompanying notes to unaudited balance sheet

 

F-5


Table of Contents

ANDERSEN GROUP INC.

NOTES TO UNAUDITED BALANCE SHEET

Note 1. Organization

Andersen Group Inc. (“the Company”) was incorporated as a Delaware corporation on April 16, 2025. Pursuant to a planned reorganization into a holding company structure, the Company will be a holding company and its principal asset will be a controlling equity interest in Andersen Tax Holdings LLC. As the sole managing member of Andersen Tax Holdings LLC, the Company will operate and control all the business and affairs of Andersen Tax Holdings LLC, and through Andersen Tax Holdings LLC and its subsidiaries, conduct the Company’s business.

Note 2. Summary of Significant Accounting Policies

Basis of Presentation

The unaudited balance sheet has been prepared in accordance with accounting principles generally accepted in the United States of America. Separate statements of income, stockholders’ equity and cash flows have not been presented because there have been no activities in this entity.

Note 3. Stockholders’ Equity

The Company, under its certificate of incorporation dated April 16, 2025, is authorized to issue 5,000 shares of common stock, par value $0.0001 per share (“Common Stock”), of which 4,000 shares are designated Class A common stock (“Class A Common Stock”) and 1,000 shares are designated as Class B common stock (“Class B Common Stock”).

Note 4. Subsequent Events

The Company has evaluated subsequent events through August 12, 2025, the date the unaudited balance sheet was available to be issued and concluded that no additional subsequent events have occurred that would require recognition or disclosure.

 

F-6


Table of Contents

REPORT OF INDEPENDENT REGISTERED PUBLIC ACCOUNTING FIRM

Members and Board of Directors

Andersen Tax Holdings LLC

San Francisco, CA

Opinion on the Consolidated Financial Statements

We have audited the accompanying consolidated balance sheets of Andersen Tax Holdings LLC (the “Company”) as of December 31, 2024 and 2023, the related consolidated statements of income, changes in members’ equity, and cash flows for each of the years then ended, and the related notes (collectively referred to as the “consolidated financial statements”). In our opinion, the consolidated financial statements present fairly, in all material respects, the financial position of the Company at December 31, 2024 and 2023, and the results of its operations and its cash flows for the years then ended, in conformity with accounting principles generally accepted in the United States of America.

Basis for Opinion

These consolidated financial statements are the responsibility of the Company’s management. Our responsibility is to express an opinion on the Company’s consolidated financial statements based on our audits. We are a public accounting firm registered with the Public Company Accounting Oversight Board (United States) (PCAOB) and are required to be independent with respect to the Company in accordance with the U.S. federal securities laws and the applicable rules and regulations of the Securities and Exchange Commission and the PCAOB.

We conducted our audits in accordance with the standards of the PCAOB and in accordance with auditing standards generally accepted in the United States of America. Those standards require that we plan and perform the audit to obtain reasonable assurance about whether the consolidated financial statements are free of material misstatement, whether due to error or fraud. The Company is not required to have, nor were we engaged to perform, an audit of its internal control over financial reporting. As part of our audits, we are required to obtain an understanding of internal control over financial reporting but not for the purpose of expressing an opinion on the effectiveness of the Company’s internal control over financial reporting. Accordingly, we express no such opinion.

Our audits included performing procedures to assess the risks of material misstatement of the consolidated financial statements, whether due to error or fraud, and performing procedures that respond to those risks. Such procedures included examining, on a test basis, evidence regarding the amounts and disclosures in the consolidated financial statements. Our audits also included evaluating the accounting principles used and significant estimates made by management, as well as evaluating the overall presentation of the consolidated financial statements. We believe that our audits provide a reasonable basis for our opinion.

/s/ BDO USA, P.C.

We have served as the Company’s auditor since 2024.

New York, New York

April 25, 2025

 

F-7


Table of Contents

ANDERSEN TAX HOLDINGS LLC AND SUBSIDIARIES

CONSOLIDATED BALANCE SHEETS

(in thousands)

 

     December 31,  
     2024      2023  

Assets

     

Current assets:

     

Cash and cash equivalents

   $ 87,993      $ 71,708  

Accounts receivable, net of allowance for credit losses of $3,071 and $4,405, respectively

     117,848        109,101  

Loans and notes receivable from related parties, net of allowance for credit losses of $1,480 and $1,150, respectively

     436        483  

Investments in held to maturity debt securities, current

     22,485        18,611  

Prepaid expenses and other current assets

     17,615        17,350  
  

 

 

    

 

 

 

Total current assets

     246,377        217,253  
  

 

 

    

 

 

 

Loans and notes receivable from related parties, net of allowance for credit losses of $7,131 and $3,790, respectively

     2,184        1,767  

Property and equipment, net

     32,743        31,805  

Operating lease right-of-use assets

     76,908        80,393  

Intangible assets, net

     2,331        2,378  

Investments in held to maturity debt securities

     8,066        5,807  

Goodwill

     30,078        30,078  
  

 

 

    

 

 

 

Total assets

   $ 398,687      $ 369,481  
  

 

 

    

 

 

 

Liabilities and members’ equity

     

Current liabilities:

     

Accounts payable and other accrued expenses

   $ 16,869      $ 10,494  

Accrued payroll and benefits

     37,690        27,892  

Deferred revenue

     15,581        14,300  

Operating lease liabilities, current

     17,074        14,825  

Other current liabilities

     7,227        7,102  
  

 

 

    

 

 

 

Total current liabilities

     94,441        74,613  
  

 

 

    

 

 

 

Operating lease liabilities, noncurrent

     90,881        95,998  

Other liabilities

     17,116        21,372  
  

 

 

    

 

 

 

Total liabilities

     202,438        191,983  
  

 

 

    

 

 

 

Commitments and contingencies (Note 13)

     

Members’ equity:

     

Members’ equity

     196,249        177,498  
  

 

 

    

 

 

 

Total liabilities and members’ equity

   $ 398,687      $ 369,481  
  

 

 

    

 

 

 

See accompanying notes to consolidated financial statements.

 

F-8


Table of Contents

ANDERSEN TAX HOLDINGS LLC AND SUBSIDIARIES

CONSOLIDATED INCOME STATEMENTS

(in thousands)

 

     Year Ended
December 31,
 
     2024     2023  

Revenue

   $ 731,593     $ 639,111  

Operating expenses:

    

Cost of services (excluding depreciation and amortization)

     461,777       399,900  

Sales, general and administrative

     131,947       114,661  

Depreciation and amortization

     8,325       7,691  
  

 

 

   

 

 

 

Total operating expenses

     602,049       522,252  
  

 

 

   

 

 

 

Operating income

     129,544       116,859  

Interest income

     4,524       2,660  

Interest expense

     (64     (138

Other income, net

     3,192       1,559  
  

 

 

   

 

 

 

Income before income tax expense

     137,196       120,940  

Income tax expense

     2,395       2,257  
  

 

 

   

 

 

 

Net income

   $ 134,801     $ 118,683  
  

 

 

   

 

 

 

See accompanying notes to consolidated financial statements.

 

F-9


Table of Contents

ANDERSEN TAX HOLDINGS LLC AND SUBSIDIARIES

CONSOLIDATED STATEMENTS OF CHANGES IN MEMBERS’ EQUITY

(in thousands)

 

     Members’
Equity
     Undistributed
Earnings
    Total
Members’
Equity
 

Balance at December 31, 2022

   $ 6,759      $ 141,631     $ 148,390  

Adoption of ASC 326

            725       725  

Net income

            118,683       118,683  

Distributions

            (90,300     (90,300
  

 

 

    

 

 

   

 

 

 

Balance at December 31, 2023

   $ 6,759      $ 170,739     $ 177,498  

Net income

            134,801       134,801  

Distributions

            (116,050     (116,050
  

 

 

    

 

 

   

 

 

 

Balance at December 31, 2024

   $ 6,759      $ 189,490     $ 196,249  
  

 

 

    

 

 

   

 

 

 

See accompanying notes to consolidated financial statements.

 

F-10


Table of Contents

ANDERSEN TAX HOLDINGS LLC AND SUBSIDIARIES

CONSOLIDATED STATEMENTS OF CASH FLOWS

(in thousands)

 

     Year Ended December 31,  
     2024     2023  

Cash flows from operating activities:

    

Net income

   $ 134,801     $ 118,683  

Adjustments to reconcile net income to net cash provided by (used in) operating activities:

    

Depreciation and amortization

     8,325       7,691  

Non-cash lease expense

     12,914       11,405  

Provision for credit losses on accounts receivable

     (870     (328

Amortization of discount on held to maturity debt securities

     (1,064     (696

Deferred income tax

     (102     171  

Provision for credit losses on loans and notes receivable from related parties

     3,671       500  

Other, net

     (30     651  

Changes in operating assets and liabilities:

    

Accounts receivable

     (7,876     (14,519

Prepaid expenses and other assets

     348       (2,348

Accounts payable and other accrued expenses

     6,376       4,400  

Accrued payroll and benefits

     9,797       (1,863

Other current liabilities

     173       2,521  

Deferred revenue

     1,281       (1,083

Operating lease liabilities

     (12,297     (13,491

Other liabilities

     (3,136     6,372  
  

 

 

   

 

 

 

Net cash provided by operating activities

     152,311       118,066  

Cash flows from investing activities:

    

Purchases of held to maturity debt securities

     (28,198     (36,964

Proceeds from maturity of held to maturity debt securities

     23,132       30,288  

Issuance of loans and notes receivable from related parties

     (6,286     (4,133

Proceeds from loans and notes receivable from related parties

     2,114       3,690  

Payments for purchases of property and equipment

     (8,596     (4,899

Payments for capitalized internal-use software costs

     (622     (606
  

 

 

   

 

 

 

Net cash used in investing activities

     (18,456     (12,624

Cash flows from financing activities:

    

Deferred consideration payments for business combination

     (800     (800

Principal payments under finance lease obligations

     (105     (139

Payments of deferred offering costs

     (615      

Distributions

     (116,050     (90,300
  

 

 

   

 

 

 

Net cash used in financing activities

     (117,570     (91,239

Net change in cash and cash equivalents

     16,285       14,203  

Cash and cash equivalents at beginning of period

     71,708       57,505  
  

 

 

   

 

 

 

Cash and cash equivalents at end of period

   $ 87,993     $ 71,708  
  

 

 

   

 

 

 

Supplemental disclosures

    

Interest paid

   $ 12     $ 18  

Income taxes paid

   $ 2,380     $ 1,557  

Non-cash investing and financing transactions

    

Property and equipment acquired through finance leases

   $     $ 331  

Right-of-use assets obtained in exchange for lease liabilities

   $ 9,429     $ 8,061  

See accompanying notes to consolidated financial statements.

 

F-11


Table of Contents

ANDERSEN TAX HOLDINGS LLC AND SUBSIDIARIES

NOTES TO CONSOLIDATED FINANCIAL STATEMENTS

Note 1. Business Description

Andersen Tax Holdings LLC and its 100% wholly owned subsidiaries, which are all Delaware limited liability companies, (collectively, the “Company”) is a national independent professional services firm focused on providing a wide range of tax, valuation, financial advisory and related consulting services (including, through its subsidiary, Andersen Tax LLC, certain services acting as a registered investment advisor). As of December 31, 2024, the Company has 26 offices in 13 states and the District of Columbia.

The Company was formed on December 31, 2007, to execute the acquisition of an existing business by MD Management LLC and MD Investment LLC (collectively, the “MD Entities”), holders of 10% and 90% membership interests, respectively, in the Company.

On June 26, 2013, the Company became a member firm in Andersen Global, a Swiss verein established under articles 60-79 of the Swiss Civil Code. Each member firm provides services in a defined geographic area and is subject to the laws and professional regulations of the particular country or countries in which it operates. The Articles of Association of Andersen Global provide for the autonomy of its member firms and specifically require each member firm to retain and remain solely responsible for its own legal obligations to third parties and its partners or managing directors and employees, arising before or after the formation of Andersen Global, including all debts and obligations.

Note 2. Summary of Significant Accounting Policies

Basis of Presentation

The accompanying consolidated financial statements have been prepared in conformity with accounting principles generally accepted in the United States of America (“U.S. GAAP”) and pursuant to the rules and regulations of the United States Securities & Exchange Commission (“SEC”). Any reference in these notes to applicable guidance is meant to refer to U.S. GAAP as found in the Accounting Standards Codification (“ASC”) and Accounting Standards Updates (“ASU”) promulgated by the Financial Accounting Standards Board (“FASB”).

Principles of Consolidation

The accompanying consolidated financial statements include the accounts of Andersen Tax Holdings LLC and its 100% wholly owned subsidiaries. All significant intercompany balances and transactions have been eliminated in consolidation.

The Company does not have any controlling interest in, and is not the primary beneficiary of, any other member firm of Andersen Global. Accordingly, these entities are considered related parties solely as a result of the memberships in the Swiss verein discussed above. These member firm entities are not consolidated in the Company’s financial statements.

One of the non-U.S. member firms is a Variable Interest Entity (“VIE”), as defined in ASC Topic 810 (“ASC 810”), Consolidation. ASC 810 requires the consolidation of VIEs in which the entity is defined as the primary beneficiary of the VIE. To be a primary beneficiary, an entity must have the power to direct the activities of a VIE that most significantly impact the VIE’s economic performance, among other factors. The Company has assessed its variable interests in this entity and determined that the Company is not the primary beneficiary. In completing the assessment, the identified activities that the Company considers most significant to the economic performance of this entity and determined that the Company does not have the power to direct those activities. As a result, that entity’s financial position and results of operations are not consolidated in the Company’s

 

F-12


Table of Contents

ANDERSEN TAX HOLDINGS LLC AND SUBSIDIARIES

NOTES TO CONSOLIDATED FINANCIAL STATEMENTS

 

balance sheet and income statement. The Company’s carrying value and exposure to loss is comprised of loans to the VIE included in loans and notes receivable from affiliates, net of allowance for credit losses and amounts due from the VIE included in prepaid expenses and other current assets. As of December 31, 2024 and 2023, the total carrying value of these items was $0.2 million and $1.7 million, respectively. As of December 31, 2024 and 2023, the Company’s maximum exposure to loss related to the loans receivable and amounts due from the VIE was $6.3 million and $6.1 million, respectively, excluding the allowance for credit loss on the loans receivable from the VIE.

Use of Estimates

The preparation of consolidated financial statements in conformity with U.S. GAAP requires management to make estimates and assumptions that affect the reported amounts of assets and liabilities and disclosure of contingent assets and liabilities at the date of the consolidated financial statements and the reported amounts of revenues and expenses during the reporting period. These estimates include but are not limited to the assessment of the recoverability of goodwill and intangible assets, valuation and expected lives of tangible and intangible assets, allowance for credit losses, and certain accrued liabilities. Due to the inherent uncertainty in making those assumptions, actual results could differ from those estimates.

Emerging Growth Company Status

The Company is an emerging growth company, as defined in the Jumpstart Our Business Startups Act of 2012 (the “JOBS Act”). Under the JOBS Act, emerging growth companies can delay adopting new or revised accounting standards issued subsequent to the enactment of the JOBS Act, until such time as those standards apply to private companies.

The Company has elected to use this extended transition period for complying with new or revised accounting standards that have different effective dates for public and private companies until the earlier of the date that it is no longer an emerging growth company or affirmatively and irrevocably opts out of the extended transition period provided in the JOBS Act. As a result, these consolidated financial statements may not be comparable to the financial statements of issuers who are required to comply with the effective dates for new or revised accounting standards based on public company effective dates.

Segment Information

ASC Topic 280, Segment Reporting establishes standards for reporting information about operating segments. Operating segments are defined as components of an enterprise where discrete financial information is available and evaluated regularly by the Chief Operating Decision Maker (“CODM”), in deciding how to allocate resources and in assessing performance. The Company’s CODM is the Chief Executive Officer (“CEO”). The Company operates in one segment based upon the financial information used by its CODM in evaluating the financial performance of its business and allocating resources. The single segment represents the Company’s core business of providing tax, valuation, financial advisory and related consulting services to its clients. See Note 15 for further information on the Company’s reporting segment.

Cash and Cash Equivalents

Cash equivalents include demand deposits, money market funds, and highly liquid debt securities with maturities when acquired of three months or less. As of December 31, 2024 and 2023, the Company maintained cash balances in interest bearing and non-interest bearing cash deposit accounts.

 

F-13


Table of Contents

ANDERSEN TAX HOLDINGS LLC AND SUBSIDIARIES

NOTES TO CONSOLIDATED FINANCIAL STATEMENTS

 

As of December 31, 2024 and 2023, the Company had substantially all of its cash deposited at one large financial institution, with balances that are in excess of federally insured levels. The Company regularly monitors the financial stability of its financial institutions and believes that it is not exposed to any significant credit risk in cash and cash equivalents.

Interest and other income for the years ended December 31, 2024 and 2023 includes interest earned by the Company on its short-term cash equivalent investments and interest-bearing bank deposits of $2.9 million and $1.5 million, respectively.

Accounts Receivable and Allowance for Credit Losses

The Company’s accounts receivable are recorded at amounts billed to clients and are presented on the consolidated balance sheet net of an allowance for credit losses. The Company’s unbilled services are services performed, but not yet billed to clients and are presented as a component of accounts receivable on the consolidated balance sheet at net realizable value and net of an allowance for credit losses. The Company estimates its allowance for credit losses based on historical experience, the age of the receivable balances, and current and future economic conditions, among other factors that may affect the Company’s ability to collect from clients.

Concentration of Credit Risk

Financial instruments that may be subject to concentration of credit risk consist primarily of cash and cash equivalents and accounts receivable. The Company places its cash and cash equivalents with highly-rated financial institutions. The Company has not experienced any losses on its deposits of cash and cash equivalents.

The Company’s client base consists of a broad range of individuals and businesses in a variety of industries primarily located throughout the United States. No single client accounted for more than 10% of revenue or accounts receivable for the years ended December 31, 2024 and 2023. The Company believes that the geographic and industry diversity of its client base throughout the United States minimizes the risk of incurring material losses due to concentrations of credit risk.

Fair Value Measurement

Fair value accounting is applied for all financial assets and liabilities and non-financial assets and liabilities that are recognized or disclosed at fair value in the consolidated financial statements on a recurring basis, at least annually. Fair value is defined as the price that would be received to sell an asset or paid to transfer a liability in an orderly transaction between market participants at the measurement date.

Assets and liabilities recorded at fair value in the consolidated financial statements are categorized based upon the level of judgment associated with the inputs used to measure their fair value. Hierarchical levels, which are directly related to the amount of subjectivity, associated with the inputs to the valuation of these assets or liabilities, are as follows:

Level 1: Observable inputs, such as quoted prices in active markets for identical assets and liabilities.

Level 2: Inputs other than the quoted prices in active markets that are observable either directly or indirectly.

Level 3: Unobservable inputs, in which there is little or no market data which require the Company to develop its own assumptions.

 

F-14


Table of Contents

ANDERSEN TAX HOLDINGS LLC AND SUBSIDIARIES

NOTES TO CONSOLIDATED FINANCIAL STATEMENTS

 

Observable inputs are based on market data obtained from independent sources. Unobservable inputs reflect the Company’s assessment of the assumptions market participants would use to value certain financial instruments. This hierarchy requires the Company to use observable market data, when available, and to minimize the use of unobservable inputs when determining fair value. The categorization of financial instruments within the valuation hierarchy is based upon the lowest level of input that is significant to the fair value measurement.

The carrying amounts of certain financial instruments, including cash held at financial institutions, accounts receivable and accounts payable approximate fair value due to their short-term maturities. See Note 5 for more information on the fair value of financial assets and liabilities.

Property and Equipment

Property and equipment are stated at cost and are depreciated using the straight-line method over their estimated useful lives, as follows:

 

Furniture and fixtures

   5 years

Office equipment

   3 to 5 years

Computer equipment

   5 years

Computer software

   3 to 5 years

Leasehold improvements and office equipment acquired under finance leases are amortized over the lesser of the term of the related lease or the estimated useful lives of the assets. Expenditures for replacements and betterments are capitalized and expenditures relating to maintenance and repairs are charged to expense as incurred.

Leases

The Company determines if an arrangement is or contains a lease at inception by assessing whether the arrangement contains an identified asset and whether it has the right to control the use of the identified asset over the term of the arrangement. Right-of-use (“ROU”) assets represent the Company’s right to use an underlying asset for the lease term and lease liabilities represent the Company’s obligation to make lease payments arising from the lease. Lease liabilities are recognized at the lease commencement date based on the present value of future lease payments over the lease term. To determine the present value of lease payments, the Company uses the implicit interest rate, if it is readily determinable or estimable. To the extent that the Company is unable to utilize an interest rate implicit in the lease, the collateralized incremental borrowing rate is used based on the information available at the lease commencement date, in determining the present value of lease payments. ROU assets are based on the measurement of the lease liability and include any lease payments made prior to or on lease commencement and initial direct costs incurred and exclude lease incentives, as applicable.

The Company has elected not to separate lease and non-lease components for any leases within its existing classes of assets, therefore the Company accounts for lease and non-lease components as a single lease component. Payments under the Company’s lease arrangements are primarily fixed; however, certain lease arrangements contain variable payments, which are expensed as incurred and not included in the measurement of the ROU assets and lease liabilities. These amounts include payments for common-area maintenance, real estate taxes, and utilities which are based on usage or performance. Lease terms may include options to extend or terminate the lease when it is reasonably certain the Company will exercise any such options. The Company has made the policy election to exempt leases with an original term of less than 12 months, including any renewal or extension options that are reasonably certain to be exercised and that do not include a purchase option whose exercise is reasonably certain, for all classes of underlying assets to which the right of use relates.

 

F-15


Table of Contents

ANDERSEN TAX HOLDINGS LLC AND SUBSIDIARIES

NOTES TO CONSOLIDATED FINANCIAL STATEMENTS

 

Operating leases are included in operating right-of-use assets, operating lease liability, current and operating lease liability, noncurrent line items in the Company’s consolidated balance sheets. The Company recognizes lease expense for its operating leases on a straight-line basis over the term of the lease. Finance leases are included in property and equipment, net, other current liabilities, and other liabilities in the Company’s consolidated balance sheets.

Capitalized Internal Use Software

The Company incurs development costs related to its internal use software. The Company capitalizes these software development costs incurred during the application development stage, including activities such as designing, coding, testing, and implementing software to create functional and deployable solutions. Costs related to preliminary project activities and post implementation activities are expensed as incurred. Once the project is substantially complete and ready for its intended use, these costs are amortized on a straight-line basis over the estimated useful life of the software, generally 3 years. Costs capitalized as internal-use software development costs include eligible salaries and compensation-related costs of employees and costs incurred in developing new features and enhancements when the costs will result in additional functionality. Capitalized internal use software is classified as intangible assets, net on the consolidated balance sheets.

Implementation Costs for Cloud Computing Arrangements

The Company incurs costs to implement cloud computing arrangements that are service contracts including eligible salaries and compensation-related costs of employees and third-party consulting fees. The Company capitalizes costs incurred during the application development stage of a project. These costs are amortized on a straight-line basis over the term of the hosting service contracts, including renewal periods that are reasonably certain to be exercised. These costs are recognized as a component of sales, general and administrative expenses on the consolidated income statement. Capitalized implementation costs primarily relate to the implementation of a new ERP system, which was launched in 2021. As of December 31, 2024, the Company continues to progress with additional functionality and integrations. These capitalized costs are included as a component of prepaid expenses and other current assets on our consolidated balance sheet.

As of December 31, 2024 and 2023, capitalized implementation costs for cloud computing arrangements totaled $1.2 million and $1.9 million, respectively, net of accumulated amortization. During the years ended December 31, 2024 and 2023, the Company recognized amortization of capitalized implementation costs of $0.9 million and $0.9 million, respectively.

Intangible Assets

Intangible assets resulting from the acquisition of entities are accounted for using the acquisition method based on management’s estimate of the fair value of assets received. Intangible assets are finite lived and mainly consist of client relationships, intellectual property, trademarks and tradenames. These intangible assets are amortized on a straight-line basis over their estimated useful lives. Client relationships and other intangible assets are amortized over a five-year period. Trade name and intellectual property assets are amortized over a three and five-year period, respectively.

Impairment of Long-Lived Assets

Long-lived assets, including property and equipment, right-of-use assets, and intangibles assets, are tested for recoverability whenever events or changes in circumstances indicate that the carrying amount may not be recoverable. The carrying amount of a long-lived asset is not recoverable if it exceeds the sum of the

 

F-16


Table of Contents

ANDERSEN TAX HOLDINGS LLC AND SUBSIDIARIES

NOTES TO CONSOLIDATED FINANCIAL STATEMENTS

 

undiscounted future cash flows expected to result from the use and eventual disposition of the asset. The amount of impairment loss, if any, is measured as the difference between the carrying value of the asset and its estimated fair value. The Company estimates fair value based on the best information available, making necessary estimates, judgments, and projections. For purposes of these tests, long-lived assets must be grouped with other assets and liabilities at the lowest level for which identifiable cash flows are largely independent of the cash flows of other assets and liabilities. The Company determined that there were no indicators that warranted an impairment analysis and therefore there were no impairment losses for the years ended December 31, 2024 and 2023.

Investments in Held to Maturity Debt Securities

The Company maintains a portfolio of investments in U.S. Treasury securities at one large financial institution with maturities at the time of purchase of greater than 90 days up to two years. As the Company has the intent and ability to hold these securities to maturity, they are carried at amortized cost. Interest income and the amortization of discounts and premiums are recorded in interest income on the consolidated income statements.

Interest income for the years ended December 31, 2024 and 2023 includes interest earned by the Company from held to maturity debt securities of $1.5 million and $0.9 million, respectively. As of December 31, 2024 and 2023, the Company has not recognized an allowance for expected credit losses related to held to maturity securities as the holdings are all U.S. Treasury securities. The United States has a consistent high credit rating by rating agencies, a long history with no credit losses, is a sovereign entity that can print its own currency and has its currency routinely held by central banks as a reserve currency, and the market rate for U.S. Treasury securities is widely recognized as a risk-free rate. The Company has also not identified any unrealized losses for these investments attributable to credit factors. The Company does not intend to sell the investments before maturity, and it is not more likely than not that it will be required to sell the investments before recovery of its amortized cost basis.

Goodwill

Goodwill reflects the excess of the consideration transferred, including the fair value of any contingent consideration, over the assigned fair values of the identifiable net assets acquired.

The Company was formed on December 31, 2007, to execute the acquisition of an existing business by the MD Entities. In connection with this transaction, the Company recorded goodwill and intangible assets of $28.6 million and $23.0 million, respectively.

On June 1, 2022, the Company acquired a formerly unrelated real estate consulting firm with 15 employees operating in California and New York. The transaction was accounted for as a business combination under the purchase method of accounting. The Company made payments of $0.8 million at closing and upon the first anniversary date. The Company is also obligated to make additional payments of $0.8 million in each of the years 2023 through 2026. The deferred consideration was initially recognized at its fair value at the acquisition date and included as part of the purchase price. The deferred consideration is subsequently accounted for using the interest method, with the amortization of the discount recognized in earnings as a component of interest expense. The remaining deferred consideration is included in other current liabilities and other liabilities on the consolidated balance sheets.

The Company is also obligated to make certain additional contingent consideration payments based on the financial performance of the real estate consulting firm and other factors through 2027. The Company recognized

 

F-17


Table of Contents

ANDERSEN TAX HOLDINGS LLC AND SUBSIDIARIES

NOTES TO CONSOLIDATED FINANCIAL STATEMENTS

 

and measured contingent consideration at fair value as of the acquisition date. The fair value of contingent consideration obligations that are classified as liabilities are reassessed each reporting period. Any change in the fair value estimate is recorded in the earnings of that period.

Goodwill is not amortized and is tested for impairment at least on an annual basis on October 1 or more frequently if facts or circumstances indicate that goodwill might be impaired. Goodwill is assessed for impairment using a qualitative or quantitative approach. Where the Company uses the qualitative assessment, first the Company determines if, based on qualitative factors, it is more likely than not that an impairment exists. Factors considered include historical financial performance, macroeconomic and industry conditions, and the legal and regulatory environment. If the qualitative assessment indicates that it is more likely than not that an impairment exists, then a quantitative assessment is performed. The quantitative assessment requires an analysis of several estimates including future cash flows or income consistent with management’s strategic business plans, annual sales growth rates and the selection of assumptions underlying a discount rate based on market data available at the time to determine fair value of the Company or reporting unit. If the fair value is less than the carrying amount an impairment charge for the difference is recorded. The Company concluded that based on the qualitative approach, there was no goodwill impairment as of December 31, 2024 and 2023. There is no accumulated impairment as of December 31, 2024 and 2023.

Compensation Arrangements

Deferred Compensation

The Company established a loyalty retention program effective January 1, 2020, under which employees accrue loyalty bonuses based on their roles and qualifying service years. The Company accounts for this program in accordance with ASC 710, Compensation, and accrues for the bonus payments on a straight-line basis over the service period, and has made an accounting policy election to account for forfeitures as they occur.

Effective January 1, 2023, the Company implemented a deferred compensation plan for non-partner employees holding the title of Director. The plan provides annual awards, the value of which is determined at the discretion of the Board of Directors. Payments are contingent upon the continued employment of participants during the five-year payment period. The Company accounts for this plan in accordance with ASC 710, whereby it accrues deferred compensation liabilities over the payment period. Liabilities are accrued using on a straight-line basis over the service period and are adjusted for changes, such as participant terminations. Cash payments are recorded annually as a reduction of the liability.

The Company administers other discretionary bonus plans to compensate certain Managing Directors through bonuses tied to net income targets, salaries, MD Entity ownership percentages, and other factors. Compensation expenses and related liabilities to these plans are recorded in the financial statements as incurred.

Liabilities for these programs are recorded in current and non-current liabilities, depending on the anticipated timing of payment.

Incentive Compensation

Certain client-serving individuals are eligible for variable incentive compensation arrangements. These generally represent a fixed bonus percentage based upon revenue generated. In some cases, these individuals are subject to minimum guaranteed payments. The Company accrues for such arrangements on a monthly basis as amounts are earned. These costs are recorded as cost of services in the consolidated income statements.

 

F-18


Table of Contents

ANDERSEN TAX HOLDINGS LLC AND SUBSIDIARIES

NOTES TO CONSOLIDATED FINANCIAL STATEMENTS

 

Profits Interest

The Board of Directors is authorized to grant awards that qualify as profits interests for U.S. federal income tax purposes in accordance with the Company’s governing documents. Certain entities have been awarded profits interests in the Company on behalf of certain executives and advisers and are considered related parties. These interests grant the recipients the right to certain cash distributions, based upon a percentage of license fees collected from certain trademarks of the Company. A profits interest award is accounted for based on its substance. A profits interest award that is in substance a profit-sharing arrangement or performance bonus would generally not be within the scope of the stock-based compensation guidance under ASC 718, Stock Compensation, and would be accounted for under the guidance for deferred compensation plans under ASC 710 similar to a cash bonus. However, if the arrangement has characteristics more akin to the risks and rewards of equity ownership, the arrangement would be accounted for under stock-based compensation guidance.

The Company analyzes awards granted to recipients at the time they are granted or modified. The Company accounts for profits interests under ASC 710 as a cash bonus plan with performance conditions. The Company accrues compensation expense when it determines payment is probable and estimable, which is when the license fees are collected. The Company will record the corresponding profits interest liability as an other current liability or other liability on the consolidated balance sheets based on the estimated distribution date.

Revenue Recognition

Revenue primarily consists of professional service fees derived from tax, valuation, financial advisory and related consulting services. The Company recognizes revenue as the promised services are provided, in an amount that reflects the consideration which the Company expects to receive in exchange for those services. The Company recognizes revenue following a five-step model: (i) identify contract(s) with a client; (ii) identify the performance obligations in the contract; (iii) determine the transaction price; (iv) allocate the transaction price to the performance obligations in the contract; and (v) recognize revenues when (or as) the Company satisfies the performance obligation(s). For each performance obligation identified, the Company determines at contract inception whether it satisfies the performance obligation over time or satisfies the performance obligation at a point in time. If the Company does not satisfy a performance obligation over time, the performance obligation is satisfied at a point in time. In most of the Company’s client arrangements, the period between client payment and transfer of control of the service is expected to be one year or less. Therefore, the Company has elected the practical expedient to not adjust the amount of consideration for the effects of a significant financing component.

Clients are generally billed for services using an hourly rate or fixed fee. Certain customers may receive discounts and price concessions, which are accounted for as variable consideration in determining the transaction price. Certain of these contracts are contingent upon achieving contractual targets to collect the fee. Revenue recognition for the Company’s different contract types is summarized as follows:

Time and Materials

The Company records revenue over time as services are performed and time and materials are charged to specific client codes. Contractual billings represent amounts that correspond directly with the value provided to the client (e.g., the number of hours worked at contractually agreed-upon rates), and revenue is recognized as amounts become billable in accordance with contractual terms.

Fixed Fees

Revenue from fixed fee contracts is generally recognized using hours incurred to date relative to total estimated hours at completion to measure progress toward satisfying performance obligations and anticipated

 

F-19


Table of Contents

ANDERSEN TAX HOLDINGS LLC AND SUBSIDIARIES

NOTES TO CONSOLIDATED FINANCIAL STATEMENTS

 

realization. Anticipated realization is defined as the fixed fee divided by the product of the hours anticipated to complete a performance obligation and the standard billing rate.

Contingent Fees

Due to the uncertainty of the outcome and the probability that a change in estimate would result in a significant reversal of revenue, the Company has applied a constraint on recording contingent revenue. Revenue is recognized when the constraint has been lifted, which is the date when the contractual target has been achieved, or cash has been collected.

Reimbursable expenses that are billed to clients, primarily relating to travel and out-of-pocket expenses incurred in connection with client engagements, are included in revenue, and an equivalent amount of reimbursable expenses is included in costs of services in the period in which the expense is incurred.

The timing of billings and cash collections may result in unbilled services, accounts receivable and deferred revenue on the consolidated balance sheet. Amounts are billed either at periodic intervals (e.g., monthly or quarterly) or upon the achievement of contractual milestones. Payments received in advance of the client receiving a benefit is a contract liability and is presented as deferred revenue in the consolidated balance sheet. Deferred revenue that is expected to be recognized as revenue within one year is recorded as the current portion of deferred revenue and the remaining portion is recorded as non-current deferred revenue. The Company does not have any non-current deferred revenue at December 31, 2024 and 2023. Other contract balances consist of accounts receivable (including both billed and unbilled services), net of allowance for credit losses.

Operating Expenses

Cost of Services

Cost of services primarily consist of direct expenses related to the production of deliverables under client assignments. This includes personnel costs for revenue-generating personnel, such as wages, benefits, incentive compensation, and sub-consultant costs, software costs, and an allocation of non-personnel costs such as occupancy costs.

Sales, General and Administrative

Sales, general and administrative expenses primarily consist of personnel costs such as wages, benefits, and incentive compensation related to support and administrative functions, and non-personnel costs such as professional fees, business development, occupancy, advertising, recruiting, and training costs. Advertising costs were immaterial during the years ended December 31, 2024 and 2023.

Depreciation and Amortization

Depreciation and amortization expenses primarily consist of depreciation and amortization of the Company’s property and equipment, capitalized software, and acquired intangible assets.

Income Taxes

The Company is organized as a limited liability company for U.S. federal and state income tax purposes. As a result, income or loss is allocated to the members of the MD Entities (“Members”) to be included in their income tax returns, except certain local jurisdictions. The Company accounts for certain state and local income

 

F-20


Table of Contents

ANDERSEN TAX HOLDINGS LLC AND SUBSIDIARIES

NOTES TO CONSOLIDATED FINANCIAL STATEMENTS

 

taxes in accordance with the asset and liability approach for financial accounting and reporting, which requires the recognition of deferred tax assets and liabilities for the expected future tax consequences of events that have been included in the financial statements. Under this method, the Company determines deferred tax assets and liabilities on the basis of the differences between the financial statement and tax bases of assets and liabilities by using enacted tax rates in effect for the year in which the differences are expected to reverse. The effect of a change in tax rates on deferred tax assets and liabilities is recognized in income in the period that includes the enactment date.

The Company recognizes deferred tax assets to the extent that the Company believes that these assets are more likely than not to be realized. In making such a determination, the Company considers all available positive and negative evidence, including future reversals of existing taxable temporary differences, projected future taxable income, tax-planning strategies, and results of recent operations. If the Company determines that it would be able to realize deferred taxes in the future in excess of their net recorded amount, the Company would make an adjustment to the deferred tax asset valuation allowance, which would reduce the provision for income taxes.

The Company records uncertain tax positions in accordance with ASC 740, Accounting for Income Taxes on the basis of a two-step process in which (1) the Company determines whether it is more likely than not that the tax positions will be sustained on the basis of the technical merits of the position and (2) for those tax positions that meet the more-likely-than-not recognition threshold, the Company recognizes the largest amount of tax benefit that is more than 50 percent likely to be realized upon ultimate settlement with the related tax authority.

The Company recognizes interest and penalties related to unrecognized tax benefits as a component of income tax expense in the consolidated statement of income.

Recently Issued Accounting Pronouncements

Changes to U.S. GAAP are established by the FASB in the form of ASUs to the FASB Accounting Standards Codification. ASUs issued which are not specifically listed below were assessed and have already been adopted in a prior period or determined to be either not applicable or are not expected to have a material impact on the Company’s consolidated financial statements and related disclosures.

Recently Adopted Accounting Pronouncements

In June 2016, the FASB issued ASU 2016-13, Financial Instruments Credit Losses (Topic 326): Measurement of Credit Losses on Financial Instruments (“ASU 2016-13”). ASU 2016-13 introduced a new credit loss methodology which requires earlier recognition of credit losses, while also providing additional transparency about credit risk. The methodology utilizes a lifetime “expected credit loss” measurement objective for the recognition of credit losses for trade receivables, loans, held-to maturity debt securities and other receivables measured at amortized cost at the time the financial asset is originated or acquired. Subsequent to the issuance of ASU 2016-13, the FASB issued several additional ASUs to clarify implementation guidance, provide narrow-scope improvements and provide additional disclosure guidance. The Company adopted this ASU on January 1, 2023 on a modified retrospective basis and recognized an adjustment to members’ equity as of the adoption date of $0.7 million related to the allowance for credit loss on accounts receivable. The standard did not have an impact on any of the Company’s other assets held at amortized cost.

In November 2023, the FASB issued ASU 2023-07, Segment Reporting (Topic 280): Improvements to Reportable Segment Disclosures (“ASU 2023-07”), which improves segment disclosure requirements, primarily through enhanced disclosure requirements for significant segment expenses. The improved disclosure requirements apply to all public entities that are required to report segment information, including those with

 

F-21


Table of Contents

ANDERSEN TAX HOLDINGS LLC AND SUBSIDIARIES

NOTES TO CONSOLIDATED FINANCIAL STATEMENTS

 

only one reportable segment. The Company adopted the guidance effective January 1, 2024. The Company has included the additional required disclosures in Note 15.

In March 2024, the FASB issued ASU 2024-01, Scope Application of Profits Interest and Similar Awards (“ASU 2024-01”). ASU 2024-01 adds an illustrative example that includes four fact patterns to demonstrate how an entity should apply the scope guidance in paragraph 718-10-15-3 to determine whether a profits interest award should be accounted for in accordance with ASC 718. The fact patterns in the illustrative example focus on the scope conditions in paragraph 718-10-15-3. The illustrative example is intended to reduce (1) complexity in determining whether a profits interest award is subject to the guidance in ASC 718 and (2) existing diversity in practice. The Company adopted the new guidance on January 1, 2024, and applied this guidance retrospectively to all periods presented in the consolidated financial statements to certain profits interests unit awards which are accounted for under ASC 710. The adoption did not have any impact on the consolidated financial statements.

Recent Accounting Pronouncements Not Yet Adopted

In December 2023, the FASB issued ASU 2023-09, Income Taxes (Topic 740): Improvements to Income Tax Disclosures (“ASU 2023-09”), which requires disclosure of disaggregated income taxes paid, prescribes standard categories for the components of the effective tax rate reconciliation, and modifies other income tax-related disclosures. For public business entities, the amendments in ASU 2023-09 are effective for fiscal years beginning after December 15, 2024. The Company is still evaluating the impact of this ASU and the impact on its consolidated financial statements and related disclosures.

In November 2024, the FASB issued ASU 2024-03, Income Statement (Topic 220): Reporting Comprehensive Income—Expense Disaggregation Disclosures, Disaggregation of Income Statement Expenses (“ASU 2024-03”), which requires public companies to disclose, in interim and annual reporting periods, additional information about certain expenses in the consolidated financial statements. The amendments in this ASU will be effective for annual periods beginning after December 15, 2026, and interim reporting periods beginning after December 15, 2027. Early adoption is permitted and is effective on either a prospective basis or retrospective basis. The Company is currently evaluating the potential impact that the adoption of this standard will have on its consolidated financial statements.

Note 3. Revenue

Disaggregation of Revenue

The following table presents the disaggregation of revenue by timing of revenue recognition (in thousands):

 

     Year Ended
December 31,
 
     2024      2023  

Over time

   $ 727,103      $ 632,762  

Point in time

     4,490        6,349  
  

 

 

    

 

 

 

Total revenue

   $ 731,593      $ 639,111  
  

 

 

    

 

 

 

The Company derives revenue from four service lines:

 

   

Private Client Services: Tax and financial services for individuals and families, focusing on client issues such as multigenerational wealth, charitable giving, and estate planning.

 

   

Business Tax Services: Consulting and compliance services for businesses, assisting organizations with tax planning, compliance and reporting needs.

 

F-22


Table of Contents

ANDERSEN TAX HOLDINGS LLC AND SUBSIDIARIES

NOTES TO CONSOLIDATED FINANCIAL STATEMENTS

 

   

Alternative Investment Funds: Tax and financial-related services for alternative investment funds including family offices, funds of funds, hedge funds, private equity, venture capital and real estate investment trusts.

 

   

Valuation Services: Independent valuation analyses to assist clients in navigating tax laws and regulatory requirements.

The following table presents the disaggregation of revenue by service line (in thousands):

 

     Year Ended
December 31,
 
     2024      2023  

Private client services

   $ 364,659      $ 321,014  

Business tax services

     261,048        226,343  

Alternative investment funds

     68,922        58,888  

Valuation services

     36,964        32,866  
  

 

 

    

 

 

 

Total revenue

   $ 731,593      $ 639,111  
  

 

 

    

 

 

 

The following table presents the disaggregation of revenue by region (in thousands):

 

     Year Ended
December 31,
 
     2024      2023  

East

   $ 272,348      $ 235,931  

Central

     135,632        115,027  

West

     323,613        288,153  
  

 

 

    

 

 

 

Total revenue

   $ 731,593        639,111  
  

 

 

    

 

 

 

Substantially all revenue was from services provided in the United States for the years ended December 31, 2024 and 2023.

Remaining Performance Obligations

The revenue recognition standard provides exemptions to the requirements for disclosure of the total transaction price allocated to unsatisfied performance obligations as of the reporting date for performance obligations within contracts of one year or less. The majority of the Company’s contracts with clients have a duration of one year or less. For contracts with a stated duration exceeding one year, these agreements allow both the Company and the client to cancel or terminate without substantial penalty. Therefore, the contract duration does not extend beyond the goods and services already transferred when cancellation or termination rights exist without substantial penalty. As such, the Company does not disclose the total transaction price allocated to unsatisfied performance obligations.

Contract Balances

In the year ended December 31, 2024, the Company also recognized revenue of approximately $14.3 million that was included in deferred revenue on the consolidated balance sheet as of December 31, 2023. In the year ended December 31, 2023, the Company also recognized revenue of approximately $15.4 million that was included in deferred revenue on the consolidated balance sheet as of December 31, 2022.

As of January 1, 2023, the Company included $81.2 million and $12.4 million in accounts receivable and unbilled services, respectively, as components of accounts receivable, net. Refer to Note 4 for further information.

 

F-23


Table of Contents

ANDERSEN TAX HOLDINGS LLC AND SUBSIDIARIES

NOTES TO CONSOLIDATED FINANCIAL STATEMENTS

 

Note 4. Accounts Receivable, Net

Accounts receivable, net consists of (in thousands):

 

     December 31,  
     2024     2023  

Accounts receivable

   $ 106,157     $ 98,476  

Unbilled services

     14,762       15,030  
  

 

 

   

 

 

 

Total accounts receivable

     120,919       113,506  

Allowance for credit loss

     (3,071     (4,405
  

 

 

   

 

 

 

Total accounts receivable, net

   $ 117,848     $ 109,101  
  

 

 

   

 

 

 

The following table summarizes changes in the allowance for credit loss (in thousands):

 

     2024     2023  

Balance January 1,

   $ 4,405     $ 6,929  

Adoption of ASC 326

           (725

Reduction in provision

     (870     (328

Write-offs, net of recoveries

     (464     (1,471
  

 

 

   

 

 

 

Balance December 31,

   $ 3,071     $ 4,405  
  

 

 

   

 

 

 

Note 5. Financial Instruments and Fair Value Measurements

Assets and Liabilities Measured at Fair Value on a Recurring Basis

The following table presents information about the Company’s financial instruments that are measured at fair value on a recurring basis (in thousands):

 

     December 31, 2024  
     Level 1      Level 2      Level 3      Total  

Assets

           

Cash equivalents

           

Money market funds

   $ 77,451      $      $      $ 77,451  

Liabilities

           

Other liabilities

           

Contingent consideration

   $      $      $ 192      $ 192  

 

     December 31, 2023  
     Level 1      Level 2      Level 3      Total  

Assets

           

Cash equivalents

           

Money market funds

   $ 25,065      $      $      $ 25,065  

Liabilities

           

Other liabilities

           

Contingent consideration

   $      $      $ 514      $ 514  

 

F-24


Table of Contents

ANDERSEN TAX HOLDINGS LLC AND SUBSIDIARIES

NOTES TO CONSOLIDATED FINANCIAL STATEMENTS

 

Changes in contingent consideration measured at fair value on a recurring basis for the years ended December 31, 2024 and 2023 were as follows (in thousands):

 

     2024     2023  

Balance January 1,

   $ 514     $ 446  

Remeasurement (gain)/loss

     (322     68  
  

 

 

   

 

 

 

Balance December 31,

   $ 192     $ 514  
  

 

 

   

 

 

 

Liabilities Measured at Fair Value on a Nonrecurring Basis

The fair value of the Company’s deferred consideration liability included within other current liabilities and other liabilities was approximately $1.5 million and $2.1 million as of December 31, 2024 and 2023, respectively, based on unobservable inputs and categorized as Level 3.

Investments in Held to Maturity Debt Securities

The Company holds U.S. Treasury securities that are “off-the-run” as they were issued before the most recent issue and were still outstanding at measurement day. The Company classifies the fair value of these items as Level 2 fair value measurements as the pricing is obtained from a third-party service that uses observable data. The following table summarizes the amortized cost, unrealized gains, unrealized losses, and fair value in U.S. Treasury securities classified as held-to-maturity (in thousands):

 

     December 31, 2024  
     Amortized
cost
     Unrealized
gains
     Unrealized
losses
    Fair
value
 

Due within one year or less

   $ 22,485      $ 31      $     $ 22,516  

Due between one and two years

     8,066        21        (28     8,059  
  

 

 

    

 

 

    

 

 

   

 

 

 

Total held to maturity securities

   $ 30,551      $ 52      $ (28   $ 30,575  
  

 

 

    

 

 

    

 

 

   

 

 

 

 

     December 31, 2023  
     Amortized
cost
     Unrealized
gains
     Unrealized
losses
    Fair
value
 

Due within one year or less

   $ 18,611      $ 31      $ (15   $ 18,627  

Due between one and two years

     5,807        32              5,839  
  

 

 

    

 

 

    

 

 

   

 

 

 

Total held to maturity securities

   $ 24,418      $ 63      $ (15   $ 24,466  
  

 

 

    

 

 

    

 

 

   

 

 

 

Loans and Notes Receivable

Loans and notes receivable comprise of loans and advances made to member firms of Andersen Global and employees of the Company. Refer to Note 12 for further detail.

 

F-25


Table of Contents

ANDERSEN TAX HOLDINGS LLC AND SUBSIDIARIES

NOTES TO CONSOLIDATED FINANCIAL STATEMENTS

 

Note 6. Property and Equipment, Net

Property and equipment, net consists of (in thousands):

 

     December 31,  
     2024     2023  

Leasehold improvements

   $ 36,467     $ 32,002  

Computer equipment

     17,862       17,593  

Furniture and fixtures

     8,374       7,375  

Computer software

     4,128       3,708  

Office equipment

     1,233       1,399  

Assets under construction

     630       1,672  
  

 

 

   

 

 

 

Total property and equipment

     68,694       63,749  

Less: accumulated depreciation and amortization

     (35,951     (31,944
  

 

 

   

 

 

 

Total property and equipment, net

   $ 32,743     $ 31,805  
  

 

 

   

 

 

 

Depreciation and amortization expense for the years ended December 31, 2024 and 2023 was $7.6 million and $7.1 million, respectively. As of December 31, 2024 and 2023, the gross amount of office equipment under finance leases was $0.4 million and $0.4 million and the related accumulated amortization was $0.3 million and $0.2 million, respectively.

Note 7. Intangible Assets, Net

Intangible assets, net as of December 31, 2024 consist of (in thousands):

 

     Gross
Carrying
Value
     Accumulated
Amortization
     Net  

Customer relationships

   $ 24,271      $ 23,570      $ 701  

Tradenames and trademarks

     3,395        3,274        121  

Intellectual property

     150        78        72  

Capitalized internal use software

     1,494        57        1,437  
  

 

 

    

 

 

    

 

 

 

Total intangible assets, net

   $ 29,310      $ 26,979      $ 2,331  
  

 

 

    

 

 

    

 

 

 

Amortization expense for intangible assets for the year ended December 31, 2024 was $0.7 million.

Intangible assets, net as of December 31, 2023 consist of (in thousands):

 

     Gross
Carrying
Value
     Accumulated
Amortization
     Net  

Customer relationships

   $ 24,271      $ 23,280      $ 991  

Tradenames and trademarks

     3,395        2,984        411  

Intellectual property

     150        48        102  

Capitalized internal use software

     874               874  
  

 

 

    

 

 

    

 

 

 

Total intangible assets, net

   $ 28,690      $ 26,312      $ 2,378  
  

 

 

    

 

 

    

 

 

 

Amortization expense for intangible assets for the year ended December 31, 2023 was $0.6 million.

 

F-26


Table of Contents

ANDERSEN TAX HOLDINGS LLC AND SUBSIDIARIES

NOTES TO CONSOLIDATED FINANCIAL STATEMENTS

 

Scheduled remaining amortization expense is presented in the table below (in thousands):

 

Year Ended December 31,

   Amortization
Expense
 

2025

   $ 504  

2026

     383  

2027

     138  

Thereafter

      
  

 

 

 

Total

   $ 1,025  
  

 

 

 

As of December 31, 2024, the Company capitalized internally developed software of $1.3 million for software that is not yet ready for its intended use. This software has a useful life of three years and is expected to commence amortization during the year ended December 31, 2026.

Note 8. Other Balance Sheet Components

Prepaid expenses and other current assets as of December 31, 2024 and 2023 consist of the following (in thousands):

 

     December 31,  
     2024      2023  

Prepaid expenses

   $ 10,717      $ 10,353  

Due from related parties

     2,829        3,653  

Other current assets

     4,069        3,344  
  

 

 

    

 

 

 

Total prepaid expenses and other current assets

   $ 17,615      $ 17,350  
  

 

 

    

 

 

 

Other current liabilities as of December 31, 2024 and 2023 consist of the following (in thousands):

 

     December 31,  
     2024      2023  

Deferred compensation

   $ 3,234      $ 1,873  

Due to related parties

     2,161        3,375  

Deferred consideration

     800        800  

Income tax payable

     670        765  

Finance lease liabilities

     109        105  

Contingent consideration

     44         

Other current liabilities

     209        184  
  

 

 

    

 

 

 

Total other current liabilities

     7,227      $ 7,102  
  

 

 

    

 

 

 

 

F-27


Table of Contents

ANDERSEN TAX HOLDINGS LLC AND SUBSIDIARIES

NOTES TO CONSOLIDATED FINANCIAL STATEMENTS

 

Other liabilities as of December 31, 2024 and 2023 consist of the following (in thousands):

 

     December 31,  
     2024      2023  

Deferred compensation, net of current portion

   $ 15,769      $ 18,699  

Deferred consideration, net of current portion

     725        1,473  

Deferred tax liability

     455        558  

Contingent consideration, net of current portion

     148        514  

Finance lease liability, net of current portion

     19        128  
  

 

 

    

 

 

 

Total other liabilities

   $ 17,116      $ 21,372  
  

 

 

    

 

 

 

Further information on the amounts included as deferred compensation in other current liabilities and other liabilities on the consolidated balance sheets in Note 10.

Note 9. Revolving Line of Credit

In the normal course of business, the Company maintains a $20.0 million revolving line of credit (the “Credit Agreement”) with a financial institution. The Credit Agreement is collateralized by substantially all the assets of the Company.

The Credit Agreement includes a sublimit of $5.0 million for standby letters of credit, and the interest rate for cash borrowing under the Credit Agreement is the Prime rate with a floor of 5.0%. As of December 31, 2024 and 2023, the Company had outstanding standby letters of credit of $1.3 million and $1.3 million, respectively. The Company had no cash borrowings during the years ended December 31, 2024 and 2023. The Company’s outstanding letter of credit is subject to a commitment fee of 1.5% per annum. These fees are included in sales, general and administrative expenses and are immaterial for the years ended December 31, 2024 and 2023.

During the year ended 2024, the Company complied with the financial and liquidity covenants required by the Credit Agreement.

Note 10. Employee Compensation and Benefits

Deferred Compensation

Effective January 1, 2020, the Company established a loyalty retention program for eligible employees. Participants accrue loyalty bonuses over the course of 3 to 5 years. Payouts to participants are determined by the role of each employee and their qualifying service years. The Company estimated these amounts based on the aforementioned factors and recognizes these amounts on a straight-line basis over the service period. The Company recognized $5.9 million and $1.3 million of expense in cost of services and sales, general and administrative, respectively, related to the loyalty retention program during the year ended December 31, 2024. The Company recognized $5.8 million and $1.4 million of expense in cost of services and sales, general and administrative, respectively, related to the loyalty retention program during the year ended December 31, 2023. The Company included approximately $15.8 million in other liabilities related to this program as of December 31, 2024, with the next payment due in 2026. The Company included approximately $18.7 million in other liabilities related to this program as of December 31, 2023.

Effective January 1, 2023, the Company established a deferred compensation plan for non-partner employees holding the title of Director who are eligible once they have five or more years of service as a Director. On an annual basis, eligible participants are granted an award payable in equal installments starting in

 

F-28


Table of Contents

ANDERSEN TAX HOLDINGS LLC AND SUBSIDIARIES

NOTES TO CONSOLIDATED FINANCIAL STATEMENTS

 

March of the following five years. The annual award is based on the number of years of service at the Director level for each eligible participant and income allocated to the MD Entities. The plan can be terminated at any time by the Company at its sole discretion, and payment is contingent upon the continued employment of eligible participants during the five-year payment period. The Company recognized $1.3 million and $0.2 million of expense in cost of services and sales, general and administrative, respectively, related to this program for the year ended December 31, 2024. The Company recognized $0.4 million and $0.1 million of expense in cost of services and sales, general and administrative expense, respectively, related to this program for the year ended December 31, 2023. As of December 31, 2024 and 2023, $1.5 million and $0.4 million, respectively, was included in other current liabilities for this program.

The Company pays discretionary bonuses to certain Managing Directors based on a set of formulas related to the Company’s net income targets, each Managing Director’s share of total Managing Director salaries and ownership percentages of the MD Entities, and other factors. The Company recognized $2.3 million of compensation expense in cost of services during the year ended December 31, 2024 and included $1.7 million in other current liabilities as of December 31, 2024. The Company recognized $2.1 million of compensation expense in cost of services during the year ended December 31, 2023 and included $1.4 million in other current liabilities as of December 31, 2023.

The Company pays certain client-serving individuals variable incentive compensation that is typically determined as a fixed bonus percentage based on revenues generated. The Company recognized $2.0 million of compensation expense in cost of services during the year ended December 31, 2024 and included $2.7 million in accrued payroll and benefits as of December 31, 2024. The Company recognized $1.2 million of compensation expense in cost of services during the year ended December 31, 2023 and included $1.7 million in accrued payroll and benefits as of December 31, 2023.

Defined Contribution Plan

The Company maintains a qualified 401(k) Profit Sharing Plan (the “401(k) Plan”) for eligible employees. In 2024 and 2023, employees could contribute a percentage of their pretax compensation subject to IRS limitations, and the Company matched the participants’ contribution up to 25% of the first 6% of each participant’s contribution (or 1.5% of their total compensation). Total matching contributions made to the 401(k) Plan during 2024 and 2023 was $4.2 million and $3.2 million, respectively. The related expense is recognized as either cost of services or sales, general, and administrative expense based on the nature of service of eligible employees.

Note 11. Leases

The Company maintains operating lease agreements for office leases with various expiration dates through December 2033. These leases require monthly lease payments that may be subject to annual increases throughout the lease term. Certain of these leases also include options to extend or terminate the lease. Options to extend lease terms that are reasonably certain of exercise are recognized as part of the operating lease right-of-use asset and operating lease liability balances. The periods associated with these options to renew or extend have not been included in the determination of the operating lease assets or lease liabilities associated with these leases as the Company did not consider it reasonably certain it would exercise the renewal options.

During the year ended December 31, 2024, the Company entered into six new office leases with various expiration dates through October 2029, resulting in aggregate increases of $11.4 million to operating lease liabilities and $8.5 million to operating lease right-of-use assets. During the year ended December 31, 2023, the Company entered into seven new office leases with various expiration dates through November 2028, resulting in aggregate increases of $2.7 million to operating lease liabilities and operating lease right-of-use assets.

 

F-29


Table of Contents

ANDERSEN TAX HOLDINGS LLC AND SUBSIDIARIES

NOTES TO CONSOLIDATED FINANCIAL STATEMENTS

 

During the year ended December 31, 2024, the Company modified five of its office leases to extend the lease terms and/or add additional space to the existing leases, resulting in aggregate increases of $0.9 million to operating lease liabilities and operating lease right-of-use assets. During the year ended December 31, 2023, the Company modified eight of its office leases to extend the lease term and/or add additional space to the existing leases, resulting in aggregate increases of $5.4 million to operating lease liabilities and operating lease right-of-use assets.

As of December 31, 2024, the Company has committed to payments of $0.5 million related to an operating lease agreement that had not yet commenced as of December 31, 2024. This operating lease will commence during 2025 with a term through May 2031.

The liabilities under operating leases are recorded at the present value of the minimum lease payments. Lease expense relating to operating leases, consisting of right-of-use asset amortization and lease liability interest, is included in cost of services and sales, general and administrative expenses, allocated based upon headcount of non-remote full-time equivalent employees on the accompanying consolidated income statements for the years ended December 31, 2024 and 2023.

The Company leases certain equipment under finance leases with various expiration dates through February 2026. The liabilities under finance leases are recorded at the present value of the minimum lease payments. Amortization of finance lease right-of-use assets is included in the caption depreciation and amortization on the accompanying consolidated statement of income. Interest expense related to finance leases is included in interest expense on the accompanying consolidated income statements for the years ended December 31, 2024 and 2023.

The following maturity analysis of operating and finance lease liabilities as of December 31, 2024 is approximately as follows (in thousands):

 

Year Ending December 31,

   Operating
Leases
    Financing
Leases
 

2025

   $ 22,029     $ 114  

2026

     21,395       19  

2027

     20,773        

2028

     19,168        

2029

     17,408        

Thereafter

     25,648        
  

 

 

   

 

 

 

Total lease payments(1)

     126,421       133  

Less: amount representing interest

     (18,466     (5
  

 

 

   

 

 

 

Present value of lease liabilities

   $ 107,955     $ 128  
  

 

 

   

 

 

 
 
(1)

Excludes approximately $0.5 million of legally binding minimum lease payments for leases signed which have not yet commenced.

 

F-30


Table of Contents

ANDERSEN TAX HOLDINGS LLC AND SUBSIDIARIES

NOTES TO CONSOLIDATED FINANCIAL STATEMENTS

 

Supplemental balance sheet information is as follows (in thousands):

 

          December 31,  

Leases

  

Classification

   2024      2023  

Assets

        

Operating leases

   Operating lease right-of-use assets    $ 76,908      $ 80,393  

Finance leases

   Property and equipment, net      120        227  
     

 

 

    

 

 

 

Total lease assets

      $ 77,028      $ 80,620  
     

 

 

    

 

 

 

Liabilities

        

Current

        

Operating leases

   Operating lease liabilities, current    $ 17,074      $ 14,825  

Finance leases

   Other current liabilities      109        105  

Noncurrent

        

Operating leases

   Operating lease liabilities, noncurrent      90,881        95,998  

Finance leases

   Other liabilities      19        128  
     

 

 

    

 

 

 

Total lease liabilities

      $ 108,083      $ 111,056  
     

 

 

    

 

 

 

The components of lease expense as follows for the years presented (in thousands):

 

     Year Ended
December 31,
 
     2024     2023  

Finance lease costs:

    

Amortization of right-of-use assets

   $ 106     $ 144  

Interest on lease liabilities

     12       18  
  

 

 

   

 

 

 

Total finance lease costs

   $ 118     $ 162  
  

 

 

   

 

 

 

Operating lease costs:

    

Fixed lease costs

   $ 18,702     $ 16,985  

Variable lease costs

     4,543       3,278  

Short-term lease costs

     78       169  
  

 

 

   

 

 

 

Total operating lease costs

   $ 23,323     $ 20,432  

Sublease income

     (636     (159
  

 

 

   

 

 

 

Total lease costs, net

   $ 22,805     $ 20,435  
  

 

 

   

 

 

 

 

F-31


Table of Contents

ANDERSEN TAX HOLDINGS LLC AND SUBSIDIARIES

NOTES TO CONSOLIDATED FINANCIAL STATEMENTS

 

Other information related to leases was as follows (in thousands, except as noted):

 

     Year Ended
December 31,
 
     2024     2023  

Cash paid for amounts included in the measurement of lease liabilities:

    

Operating cash flows used in finance leases

   $ 12     $ 18  

Operating cash flows used in operating leases

     20,607       18,805  

Financing cash flows used in finance leases

     105       139  

Weighted-average remaining lease term (in years):

    

Weighted average remaining lease term in years—finance leases

     1.17       2.14  

Weighted average remaining lease term in years—operating leases

     6.08       6.94  

Weighted-average discount rate:

    

Weighted average discount rate—finance leases

     6.3     6.4

Weighted average discount rate—operating leases

     5.3     5.0

Note 12. Transactions with Related Parties

Loans and Notes Receivable from Related Parties, Net of Allowance for Credit Losses

Loans and notes receivable due from related parties presented on the consolidated balance sheets include the following (in thousands):

 

     December 31,  
     2024     2023  

Member firm loans

    

Balance January 1,

   $ 6,506     $ 6,539  

Advances

     4,471        

Principal received

     (34     (33
  

 

 

   

 

 

 

Balance December 31,

   $ 10,943     $ 6,506  
  

 

 

   

 

 

 

Employee loan program

    

Balance January 1,

   $ 409     $ 289  

Advances

     200       408  

Principal received

     (190     (207

Amounts forgiven for employee loans

     (131     (81
  

 

 

   

 

 

 

Balance December 31,

   $ 288     $ 409  
  

 

 

   

 

 

 

Stewardship funds

    

Balance January 1,

   $ 275     $  

Advances

     1,615       3,725  

Principal received

     (1,890     (3,450
  

 

 

   

 

 

 

Balance December 31,

   $     $ 275  
  

 

 

   

 

 

 

Current

   $ 1,916     $ 1,633  

Noncurrent

     9,315       5,557  
  

 

 

   

 

 

 

Total loans and notes receivable from related parties

   $ 11,231     $ 7,190  

Allowance for credit loss

     (8,611     (4,940
  

 

 

   

 

 

 

Total loans and notes receivable from related parties, net of allowance for credit losses

   $ 2,620     $ 2,250  
  

 

 

   

 

 

 

 

F-32


Table of Contents

ANDERSEN TAX HOLDINGS LLC AND SUBSIDIARIES

NOTES TO CONSOLIDATED FINANCIAL STATEMENTS

 

The following table summarizes changes in the allowance for credit loss for loans and notes receivable due from related parties (in thousands):

 

     2024      2023  

Balance January 1,

   $ 4,940      $ 4,440  

Provision

     3,671        500  
  

 

 

    

 

 

 

Balance December 31,

   $ 8,611      $ 4,940  
  

 

 

    

 

 

 

Interest income includes interest earned on loans and notes receivable from related parties of $0.2 million for the years ended December 31, 2024 and 2023, respectively.

Member Firm Loans

Member firm loans consist of loans made to member firms of Andersen Global. As of December 31, 2024 and 2023 the Company had notes receivable from non-U.S. member firms of Andersen Global with stated principal values totaling $10.9 million ($2.3 million, net of allowance for credit losses), and stated principal values totaling $6.5 million ($1.6 million, net of allowance for credit losses), respectively. The notes bear interest based on variable rates including: the Applicable Federal Rate (AFR), the Prime rate, and the Secured Overnight Financing Rate (SOFR) plus an applicable margin percentage. The notes have maturities up to ten years.

Employee Loan Program

The Company has entered into various agreements with certain employees whereby these individuals receive loans which may be either wholly or in part repaid from the distribution of earnings that the individuals receive or may be forgiven over a period of time. The forgivable portion of these loans is recognized as compensation expense over the life of the loans. As of December 31, 2024, the Company had notes receivable from employees with stated principal values totaling $0.3 million, net of $0.1 million to be forgiven in 2025. As of December 31, 2023, the Company had notes receivable from employees with stated principal values totaling $0.4 million, net of $0.1 million to be forgiven in 2024. The fixed rate loans are based on the Applicable Federal Rate with maturity dates up to two years. The variable rate loan is based on the Prime rate less 25 basis points maturing in March 2030.

Stewardship Funds

During 2021, the Company provided a $2.0 million credit facility to funds formed to the benefit of certain Managing Directors maturing on December 31, 2029, permitting short-term advances up to 30 days with interest payable at the Prime rate. As of December 31, 2024 and 2023, no amounts were due to the Company under this credit facility.

During 2023, the Company provided a $2.0 million credit facility to another fund formed to the benefit of certain Managing Directors maturing on December 31, 2033, permitting short-term advances up to 60 days with interest payable at the Prime rate. As of December 31, 2024, no amounts were due to the Company under this credit facility. As of December 31, 2023, $0.3 million was outstanding bearing interest at the Prime rate of 8.5%.

Trademark and License Fees

The Company earns trademark and license fees from non-U.S. member firms of Andersen Global. The Company recognized $2.4 million and $2.0 million in other income, net during the years ended December 31, 2024 and 2023, respectively.

 

F-33


Table of Contents

ANDERSEN TAX HOLDINGS LLC AND SUBSIDIARIES

NOTES TO CONSOLIDATED FINANCIAL STATEMENTS

 

The Company is required to distribute a portion of trademark and license fees collected to an entity controlled by an executive of the Company until 2048. For the years ended December 31, 2024 and 2023, the Company incurred $0.6 million and $0.5 million of expense in cost of services in the consolidated income statements, respectively. The Company included $0.1 million and $0.1 million in other current liabilities on the consolidated balance sheets as of December 31, 2024 and 2023, respectively. This arrangement was terminated on March 29, 2025.

Andersen Global Commitments

In the normal course of business, the Company funds certain global management costs on behalf of Andersen Global and allocates a portion of these costs to be reimbursed by non-U.S. member firms. As of December 31, 2024 and 2023, amounts due from member firms included in prepaid expenses and other current assets were $1.3 and $3.0 million, respectively and amounts due to member firms included in other current liabilities were $2.0 and $2.3 million, respectively.

Management of Andersen Global has established a program that includes balancing payments that allow more profitable member firms to provide financial assistance for the growth and development of less profitable firms (“Balancing Payments”). For the year ended December 31, 2024, the Company did not have an obligation for Balancing Payments. As of December 31, 2023, the Company included $1.0. million relating to its obligations for Balancing Payments in other current liabilities.

State Tax Payments

The Company remits certain state tax payments on behalf of certain Managing Directors which are recorded as a receivable. The receivable is settled upon the next tax distribution to the MD Entities through a withholding from the gross tax distribution otherwise payable to the Members. As of December 31, 2024 and 2023, balances due from related parties included in prepaid expenses and other current assets were $1.6 and $0.9 million, respectively.

Profits Interests

The Company has issued profits interests to certain entities at the benefit of certain executives and advisers. The Company recognized $0.6 million and $0.5 million of expense in cost of services on the consolidated income statement related to the profits interests were recognized during the years ended December 31, 2024 and 2023, respectively. The Company included balances of $0.1 million and $0.1 million in other current liabilities on the consolidated balance sheets as of December 31, 2024 and 2023, respectively.

Note 13. Commitments and Contingencies

Litigation

The Company has been involved in various legal matters arising out of the ordinary course of business. Management believes such legal matters will not have a material adverse effect on the consolidated balance sheets or income statements of the Company

Employee Legal Matters

As of December 31, 2024, a former Company employee has been named as a defendant in a legal matter. The Company has received reimbursement from its business insurance provider for legal costs it has incurred on behalf of the former employee to date. If the legal matter results in the former Andersen employee being found

 

F-34


Table of Contents

ANDERSEN TAX HOLDINGS LLC AND SUBSIDIARIES

NOTES TO CONSOLIDATED FINANCIAL STATEMENTS

 

guilty, the amounts are subject to a clawback. The Company has accrued a loss contingency for the amounts subject to the clawback. As of December 31, 2024, the Company accrued $9.4 million in accounts payable and other accrued expenses on the consolidated balance sheet in relation to the legal matter, however, it is at least reasonably possible that the estimated amount of the loss could change in the near term.

Other Commitments

The Company entered into an agreement to use certain professional services training facilities (“Training Center Agreement”) for a limited number of days per year, which extends through 2030. Sales, general and administrative expenses include approximately $3.2 million and $3.0 million incurred for these services during the years ended December 31, 2024 and 2023, respectively. The minimum future commitment under the Training Center Agreement is approximately $4.6 million through 2030.

During 2024, the Company signed commitments for software licenses for certain financial accounting systems and cloud hosting services. The contracts require minimum payments through 2031, as follows (in thousands):

 

Year Ending December 31,

   Minimum
Commitments
 

2025

   $ 3,047  

2026

     2,847  

2027

     1,693  

2028

     1,693  

2029

     1,693  

Thereafter

     3,386  
  

 

 

 

Total

   $ 14,359  
  

 

 

 

Note 14. Income Taxes

The Company is a multi-member limited liability company taxed as a partnership and generally is not subject to U.S. federal and state taxes. However, certain state and local jurisdictions impose an entity level income tax and these amounts are reflected as income taxes in the consolidated financial statements. Each member of the limited liability company is responsible for reporting and paying income tax on their share of income or loss to the extent required by federal and state income tax regulations.

The components of income before income tax expense are as follows (in thousands):

 

     December 31,  
     2024      2023  

Domestic

   $ 137,196      $ 120,940  

Foreign

             
  

 

 

    

 

 

 

Total

   $ 137,196      $ 120,940  
  

 

 

    

 

 

 

 

F-35


Table of Contents

ANDERSEN TAX HOLDINGS LLC AND SUBSIDIARIES

NOTES TO CONSOLIDATED FINANCIAL STATEMENTS

 

Income tax expense (benefit) consists of the following (in thousands):

 

     Year Ended
December 31,
 
     2024     2023  

Current taxes:

    

Federal

   $     $  

State

     2,275       1,999  

Foreign

     222       87  
  

 

 

   

 

 

 

Total current taxes

     2,497       2,086  

Deferred taxes:

    

Federal

            

State

     (102     171  

Foreign

            
  

 

 

   

 

 

 

Total deferred taxes

     (102     171  
  

 

 

   

 

 

 

Total provision

   $ 2,395     $ 2,257  
  

 

 

   

 

 

 

The Company’s income tax expense primarily consists of New York City Unincorporated Business Tax, Connecticut Pass-Through Entity Tax, District of Columbia Unincorporated Business Tax and certain foreign withholding taxes.

The Company’s effective tax rate differs from the U.S. federal statutory rate of 21% for 2024 and 2023 as follows:

 

     Year Ended
December 31,
 
     2024     2023  

Federal statutory rate

     21.0     21.0

Permanent differences

     0.6     0.7

State and local taxes

     1.6     1.8

Income/loss not subject to entity level tax

     (21.6 )%      (21.7 )% 

Foreign withholding taxes

     0.2     0.1
  

 

 

   

 

 

 

Effective tax rate

     1.8     1.9
  

 

 

   

 

 

 

 

F-36


Table of Contents

ANDERSEN TAX HOLDINGS LLC AND SUBSIDIARIES

NOTES TO CONSOLIDATED FINANCIAL STATEMENTS

 

Deferred income taxes reflect the net tax effects of temporary differences between the carrying amounts of assets and liabilities for financial reporting purposes and the amounts used for income tax purposes. Significant components of the deferred tax assets and liabilities were as follows (in thousands):

 

     December 31,  
     2024     2023  

Deferred tax assets:

    

Accrual to cash

   $ 88     $  
  

 

 

   

 

 

 

Subtotal

     88        

Less valuation allowance

            
  

 

 

   

 

 

 

Total deferred tax assets

     88        
  

 

 

   

 

 

 

Deferred tax liabilities:

    

Fixed assets

     (209     (211

Intangible assets

     (306     (313

Accrual to cash

           (11

Other

     (28     (23
  

 

 

   

 

 

 

Total deferred tax liabilities

     (543     (558
  

 

 

   

 

 

 

Net deferred tax liability

   $ (455   $ (558
  

 

 

   

 

 

 

In assessing the Company’s ability to recover its deferred tax assets, the Company evaluated whether it is more likely than not that some portion or the entire deferred tax asset will be realized. The ultimate realization of deferred tax assets is dependent upon the generation of future taxable income in those periods in which temporary differences become deductible and/or net operating losses can be utilized. The Company considered all positive and negative evidence when determining the amount of the net deferred tax assets that are more likely than not to be realized. This evidence includes, but is not limited to, historical earnings, scheduled reversal of taxable temporary differences, tax planning strategies and projected future taxable income.

Based on the reversal pattern of existing taxable temporary differences, historical operating profitability and projected future taxable income, the Company concluded that its U.S. deferred tax assets are realizable on a more-likely-than-not basis. The Company will continue to evaluate its deferred tax assets to determine whether any changes in circumstances could affect the realization of their future benefit.

The Company applies the applicable authoritative guidance which prescribes a comprehensive model for the manner in which a company should recognize, measure, present and disclose in its financial statements all material uncertain tax positions that the Company has taken or expects to take on a tax return. The Company has no uncertain tax positions.

The open tax years for the U.S. federal income tax return are 2021 through 2024. The state income tax returns have varying statutes of limitations.

Note 15. Segment Reporting

The Company conducts business as a single operating segment for its range of tax, valuation, financial advisory, and related consulting services. In reaching this conclusion, management considers the definition of the Chief Operating Decision Maker (“CODM”), how the business is defined by the CODM, the nature of the information provided to the CODM, and how that information is used to make operating decisions, allocate resources, and assess performance. The Company’s CODM is the chief executive officer. The results of

 

F-37


Table of Contents

ANDERSEN TAX HOLDINGS LLC AND SUBSIDIARIES

NOTES TO CONSOLIDATED FINANCIAL STATEMENTS

 

operations provided to and analyzed by the CODM are at the consolidated level which is the level that the CODM manages the business, allocates resources, makes key resource decisions, and assesses performance.

The key measure of segment profit and loss that the CODM uses to allocate resources and assess performance is the Company’s net income. The table below shows a reconciliation of the Company’s net income, including the significant expense categories regularly provided to and reviewed by the CODM, as computed under U.S. GAAP to the Company’s total net income in the consolidated income statements (in thousands):

 

     Year Ended
December 31,
 
     2024     2023  
     (in thousands)  

Revenue

   $ 731,593     $ 639,111  

Operating expenses:

    

Personnel costs

   $ 462,394     $ 403,294  

Non-personnel costs(1)

     131,330       111,267  

Depreciation and amortization

     8,325       7,691  
  

 

 

   

 

 

 

Total operating expenses

   $ 602,049     $ 522,252  
  

 

 

   

 

 

 

Total operating income

   $ 129,544     $ 116,859  
  

 

 

   

 

 

 

Interest income

     4,524       2,660  

Interest expense

     (64     (138

Other income, net

     3,192       1,559  
  

 

 

   

 

 

 

Income before taxes

   $ 137,196     $ 120,940  

Income tax expense

     2,395       2,257  
  

 

 

   

 

 

 

Net income

   $ 134,801     $ 118,683  
  

 

 

   

 

 

 
 
(1)

Non-personnel costs primarily include the provision for credit losses and costs such as occupancy, training, recruiting, and business development.

Assets provided to the CODM are consistent with those reported on the consolidated balance sheets with particular emphasis on the Company’s available liquidity, including its cash, cash equivalents, and financial instruments owned, reduced by current liabilities.

All long-lived assets are maintained in, and all income is attributable to the United States of America.

Note 16. Subsequent Events

Subsequent events have been evaluated through April 25, 2025, which is the date the consolidated financial statements were available to be issued.

The Company entered into 4 new lease agreements in March and April of 2025 with expiration dates through December 2036. The aggregate payments due over the term of these leases are $15.2 million.

On March 29, 2025, the Company entered into a forfeiture agreement with an executive of the Company who had rights to a portion of the trademark and license fees collected. The Company did not provide any consideration to the executive in exchange for the forfeiture. The Company is no longer required to distribute any amounts to the executive going forward.

 

F-38


Table of Contents

ANDERSEN TAX HOLDINGS LLC AND SUBSIDIARIES

UNAUDITED CONDENSED CONSOLIDATED BALANCE SHEETS

JUNE 30, 2025 AND DECEMBER 31, 2024

(in thousands)

 

Assets    June 30,
2025
     December 31,
2024
 

Current assets:

     

Cash and cash equivalents

   $ 78,945      $ 87,993  

Accounts receivable, net of allowance for credit losses of $2,104 and $3,071, respectively

     155,497        117,848  

Loans and notes receivable from related parties, net of allowance for credit losses of $540 and $1,480, respectively

     216        436  

Investments in held to maturity debt securities, current

     9,249        22,485  

Prepaid expenses and other current assets

     27,230        17,615  
  

 

 

    

 

 

 

Total current assets

     271,137        246,377  
  

 

 

    

 

 

 

Loans and notes receivable from related parties, net of allowance for credit losses of $9,235 and $7,131, respectively

     1,905        2,184  

Property and equipment, net

     31,805        32,743  

Operating lease right-of-use assets

     73,019        76,908  

Intangible assets, net

     2,395        2,331  

Investments in held to maturity debt securities

     2,038        8,066  

Deferred tax assets

     265        —   

Goodwill

     30,078        30,078  
  

 

 

    

 

 

 

Total assets

   $ 412,642      $ 398,687  
  

 

 

    

 

 

 

Liabilities and members’ equity

     

Current liabilities:

     

Accounts payable and other accrued expenses

   $ 13,855      $ 16,869  

Accrued payroll and benefits

     48,090        37,690  

Deferred revenue

     30,291        15,581  

Operating lease liabilities, current

     16,012        17,074  

Other current liabilities

     17,223        7,227  
  

 

 

    

 

 

 

Total current liabilities

     125,471        94,441  
  

 

 

    

 

 

 

Operating lease liabilities, noncurrent

     86,429        90,881  

Other liabilities

     2,391        17,116  
  

 

 

    

 

 

 

Total liabilities

     214,291        202,438  
  

 

 

    

 

 

 

Commitments and contingencies (Note 13)

     

Members’ equity:

     

Members’ equity

     198,351        196,249  
  

 

 

    

 

 

 

Total liabilities and members’ equity

   $ 412,642      $ 398,687  
  

 

 

    

 

 

 

See accompanying notes to unaudited condensed consolidated financial statements.

 

F-39


Table of Contents

ANDERSEN TAX HOLDINGS LLC AND SUBSIDIARIES

UNAUDITED CONDENSED CONSOLIDATED INCOME STATEMENTS

FOR THE SIX MONTHS ENDED JUNE 30, 2025 AND 2024

(in thousands)

 

     Six Months Ended
June 30,
 
     2025     2024  

Revenue

   $ 384,058     $ 341,565  

Operating expenses:

    

Cost of services (excluding depreciation and amortization)

     343,206       224,786  

Sales, general and administrative

     89,241       67,903  

Depreciation and amortization

     4,131       4,105  
  

 

 

   

 

 

 

Total operating expenses

     436,578       296,794  
  

 

 

   

 

 

 

Operating (loss) /income

     (52,520     44,771  

Interest income

     2,230       1,900  

Interest expense

     (247     (32

Other income, net

     2,293       1,084  
  

 

 

   

 

 

 

(Loss) / income before income tax benefit / (expense)

     (48,244     47,723  

Income tax benefit / (expense)

     2,837       (833
  

 

 

   

 

 

 

Net (loss) / income

   $ (45,407   $ 46,890  
  

 

 

   

 

 

 

See accompanying notes to unaudited condensed consolidated financial statements.

 

F-40


Table of Contents

ANDERSEN TAX HOLDINGS LLC AND SUBSIDIARIES

UNAUDITED CONDENSED CONSOLIDATED STATEMENT OF CHANGES IN MEMBERS’ EQUITY

FOR THE SIX MONTHS ENDED JUNE 30, 2025 AND 2024

(in thousands)

 

     Members’
Equity
     Undistributed
Earnings
    Total
Members’
Equity
 

Balance at December 31, 2023

   $ 6,759      $ 170,739     $ 177,498  

Net income

            46,890       46,890  

Distributions

            (54,650     (54,650
  

 

 

    

 

 

   

 

 

 

Balance at June 30, 2024

   $ 6,759      $ 162,979     $ 169,738  

Balance at December 31, 2024

   $ 6,759      $ 189,490     $ 196,249  

Net loss

            (45,407     (45,407

Distributions

            (82,050     (82,050

Equity-based compensation

     129,559              129,559  
  

 

 

    

 

 

   

 

 

 

Balance at June 30, 2025

   $ 136,318      $ 62,033     $ 198,351  
  

 

 

    

 

 

   

 

 

 

See accompanying notes to unaudited condensed consolidated financial statements.

 

F-41


Table of Contents

ANDERSEN TAX HOLDINGS LLC AND SUBSIDIARIES

UNAUDITED CONDENSED CONSOLIDATED STATEMENTS OF CASH FLOWS

FOR THE SIX MONTHS ENDED JUNE 30, 2025 AND 2024

(in thousands)

 

     Six Months Ended June 30,  
     2025      2024  

Cash flows from operating activities:

     

Net (loss) / income

   $ (45,407    $ 46,890  

Adjustments to reconcile net (loss) / income to net cash provided by (used in) operating activities:

     

Gain on reversal of legal accrual

     (9,455       

Equity-based compensation

     129,559         

Depreciation and amortization

     4,131        4,105  

Non-cash lease expense

     6,080        6,295  

Provision for credit losses on accounts receivable

     (931      15  

Amortization of discount on held to maturity debt securities

     (316      (535

Deferred income tax

     (721      (35

Provision for credit losses on loans and notes receivable from related parties

     1,164        1,500  

Other, net

     92        126  

Changes in operating assets and liabilities:

     

Accounts receivable

     (36,717      (36,478

Prepaid expenses and other assets

     (5,982      (1,979

Accounts payable and other accrued expenses

     6,441        11,442  

Accrued payroll and benefits

     12,784        10,772  

Other current liabilities

     (5,690      (2,857

Deferred revenue

     14,710        14,228  

Operating lease liabilities

     (7,705      (4,764

Other liabilities

     (162      3,568  
  

 

 

    

 

 

 

Net cash provided by operating activities

     61,875        52,293  

Cash flows from investing activities:

     

Purchases of held to maturity debt securities

            (15,045

Proceeds from maturity of held to maturity debt securities

     19,579        10,111  

Issuance of loans and notes receivable to related parties

     (2,027      (2,136

Proceeds from loans and notes receivable from related parties

     1,295        1,812  

Payments for purchases of property and equipment

     (2,867      (6,985

Payments for capitalized internal-use software costs

     (376      (326
  

 

 

    

 

 

 

Net cash provided by (used in) investing activities

     15,604        (12,569

Cash flows from financing activities:

     

Deferred consideration payments for business combination

     (800      (800

Principal payments under finance lease obligations

     (44      (65

Payments of deferred offering costs

     (3,633       

Distributions

     (82,050      (54,650
  

 

 

    

 

 

 

Net cash used in financing activities

     (86,527      (55,515

Net change in cash and cash equivalents

     (9,048      (15,791

Cash and cash equivalents at beginning of period

     87,993        71,708  
  

 

 

    

 

 

 

Cash and cash equivalents at end of period

   $ 78,945      $ 55,917  
  

 

 

    

 

 

 

Non-cash investing and financing transactions

     

Property and equipment acquired through finance leases

   $ 14      $  

Right-of-use assets obtained in exchange for lease liabilities

   $ 4,098      $ 2,979  

Right-of-use asset and lease liability adjustments due to remeasurement

   $ (1,907    $  

See accompanying notes to unaudited condensed consolidated financial statements.

 

F-42


Table of Contents

ANDERSEN TAX HOLDINGS LLC AND SUBSIDIARIES

NOTES TO UNAUDITED CONDENSED CONSOLIDATED FINANCIAL STATEMENTS

Note 1. Business Description

Andersen Tax Holdings LLC and its 100% wholly-owned subsidiaries, which are all Delaware limited liability companies, (collectively, the “Company”) is a national independent professional services firm focused on providing a wide range of tax, valuation, financial advisory and related consulting services (including certain services acting as a registered investment adviser). As of June 30, 2025, the Company has 26 offices in 13 states and the District of Columbia.

The Company was formed on December 31, 2007, to execute the acquisition of an existing business by MD Management LLC and MD Investment LLC (collectively, the “MD Entities”), holders of 10% and 90% membership interests, respectively, in the Company.

On June 26, 2013, the Company became a member firm in Andersen Global, a Swiss verein established under articles 60-79 of the Swiss Civil Code. Each member firm provides services in a defined geographic area and is subject to the laws and professional regulations of the particular country or countries in which it operates. The Articles of Association of Andersen Global provide for the autonomy of its member firms and specifically require each member firm to retain and remain solely responsible for its own legal obligations to third parties and its partners or managing directors and employees, arising before or after the formation of Andersen Global, including all debts and obligations.

In January 2025, the Company launched Andersen Consulting Holdings LP (“Andersen Consulting”), a Delaware limited partnership. The partnership includes member and collaborating firms which provide consulting services in varying geographic areas and are subject to the laws and professional regulations of the countries in which they operate.

Note 2. Summary of Significant Accounting Policies

Basis of Presentation

The accompanying unaudited condensed consolidated financial statements have been prepared in accordance with GAAP and applicable rules and regulations of the SEC regarding interim financial reporting. Certain information and note disclosures normally included in the financial statements prepared in accordance with GAAP have been condensed or omitted pursuant to such rules and regulations. As such, the information included in this report should be read in conjunction with the consolidated financial statements and accompanying notes included in the annual report for the year ended December 31, 2024. The Company’s business experiences seasonal fluctuations in revenue and net (loss)/income, with a more significant portion of revenue typically realized in the first and third quarters of each year predominantly due to timing of major tax filing deadlines. In the opinion of management, the accompanying unaudited condensed consolidated financial statements reflect all normal recurring adjustments necessary to present fairly the financial condition, results of operations, and cash flows for the interim periods presented, but are not necessarily indicative of the results of operations to be anticipated for the full year ending December 31, 2025.

The preparation of unaudited condensed consolidated financial statements in conformity with U.S. GAAP requires management to make estimates and assumptions that affect the reported amounts of assets and liabilities and disclosure of contingent assets and liabilities at the date of the unaudited condensed consolidated financial statements and the reported amounts of revenues and expenses during the reporting period. These estimates include but are not limited to the assessment of the recoverability of goodwill and intangible assets, valuation and expected lives of tangible and intangible assets, allowance for credit losses, and certain accrued liabilities. Changes in circumstances could cause actual results to differ materially from these estimates. The Company has consistently applied the accounting policies for the periods presented as described in the consolidated financial statements contained in the annual report for the year ended December 31, 2024.

 

F-43


Table of Contents

ANDERSEN TAX HOLDINGS LLC AND SUBSIDIARIES

NOTES TO UNAUDITED CONDENSED CONSOLIDATED FINANCIAL STATEMENTS

 

Principles of Consolidation

The accompanying unaudited condensed consolidated financial statements include the accounts of Andersen Tax Holdings LLC and its 100% wholly-owned subsidiaries. All significant intercompany balances and transactions have been eliminated in consolidation.

The Company does not have any controlling interest in, and is not the primary beneficiary of, any other member firm of Andersen Global. Accordingly, these entities are considered related parties solely as a result of the memberships in the Swiss verein discussed above. These member firm entities are not consolidated in the Company’s unaudited condensed consolidated financial statements.

One of the non-U.S. member firms is a Variable Interest Entity (“VIE”), as defined in ASC Topic 810 (“ASC 810”), Consolidation. ASC 810 requires the consolidation of VIEs in which the entity is defined as the primary beneficiary of the VIE. To be a primary beneficiary, an entity must have the power to direct the activities of a VIE that most significantly impact the VIE’s economic performance, among other factors. The Company has assessed its variable interests in this entity and determined that the Company is not the primary beneficiary. In completing the assessment, the identified activities that the Company considers most significant to the economic performance of this entity and determined that the Company does not have the power to direct those activities. As a result, that entity’s financial position and results of operations are not consolidated in the Company’s unaudited condensed consolidated balance sheets and condensed consolidated income statements. The Company’s carrying value and exposure to loss is comprised of loans to the VIE included in loans and notes receivable from affiliates, net of allowance for credit losses and amounts due from the VIE included in prepaid expenses and other current assets. As of June 30, 2025 and December 31, 2024, the total carrying value of these items was $0.6 million and $0.2 million, respectively. As of June 30, 2025 and December 31, 2024, the Company’s maximum exposure to loss related to the loans receivable and amounts due from the VIE was $7.3 million and $6.3 million, respectively, excluding the allowance for credit loss on the loans receivable from the VIE.

The Company does not have any controlling interest in, and is not the primary beneficiary of, any member or collaborating firm of Andersen Consulting. These member and collaborating firms are not consolidated in the Company’s unaudited condensed consolidated financial statements.

Equity-Based Compensation

In March 2025, the governing documents of the MD Entities were each amended to allow for the issuance of new Profits Interest Units (“PIUs”) to its members, which are comprised of the Managing Directors in the Company. The PIU grants in the MD Entities were deemed to be transactions incurred on behalf of the Company and the grant of the PIUs to the Company’s Managing Directors are accounted for as equity-based compensation in accordance with ASC Topic 718, Compensation—Stock Compensation. As a result, the expense related to the PIU grants by the MD Entities, as the Company’s controlling unitholders, were pushed down into the Company’s unaudited condensed consolidated financial statements and recognized as a non-cash contribution by the MD Entities.

The expense related to the PIUs is measured at its grant date fair value. The Company used a Probability-Weighted Expected Return Method model to determine the grant date fair value of the PIUs.

The Company recognizes expense over the requisite service period on a straight-line basis, which may be immediate for awards which are fully vested upon issuance. Equity-based compensation expense is recognized within cost of services and sales, general and administrative expenses on the unaudited condensed consolidated income statements based on the function of those receiving awards.

 

F-44


Table of Contents

ANDERSEN TAX HOLDINGS LLC AND SUBSIDIARIES

NOTES TO UNAUDITED CONDENSED CONSOLIDATED FINANCIAL STATEMENTS

 

Recent Accounting Pronouncements Not Yet Adopted

In December 2023, the FASB issued ASU 2023-09, Income Taxes (Topic 740): Improvements to Income Tax Disclosures (“ASU 2023-09”) effective for the annual report for the fiscal year beginning January 1, 2025. The standard requires disclosure of disaggregated income taxes paid, prescribes standard categories for the components of the effective tax rate reconciliation, and modifies other income tax-related disclosures. The Company is currently evaluating the potential impact that the adoption of this standard will have on its unaudited condensed consolidated financial statements.

In November 2024, the FASB issued ASU 2024-03, Income Statement (Topic 220): Reporting Comprehensive Income—Expense Disaggregation Disclosures, Disaggregation of Income Statement Expenses (“ASU 2024-03”), which requires public companies to disclose, in interim and annual reporting periods, additional information about certain expenses in the consolidated financial statements. The amendments in this ASU will be effective for annual periods beginning after December 15, 2026, and interim reporting periods beginning after December 15, 2027. Early adoption is permitted and is effective on either a prospective basis or retrospective basis. The Company is currently evaluating the potential impact that the adoption of this standard will have on its unaudited condensed consolidated financial statements.

In May 2025, the FASB issued ASU No. 2025-03, Business Combinations (Topic 805) and Consolidation (Topic 810): Determining the Accounting Acquirer in the Acquisition of a Variable Interest Entity (“VIE”), which provides clarifying guidance on determining the accounting acquirer in certain transactions involving VIEs. The update aims to improve consistency and comparability in financial reporting. The guidance will be effective for annual periods beginning after December 15, 2026, including interim periods within those annual periods. Early adoption is permitted. Upon adoption, the guidance will be applied prospectively. The Company is currently evaluating the potential impact that the adoption of this standard will have on its unaudited condensed consolidated financial statements.

Emerging Growth Company Status

The Company is an emerging growth company, as defined in the Jumpstart Our Business Startups Act of 2012 (the “JOBS Act”). Under the JOBS Act, emerging growth companies can delay adopting new or revised accounting standards issued subsequent to the enactment of the JOBS Act, until such time as those standards apply to private companies.

The Company has elected to use this extended transition period for complying with new or revised accounting standards that have different effective dates for public and private companies until the earlier of the date that it is no longer an emerging growth company or affirmatively and irrevocably opts out of the extended transition period provided in the JOBS Act. As a result, these unaudited condensed consolidated financial statements may not be comparable to the financial statements of issuers who are required to comply with the effective dates for new or revised accounting standards based on public company effective dates.

 

F-45


Table of Contents

ANDERSEN TAX HOLDINGS LLC AND SUBSIDIARIES

NOTES TO UNAUDITED CONDENSED CONSOLIDATED FINANCIAL STATEMENTS

 

Note 3. Revenue

Disaggregation of Revenue

The following table presents the disaggregation of revenue by timing of revenue recognition (in thousands):

 

     Six Months Ended
June 30,
 
     2025      2024  

Over time

   $ 381,149      $ 339,565  

Point in time

     2,909        2,000  
  

 

 

    

 

 

 

Total revenue

   $ 384,058      $ 341,565  
  

 

 

    

 

 

 

The Company derives revenue from four service lines:

 

   

Private Client Services: Tax and financial services for individuals and families, focusing on client issues such as multigenerational wealth, charitable giving, and estate planning.

 

   

Business Tax Services: Consulting and compliance services for businesses, assisting organizations with tax planning, compliance and reporting needs.

 

   

Alternative Investment Funds: Tax and financial-related services for alternative investment funds including family offices, funds of funds, hedge funds, private equity, venture capital and real estate investment trusts.

 

   

Valuation Services: Independent valuation analyses to assist clients in navigating tax laws and regulatory requirements.

The following table presents the disaggregation of revenue by service line (in thousands):

 

     Six Months Ended
June 30,
 
     2025      2024  

Private client services

   $ 191,821      $ 169,564  

Business tax services

     134,100        121,029  

Alternative investment funds

     37,187        33,650  

Valuation services

     20,950        17,322  
  

 

 

    

 

 

 

Total revenue

   $ 384,058      $ 341,565  
  

 

 

    

 

 

 

The following table presents the disaggregation of revenue by region (in thousands):

 

     Six Months Ended
June 30,
 
     2025      2024  

East

   $ 149,133      $ 127,990  

Central

     68,395        60,347  

West

     166,530        153,228  
  

 

 

    

 

 

 

Total revenue

   $ 384,058      $ 341,565  
  

 

 

    

 

 

 

Substantially all revenue was from services provided in the United States for the six months ended June 30, 2025 and 2024.

 

F-46


Table of Contents

ANDERSEN TAX HOLDINGS LLC AND SUBSIDIARIES

NOTES TO UNAUDITED CONDENSED CONSOLIDATED FINANCIAL STATEMENTS

 

Remaining Performance Obligations

The revenue recognition standard provides exemptions to the requirements for disclosure of the total transaction price allocated to unsatisfied performance obligations as of the reporting date for performance obligations within contracts of one year or less. The majority of the Company’s contracts with clients have a duration of one year or less. For contracts with a stated duration exceeding one year, these agreements allow both the Company and the client to cancel or terminate without substantial penalty. Therefore, the contract duration does not extend beyond the goods and services already transferred when cancellation or termination rights exist without substantial penalty. As such, the Company does not disclose the total transaction price allocated to unsatisfied performance obligations.

Contract Balances

For the six months ended June 30, 2025, the Company also recognized revenue of approximately $13.0 million that was included in deferred revenue on the unaudited condensed consolidated balance sheets as of December 31, 2024. For the six months ended June 30, 2024, the Company also recognized revenue of approximately $9.0 million that was included in deferred revenue on the unaudited condensed consolidated balance sheets as of December 31, 2023.

Note 4. Accounts Receivable, Net

Accounts receivable, net consists of (in thousands):

 

     June 30,     December 31,  
     2025     2024  

Accounts receivable

   $ 126,515     $ 106,157  

Unbilled services

     31,086       14,762  
  

 

 

   

 

 

 

Total accounts receivable

     157,601       120,919  

Allowance for credit loss

     (2,104     (3,071
  

 

 

   

 

 

 

Total accounts receivable, net

   $ 155,497     $ 117,848  
  

 

 

   

 

 

 

The following table summarizes changes in the allowance for credit loss (in thousands):

 

     2025     2024  

Balance January 1,

   $ 3,071     $ 4,405  

(Reduction) / addition to provision

     (931     15  

Write-offs, net of recoveries

     (36     (277
  

 

 

   

 

 

 

Balance June 30,

   $ 2,104     $ 4,143  
  

 

 

   

 

 

 

 

F-47


Table of Contents

ANDERSEN TAX HOLDINGS LLC AND SUBSIDIARIES

NOTES TO UNAUDITED CONDENSED CONSOLIDATED FINANCIAL STATEMENTS

 

Note 5. Financial Instruments and Fair Value Measurements

Assets and Liabilities Measured at Fair Value on a Recurring Basis

The following table presents information about the Company’s financial instruments that are measured at fair value on a recurring basis (in thousands):

 

     June 30, 2025  
     Level 1      Level 2      Level 3      Total  

Assets

           

Cash equivalents

           

Money market funds

   $ 64,121      $      $      $ 64,121  

Liabilities

           

Other liabilities

           

Contingent consideration

   $      $      $      $  

 

     December 31, 2024  
     Level 1      Level 2      Level 3      Total  

Assets

           

Cash equivalents

           

Money market funds

   $ 77,451      $      $      $ 77,451  

Liabilities

           

Other liabilities

           

Contingent consideration

   $      $      $ 192      $ 192  

Changes in contingent consideration measured at fair value on a recurring basis for the six months ended June 30, 2025 and 2024 were as follows (in thousands):

 

     2025      2024  

Balance, January 1,

   $ 192      $ 514  

Remeasurement (gain)/loss

     (192      33  
  

 

 

    

 

 

 

Balance, June 30,

   $      $ 547  
  

 

 

    

 

 

 

Liabilities Measured at Fair Value on a Nonrecurring Basis

The fair value of the Company’s deferred consideration liability included within other current liabilities and other liabilities was approximately $0.8 million and $1.5 million as of June 30, 2025 and December 31, 2024, respectively, based on unobservable inputs and categorized as Level 3.

Investments in Held to Maturity Debt Securities

The Company holds U.S. Treasury securities that are “off-the-run” as they were issued before the most recent issue and were still outstanding at measurement day. The Company classifies the fair value of these items as Level 2 fair value measurements as the pricing is obtained from a third-party service that uses observable data. Held to maturity securities are valued at amortized cost, which approximates fair value. At June 30, 2025, $9.2 million were due within one year or less and $2.0 million were due between one and two years. At December 31, 2024, $22.5 million were due within one year or less and $8.1 million were due between one to two years.

 

F-48


Table of Contents

ANDERSEN TAX HOLDINGS LLC AND SUBSIDIARIES

NOTES TO UNAUDITED CONDENSED CONSOLIDATED FINANCIAL STATEMENTS

 

Loans and Notes Receivable

Loans and notes receivable comprise of loans and advances made to member firms of Andersen Global and employees of the Company. Refer to Note 12 for further detail.

Note 6. Property and Equipment, Net

Property and equipment, net consists of (in thousands):

 

     June 30,     December 31,  
     2025     2024  

Leasehold improvements

   $ 37,002     $ 36,467  

Computer equipment

     18,171       17,862  

Furniture and fixtures

     8,377       8,374  

Computer software

     4,018       4,128  

Office equipment

     1,271       1,233  

Assets under construction

     2,620       630  
  

 

 

   

 

 

 

Total property and equipment

     71,459       68,694  

Less: accumulated depreciation and amortization

     (39,654     (35,951
  

 

 

   

 

 

 

Total property and equipment, net

   $ 31,805     $ 32,743  
  

 

 

   

 

 

 

Depreciation and amortization expense for the six months ended June 30, 2025 and 2024 was $3.8 million in both periods, respectively. As of June 30, 2025 and December 31, 2024, the gross amount of office equipment under finance leases was $0.4 million in both periods, respectively, and the related accumulated amortization was $0.4 million and $0.3 million, respectively.

Note 7. Intangible Assets, Net

Intangible assets, net as of June 30, 2025 consist of (in thousands):

 

     Gross
Carrying
Value
     Accumulated
Amortization
    Net  

Customer relationships

   $ 24,271      $ (23,715   $ 556  

Tradenames and trademarks

     3,395        (3,395      

Intellectual property

     150        (93     57  

Capitalized internal use software

     1,871        (89     1,782  
  

 

 

    

 

 

   

 

 

 

Total intangible assets, net

   $ 29,687      $ (27,292   $ 2,395  
  

 

 

    

 

 

   

 

 

 

Amortization expense for intangible assets for the six months ended June 30, 2025 was $0.3 million.

Intangible assets, net as of December 31, 2024 consist of (in thousands):

 

     Gross
Carrying
Value
     Accumulated
Amortization
    Net  

Customer relationships

   $ 24,271      $ (23,570   $ 701  

Tradenames and trademarks

     3,395        (3,274     121  

Intellectual property

     150        (78     72  

Capitalized internal use software

     1,494        (57     1,437  
  

 

 

    

 

 

   

 

 

 

Total intangible assets, net

   $ 29,310      $ (26,979   $ 2,331  
  

 

 

    

 

 

   

 

 

 

 

F-49


Table of Contents

ANDERSEN TAX HOLDINGS LLC AND SUBSIDIARIES

NOTES TO UNAUDITED CONDENSED CONSOLIDATED FINANCIAL STATEMENTS

 

Amortization expense for intangible assets for the six months ended June 30, 2024 was $0.3 million.

The scheduled remaining amortization expense is presented in the table below (in thousands):

 

Fiscal Year

   Amortization
Expense
 

Remainder of 2025

   $ 192  

2026

     383  

2027

     138  

Thereafter

      
  

 

 

 

Total

   $ 713  
  

 

 

 

As of June 30, 2025, the Company capitalized internally developed software of $1.7 million for software that is not yet ready for its intended use. This software has a useful life of three years and is expected to commence amortization during the year ended December 31, 2026.

Note 8. Other Balance Sheet Components

Prepaid expenses and other current assets as of June 30, 2025 and December 31, 2024 consist of the following (in thousands):

 

     June 30,      December 31,  
     2025      2024  

Prepaid expenses

   $ 10,924      $ 10,717  

Due from related parties

     4,062        2,829  

Other current assets

     12,244        4,069  
  

 

 

    

 

 

 

Total prepaid expenses and other current assets

   $ 27,230      $ 17,615  
  

 

 

    

 

 

 

Other current liabilities as of June 30, 2025 and December 31, 2024 consist of the following (in thousands):

 

     June 30,      December 31,  
     2025      2024  

Deferred compensation

   $ 16,233      $ 3,234  

Due to related parties

     30        2,161  

Deferred consideration

     752        800  

Income tax payable

            670  

Finance lease liabilities

     77        109  

Contingent consideration

            44  

Other current liabilities

     131        209  
  

 

 

    

 

 

 

Total other current liabilities

   $ 17,223      $ 7,227  
  

 

 

    

 

 

 

 

F-50


Table of Contents

ANDERSEN TAX HOLDINGS LLC AND SUBSIDIARIES

NOTES TO UNAUDITED CONDENSED CONSOLIDATED FINANCIAL STATEMENTS

 

Other liabilities as of June 30, 2025 and December 31, 2024 consist of the following (in thousands):

 

     June 30,      December 31,  
     2025      2024  

Deferred compensation, net of current portion

   $      $ 15,769  

Deferred retirement obligations, net of current portion

     2,383         

Deferred consideration, net of current portion

            725  

Deferred tax liabilities

            455  

Contingent consideration, net of current portion

            148  

Finance lease liabilities, net of current portion

     8        19  
  

 

 

    

 

 

 

Total other liabilities

   $ 2,391      $ 17,116  
  

 

 

    

 

 

 

Further information on the amounts included as deferred compensation in other current liabilities and other liabilities on the unaudited condensed consolidated balance sheets in Note 10.

Note 9. Revolving Line of Credit

In the normal course of business, the Company maintains a $20.0 million revolving line of credit (the “Credit Agreement”) with a financial institution. The Credit Agreement is collateralized by substantially all the assets of the Company.

The Credit Agreement includes a sublimit of $5.0 million for standby letters of credit, and the interest rate for cash borrowing under the Credit Agreement is the Prime rate with a floor of 5.0%. As of June 30, 2025 and December 31, 2024, the Company had outstanding standby letters of credit of $1.3 million. The Company had no cash borrowings during the six months ended June 30, 2025 and 2024. The Company’s outstanding letter of credit is subject to a commitment fee of 1.5% per annum. These fees are included in sales, general and administrative expenses and are immaterial for the six months ended June 30, 2025 and 2024.

The Company has complied with the financial and liquidity covenants required by the Credit Agreement since its inception.

Note 10. Employee Compensation and Benefits

Deferred Compensation

Effective January 1, 2020, the Company established a loyalty retention program for eligible employees. Participants accrue loyalty bonuses over the course of 3 to 5 years. Payouts to participants are determined by the role of each employee and their qualifying service years. The Company estimated these amounts based on the aforementioned factors and recognizes these amounts on a straight-line basis over the service period. The Company announced that it would be discontinuing the program in 2025 and accelerated the final payment date to August 2025. The Company recognized a gain of $0.9 million and $0.5 million in cost of services and sales, general and administrative, respectively, as a result of the termination of employees enrolled in the loyalty retention program during the six months ended June 30, 2025. The Company recognized $3.2 million and $0.6 million of expense in cost of services and sales, general and administrative, respectively, related to the loyalty retention program during the six months ended June 30, 2024. The Company included approximately $14.4 million in other current liabilities related to this program as of June 30, 2025. The Company included approximately $15.8 million in other liabilities related to this program as of December 31, 2024.

 

F-51


Table of Contents

ANDERSEN TAX HOLDINGS LLC AND SUBSIDIARIES

NOTES TO UNAUDITED CONDENSED CONSOLIDATED FINANCIAL STATEMENTS

 

Effective January 1, 2023, the Company established a deferred compensation plan for non-partner employees holding the title of Director who are eligible once they have five or more years of service as a Director. On an annual basis, eligible participants are granted an award payable in equal installments starting in March of the following five years. The annual award is based on the number of years of service at the Director level for each eligible participant and income allocated to the MD Entities. The plan can be terminated at any time by the Company at its sole discretion, and payment is contingent upon the continued employment of eligible participants during the five-year payment period. The Company recognized $1.0 million and $0.2 million of expense in cost of services and sales, general and administrative, respectively, related to this program for the six months ended June 30, 2025. The Company recognized $0.6 million and $0.1 million of expense in cost of services and sales, general and administrative expense, respectively, related to this program for the six months ended June 30, 2024. As of June 30, 2025 and December 31, 2024, $1.8 million and $1.5 million, respectively, was included in other current liabilities for this program.

The Company pays discretionary bonuses to certain Managing Directors based on a set of formulas related to the Company’s net income targets, each Managing Director’s share of total Managing Director salaries and ownership percentages of the MD Entities, and other factors. The Company recognized $0.1 million of compensation expense in cost of services during the six months ended June 30, 2024 and included $1.7 million in other current liabilities as of December 31, 2024. No compensation expense was recorded during the six months ended June 30, 2025 as the program was discontinued as of January 1, 2025. There were no amounts included in other current liabilities as of June 30, 2025.

The Company pays certain client-serving individuals variable incentive compensation that is typically determined as a fixed bonus percentage based on revenues generated. The Company recognized $0.7 million and $0.4 million of compensation expense in cost of services during the six months ended June 30, 2025 and June 30, 2024, respectively. The Company included $1.2 million and $2.7 million in accrued payroll and benefits as of June 30, 2025 and December 31, 2024, respectively.

Defined Contribution Plan

The Company maintains a qualified 401(k) Profit Sharing Plan (the “401(k) Plan”) for eligible employees. In 2025 and 2024, employees could contribute a percentage of their pretax compensation subject to IRS limitations, and the Company matched the participants’ contribution up to 25% of the first 6% of each participant’s contribution (or 1.5% of their total compensation). Total matching contributions made to the 401(k) Plan during the six months ended June 30, 2025 and 2024 was $3.1 million and $2.1 million, respectively. The related expense is recognized as either cost of services or sales, general, and administrative expense based on the nature of service of eligible employees.

Note 11. Equity-Based Compensation

In April 2025, new PIUs were issued to certain Managing Directors of the Company. The PIUs were created to provide additional allocations of distributable profits and losses of Andersen Tax Holdings LLC to the Managing Directors in proportion to their total units, which include the PIUs. The economic terms of the PIUs give the holders an equity ownership in the Company, an economic interest in the future profits and losses of the Company and holders receive value from their awards by receiving distributions. The PIUs vest immediately and are subject to forfeiture upon termination of employment, either voluntary or involuntary.

The expense related to the PIUs is measured based on their grant date fair values and are recognized in full on the grant date as there is no required service or vesting to participate in the benefits. The Company used a Probability-Weighted Expected Return Method (“PWERM”) model to determine the grant date fair value of the PIUs.

 

F-52


Table of Contents

ANDERSEN TAX HOLDINGS LLC AND SUBSIDIARIES

NOTES TO UNAUDITED CONDENSED CONSOLIDATED FINANCIAL STATEMENTS

 

The PWERM is a scenario-based methodology that estimates the fair value of PIUs based upon an analysis of future values for the Company, assuming various outcomes. The PIUs value is based on the probability-weighted present value of expected future investment returns considering each of the possible outcomes available as well as the rights of each class of units. The future value of the PIUs under each outcome is discounted back to the valuation date at an appropriate risk-adjusted discount rate and probability weighted to arrive at an indication of value for the PIUs. A discount for lack of marketability of the PIUs is then applied to arrive at an indication of value for the PIUs.

The weighted-average grant date fair value of the PIUs for the six months ended June 30, 2025 was $748.79 per unit. The Company issued 173,025 PIUs during the six months ended June 30, 2025. These all remain outstanding as of June 30, 2025. The Company recognized $104.5 million of compensation expense in cost of services and $25.1 million in sales, general and administrative expense during the six months ended June 30, 2025.

Note 12. Transactions with Related Parties

Loans and Notes Receivable from Related Parties, Net of Allowance for Credit Losses

Loans and notes receivable due from related parties presented on the unaudited condensed consolidated balance sheets include the following (in thousands):

 

     June 30,     December 31,  
     2025     2024  

Loans and notes receivable from related parties

    

Member firm loans

   $ 11,608     $ 10,943  

Employee loan program

     208       288  

Stewardship funds

     80        
  

 

 

   

 

 

 

Total loans and notes receivable from related parties

   $ 11,896     $ 11,231  

Allowance for credit losses

     (9,775     (8,611
  

 

 

   

 

 

 

Total loans and notes receivable from related parties, net of allowance for credit losses

   $ 2,121     $ 2,620  
  

 

 

   

 

 

 

The following table summarizes changes in the allowance for credit losses for loans and notes receivable due from related parties (in thousands):

 

     2025      2024  

Balance January 1,

   $ 8,611      $ 4,940  

Addition of provision

     1,164        1,500  
  

 

 

    

 

 

 

Balance June 30,

   $ 9,775      $ 6,440  
  

 

 

    

 

 

 

Interest income includes interest earned on loans and notes receivable from related parties and is not material for any of the periods presented.

Member Firm Loans

Member firm loans consist of loans made to member firms of Andersen Global. As of June 30, 2025 and December 31, 2024 the Company had notes receivable from non-U.S. member firms of Andersen Global with stated principal values totaling $11.6 million ($1.8 million, net of allowance for credit losses), and stated

 

F-53


Table of Contents

ANDERSEN TAX HOLDINGS LLC AND SUBSIDIARIES

NOTES TO UNAUDITED CONDENSED CONSOLIDATED FINANCIAL STATEMENTS

 

principal values totaling $10.9 million ($2.3 million, net of allowance for credit losses), respectively. The notes bear interest based on variable rates including: the Applicable Federal Rate (AFR), the Prime rate, and the Secured Overnight Financing Rate (SOFR) plus an applicable margin percentage. The notes have maturities up to ten years.

Employee Loan Program

The Company has entered into various agreements with certain employees whereby these individuals receive loans which may be either wholly or in part repaid from the distribution of earnings that the individuals receive or may be forgiven over a period of time. The forgivable portion of these loans is recognized as compensation expense over the life of the loans. As of June 30, 2025, the Company had notes receivable from employees with stated principal values totaling $0.2 million, net of $0.1 million to be forgiven in 2025. As of December 31, 2024, the Company had notes receivable from employees with stated principal values totaling $0.3 million, net of $0.1 million to be forgiven in 2025. The fixed rate loans are based on the Applicable Federal Rate with maturity dates up to two years. The variable rate loan is based on the Prime Rate less 25 basis points maturing in March 2030.

Stewardship Funds

During 2021, the Company provided a $2.0 million credit facility to funds formed to the benefit of certain Managing Directors maturing on December 31, 2029, permitting short-term advances up to 30 days with interest payable at the Prime rate. As of June 30, 2025 and 2024, no amounts were due to the Company under this credit facility.

During 2023, the Company provided a $2.0 million credit facility to another fund formed to the benefit of certain Managing Directors maturing on December 31, 2033, permitting short-term advances up to 60 days with interest payable at the Prime rate. As of June 30, 2025, $0.1 million was outstanding bearing interest at the prime rate. As of December 31, 2024, no amounts were due to the Company under this credit facility.

Trademark and License Fees

The Company earns trademark and license fees from non-U.S. member firms of Andersen Global. The Company recognized $1.8 million and $0.9 million in other income, net during the six months ended June 30, 2025 and 2024, respectively.

The Company was required to distribute a portion of trademark and license fees collected to an entity controlled by an executive of the Company until 2048 until this arrangement was terminated in March 2025, effectively immediately, for no consideration. For the six months ended June 30, 2025 and 2024, the Company incurred $0.1 million and $0.2 million of expense in cost of services in the unaudited condensed consolidated income statements, respectively. The Company included $0.1 million in other current liabilities on the unaudited condensed consolidated balance sheets as of December 31, 2024. No amounts are due as of June 30, 2025.

Andersen Global Commitments

In the normal course of business, the Company funds certain global management costs on behalf of Andersen Global and allocates a portion of these costs to be reimbursed by non-U.S. member firms. As of June 30, 2025 and December 31, 2024, amounts due from member firms included in prepaid expenses and other current assets were $1.7 million and $1.3 million, respectively. As of December 31, 2024 amounts due to member firms included in other current liabilities were $2.0 million, while there was no such amount outstanding as of June 30, 2025.

 

F-54


Table of Contents

ANDERSEN TAX HOLDINGS LLC AND SUBSIDIARIES

NOTES TO UNAUDITED CONDENSED CONSOLIDATED FINANCIAL STATEMENTS

 

State Tax Payments

The Company remits certain state tax payments on behalf of certain Managing Directors which are recorded as a receivable. The receivable is settled upon the next tax distribution to the MD Entities through a withholding from the gross tax distribution otherwise payable to the Members. As of June 30, 2025 and December 31, 2024, balances due from related parties included in prepaid expenses and other current assets were $2.4 and $1.6 million, respectively.

License Fee Profits Interests

The Company has issued profits interests to certain entities at the benefit of certain executives and advisers that grant the recipients the right to certain cash distributions, based upon a percentage of license fees collected from certain trademarks of the Company (the “License Fee Profits Interests”). On March 29, 2025, the Company entered into a forfeiture agreement with the entities, effective immediately. No consideration was provided in exchange for the forfeiture.

The Company recognized $0.1 million and $0.2 million of expense in cost of services related to the License Fee Profits Interests during the six months ended June 30, 2025 and 2024, respectively. There is no balance due as of June 30, 2025 for these awards. The Company included a balance of $0.1 million in other current liabilities on the unaudited condensed consolidated balance sheets as of December 31, 2024 related to the License Fee Profits Interests.

Note 13. Commitments and Contingencies

Litigation

The Company has been involved in various legal matters arising out of the ordinary course of business. Management believes such legal matters will not have a material adverse effect on the unaudited condensed consolidated balance sheets or income statements of the Company.

Employee Legal Matters

At December 31, 2024, a former Company employee had been named as a defendant in a legal matter. The Company had received reimbursement from its business insurance provider for legal costs it incurred on behalf of the former employee. At December 31, 2024, if the legal matter resulted in the former Andersen employee being found guilty, the amounts were subject to a clawback. The Company accrued a loss contingency for the amounts subject to the clawback. As of December 31, 2024, the Company accrued $9.4 million in accounts payable and other accrued expenses in the unaudited condensed consolidated balance sheets in relation to the legal matter.

On July 29, 2025, the U.S. Attorney for the Central District of California filed a motion to dismiss all charges against the former employee which was signed by the judge on August 8, 2025. Accordingly, the Company recorded a reversal of its previously recorded contingent liability related to this matter which is recorded against sales, general and administrative expenses in the unaudited condensed consolidated income statement for the six months ended June 30, 2025.

Other Commitments

The Company entered into an agreement to use certain professional services training facilities (“Training Center Agreement”) for a limited number of days per year, which extends through 2030. Sales, general and administrative expenses include approximately $1.1 million incurred for these services during both of the six months ended June 30, 2025 and 2024. The minimum future commitment under the Training Center Agreement is approximately $3.8 million through 2030.

 

F-55


Table of Contents

ANDERSEN TAX HOLDINGS LLC AND SUBSIDIARIES

NOTES TO UNAUDITED CONDENSED CONSOLIDATED FINANCIAL STATEMENTS

 

The Company entered into an agreement to use certain facilities for a Managing Director meeting in 2025. The agreement includes a noncancellable minimum commitment of $3.7 million as of June 30, 2025.

During 2024, the Company signed commitments for software licenses for certain financial accounting systems and cloud hosting services. The contracts require minimum payments through 2031, as follows (in thousands):

 

Fiscal Year

   Minimum
Commitments
 

Remainder of 2025

   $ 3,749  

2026

     3,082  

2027

     1,876  

2028

     1,876  

2029

     1,876  

Thereafter

     3,752  
  

 

 

 

Total

   $ 16,211  
  

 

 

 

Note 14. Income Taxes

The Company is a multi-member limited liability company taxed as a partnership and generally is not subject to U.S. federal and state taxes. However, certain state and local jurisdictions impose an entity level income tax and these amounts are reflected as income taxes in the unaudited condensed consolidated financial statements. Each member of the limited liability company is responsible for reporting and paying income tax on their share of income or loss to extent required by federal and state income tax regulations.

The Company’s provision for income taxes consists of federal, state and foreign taxes, as applicable, in amounts necessary to align the Company’s year-to-date tax provision with the effective rate that it expects to achieve for the full year. Each quarter the Company updates its estimate of the annual effective tax rate and records cumulative adjustments as necessary.

For the six months ended June 30, 2025, the Company recorded a benefit for income taxes of $2.8 million. The provision for income taxes consists primarily of taxes for certain state and local jurisdictions that impose an entity level income tax and certain foreign withholding taxes. The effective tax rate for the six months ended June 30, 2025 was 5.9%. The effective tax rate differs from the U.S. federal statutory rate of 21% primarily related to income not subject to entity level tax as the Company is taxed as a partnership, equity-based compensation expense recorded for accounting purposes related to profit interest units that are not deductible for tax purposes, and certain state and local entity level taxes.

For the six months ended June 30, 2024, the Company recorded a provision for income taxes of $0.8 million. The provision for income taxes consists primarily of taxes for certain state and local jurisdictions that impose an entity level income tax and certain foreign withholding taxes. The effective tax rate for the six months ended June 30, 2024 was 1.8%. The effective tax rate differs from the U.S. federal statutory rate of 21% primarily related to income not subject to entity level tax as the Company is taxed as a partnership.

The Company regularly assesses the need for a valuation allowance related to its deferred tax assets. In making such assessment, the Company considered both positive and negative evidence related to the likelihood of realization of the deferred tax assets to determine, based on a weighing process of available evidence, whether it is more-likely-than-not that its deferred tax assets will not be realized. As of June 30, 2025, the Company continued to conclude that its U.S. deferred tax assets are realizable on a more-likely-than-not basis.

 

F-56


Table of Contents

ANDERSEN TAX HOLDINGS LLC AND SUBSIDIARIES

NOTES TO UNAUDITED CONDENSED CONSOLIDATED FINANCIAL STATEMENTS

 

Note 15. Segment Reporting

The Company conducts business as a single operating segment for its range of tax, valuation, financial advisory, and related consulting services. In reaching this conclusion, management considers the definition of the Chief Operating Decision Maker (“CODM”), how the business is defined by the CODM, the nature of the information provided to the CODM, and how that information is used to make operating decisions, allocate resources, and assess performance. The Company’s CODM is the chief executive officer. The results of operations provided to and analyzed by the CODM are at the consolidated level which is the level that the CODM manages the business, allocates resources, makes key resource decisions, and assesses performance.

The key measure of segment profit and loss that the CODM uses to allocate resources and assess performance is the Company’s net (loss) / income. The table below shows a reconciliation of the Company’s net (loss) / income, including the significant expense categories regularly provided to and reviewed by the CODM, as computed under U.S. GAAP to the Company’s total net (loss) / income in the unaudited condensed consolidated income statements:

 

     Six Months Ended
June 30,
 
     2025     2024  
     (in thousands)  

Revenue

   $ 384,058     $ 341,565  

Operating expenses:

    

Personnel costs

   $ 364,110     $ 226,682  

Non-personnel costs(1)

     68,337       66,007  

Depreciation and amortization

     4,131       4,105  
  

 

 

   

 

 

 

Total operating expenses

   $ 436,578     $ 296,794  
  

 

 

   

 

 

 

Total operating (loss) / income

   $ (52,520   $ 44,771  
  

 

 

   

 

 

 

Interest income

     2,230       1,900  

Interest expense

     (247     (32

Other income, net

     2,293       1,084  
  

 

 

   

 

 

 

(Loss) / income before taxes

   $ (48,244   $ 47,723  

Income tax benefit / (expense)

     2,837       833  
  

 

 

   

 

 

 

Net (loss) / income

   $ (45,407   $ 46,890  
  

 

 

   

 

 

 
 
(1)

Non-personnel costs primarily include the provision for credit losses and costs such as occupancy, training, recruiting, and business development.

Assets provided to the CODM are consistent with those reported on the unaudited condensed consolidated balance sheets with particular emphasis on the Company’s available liquidity, including its cash, cash equivalents, and financial instruments owned, reduced by current liabilities.

All long-lived assets are maintained in, and all income and losses are attributable to the United States of America.

Note 16. Subsequent Events

Subsequent events have been evaluated through August 12, 2025, which is the date the unaudited condensed consolidated financial statements were available to be issued.

 

F-57


Table of Contents

ANDERSEN TAX HOLDINGS LLC AND SUBSIDIARIES

NOTES TO UNAUDITED CONDENSED CONSOLIDATED FINANCIAL STATEMENTS

 

Recent legislation

On July 4, 2025, President Trump signed H.R. 1, the “One Big Beautiful Bill Act”, into law. In accordance with U.S. GAAP, the Company will account for the tax effects of changes in tax law in the period of enactment which is the third quarter of calendar year 2025. The Company is currently in the process of analyzing the tax impacts of the law change, but does not expect a material impact on its unaudited condensed consolidated financial statements.

 

F-58


Table of Contents

        Shares

 

 

LOGO

Class A Common Stock

PROSPECTUS

 

MORGAN STANLEY   UBS INVESTMENT BANK

 

DEUTSCHE BANK SECURITIES   TRUIST SECURITIES   WELLS FARGO SECURITIES

 

BAIRD     WILLIAM BLAIR

    , 2025


Table of Contents

PART II

INFORMATION NOT REQUIRED IN PROSPECTUS

Item 13. Other Expenses of Issuance and Distribution.

The following table sets forth all costs and expenses, other than underwriting discounts and commissions, payable by us in connection with the sale of the common stock being registered. All amounts shown are estimates except for the Securities and Exchange Commission (SEC), registration fee, the Financial Industry Regulatory Authority (FINRA), filing fee and the NYSE listing fee.

 

     Amount to
be Paid
 

SEC registration fee

   $     

FINRA filing fee

    

NYSE listing fee

    

Printing expenses

    

Legal fees and expenses

    

Accounting fees and expenses

    

Transfer agent fees and registrar fees

    

Miscellaneous expenses

    
  

 

 

 

Total expenses

   $   
  

 

 

 
 
*

To be provided by amendment.

Item 14. Indemnification of Directors and Officers.

Section 145 of the Delaware General Corporation Law (DGCL) authorizes a court to award, or a corporation’s board of directors to grant, indemnity to directors and officers under certain circumstances and subject to certain limitations. The terms of Section 145 of the DGCL are sufficiently broad to permit indemnification under certain circumstances for liabilities, including reimbursement of expenses incurred, arising under the Securities Act.

As permitted by the DGCL, our amended and restated certificate of incorporation and amended and restated bylaws, as each will be in effect immediately prior to the completion of this offering, contain provisions relating to the limitation of liability and indemnification of our directors and officers. The amended and restated certificate of incorporation will provide that our directors will not be personally liable to us or our stockholders for monetary damages for any breach of fiduciary duty as a director, except for liability:

 

   

for any breach of the director’s duty of loyalty to us or our stockholders;

 

   

for acts or omissions not in good faith or that involve intentional misconduct or a knowing violation of law;

 

   

in respect of unlawful payments of dividends or unlawful stock repurchases or redemptions as provided in Section 174 of the DGCL; or

 

   

for any transaction from which the director derives any improper personal benefit.

Our amended and restated certificate of incorporation also will provide that if Delaware law is amended after the approval by our stockholders of the certificate of incorporation to authorize corporate action further eliminating or limiting the personal liability of directors, then the liability of our directors will be eliminated or limited to the fullest extent permitted by Delaware law.

 

II-1


Table of Contents

Our amended and restated bylaws will provide that we will indemnify our directors and officers to the fullest extent permitted by Delaware law, as it now exists or may in the future be amended, against all expenses and liabilities reasonably incurred in connection with their service for or on our behalf. Our amended and restated bylaws will provide that we shall advance the expenses incurred by a director or officer in advance of the final disposition of an action or proceeding, and permit us to secure insurance on behalf of any director, officer, employee, or agent for any liability, whether or not Delaware law would otherwise permit indemnification.

We have entered into indemnification agreements with each of our directors and executive officers and certain other key employees, a form of which is attached as Exhibit 10.1. The form of agreement provides that we will indemnify each of our directors, executive officers and such other key employees against any and all expenses incurred by that director, executive officer, or other key employee because of his or her status as one of our directors, executive officers, or other key employees, to the fullest extent permitted by Delaware law, our amended and restated certificate of incorporation and our amended and restated bylaws. In addition, the form agreement provides that, to the fullest extent permitted by Delaware law, we will advance all expenses incurred by our directors, executive officers and other key employees in connection with a legal proceeding.

Reference is made to the underwriting agreement contained in Exhibit 1.1 to this registration statement, indemnifying our directors and officers against limited liabilities.

We currently carry and intend to continue to carry liability insurance for our directors and officers.

Item 15. Recent Sales of Unregistered Securities.

In      , 2025, connection with the reorganization transactions, we issued an aggregate of shares of our Class B common stock to Andersen Aggregator LLC. The shares of Class B common stock described above were issued in reliance on the exemption contained in Section 4(a)(2) of the Securities Act on the basis that the transaction did not involve a public offering. No underwriters were involved in the transaction.

None of the foregoing transactions involved any underwriters, underwriting discounts or commissions, or any public offering. We believe the offers, sales and issuances of the above securities were exempt from registration under the Securities Act (or Regulation D or Regulation S promulgated thereunder) by virtue of Section 4(a)(2) of the Securities Act because the issuance of securities to the recipients did not involve a public offering, or in reliance on Rule 701 because the transactions were pursuant to compensatory benefit plans or contracts relating to compensation as provided under such rule. The recipients of the securities in each of these transactions represented their intentions to acquire the securities for investment only and not with a view to or for sale in connection with any distribution thereof, and appropriate legends were placed upon the stock certificates issued in these transactions. All recipients had adequate access, through their relationships with us, to information about us. The sales of these securities were made without any general solicitation or advertising.

 

II-2


Table of Contents

Item 16. Exhibits and Financial Statement Schedules.

(a) Exhibits

 

Exhibit
Number

  

Description of Document

 1.1**    Form of Underwriting Agreement.
 3.1**    Form of Amended and Restated Certificate of Incorporation of the Registrant, to be effective immediately prior to the completion of this offering.
 3.2**    Form of Amended and Restated Bylaws of the Registrant, to be effective immediately prior to the completion of this offering.
 4.1**    Form of Class A common stock certificate of the Registrant.
 5.1**    Opinion of Gunderson Dettmer Stough Villeneuve Franklin & Hachigian, LLP.
10.1**    Form of Indemnification Agreement by and between the Registrant and each of its directors and executive officers.
10.2**    Amended and Restated Limited Liability Company Agreement of AT Umbrella LLC.
10.3**    Managing Director Matters Agreement.
10.4**    Tax Receivable Agreement.
10.5**    CA Promissory Note issued by Andersen Tax LLC to Andersen Aggregator LLC.
10.6**    HO Promissory Note issued by Andersen Tax LLC to Andersen Aggregator LLC.
10.7**    2025 Equity Incentive Plan and forms of equity agreements thereunder.
10.8**    Offer Letter, by and between the Registrant and Mark Vorsatz.
10.9**    Offer Letter, by and between the Registrant and Neal Livingston.
10.10**    Offer Letter, by and between the Registrant and Daniel DePaoli.
10.11**    Offer Letter, by and between the Registrant and Peter Coscia.
10.12**    Offer Letter, by and between the Registrant and William Deckelman.
10.13**    Offer Letter, by and between the Registrant and Joseph Karczewski.
10.14**    Offer Letter, by and between the Registrant and Dorice Pepin.
10.15*    Lease Agreement by and between 333 Bush, L.L.C. and Andersen Tax LLC.
10.16*    Second Amended and Restated Loan Agreement dated May 12, 2017, by and between Andersen Tax LLC and JPMorgan Chase Bank, N.A., as successor-in-interest to First Republic Bank.
10.17*    Renewal and Modification Agreement dated June 22, 2018 by and between Andersen Tax LLC as borrower and the lender party thereto.
10.18*    Renewal and Modification Agreement dated April 3, 2019 by and between Andersen Tax LLC as borrower and the lender party thereto.
10.19*    Renewal and Modification Agreement dated May 13, 2020 by and between Andersen Tax LLC as borrower and the lender party thereto.
10.20*    Renewal and Modification Agreement dated June 22, 2021 by and between Andersen Tax LLC as borrower and the lender party thereto.

 

II-3


Table of Contents

Exhibit
Number

  

Description of Document

10.21*    Renewal and Modification Agreement dated July 27, 2022 by and between Andersen Tax LLC as borrower and the lender party thereto.
10.22*    Renewal and Modification Agreement dated June 21, 2023 by and between Andersen Tax LLC as borrower and the lender party thereto.
10.23*    Extension and Modification Agreement dated October 22, 2024 by and between Andersen Tax LLC as borrower and the lender party thereto.
10.24*    Security Agreement dated May 12, 2017, by and between Andersen Tax LLC as borrower and the lender party thereto.
10.25*    Security Agreement dated May 12, 2017, by and between Andersen Tax Holdings LLC as guarantor and the lender party thereto.
10.26*    Security Agreement dated May 12, 2017, by and between MD Investment LLC as guarantor and the lender party thereto.
10.27*    Security Agreement dated May 12, 2017, by and between MD Management LLC as guarantor and the lender party thereto.
10.28*    Continuing Guaranty of Payment and Performance dated May 12, 2017, by and between Andersen Tax Holdings LLC as guarantor and the lender party thereto.
10.29*    Continuing Guaranty of Payment and Performance dated May 12, 2017, by and between MD Investment LLC as guarantor and the lender party thereto.
10.30*    Continuing Guaranty of Payment and Performance dated May 12, 2017, by and between MD Management LLC as guarantor and the lender party thereto.
21.1**    List of Subsidiaries of the Registrant.
23.1**    Consent of BDO USA, P.C., independent registered public accounting firm.
23.2**    Consent of BDO USA, P.C., independent registered public accounting firm.
23.3**    Consent of Gunderson Dettmer Stough Villeneuve Franklin & Hachigian, LLP (included in Exhibit 5.1).
24.1**    Power of Attorney (reference is made to the signature page hereto).
99.1**    Consent of Joseph Karczewski to be listed as Director Nominee.
99.2**    Consent of Dorice Pepin to be listed as Director Nominee.
107**    Calculation of Filing Fee.
 
*

Filed herewith

**

To be filed by amendment.

(b) Financial Statement Schedules

No financial statement schedules are provided because the information called for is not required or is shown either in the consolidated financial statements or related notes, which are incorporated herein by reference.

Item 17. Undertakings.

Insofar as indemnification by the registrant for liabilities arising under the Securities Act may be permitted to directors, officers and controlling persons of the registrant pursuant to the foregoing provisions, or otherwise,

 

II-4


Table of Contents

the registrant has been advised that in the opinion of the SEC such indemnification is against public policy as expressed in the Securities Act and is, therefore, unenforceable. In the event that a claim for indemnification against such liabilities (other than the payment by the registrant of expenses incurred or paid by a director, officer or controlling person of the registrant in the successful defense of any action, suit or proceeding) is asserted by such director, officer or controlling person in connection with the securities being registered, the registrant will, unless in the opinion of its counsel the matter has been settled by controlling precedent, submit to a court of appropriate jurisdiction the question whether such indemnification by it is against public policy as expressed in the Securities Act and will be governed by the final adjudication of such issue.

The undersigned registrant hereby undertakes that:

(1) For purposes of determining any liability under the Securities Act, the information omitted from the form of prospectus filed as part of this Registration Statement in reliance upon Rule 430A and contained in a form of prospectus filed by the registrant pursuant to Rule 424(b)(1) or (4) or 497(h) under the Securities Act shall be deemed to be part of this Registration Statement as of the time it was declared effective.

(2) For the purpose of determining any liability under the Securities Act, each post-effective amendment that contains a form of prospectus shall be deemed to be a new registration statement relating to the securities offered therein, and the offering of such securities at that time shall be deemed to be the initial bona fide offering thereof.

 

II-5


Table of Contents

SIGNATURES

Pursuant to the requirements of the Securities Act of 1933, as amended, the Registrant has duly caused this Registration Statement to be signed on its behalf by the undersigned, thereunto duly authorized, in San Francisco, California, on the     day of    , 2025.

 

ANDERSEN GROUP INC.
By:    
  Mark Vorsatz
 

Chief Executive Officer and Director

KNOW ALL BY THESE PRESENTS, that each person whose signature appears below hereby constitutes and appoints Mark Vorsatz and Neal Livingston, and each of them, his or her true and lawful agent, proxy, and attorney-in-fact, with full power of substitution and resubstitution, for him or her and in his or her name, place and stead, in any and all capacities, to (1) act on, sign and file with the Securities and Exchange Commission any and all amendments (including post-effective amendments) to this registration statement together with all schedules and exhibits thereto and any subsequent registration statement filed pursuant to Rule 462(b) under the Securities Act of 1933, as amended, together with all schedules and exhibits thereto, (2) act on, sign, and file such certificates, instruments, agreements and other documents as may be necessary or appropriate in connection therewith, (3) act on and file any supplement to any prospectus included in this registration statement or any such amendment or any subsequent registration statement filed pursuant to Rule 462(b) under the Securities Act of 1933, as amended, and (4) take any and all actions which may be necessary or appropriate to be done, as fully for all intents and purposes as he or she might or could do in person, hereby approving, ratifying and confirming all that such agent, proxy and attorney-in-fact or any of his substitutes may lawfully do or cause to be done by virtue thereof.

Pursuant to the requirements of the Securities Act of 1933, as amended, this Registration Statement has been signed by the following persons in the capacities and on the dates indicated.

 

Signature

  

Title

 

Date

 

Mark Vorsatz

  

Chief Executive Officer and Chairman

(Principal Executive Officer)

      , 2025

 

Neal Livingston

  

Chief Financial Officer

(Principal Financial and Accounting Officer)

      , 2025

 

Robert V. Gunderson, Jr.

  

Director

      , 2025

 

John Joyce

  

Director

      , 2025

 

John Nicolai

  

Director

      , 2025

 

Ronald L. Olson

  

Director

      , 2025

 

II-6